江西省部分学校2024届高三下学期5月统一调研测试生物试题
展开试卷共8页,21小题,满分100分。考试用时75分钟。
注意事项:
1.答卷前,考生务必将自己的姓名、准考证号等填写在答题卡指定位置上。
2.回答选择题时,选出每小题答案后,用铅笔把答题卡上对应题目的答案标号涂黑。如需改动,用橡皮擦干净后,再选涂其他答案标号。回答非选择题时,将答案写在答题卡上。写在本试卷上无效。
3.考生必须保持答题卡的整洁。考试结束后,请将答题卡交回。
一、选择题:本题共12小题,每小题2分,共24分。在每小题给出的4个选项中,只有1项符合题目要求,答对得2分,答错得0分。
1. 葡萄糖、氨基酸和核苷酸是细胞内常见的小分子有机化合物。下列有关叙述正确的是( )
A. 三种物质都能在细胞核中用于合成生物大分子
B. 三种物质都能在线粒体中被利用
C. 三种物质都含有碳、氢、氧三种元素
D. 三种物质组成的多聚体都是储能物质
2. 生物膜系统在细胞的生命活动中发挥着重要的作用。下列相关叙述正确的是( )
A. 蛋白质在细胞膜的功能行使方面发挥重要的作用
B. 细胞中的各种酶均附着在细胞的各种生物膜上
C. 线粒体内膜和叶绿体内膜上都能合成腺苷三磷酸
D. 水分子主要借助细胞膜上的载体蛋白进出细胞
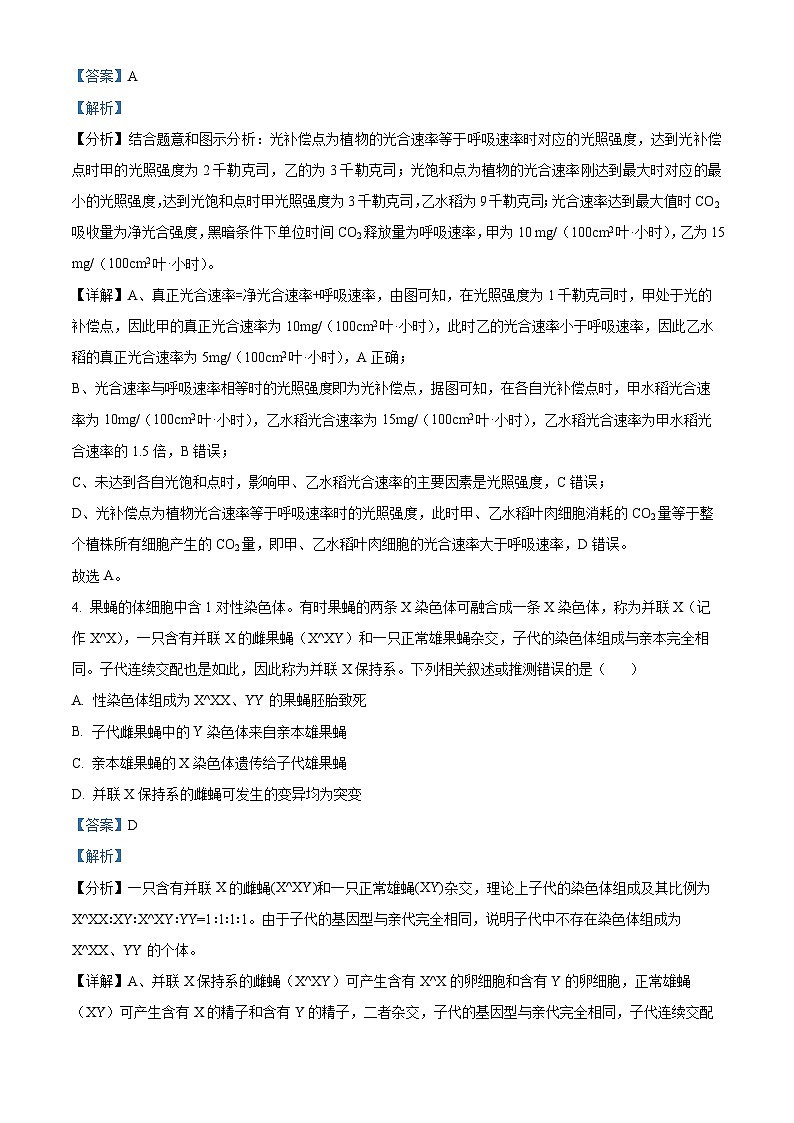
3. 光补偿点为植物的光合速率等于呼吸速率时对应的光照强度;光饱和点为植物的光合速率刚达到最大时对应的光照强度。在一定浓度的CO2、适宜温度及不同光照条件下,科研人员测得甲、乙两种水稻的光合速率变化情况如图所示。下列相关叙述正确的是( )
A. 光照强度为1千勒克司时,甲、乙两种水稻真正光合速率不等
B. 在各自光补偿点时,甲水稻的光合速率为乙水稻的光合速率的1.5倍
C. 未达到各自光饱和点时,影响甲、乙水稻的光合速率的主要因素是CO2浓度
D. 在各自光补偿点时,甲、乙水稻叶肉细胞消耗的CO2量与产生的CO2量相等
4. 果蝇的体细胞中含1对性染色体。有时果蝇的两条X染色体可融合成一条X染色体,称为并联X(记作X^X),一只含有并联X的雌果蝇(X^XY)和一只正常雄果蝇杂交,子代的染色体组成与亲本完全相同。子代连续交配也是如此,因此称为并联X保持系。下列相关叙述或推测错误的是( )
A. 性染色体组成为X^XX、YY的果蝇胚胎致死
B. 子代雌果蝇中的Y染色体来自亲本雄果蝇
C. 亲本雄果蝇的X染色体遗传给子代雄果蝇
D. 并联X保持系的雌蝇可发生的变异均为突变
5. 已知甲病是由等位基因A/a控制的,图1表示某家系的遗传系谱图,但成员的患甲病情况未标明。图2表示科研人员对该家系中的1~6号成员进行基因检测得到的电泳条带图(若只呈现一个条带,则说明只含有基因A或a;若呈现两个条带,则说明同时含有基因A和a)。不考虑异常情况,下列叙述错误的是( )
A. 等位基因A/a可能位于X、Y染色体同源区段
B. 8号个体的基因型有两种可能
C. 若只有2号个体患病,则基因A对应基因①
D. 若只有2号个体患病,则7号个体含基因a的概率为1/2
6. 进化拯救是指生物种群面临致死环境胁迫时,能够通过适应性进化摆脱灭绝命运过程。下图为某一种群由温和环境到胁迫环境下种群数量变化曲线,其中方框内点的不同形状表示不同的表型(点越多代表该种群数量越多,字母代表不同阶段)。下列相关叙述错误的是( )
A. 在温和环境中,A阶段种群中较多个体适应环境生存下来
B. 种群由A阶段发展到B阶段,不适应环境的个体被淘汰
C. B阶段种群中含有能适应胁迫环境的个体,种群不可能灭绝
D. 种群由C阶段发展到D阶段,可能出现了新的可遗传变异
7. 胰岛素的分泌受血糖水平的调控,胰岛素受体被胰岛素激活后会通过相关信号通路促进细胞膜上葡萄糖转运蛋白增多。不考虑异常情况,下列叙述错误的是( )
A. 血糖水平上升会引起胰岛素的分泌量增多
B. 胰岛素与胰岛素受体结合后便会立即失活
C. 葡萄糖转运蛋白的作用可使血糖水平降低
D. 胰岛素通过体液运输至全身调节血糖水平
8. 下图为从蛙体内剥离出的一个神经肌肉标本,若该神经是传入神经,则肌肉中分布着该神经的末梢,可以感受刺激;若该神经是传出神经,则神经与肌肉间的接头可以看成突触。下列叙述正确的是( )
A. 若刺激图中神经导致肌肉收缩,则该过程属于反射活动
B. 若图中神经是传入神经,则相应神经元的细胞体位于脊髓或脑中
C. 若图中神经是传入神经,则刺激肌肉后会导致神经纤维膜内Na+量增加
D. 若图中神经是传出神经,则刺激肌肉会导致神经纤维膜电位发生改变
9. 科研人员利用标记重捕法对某面积为2km2的湖泊中的某种鱼的种群数量进行调查时,首次抓捕240条并标记,重捕时共抓捕260条,其中带标记的有10条,则该湖泊内该鱼的种群密度约为( )
A. 1560条/km2B. 3120条/km2
C. 5000条/km2D. 6240条/km2
10. 黄河三角洲湿地曾经由于人类活动的影响,动物栖息地呈现碎片化的特点,经过持续多年的生态保护和修复,物种持续增加。丰富的湿地植被和底栖动物资源,每年吸引着黑嘴鸥、丹顶鹤等候鸟来此繁殖和越冬。湿地中还有鱼、虾等动物,土壤中有细菌和真菌等微生物。黄河三角洲湿地美丽的景色,吸引了大批游客前来游玩。下列叙述错误的是( )
A. 动物栖息地呈现碎片化会影响基因交流,进而导致遗传多样性降低
B. 保护生物多样性要在基因、物种和生态系统三个层次上制定保护策略
C. 黄河三角洲湿地能为鸟类提供多种多样的栖息空间和食物来源
D. 大批游客前来黄河三角洲湿地游玩体现了生物多样性的间接价值
11. 工业上大量获得β-胡萝卜素主要通过三孢布拉氏霉菌发酵生产。让三孢布拉氏霉菌大量繁殖的过程叫菌种培养,大量产生β-胡萝卜素的过程叫发酵培养。为探究氮源缺乏对三孢布拉氏霉菌繁殖及产生β-胡萝卜素的影响,将等量的三孢布拉氏霉菌分别接种在氮源缺乏和氮源正常的培养液中进行培养,获得如下图所示的实验结果。下列叙述错误的是( )
A. 据图分析,菌种培养时培养液中必须维持一定氮源含量
B. 据图分析,发酵培养的培养液中碳/氮比例可能更高
C. 接种后并进行液体培养可直接统计三孢布拉氏霉菌数目
D. 发酵培养过程中要随时检测三孢布拉氏霉菌数目和β-胡萝卜素浓度等
12. 大熊猫为我国的国宝,科学家正尝试采用体细胞核移植技术来克隆大熊猫。下列叙述正确的是( )
A. 体细胞核移植技术可体现出动物细胞的全能性
B. 体细胞核移植技术的基础技术是动物细胞培养
C. 体细胞核移植获得的重构胚可直接完成分裂和发育
D. 体细胞核移植技术能对体细胞供体动物100%的复制
二、选择题:本题共4小题,每小题4分,共16分。在每小题给出的4个选项中,有2项或2项以上符合题目要求,全部选对的得4分,选对但不全的得2分,有选错的得0分。
13. 在毛竹林下套种菌菇(如大球盖菇)竹菌复合种植模式是一种新型生态农业模式。秸秆是生产食用菌的基料,大量的秸秆被引入到竹林,改善了土壤环境,影响了土壤动物的分层。下列叙述错误的是( )
A. 调查竹林土壤动物类群丰富度,统计数据只需要统计动物的种类
B. 影响竹林中植物地上分层的主要环境因素有阳光、水和无机盐
C. 食用菌分解秸秆中的有机物,可以为毛竹提供无机盐、能量等
D. 竹菌复合种植充分利用了秸秆中的能量,提高了能量的利用率
14. 下表中有关物质去向的叙述,错误的是( )
A. AB. BC. CD. D
15. 科研人员进行了探究不同浓度的生长素(IAA)和赤霉素(GA3)对番茄种子萌发的影响相关实验,得到了如下表的实验数据(发芽率=萌发种子数/全部种子数×100%)。下列相关叙述正确的是( )
A. 番茄种子萌发调控过程中,赤霉素和脱落酸具有抗衡作用
B. 表中所示的不同浓度的生长素和赤霉素均对番茄种子萌发起促进作用
C. 实验结果表明生长素和赤霉素对番茄种子萌发存在协同作用
D. 该实验结果表明一定浓度的生长素和赤霉素利于各种植物种子的萌发
16. 某研究团队利用小鼠胚胎干细胞诱导多种细胞,进而用于制备单克隆抗体,其流程图如下图所示。下列叙述正确的是( )
A. 过程①中可用胰蛋白酶获得单个的胚胎干细胞
B. 过程②的技术所依据的生物学原理是细胞增殖
C. 过程⑤获得的丙细胞的数量等于甲细胞或乙细胞的数量
D. 丙细胞既能无限增殖又能产生抗H1N1病毒的抗体
三、非选择题:本题共5小题,共60分。
17. 河口生态系统是世界上最大的水生生态系统之一,在连接着陆地和海洋的结构和功能上发挥着重要作用。下表表示该生态系统内能量流经第二和第三营养级的情况(表中数值代表能量,单位为×105kJ·m-2,a-1)。回答下列问题:
(1)表中未利用的能量是指______和分解者利用的能量,表中①的数值为______。
(2)一般系统结构模式图如下图1所示,请尝试在图2中补充箭头完善该生态系统的结构模型______。
(3)采用血细胞计数板对该生态系统中某种单细胞藻类进行种群密度调查时,具体的操作流程:取血细胞计数板→______→______→用滤纸将多余的海水吸去。
(4)海洋石油污染是一种世界性的海洋污染,石油污染物能抑制某种贝类雌激素的合成,导致该种贝类种群的年龄结构变为衰退型,原因是______。科学家正在研究通过生物修复(利用特定的生物吸收、转化、清除或降解环境污染物,实现环境净化、生态效应恢复的生物措施)的途径降低海洋石油污染对该生态系统的危害,生物修复所依据的主要生态学原理是______原理。
18. 海带是多年生大型食用藻类,自20世纪50年代以来,我国的海带养殖已成规模发展。回答下列问题:
(1)海带细胞的碘离子浓度比海水中高许多倍,但仍然从海水中吸收碘离子,碘离子进入海带细胞的方式为_____。食用了被放射性碘污染的海带后,在人的甲状腺中会检测到放射性碘,原因是_____。
(2)养殖区重金属离子超标会造成海带大幅减产。现欲定量研究水体中不同浓度Cu2+对海带净光合作用速率(用单位质量海带在单位时间内引起的溶氧量变化来表示)的影响,现提供相同透明瓶若干和氧气传感器(可测氧含量)等实验所需材料,请简要写出实验思路:_____。
(3)科研人员定量研究了水体中Cu2+对海带光合作用、呼吸作用的影响。获得的结果如下图所示。综合分析,不同浓度的Cu2+对海带光合作用和呼吸作用的影响是______(答出2点即可)。
(4)重金属离子随海带进入人体,会导致细胞产生自由基,自由基除攻击磷脂分子外,还会攻击______,导致基因突变,攻击蛋白质时,会使______,导致细胞衰老。
19. 狂犬病是由狂犬病毒引起的一种急性传染病,主要是通过咬伤、抓伤等方式传播。一般情况下,人被携带狂犬病毒的猫、狗等动物咬伤、抓伤后,狂犬病毒通过破损的皮肤、黏膜进入人体,从而感染狂犬病毒。狂犬病毒包膜上的一种糖蛋白抗原能与乙酰胆碱受体结合,使病毒具有神经毒性,患者可出现恐水、咽肌痉挛等症状。回答下列问题:
(1)人完好皮肤被携带狂犬病毒的猫、狗等动物舔舐时,不需要特别处理,只需进行清洗即可,原因是______,完好的皮肤可以阻挡病毒进入人体细胞。
(2)人被携带狂犬病毒的猫、狗等动物咬伤、抓伤后,通常采取的治疗方法是注射狂犬疫苗,注射狂犬疫苗的主要目的是______。少数人注射狂犬疫苗后,注射部位发红、肿、痒,可能出现皮疹,这属于免疫失调中的______。这种免疫失调的发作,除具有快慢之分外,许多还具有的特点是______。对被携带狂犬病毒的猫、狗等动物咬伤、抓伤程度较严重的人通常还要注射血清,这属于免疫学应用的______。
(3)感染狂犬病毒以后,患者咽肌痉挛的可能原因是_____。
20. 土壤中存在产PG酶(蛋白质谷氨酰胺酶,能催化蛋白质发生脱酰胺反应,增大蛋白质的溶解性)的金黄杆菌。研究人员设计了利用基因工程高效生产PG酶的方案,流程如下图1所示,相关限制性内切核酸酶的识别和切割位点如下图2所示。回答下列问题:
(1)在实验室分离出产PG酶的金黄杆菌的原理是人为提供有利于______的生长条件,同时______其他微生物的生长。
(2)过程①应用了PCR技术,PCR技术需要设计引物,引物是指______。PCR技术发生碱基互补配对的步骤是______。
(3)完成过程②需要先将PG酶基因与pPIC9K质粒重组,这个过程称为______。据图分析,简要写出该过程的操作程序:______。
(4)该重组DNA技术的受体细胞是______,获得的受体细胞将用于发酵工程,发酵工程的中心环节是______。
21. 某实验室保存有野生型和一些突变型果蝇,突变型果蝇的部分隐性突变基因及其在染色体上的位置如下图所示,回答下列问题:
(1)不考虑其他变异,若如图所示为突变型雄性果蝇(无对应显性基因)的基因位置,该雄性果蝇能产生______种类型的精子,从该果蝇的精巢中取出一些细胞,这些细胞中分别可能有______个基因r。
(2)不考虑其他变异的发生,用翅外展黑檀体果蝇与野生纯合果蝇杂交,F1雌雄果蝇交配,所得F2的性状分离比为______。据图分析,图中基因能与菱形眼基因发生自由组合的是______。
(3)对突变型果蝇再进行诱变处理,研究发现基因e发生了突变,对突变前后同一单链片段进行测序,结果如下图。突变前后1~80位氨基酸完全相同,第80位为丝氨酸(丝氨酸密码子为UCU、UCC、UCG、AGC、AGU,终止密码子为UAA、UGA、UAG)。
①图中的单链______(填“是”或“不是”)该基因转录时的模板链,判断的依据是______。
②第80位和第82位的氨基酸都为丝氨酸,原因是______,基因e发生突变后指导合成的肽链长度______(填“变长”“变短”或“不变”)。选项
实验
出现部位
A
给小鼠饲喂含3H标记的赖氨酸的饲料
3H主要出现在小鼠的溶酶体内和血浆的血红蛋白中
B
在适宜光照下,供给小麦幼苗H218O和CO2
18O可出现在叶肉细胞线粒体产生的水中和叶绿体制造的有机物中
C
15N标记的噬菌体侵染未标记的大肠杆菌
15N出现在大肠杆菌裂解释放的噬菌体的DNA和蛋白质中
D
用含32P标记的核苷酸培养液培养洋葱表皮细胞
32P出现在洋葱表皮细胞的核DNA和RNA中
浓度(mg/L)
发芽率(%)
浓度(mg/L)
发芽率(%)
对照组
蒸馏水
80.00
对照组
蒸馏水
80.00
IAA
2
96.13
GA3
100
97.93
4
93.13
200
94.20
6
89.46
300
91.60
8
84.06
400
88.40
10
81.33
500
81.00
用于生长、发育、繁殖的能量
呼吸作用散失的能量
尸体残骸流入分解者的能量
未利用的能量
第二营养级
①
110
30
50
第三营养级
12
17
9
1
2024届江西省部分学校高三下学期5月统一调研测试生物试题(原卷版+解析版): 这是一份2024届江西省部分学校高三下学期5月统一调研测试生物试题(原卷版+解析版),文件包含2024届江西省部分学校高三下学期5月统一调研测试生物试题原卷版docx、2024届江西省部分学校高三下学期5月统一调研测试生物试题解析版docx等2份试卷配套教学资源,其中试卷共29页, 欢迎下载使用。
2024届江西省部分学校高三下学期5月统一调研测试生物试题: 这是一份2024届江西省部分学校高三下学期5月统一调研测试生物试题,文件包含2024届江西省部分学校高三下学期5月统一调研测试生物试题pdf、参考答案pdf等2份试卷配套教学资源,其中试卷共12页, 欢迎下载使用。
2024江西省高三上学期12月统一调研测试生物含答案: 这是一份2024江西省高三上学期12月统一调研测试生物含答案,文件包含江西省2023-2024学年高三上学期12月统一调研测试生物试题docx、江西省2023-2024学年高三上学期12月统一调研测试生物答案pdf等2份试卷配套教学资源,其中试卷共13页, 欢迎下载使用。

