02,2024年广东省湛江市廉江市中考二模地理试题
展开本试卷共6页,32小题,满分100分,考试用时60分钟。
注意事项:
1.答卷前,考生务必用黑色字迹的钢笔或签字笔将自己的准考证号、姓名、考场号和座位号填写在答题卡上,用2B铅笔在“考场号”和“座位号”栏相应位置填涂自己的考场号和座位号。将条形码粘贴在答题卡“条形码粘贴处”。
2.作答选择题时,选出每小题答案后,用2B铅笔把答题卡上对应题目选项的答案信息点涂黑;如需改动,用橡皮擦干净后,再选涂其他答案,答案不能答在试卷上。
3.非选择题必须用黑色字迹的钢笔或签字笔作答,答案必须写在答题卡各题目指定区域内相应位置上;如需改动,先划掉原来的答案,然后再写上新的答案;不准使用铅笔和涂改液。不按以上要求作答的答案无效。
4.考生必须保持答题卡的整洁。考试结束后,将试卷和答题卡一并交回。
一、选择题:本大题共30小题,每小题2分,共60分。在每小题给出的四个选项中,只有一项是符合题目要求的。
2024年2月27日至29日,国际节庆协会亚洲分会在泰国芭提雅市举办“2024尖峰奖颁奖典礼暨亚洲节庆城市研讨会”,中国篁岭晒秋文化节荣获“2024亚洲尖峰奖—最佳地区振兴示范项目”,将中国乡村文化的魅力展现给全球。图为篁岭等高线地形图。完成下面小题。
1. “晒秋”观景栈道两端的相对高度是( )
A. 150米B. 200米C. 250米D. 300米
2. 游客在观景栈道上欣赏到“小桥、流水、人家”景观,该景观最有可能位于( )
A. ①B. ②C. ③D. ④试卷源自 试卷上新,不到1元,即将恢复原价。3. 篁岭举办文化节,对当地的有利影响是( )
A. 促使城市人口向农村转移B. 促进旅游业的发展
C. 加剧当地水土流失状况D. 改善大气环境质量
【答案】1. A 2. D 3. B
【解析】
【1题详解】
读图分析,相对高度是指一个地点高出另一个地点的垂直距离,图示等高距为50米,“晒秋”观景栈道两端的海拔分别为500米和350米,相对高度为150米,A正确,排除BCD。故选A。
【2题详解】
读图分析,①地等高线闭合,数值从中间向四周逐渐降低,是山峰,无河流分布,A错误;②地等高线重叠,是陡崖,无小桥、人家分布,B错误;③地等高线向低处凸出,中间高,两边低,是山脊,无河流分布,C错误;④地等高线向高处凸出,中间低,两边高,是山谷,游客在观景栈道上欣赏到该地“小桥、流水、人家”景观,D正确。故选D。
【3题详解】
篁岭举办文化节,可吸引游客,促进旅游业发展,B正确;城市人口向农村转移、加剧水土流失不属于有利影响,AC错误;举办文化节不能改善大气质量,D错误。故选B。
【点睛】在等高线地形图上,读出图中任意两点的海拔,然后相减就可以计算出两地的相对高度。在等高线地形图中,河流往往发育于山谷地区。
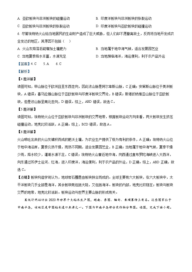
当地时间2023年11月24日,意大利西西里岛上的埃特纳火山喷发,炽热的岩浆从白雪覆盖的山顶喷涌而出。图为世界局部地区板块分布图。完成下面小题。
4. 图中甲山脉是( )
A. 安第斯山脉B. 喜马拉雅山脉C. 阿尔卑斯山脉D. 斯堪的纳维亚山脉
5. 下列关于埃特纳火山喷发原因的叙述,正确的是( )
A. 亚欧板块与非洲板块的碰撞运动B. 印度洋板块与非洲板块的张裂运动
C. 亚欧板块与非洲板块的张裂运动D. 印度洋板块与亚欧板块的碰撞运动
6. 尽管埃特纳火山给当地居民的生命财产造成了巨大威胁,但人们却不愿撤离故土,反而将当地开发成农业发达的地区,其原因不包括( )
A. 火山灰降落后能增加土壤肥力B. 当地属于地中海气候,适合发展园艺业
C. 当地夏季降水丰富,水源充足D. 当地濒临海洋,海运便利,利于农产品外运
【答案】4. C 5. A 6. C
【解析】
【4题详解】
读图可知,甲山脉位于欧洲且呈东西走向,因此该山脉是阿尔卑斯山脉,C正确;安第斯山脉位于美洲板块,A错误;喜马拉雅山脉位于亚欧板块与印度洋板块交界处,B错误;斯堪的纳维亚山脉位于亚欧板块,但是该山脉呈南北走向,D错误。综上,ABD错误,故选C。
【5题详解】
读图可知,埃特纳火山位于亚欧板块与非洲板块的交界地带,根据板块运动方向来看,两大板块发生挤压碰撞运动,地壳比较活跃,A正确。综上,BCD错误,故选A。
【6题详解】
火山喷吐出来的火山灰铺积而成的肥沃土壤,为农业生产提供了极为有利的条件,A正确;埃特纳火山位于地中海沿岸,夏季炎热干燥,雨热不同期,适合发展园艺业,B正确;当地属于地中海气候,夏季干燥少雨,降水较少,灌溉水源不足,C错误;埃特纳火山靠近地中海,向西通过直布罗陀海峡进入大西洋,向东通过苏伊士运河、红海,进入印度洋,海运便利,利于农产品的外运,D正确。综上,ABD正确,故选C。
【点睛】板块构造学说认为,地球岩石圈是由板块拼合而成的。全球主要有六大板块,在六大板块中,太平洋板块几乎全部是海洋,其余板块既包括大陆,又包括海洋。板块的内部,地壳比较稳定;板块与板块交界的地带,地壳比较活跃。板块运动与世界主要山脉的形成有关。
某统计网站评出2023年世界十大稻米生产国,越南、泰国、缅甸、柬埔寨榜上有名。这些国家位于中南半岛,该地区是中国稻米进口来源之一。下图为中南半岛部分农作物分布图。读图,完成下面小题。
7. 下列关于中南半岛的叙述,正确的是( )
A. 盛产温带农作物B. 西南部与我国相邻
C. 沟通太平洋和大西洋D. 三面临海,北宽南窄
8. 中南半岛上的国家种植水稻的有利自然条件是( )
A. 山河相间,纵列分布B. 雨热同期,水热充足
C. 降水季节变化大,旱涝灾害频发D. 距中国近,交通便利,市场广阔
9. 中南半岛旅游资源丰富,广东的琪琪打算“五一”期间去泰国游玩,她在泰国可能品尝的当地特色美食是( )
A. 寿司B. 牛肉汉堡C. 糌粑D. 椰汁鸡汤
【答案】7. D 8. B 9. D
【解析】
【7题详解】
中南半岛大部分位于北回归线以南,主要位于热带,盛产热带作物,A错误;中南半岛北部与我国相邻,B错误;中南半岛沟通印度洋和太平洋,C错误;中南半岛东、西、南三面临海,北宽南窄,D正确。综上所述,ABC错误,故选D。
【8题详解】
中南半岛山河相间,纵列分布,地形以高原、山地为主,平原面积不广阔,是种植水稻的不利条件,A错误;中南半岛以热带季风气候为主,雨热同期,水热充足,适宜喜湿热的水稻生长,B正确;“降水季节变化大,旱涝灾害频发”是种植水稻的不利条件,C错误;“距中国近,交通便利,市场广阔”不属于自然条件,D错误。综上所述,ACD错误,故选B。
【9题详解】
寿司是日本的特色美食,A错误;牛肉汉堡是西方国家的特色美食,B错误;糌粑是我国青藏地区的特色美食;椰汁鸡汤是泰国的名汤,已有数百年的历史,是泰国很受欢迎的传统食物之一,D正确。综上所述,ABC错误,故选D。
【点睛】中南半岛因在位于中国以南而得名。中南半岛的地势大致北高南低,北部地势高峻,与中国山水相连,高山和大河由北向南延伸形成山河相间,纵列分布的地表形态。河流上游奔腾在崇山峻岭之中,蕴崴着丰富的水力资源。进入下游后,水流平缓,泥沙沉积,形成冲积平原。这些平原地势低平,是东南亚重要的农业地区。
下图为甲、乙两国人口密度分布图,图中两国都是移民国家。读图,完成下面小题。
10. 甲,乙两国的早期移民大多来自( )
A. 南美洲B. 非洲C. 欧洲D. 亚洲
11. 下列关于甲,乙两国的叙述,正确的是( )
A. 甲国主要位于东半球,北半球B. 甲国中部热带雨林广布,人口稀少
C. 乙国主要位于西半球、南半球D. 乙国北部气候炎热干燥,人口稀少
12. 甲、乙两国人口和城市均集中分布于东南部的原因有( )
①开发较早,历史悠久
②位于高纬度地区,气候适宜人类居住
③濒临海洋,交通便利
④位于热带、亚热带地区,农业条件好
A. ①②③B. ①③④C. ②③④D. ①②④
【答案】10. C 11. C 12. B
【解析】
【10题详解】
甲澳大利亚的主要是语言是英语,该国家移民主要来自英国。乙巴西的主要语言是葡萄牙语,该国家移民主要来自葡萄牙;甲、乙两国的早期移民大多来自欧洲。排除ABD,故选C。
【11题详解】
读图可知,澳大利亚位于赤道以南,被南回归线穿过,位于东半球和南半球,A错误;澳大利亚气候类型有热带沙漠气候、热带草原气候、热带雨林气候、亚热带季风性湿润气候、温带海洋性气候和地中海气候,以南回归线为中心呈半环状分布,其中分布最广的是热带沙漠气候,人口稀少,地广人稀,B错误;乙国是巴西,巴西被赤道穿过,主要位于南半球,完全位于西半球,C正确;乙国北部是亚马孙平原,为热带雨林气候,全年高温多雨,气候过于湿热,人口稀少,D错误。综上所述,ABD错误,故选C。
【12题详解】
两国东南部气候较温和,两国的早期移民都从东南沿海登陆,开发早、历史悠久,所以人口城镇集中,①正确。两国的东南部都位于中低纬度地区,不在高纬度地区,②错误。两国的东南部都临海,海陆交通便利,便于人们的生产和生活,所以人口,城市集中分布在东南部,③正确。两国都有南回归线穿过,既有热带地区,也有亚热带地区,农业生产条件好,④正确。综上所述,①③④正确,故选B。
【点睛】巴西的地形主要分为两大部分,一部分是海拔500米以上的巴西高原,分布在巴西的中部和南部,另一部分是海拔200米以下的平原,主要分布在北部和西部的亚马孙河流域。澳大利亚的地形很有特色,东部山地,中部平原,西部高原,全国最高峰科修斯科山海拔2228米,在靠海处是狭窄的海滩缓坡,缓斜向西,渐成平原,东北部沿海有大堡礁。
2024年是中国极地考察40周年,也是中国北极黄河站建站20周年。中国北极科考队先后多次在北极地区进行考察。下图为中国黄河站位置示意图。读图,完成下面小题。
13. 黄河站位于我国首都北京(40°N,116°E)的( )
A. 西南方向B. 西北方向C. 东北方向D. 东南方向
14. 下列关于北极及其附近区域的叙述,正确的是( )
A. 太平洋位于白令海峡北方B. 北冰洋沿岸生活着大量企鹅
C. 格陵兰岛有极昼极夜现象D. 我国的冬季是到北极科考的最佳时间
15. 我国在北极地区建立考察站的主要意义是( )
A. 捕捞鱼虾B. 挑战人类极限C. 旅游开发D. 进行科学研究
【答案】13. B 14. C 15. D
【解析】
【13题详解】
读图可知,黄河站的经纬度大约是(78°′N,11°′E),北京位于(40°N,116°E),从经度看,黄河站位于北京的西部;从纬度看,黄河站位于北京的北部,所以黄河站位于我国首都北京的西北方向,B正确,ACD错误。故选B。
【14题详解】
读图可知,太平洋位于白令海峡南方,A错误。企鹅是南极洲的特有动物,B错误。格陵兰岛大部分位于北极圈以北,有极昼极夜现象,C正确。我国的夏季是到北极科考的最佳时间,D错误。综上所述,ABD错误,故选C。
【15题详解】
我国在北极地区建立考察站的主要意义是进行科学研究,D正确;捕捞鱼虾、挑战人类极限、旅游开发都不是建立科考站的目的,ABC错误,故选D。
【点睛】对北极地区大规模的科学考察开始于20世纪50年代末,其规模远远超过南极地区。北极地区资源丰富,随着这里的石油、天然气、煤、铁等资源的发现和开采,人类对北极地区的科学考察和研究也越来越频繁。
3月以来,气温回升。当北方人开始准备美美赏春时,南方人却秒变“潮人”,湿湿嗒嗒迎接“回南天”了。“回南天”是一种天气现象,人们会感觉到空气特别潮湿,往往伴有大雾天气。图为“回南天”形成示意图。完成下面小题。
16. 读图分析,“回南天”的形成过程是( )
①持续几天气温较低②气温大幅升高③持续高温④空气湿度加大⑤狂风暴雨
A. ①—②—④B. ①—④—⑤C. ②—①—⑤D. ③—④—⑤
17. 据图可知,“回南天”影响的省级行政区是( )
A. 贵、渝B. 桂、粤C. 琼、湘D. 鄂、赣
18. 根据图文材料分析,“回南天”( )
A. 适合晾晒衣物B. 一般出现在夏季
C. 对人们的生活影响不大D. 屋内天花板会“汗如雨下”
【答案】16. A 17. B 18. D
【解析】
【16题详解】
“回南天”是一种天气现象,人们会感觉到空气特别潮湿。读图可知,“回南天”形成前持续几天气温较低,气温大幅升高后使得空气湿度加大,“回南天”不会持续高温,结束后气温下降,并未出现狂风暴雨天气,①-②-④正确,排除③⑤。故选A。
【17题详解】
由图文资料可知,“回南天”主要影响南部沿海地区的广西和广东,简称分别是桂、粤,B正确;贵是贵州省的简称,渝是重庆市的简称、琼是海南省的简称,湘是湖南省的简称,鄂是湖北省的简称,赣是江西省的简称。ACD排除。故选B。
【18题详解】
对人们的生活影响很大,人们会感觉到空气特别潮湿,不适合晾晒衣物,A错误,C错误。一般出现在3、4月的春季,B错误;屋内天花板会现“汗如雨下”现象,D正确。故选D。
【点睛】南方每年的3、4月份室内的墙壁,地板都很潮湿,经常看见墙壁,天花板出现“汗如雨下”的现象,这是南方人俗称的“回南天”。
2023年4月,习近平总书记在位于广东湛江的国家863计划项目海水养殖种子工程南方基地考察时指出:“中国是一个有着14亿多人口的大国,解决好吃饭问题、保障粮食安全,要树立大食物观,既向陆地要食物,也向海洋要食物,耕海牧渔,建设海上牧场、‘蓝色粮仓’。”下图为广东省国家级海洋牧场示范区分布图。读图,完成下面小题。
19. 图中海域属于我国四大海域中的( )
A. 渤海B. 黄海C. 东海D. 南海
20. 该海域( )
A. 石油资源丰富B. 国家级海洋牧场少C. 水产养殖落后D. 有我国最大的盐场
21. 实现“耕海牧渔”,不合理的做法是( )
A. 创新养殖方式B. 研发选育良种C. 污水排放入海D. 改善海洋环境
【答案】19. D 20. A 21. C
【解析】
【19题详解】
我国是世界上重要的海洋大国,大陆海岸线长达1.8万多千米,从北到南,濒临的海洋依次是渤海、黄海、东海和南海。图中海域属于我国四大海域中的南海,D正确,故选D。
【20题详解】
南海石油资源丰富 ,A正确; 南海面积辽阔,国家级海洋牧场较多,水产养殖发达,BC错误;我国最大的盐场是长芦盐场,位于渤海,D错误;故选A。
【21题详解】
实现“耕海牧渔”,合理的是创新养殖方式、研发选育良种、改善海洋环境,ABD合理;污水排放入海会污染海洋环境,C不合理;故选C。
【点睛】我国是世界上重要的海洋大国,大陆海岸线长达1.8万多千米,从北到南,濒临的海洋依次是渤海、黄海、东海和南海,它们都是太平洋的边缘部分,台湾岛东海岸直接面临太平洋,渤海和琼州海峡是我国的内海。
位于河北省境内的塞罕坝,地形以高原山地为主,塞罕坝人历经三代人的青春和汗水,在荒漠沙地上营造起万顷林海,成为京津冀地区一道强大的生态屏障,用实际行动诠释了“绿水青山就是金山银山”的理念。下图为塞罕坝林场及其周边区域示意图。读图,完成下面小题。
22. 秋冬季节影响北京的风沙主要来自( )
A. 内蒙古高原B. 黄土高原C. 东北平原D. 华北平原
23. 每年夏季都会有北京游客到塞罕坝避暑,主要原因有( )
①塞罕坝海拔更高,气候凉爽
②塞罕坝纬度更高,气温较低
③塞罕坝植被覆盖率高,气温较低
④塞罕坝更靠近冬季风源地,气温
A. ①②③B. ②③④C. ①③④D. ①②④
24. 塞罕坝林场对京津地区产生的主要环境效益是( )
A. 增加生物多样性B. 涵养水源,美化环境
C. 减轻风沙危害D. 减缓气候变暖趋势
【答案】22. A 23. A 24. C
【解析】
【22题详解】
北京位于温带季风气候区,冬春季节降水稀少,气候干旱,尤其是春季多沙尘天气,影响北京地区的沙尘暴多来自于内蒙古高原,A正确,BCD错误;故选A。
【23题详解】
读图分析,夏季都会有北京游客到塞罕坝避暑,主要原因有塞罕坝海拔更高,气候凉爽;塞罕坝纬度更高,气温较低;塞罕坝植被覆盖率高,气温较低,①②③正确;夏季盛行东南风,与冬季风无关,④错误;故选A。
【24题详解】
塞罕坝林场对京津地区产生的主要环境效益是减轻风沙危害。目前塞罕坝森林植盖率大大提升,其生态效益主要有防风固沙,减轻风沙危害,C正确;增加生物多样性;涵养水源,美化环境;减缓气候变暖趋势,不是塞罕坝林场对京津地区产生的主要环境效益,ABD错误;故选C。
【点睛】塞罕坝林海位于西北沙地与华北地区之间,可起到防风固沙的功能,地处华北地区河流上游,涵养水源,净化水质,此外还具有调节气候,维持生物多样性,修复生态等生态效益。
粤港澳大湾区是世界先进制造业和现代服务业基地。表为香港土地利用类型构成表。读表,完成下面小题。
25. 香港地狭人稠,土地利用的突出特色是( )
A. 城市建设用地占主体B. 工业用地多
C. 注重生态环境保护D. 难利用土地多
26. 在粤港澳大湾区经济协同发展过程中,香港着重发展( )
A. 农业B. 服务业C. 制造业D. 旅游业
27. 与广东相比,香港和澳门( )
A. 土地价格低廉B. 有大量廉价的劳动力
C. 自然资源丰富D. 有金融、管理、技术优势
【答案】25. C 26. B 27. D
【解析】
【25题详解】
读图可知,香港林地24.9%、灌丛23.7%、草地17.1%占比较大,香港土地利用的突出特色是注重生态环境保护,C正确;住宅、商业、工业、基础设施加起来占18.8%,没有林地、灌丛多,A错误;工业用地少,B错误;表中看不出难以利用土地多,D错误;综上所述,ABD错误,故选C。
【26题详解】
在粤港澳大湾区经济协同发展过程中,香港着重发展服务业,ACD错误,B正确。 故选B。
【27题详解】
与广东相比,香港和澳门有资金、技术、人才、管理经验;广东有土地价格低廉、有大量廉价的劳动力、自然资源丰富;两个地区的合作达到优势互补、互惠互利;ABC错误,D正确。故选D。
【点睛】香港位于珠江口东侧,北与深圳相连。香港由香港岛、九龙半岛和新界三部分组成。香港是世界著名的自由贸易港和国际金融、航运和贸易中心。
川藏铁路是一条连接四川成都与西藏拉萨的快速铁路,是国内第二条进藏铁路,被誉为21世纪现代化的“天路”。图为川藏铁路示意图。完成下面小题。
28. 川藏铁路经过下列地形区中的( )
A. 华北平原B. 黄土高原C. 东南丘陵D. 青藏高原
29. 下列对川藏铁路沿线区域描述,正确的是( )
A 主要属于温带季风气候B. 跨越我国地势第一、二级阶梯
C. 分布有大片热带沙漠D. 河流都自北向南注入印度洋
30. 三江源地区生态环境不断恶化,下列对该地区利用和保护的措施合理的是( )
A. 建立三江源自然保护区B. 大力开发天然草场,发展畜牧业
C. 大量引湖泊水灌溉农田D. 开采当地的砂金,增加经济收入
【答案】28. D 29. B 30. A
【解析】
【28题详解】
根据图示分析可知,川藏铁路经过了四川盆地、横断山脉、青藏高原,没有经过华北平原、黄土高原以及东南丘陵,D正确,ABC错误。故选D。
【29题详解】
读图可知,川藏铁路经过四川省和西藏的自治区,西藏位于青藏地区属于高山高原气候,A错误;川藏铁路沿线区跨越我国地势第一、第二阶梯,B正确;区域内四川省以常绿阔叶林为主,西藏自治区以草地为主,没有分布大片热带沙漠,C错误;该地区是许多大江大河的发源地,长江、黄河、澜沧江注入太平洋,雅鲁藏布江和怒江注入印度洋,D错误。根据题意选B。
【30题详解】
建立三江源的自然保护区有利于保护三江源地区的生态环境,A正确;大力开发天然草场发展畜牧业、大量引用湖泊水灌溉农田、开采当地的砂金增加经济收入会导致三江源地区生态环境不断恶化,BCD错误。故选A。
【点睛】川藏铁路是中国境内一条连接四川省与西藏自治区的快速铁路,呈东西走向,东起四川省成都市、西至西藏自治区拉萨市,是中国国内第二条进藏铁路,也是中国西南地区的干线铁路之一。
二、非选择题:本大题共2小题,每小题20分,共40分。
31. 【日本与印度的农业、工业主题】阅读图文材料,完成下列问题。
材料一:棉花是一种喜高温的农作物,适合生长的温度在25一30℃之间,喜欢充足的阳光。印度是世界重要的棉花生产国和出口国之一,而日本所需棉花大部分依赖进口。
材料二:图1为日本东京气候资料图,图2为日本主要工业区分布图,图3为印度主要农作物分布图。
(1)日本居民喜食鱼虾,手抓饭深受印度居民的喜爱,试从农业角度分别分析原因。
(2)试从气候角度分析日本不适合种植棉花原因。
(3)日本的工业区集中分布在太平洋沿岸和濑户内海沿岸,试分析原因。
(4)近年来,日本企业加大在印度的投资力度。试分析印度吸引日本企业投资的主要优势条件。
【答案】(1)日本是四面环海的岛国,海洋渔业资源丰富;印度热量充足,降水丰富,适宜水稻生长,水稻种植面积广。
(2)日本的气候具有海洋性特征,光照不足,适宜棉花生长温度的天数较少。
(3)日本国内矿产资源贫乏,市场狭小,原料需要大量进口,工业产品需大量出口:沿海地区港口优良,交通便利;沿海地区人口和城市密集。
(4)劳动力资源丰富,价格低廉;人口众多,消费市场广阔。
【解析】
【分析】本题以日本东京气候资料图、日本主要工业区分布图、印度主要农作物分布图为材料,共设置四道试题,涉及日本和印度的地形、气候、工农业的发展等知识点,考查学生对相关知识的掌握程度和读图分析能力,培养学生人地协调观、综合思维、区域认知素养。
【小问1详解】
读图可知,日本四面环海,沿海大陆架面积宽广,鱼类资源丰富,丰富的海产品为加工制作生鱼片等美味佳肴提供了优质原料。印度位于热带季风气候区,雨热同期,有利于水稻生长,水稻种植面积广,手抓饭深受印度人民的喜爱。
【小问2详解】
结合所学知识可知,日本属于温带季风气候和亚热带季风气候,四周环海,气候受海洋影响较大,温和湿润,适宜棉花生长温度的天数较少,棉花生长需要充足的光照和热量,所以日本不适合棉花种植。
【小问3详解】
读图可知,日本工业集中在太平洋沿岸和濑户内海沿岸。日本是岛国,国土面积狭小,矿产资源贫乏,国内市场狭小,原料需要大量进口,工业产品需大量出口,经济对外依赖性强;该地区海岸线曲折,多优良港湾,海上交通运输便利;人口城市也多分布于太平洋沿岸和濑户内海沿岸,劳动力丰富,科学技术发达。
【小问4详解】
近年来,日本企业加速在印度投资,印度吸引日本企业投资的主要优势:印度是发展中国家,经济较日本落后,劳动力成本较低;印度的人口居世界前列,人口众多,经济发展速度快,消费市场广阔。
32. 【中国的汽车产业发展主题】阅读图文材料,完成下列问题。
材料一:目前中国汽车工业具有很强的发展潜力,产业集群化效应初步显现,基本形成了以东北、京津、中部、西南、长江三角洲和珠江三角洲为代表的六大汽车产业集群。
材料二:深圳位于中国南部海滨,毗邻香港,是我国建设最早的经济特区、全国性经济中心城市、国际性综合交通枢纽、国际科技产业创新中心等。截至2022年末,深圳常住人口1766.18万人。总部位于深圳的A公司创立于1995年,是一家拥有IT、汽车及新能源三大产业群的民营企业,凭借新能源汽车、锂离子电池等享誉全球。
材料三:《新能源汽车产业发展规划(2021一2035年)》要求,深入实施发展新能源汽车国家战略,推动中国新能源汽车产业高质量可持续发展,加快建设汽车强国。
材料四:下图为中国汽车产业群分布图。
(1)据图分析我国汽车产业群的分布特点。
(2)请简要分析我国汽车产业发展潜力巨大的原因。
(3)试分析A公司总部位于深圳的有利条件。
(4)从可持续发展的角度,简述中国推广新能源汽车的意义。
【答案】(1)沿海、沿江分布。
(2)人口基数大,市场需求量大;经济发展,人们生活条件改善,消费能力提高:国家政策支持;汽车工业的产业集群化效应不断增强;
(3)深圳位于我国珠江三角洲工业基地,经济发达,科技力量雄厚;深圳靠近珠江入海口,频临海洋,交通便利;深圳人口密集,消费市场广阔;深圳改革开放时间早,市场开放程度较高,政策支持力度较高:
(4)减轻环境污染,改善大气环境质量;减少能源依赖,缓解当前石油等常规能源供应紧张的局面;推动汽车产业转型升级,带动相关产业的发展;扩大中国在全球新能源市场的话语权适应消费升级需求;
【解析】
【分析】本题以中国汽车工业的产业集群化为试题背景,涉及我国汽车产业群分布、发展潜力巨大的原因及推广新能源汽车的意义等相关知识,考查学生的读图能力和对知识点的掌握及灵活运用能力。
【小问1详解】
由我国六大汽车产业群地区分布图可知,我国汽车产业群具有沿海、沿江的分布特点。
【小问2详解】
由所学知识可知,我国人口基数大,汽车市场需求量大;目前人均汽车占有量较少,随着人们生活水平提高,对汽车消费能力和需求逐渐提升,所以汽车市场潜力巨大;据材料“深入实施发展新能源汽车国家战略,推动中国新能源汽车产业高质量可持续发展,加快建设汽车强国”可知,国家政策支持汽车产业发展。
【小问3详解】
由材料可知,深圳位于中国南部海滨,毗邻香港,是我国建设最早的经济特区、全国性经济中心城市、国际性综合交通枢纽、国际科技产业创新中心等。A公司总部位于深圳的有利条件是位于我国珠江三角洲工业基地,经济发达,科技力量雄厚;深圳靠近珠江入海口,频临海洋,交通便利;深圳人口密集,消费市场广阔;深圳改革开放时间早,市场开放程度较高,政策支持力度较高。
【小问4详解】
从可持续发展的角度,我国推广新能源汽车的意义在于减少汽车废气排放,减轻环境污染,改善大气环境质量;提高新能源的消费比重,减少对常规能源的依赖,缓解当前石油等常规能源供应紧张的局面;由“重点推进纯电动汽车的产业化进程”可知,促进汽车产业升级,带动相关产业的发展,推动基础设施建设和工业产业结构升级;随着我国新能源汽车使用量提升,可扩大我国在全球新能源市场的话语权;新能源汽车可适应消费者消费升级的需求。土地利用类型
林地
灌丛
草地
农用地
住宅
商业
占比/%
24.9
23.7
17.1
4.6
6.9
0.5
土地利用类型
工业
基础设施
仓储
水域
其他
—
占比/%
0.9
9.8
1.4
5.3
4.9
—
2024年广东省湛江市廉江市中考二模地理试题(学生版+教师版): 这是一份2024年广东省湛江市廉江市中考二模地理试题(学生版+教师版),文件包含2024年广东省湛江市廉江市中考二模地理试题教师版docx、2024年广东省湛江市廉江市中考二模地理试题学生版docx等2份试卷配套教学资源,其中试卷共25页, 欢迎下载使用。
02,2024年山东省济南市历下区中考三模地理试题(无答案): 这是一份02,2024年山东省济南市历下区中考三模地理试题(无答案),共9页。试卷主要包含了5),8万人,地广人稀等内容,欢迎下载使用。
2024年广东省湛江市廉江市中考二模地理试题: 这是一份2024年广东省湛江市廉江市中考二模地理试题,共7页。

