广东省梅州市梅江区梅州中学2023-2024学年高三下学期5月仿真考试政治试题(学生版+教师版)
展开2023-2024学年广东省梅州市高三下学期一模考试政治试卷(含答案): 这是一份2023-2024学年广东省梅州市高三下学期一模考试政治试卷(含答案),共7页。
2024届广东省梅州市高三二模政治试题: 这是一份2024届广东省梅州市高三二模政治试题,共6页。
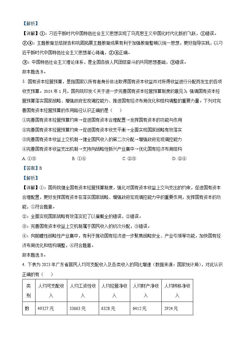
广东省梅州市大埔县虎山中学2023-2024学年高三上学期开学考试政治试题: 这是一份广东省梅州市大埔县虎山中学2023-2024学年高三上学期开学考试政治试题,共8页。

