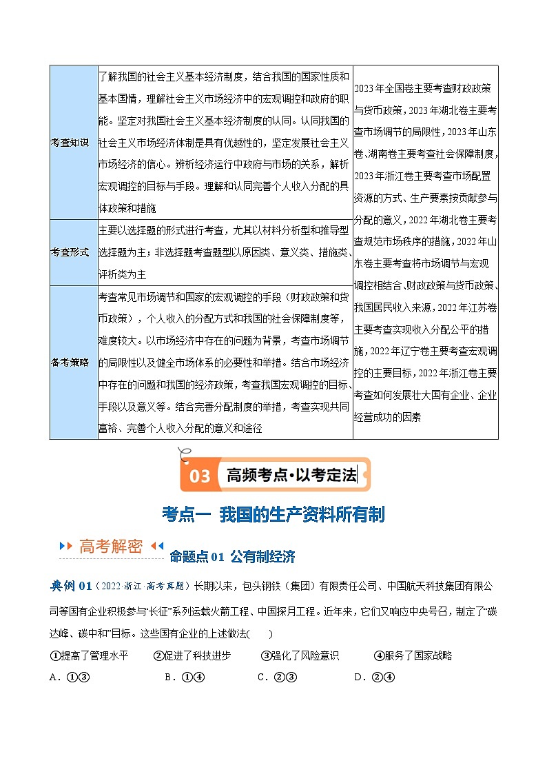
专题11 制度篇—基本经济制度(讲义)-【考点解密】2024年高考政治高频考点预测
展开专题11 制度篇—基本经济制度(分层练)-【考点解密】2024年高考政治高频考点预测: 这是一份专题11 制度篇—基本经济制度(分层练)-【考点解密】2024年高考政治高频考点预测,文件包含专题11制度篇基本经济制度分层练原卷版docx、专题11制度篇基本经济制度分层练解析版docx等2份试卷配套教学资源,其中试卷共43页, 欢迎下载使用。
专题09 维权篇—社会争议的解决(讲义)-【考点解密】2024年高考政治高频考点预测: 这是一份专题09 维权篇—社会争议的解决(讲义)-【考点解密】2024年高考政治高频考点预测,文件包含专题09维权篇社会争议的解决讲义原卷版docx、专题09维权篇社会争议的解决讲义解析版docx等2份试卷配套教学资源,其中试卷共43页, 欢迎下载使用。
专题06 法律篇—全面依法治国(讲义-【考点解密】2024年高考政治高频考点预测: 这是一份专题06 法律篇—全面依法治国(讲义-【考点解密】2024年高考政治高频考点预测,文件包含专题06法律篇全面依法治国讲义原卷版docx、专题06法律篇全面依法治国讲义解析版docx等2份试卷配套教学资源,其中试卷共61页, 欢迎下载使用。

