湖南省湘西土家族苗族自治州永顺县第一中学2023-2024学年高三下学期期中考试历史试题
展开湖南省湘阴县第一中学2023-2024学年高三下学期5月期中考试历史试题(原卷版+解析版): 这是一份湖南省湘阴县第一中学2023-2024学年高三下学期5月期中考试历史试题(原卷版+解析版),文件包含湖南省湘阴县第一中学2023-2024学年高三下学期5月期中考试历史试题原卷版docx、湖南省湘阴县第一中学2023-2024学年高三下学期5月期中考试历史试题解析版docx等2份试卷配套教学资源,其中试卷共21页, 欢迎下载使用。
湖南省岳阳市岳阳县第一中学2023-2024学年高三下学期期中考试历史试题: 这是一份湖南省岳阳市岳阳县第一中学2023-2024学年高三下学期期中考试历史试题,共10页。试卷主要包含了据统计,咸丰十年等内容,欢迎下载使用。
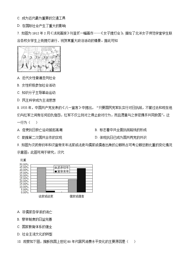
湖南省长沙市第一中学2023-2024学年高三下学期月考(八)历史试题: 这是一份湖南省长沙市第一中学2023-2024学年高三下学期月考(八)历史试题,文件包含炎德英才大联考长沙市一中2024届高三月考八历史答题卡pdf、一中8历史pdf、历史答案一中8pdf等3份试卷配套教学资源,其中试卷共12页, 欢迎下载使用。

