2024届湖南省长沙市雅礼中学高三下学期模拟试卷(二)地理试题(学生版+教师版)
展开第I卷选择题(共48分)
一、选择题(本题共16小题,每小题3分,共48分。在每小题给出的四个选项中,只有一项是最符合题目要求的)
兴城位于东北老工业基地,海岸线漫长、沙滩广布。20世纪80年代,该地建成大批休闲度假区和疗养院,并出现大量家庭泳装作坊;90年代起,重工业衰落,而泳装产业快速发展,众多家庭作坊发展为泳装厂。目前,兴城聚集了超过1200家泳装生产企业,成为全球最大的泳装生产基地,产品行销国内外。完成下面小题。
1. 20世纪80年代,该地出现大量家庭泳装作坊主要得益于( )
A. 漫长的海岸线B. 旅游业的兴起C. 劳动力价格低D. 工业基础良好
2. 推测促进20世纪90年代该地泳装产业快速发展的主要投入要素是( )
A. 土地B. 原料C. 技术D. 劳动力
3. 目前众多泳装生产企业在兴城聚集主要为了节省( )
A. 地租成本B. 运输成本C. 营销成本D. 研发成本
站城融合,也称“站城一体化”,是综合交通枢纽沿线一体化发展模式,主张将重要交通站点与城市空间融合生长。2022年9月22日开通运营的杭州西站,距离主城区约33千米,被称为“我国首个站城融合的现代高铁客站”。它既是大型综合交通枢纽,又是汇聚多种业态、多种功能的超级综合体;全国首创在新建高铁站雨棚上盖商业开发项目,将站场抬高拉开,打造未来城市会客厅。据此完成下面小题。
4. 与一般高铁站相比,杭州西站“站城融合”的优势是( )
①距离城市更近 ②土地利用更高效 ③旅客流量更大 ④商业活力更好
A. ①②③B. ①③④C. ②③④D. ①②④
5. 最适宜依托“站城融合”布局的是( )
A. 商务酒店B. 科研机构C. 政务中心D. 文教中心
苏北平原某镇常住居民以种田作为主业,居民点分布零散且整体占地面积较大。为优化居民点布局,该镇计划对部分居民点实施集中搬迁。下图示意当地待搬迁居民点分布及规划的新居民点选址方案。据此完成下面小题。
6. 在新居民点规划选址过程中,可以运用地理信息系统(GIS)对( )
①地理数据进行空间叠加分析 ②搬迁完成情况实时动态监测
③各居民点进行实时精确定位④选址专题地图进行输出展示
A. ①③B. ②③C. ①④D. ②④
7. 与甲方案相比,乙方案有利于居民( )
A. 联系周边区域B. 实施田间管理
C. 建设基础设施D. 优化农业结构
8. 该镇优化居民点布局主要是为了( )
A. 扩大人口容量B. 集约利用土地
C. 提供就业机会D. 增加农业收入
鄱阳湖湿地是我国最大的淡水湖泊湿地,湿地洲滩在高水位变幅下周期性淹没或出露,发展出了极高的生物多样性。2003年三峡工程蓄水运行以来,汛末蓄水驱动了鄱阳湖湿地淹没动态的显著变化,对湖泊湿地生态系统产生重要影响。图示意三峡工程运行前后鄱阳湖各站点淹没动态的多年均值(数值越小表示其淹没开始时间和结束时间越早,淹没历时越短;反之亦然)。完成下面小题。
9. 三峡工程蓄水运行以来,鄱阳湖湿地淹没动态的整体变化是( )
A. 淹没面积持续扩张B. 淹没历时显著缩短
C. 淹没结束时间推迟D. 淹没开始时间提前
10. 鄱阳湖湿地淹没动态整体变化带来影响有( )
A. 候鸟栖息地环境改善B. 常年性水资源短缺
C 生物多样性稳步提升D. 洲滩湿地植被旱化
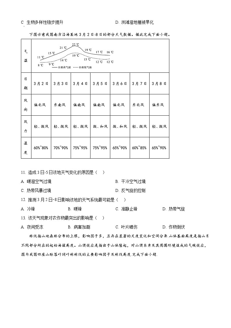
下图示意我国南方沿海某地3月2日-8日的部分天气数据。据此完成下面小题。
11. 造成3日-5日该地天气变化的原因是( )
A. 暖湿空气过境B. 干冷空气过境
C. 热带风暴过境D. 反气旋的控制
12. 推测3月2日-8日影响该地的天气系统最可能是( )
A. 冷锋B. 暖锋C. 准静止锋D. 热带气旋
13. 该天气现象对农作物最突出的影响是( )
A. 夜间受冻B. 病害加剧C. 叶片晒伤D. 作物倒伏
林线指山地森林分布的上限,影响因子多,且存在显著的尺度变化和空间分异.山体基面高度是指山系不同部分所在的起始海拔高度。山顶效应是指由于山体隆起,对山顶本身及其周围环境造成的气候效应,图为我国四座山脉落叶阔叶林林线的主要影响因子及林线高度.完成下面小题.
14. 四山脉中,山体基面高度对落叶阔叶林林线高度的影响力最显著的是( )
A. 长白山B. 太行山C. 秦岭D. 雪峰山
15. 相较于秦岭,雪峰山的落叶阔叶林林线高度低主要是因为( )
A. 1月均温B. 年降水量C. 山顶海拔D. 山脉走向
16. 对我国东部季风区林线高度最具影响力是( )
A. 气候因素B. 坡度坡向C. 土壤肥力D. 山地高度
第Ⅱ卷非选择题(共52分)
二、非选择题(本题共4小题,共52分)
17. 阅读材料,回答问题。
新华社2021年5月29日电,原本栖息在云南西双版纳的一群野生亚洲象,近日一路逛吃、北迁。野生亚洲象群活动范围大,喜在低海拔地带觅食活动。西双版纳国家级自然保护区是亚洲象在我国的唯一栖息地,但该保护区并非连成一片,而是由地域上互不相连的5个子保护区组成,各自成为“绿色孤岛”(见图)。
近年来,农田、橡胶林及公路线路等将各子保护区进一步割裂,亚洲象的栖息地碎片化严重。因此,有学者提出,在各子保护区尤其是有野象分布的地区之间规划建立生态走廊带,用以加强各子保护区亚洲象群的沟通交流,成为当务之急。
(1)简述栖息地碎片化对亚洲象的直接影响。
(2)根据图示信息,请为生态走廊带的设置提出合理的基本原则。
18. 阅读图文材料,完成下列要求。
羊曲水电站(图1)总装机容量120万千瓦,预计2024年底建成投产后年均发电量可达47.32亿千瓦时,将有效地与风电实现互补,保障青豫直流工程(专为清洁能源外送建设的特高压通道)满负荷输电。该水电站因坝址岩层不稳定,修建大坝采用的是混凝土面板堆石坝,即先在河床上堆石后,再浇筑混凝土面板(图2)。建设过程中,人们注重生态保护,如使用充电重型卡车代替传统油车,配套升鱼机(输送鱼类过坝的机械设备)等设施。此外,羊曲水电站还设有放水洞,每年春季对下游农牧区进行生态补水。
(1)分别指出冬、夏半年青豫直流工程外送电能的主要来源(风电或水电),并就冬半年的情况说明判断理由。
(2)修建大坝通常要开挖岩体,并整体浇筑钢筋混凝土。解释该地采用混凝土面板堆石坝的原因。
(3)分析羊曲水电站每年春季生态放水的原因。
19. 阅读图文材料,完成下列要求。
材料一:三文鱼为冷水性鱼类,适生水温10~18℃,原产于北半球中高纬度海区,因肉质鲜美,营养丰富而备受青睐。“黄海冷水团”是指黄海中部深水区中下层、温度低于周边水体的大团冷水,受季节变化、水体密度与海底低地等因素影响,它只在夏半年存在且于夏季最盛,水温在垂直方向由表层高于23℃向海底降至低于6℃。下左图示意黄海冷水团分布。
材料二:2018年,中国首座自主研制的大型深海智能养殖装备“深蓝1号”——全潜式网箱在“黄海冷水团”水域投入使用,具有潜水深度可调节、网箱容积大、饲料智能投喂、可按订单分批次分规格捕捞等突出特点,标志着中国海洋渔业由近浅海走向了远深海,赋能中国粮食安全。下右图示意“深蓝1号”。
(1)描述黄海冷水团的形成过程。
(2)指出4月至8月“深蓝1号”潜水深度的变化趋势,并说明理由。
(3)从海洋空间资源角度,比较远深海养殖相较于近浅海养殖的优势。
20. 阅读图文资料,完成下列要求。
65万年前,阴山大断裂活动频繁,山前地带沉降形成较大的盆地,后经黄河汇入,形成古大湖,淹没了盆地大部分。随新构造运动,盆地内河湖系统发生转化,之后黄河不断改道,最终形成平坦的后套平原。图1为后套平原位置示意图,图2为黄河古河道(乌加河)浅层沉积物剖面图。
(1)指出后套盆地转化为平原的物质来源。
(2)推测盆地内黄河改道总体方向,说明理由。
(3)与古河床沉积物相比;说出边滩沉积物的特征并分析原因。气温
日期
3月2日
3月3日
3月4日
3月5日
3月6日
3月7日
3月8日
风向
偏北风
东南风
偏南风
偏南风
偏北风
东北风
偏东风
风力
轻、微风
轻、微风
轻、微风
微、和风
微、和风
轻、微风
轻、微风
湿度
60%~80%
70%~90%
75%~95%
75%~95%
65%~90%
60%~85%
65%~90%
2024届湖南省长沙市雅礼中学高三下学期模拟试卷(二)地理试题: 这是一份2024届湖南省长沙市雅礼中学高三下学期模拟试卷(二)地理试题,文件包含2024地理10次学生_curvespdf、地理答案雅礼十次二模pdf等2份试卷配套教学资源,其中试卷共11页, 欢迎下载使用。
2024届湖南省长沙市雅礼中学高三下学期模拟试卷(二)地理试题: 这是一份2024届湖南省长沙市雅礼中学高三下学期模拟试卷(二)地理试题,共9页。试卷主要包含了非选择题等内容,欢迎下载使用。
2024届湖南省长沙市雅礼中学高三一模地理试题: 这是一份2024届湖南省长沙市雅礼中学高三一模地理试题,共8页。

