河南省商丘市虞城县2023-2024学年八年级下学期5月月考物理试题(学生版+教师版)
展开这是一份河南省商丘市虞城县2023-2024学年八年级下学期5月月考物理试题(学生版+教师版),文件包含河南省商丘市虞城县2023-2024学年八年级下学期5月月考物理试题教师版docx、河南省商丘市虞城县2023-2024学年八年级下学期5月月考物理试题学生版docx等2份试卷配套教学资源,其中试卷共21页, 欢迎下载使用。
测试范围:7-11.2章
注意事项:
1.本试卷共6页,五大题,满分70分,测试时间60分钟。
2.请用蓝、黑色钢笔或圆珠笔直接答在试卷上或答题卡上。
3.答卷前请将密封线内的项目填写清楚。
一、填空题(本题共6小题,每空1分,共14分)
1. 机械功的两个必要因素是:作用在物体上的______和物体在力的方向上通过的______。
【答案】 ①. 力 ②. 距离
【解析】
【详解】[1][2]如果一个力作用在物体上,物体在力的方向上移动了一段距离,那么这个力就对物体做了功,所以做功的两个必要因素是,力作用在物体上且物体在力的方向上移动一段距离。
2. 小明水平抛出剖面图形状为 圆形玩具飞盘,初始阶段飞盘轨迹如图中虚线所示,所以飞盘在爬升过程中,飞盘受到___________(选填“平衡力”或“非平衡力”)作用;该阶段飞盘的凸面应该向___________(选填“上”或“下”)。
【答案】 ①. 非平衡力 ②. 上
【解析】
【详解】[1]飞盘在爬升过程中,做曲线运动,飞盘飞行过程中处于非平衡状态,飞盘受到的是非平衡力。
[2]只有飞盘的上表面凸起,下面平直,飞盘升空时,流过飞盘上方的空气流速大、压强小,流过飞盘下方的空气流速小、压强大,在这个压强差造成的压力差的作用下,快速前进的飞盘才会越升越高。
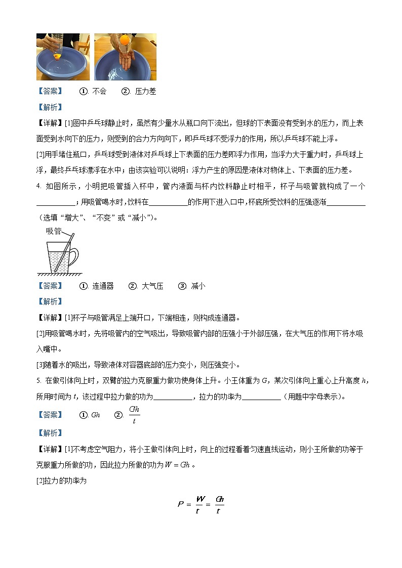
3. 如图所示,将一只去盖、去底的饮料瓶的瓶口朝下,把乒乓球放入瓶内并注水,看到有少量水从瓶口流出,此时乒乓球___________(选填“会”或“不会”)浮起来;再用瓶盖将瓶口堵住,过一会儿,观察到乒乓球将浮起来。该实验说明,浮力产生的原因是液体对物体上下表面有___________。
【答案】 ①. 不会 ②. 压力差
【解析】
【详解】[1]图中乒乓球静止时,虽然有少量水从瓶口向下流出,但球的下表面没有受到水的压力,而上表面受到水向下的压力,则受到的合力方向向下,即乒乓球不受浮力的作用,所以乒乓球不能上浮。
[2]用手堵住瓶口,乒乓球受到液体对乒乓球上下表面的压力差即浮力作用,当浮力大于重力时,乒乓球上浮,最终乒乓球漂浮在水中;由该实验可以说明:浮力产生的原因是液体对物体上、下表面的压力差。
4. 如图所示,小明把吸管插入杯中,管内液面与杯内饮料静止时相平,杯子与吸管就构成了一个___________;用吸管喝水时,饮料在___________的作用下进入口中,杯底所受饮料的压强逐渐___________(选填“增大”、“不变”或“减小”)。
【答案】 ①. 连通器 ②. 大气压 ③. 减小
【解析】
【详解】[1]杯子与吸管满足上端开口,下端相连,则构成连通器。
[2]用吸管喝水时,先将吸管内的空气吸出,导致吸管内部的压强小于外部压强,在大气压的作用下将水吸入嘴中。
[3]随着水的吸出,导致液体对容器底部的压力变小,则压强变小。
5. 在做引体向上时,双臂的拉力克服重力做功使身体上升。小王体重为G,某次引体向上重心上升高度h,所用时间为t,该过程中拉力做的功为___________,拉力的功率为___________(用题中字母表示)。
【答案】 ①. Gh ②.
【解析】
【详解】[1]不考虑空气阻力,将小王做引体向上时,向上的过程看着匀速直线运动,则小王所做的功等于克服重力所做的功,因此拉力所做的功为。
[2]拉力功率为
6. 潜艇作为世界上最为神秘,也是最为复杂的军事装备,那么潜艇到底可以下潜多深呢?常规潜艇没有能潜深超过400米的,核潜艇最多也就下潜到600米的深水区,潜水下潜的深度受限制的原因是___________。潜艇从完全浸没海面再继续下潜的过程中,所受的浮力___________;从密度小的海域潜入密度大的海域所受的浮力___________。(后两空均选填“变大”、“不变”或“变小”)
【答案】 ①. 液体的压强随深度的增加而增大 ②. 不变 ③. 变大
【解析】
【详解】[1]因为深度越深,压强越大,因此潜水艇下潜的深度受限制。
[2]潜艇从完全浸没海面再继续下潜的过程中,液体的密度不变,排开液体的体积不变,因此浮力不变。
[3]潜水艇排开液体的体积不变,液体的密度变大,则受到的浮力变大。
二、选择题(本题共8小题,每小题2分,共16分。第7-12题每小题只有一个选项符合题目要求,第13-14题每小题有两个选项符合题目要求,全部选对得2分,选对但不全的得1分,有错选的得0分)
7. 图是人们打年糕时的情景,用木制榔头捶打年糕的过程中( )
A. 榔头只受重力的作用
B. 榔头打击年糕时,人对年糕有力的作用
C. 年糕凹陷,说明力可以改变物体的形状
D. 手对手柄的弹力是手柄的形变产生的
【答案】C
【解析】
【详解】A.榔头除受重力的作用外,还受到手和年糕对它的作用力,故A不符合题意;
B.榔头打击年糕时,人和年糕没有接触,人对年糕没有力的作用,故B不符合题意;
C.年糕受到榔头对它力的作用而发生了凹陷,说明力可以改变物体的形状,故C符合题意;
D.手对手柄的弹力,施力物体是手,是手的形变产生的,故D不符合题意。
故选C。
8. 以下情景中没有受到浮力的物体是( )
A. 空中的孔明灯B. 太空中的卫星C. 海洋中的冰山D. 池塘中的鹅卵石
【答案】B
【解析】
【详解】根据定义浮力是气体或液体对放入其中的物体具有向上托起的力为浮力,太空中无空气,因此太空中的卫星不受浮力,故B符合题意,ACD不符合题意。
故选B。
9. 如图所示是环保卫士小明在进行垃圾分类,下列各环节中小明对瓶子做功的是( )
A. 从地上拾起瓶子
B. 保持瓶子在水平方向上走到可回收垃圾桶
C. 拿着瓶子站在垃圾桶旁不动
D. 瓶子离开手后掉落桶中
【答案】A
【解析】
【详解】A.拾起瓶子的过程中,小明对瓶子施加一个向上的力,瓶子向上移动了距离,所以小明对瓶子做了功,故A符合题意;
B.沿水平方向走的过程中,小明对瓶子施加一个向上的力,瓶子在水平方向上移动了距离,并没有在向上的方向上移动距离,所以小明对垃圾没有做功,故B不符合题意;
C.拿着瓶子站在垃圾桶旁不动时,小明对瓶子施加一个向上的力,瓶子没有移动距离,所以小明对瓶子没有做功,故C不符合题意;
D.瓶子掉落垃圾桶的过程中,瓶子向下移动了距离,但小明没有对瓶子施加力,所以小明对瓶子不做功,故D不符合题意。
故选A。
10. 小铭和家人去死海旅游,小铭为躺在水面上的爸爸拍了一张照片,如图所示。下列对爸爸受到浮力的分析,正确的是( )
A. 浮力的方向是垂直向上B. 爸爸受到的浮力的施力物体是海水
C. 排开海水的体积越大,受到的浮力越大D. 海水的密度小于爸爸身体的密度
【答案】B
【解析】
【详解】A.对人受力分析可知,人受重力和浮力,处于平衡状态,合力为0,所以浮力和重力大小相等,方向相反,重力方向竖直向下,所以浮力方向竖直向上,故A错误;
B.爸爸受到的浮力的施力物体是海水,受力物体是爸爸,故B正确;
C.漂浮在水面上时,浮力等于重力,由可知,排开海水的体积不变,受到的浮力也不变,故C错误;
D.爸爸漂浮在水面上,由物体浮沉条件可知,爸爸的密度小于海水的密度,故D错误。
故选B。
11. 如图所示为某同学自制的气压计,他将气压计由一楼拿到六楼时,细玻璃管中液面会升高,下列说法正确的是( )
A. 用玻璃瓶和细玻璃管自制气压计时,瓶中的水不能装满
B. 细玻璃管中液面升高,说明大气压随高度的增加而变大
C. 利用自制气压计可以精确测量大气压的数值
D. 细玻璃管越粗水柱高度变化越明显
【答案】A
【解析】
【详解】A.自制气压计是利用大气压工作的,当外界的气压发生变化时,内部气压保持不变,液柱在内外气压的作用下,其高度会发生变化,所以瓶中的水不能装满,故A正确;
B.将制作好的气压计从一楼拿到六楼,由于高度增加,外界大气压减小,瓶内气压大于外界大气压,会进一步向外压水柱,所以玻璃管内水柱的高度会升高,故B错误;
C.利用自制气压计水柱高度变化反映了瓶内外气压差大小的变化,只能粗略测量大气压的数值,故C错误;
D.水柱高度变化反映了瓶内外的气压差大小的变化,由于液体的压强只与液体的密度和深度有关,即水柱h越大,液体的压强越大,与玻璃管的粗细没有关系,故D错误。
故选A。
12. 对下列四幅图片涉及的物理知识分析错误的是( )
A. 图甲中,船闸是利用连通器原理工作的
B. 图乙中,飞机机翼上凸下平利用流体压强与流速的关系获得升力
C. 图丙中,祝融号火星车设计有宽大的轮子可以增大惯性
D. 图丁中,马德堡半球实验证明了大气压的存在
【答案】C
【解析】
【详解】A.船闸是连通器原理的应用,当闸室打开时,上游与中游构成连通器,上中游的液面相平,船可以平稳游过,A正确,故A不符合题意;
B.飞机机翼为上方为凸型,下方是平的,等质量的空气在相同的时间内同时通过机翼的上表面和下表面,由于上表面弯曲,下表面平直,所以空气通过机翼上表面的流速大,通过下表面的流速较小。因为机翼上方的空气流速大,压强较小;机翼下方的空气流速小,压强大,所以机翼受到一个向上的压强差,飞机受到向上的升力,B正确,故B不符合题意;
C.火星车设计有宽大的轮子,在压力一定 时,通过增大接触面积来减小压强的,C错误,故C符合题意;
D.马德堡半球实验是最早证明大气压存在的实验,D正确,故D不符合题意。
故选C 。
13. 我国高铁技术处于世界领先地位,高铁线路总长度居世界第一,关于高铁的相关描述中,正确的是( )
A. 图甲,铁轨下铺设枕木是为了减小压强
B. 图乙,破窗锤的把手上有凹凸不平的花纹,便于增大压强
C. 图丙,站台处的导盲台有凹凸不平的花纹是为了增大压强
D. 图丁,高铁车厢内的座椅设计的宽大柔软是为了减小压力
【答案】AC
【解析】
【详解】A.根据压强的知识可知,铁轨下铺设枕木是通过增大受力面积减小压强,故A正确;
B.破窗锤的把手上有凹凸不平的花纹,是在压力一定时,通过增大接触面的粗糙程度增大摩擦力,故B错误;
C.站台处导盲台有凹凸不平花纹是减小受力面积增大压强,便于盲人感知路面,故C正确;
D.高铁车厢内的座椅设计的宽大柔软是为了增大受力面积,减小压强,故D错误。
故选AC。
14. 一个薄壁密封饮料瓶内装有一些饮料,分别放在装有甲、乙两种液体的容器中,静止后饮料瓶的状态如图所示,此时甲、乙液面刚好相平。饮料瓶受到的浮力分别为和,甲、乙两种液体对容器底部的压强分别为和。则( )
A. B. C. D.
【答案】BD
【解析】
【详解】CD.因同一塑料瓶和液体的重力不变,且塑料瓶在甲、乙中均漂浮,所以,塑料瓶在两液体中受到的浮力相等,即,故C不符合题意,D符合题意;
AB.由图可知,塑料瓶在甲中排开液体的体积大于在乙中排开液体的体积,由可知,,因两容器内液面刚好相平,即两容器内液体的深度相同,所以,由可知甲乙两种液体对容器底部的压强关系,故A不符合题意,B符合题意。
故选BD。
三、作图题(本题共2小题,每小题2分,共4分)
15. 如下图一只鸡蛋在清水中沉底,作出鸡蛋所受重力和浮力示意图。
【答案】
【解析】
【详解】由于鸡蛋沉在杯子底部,重力大于浮力。从重心开始沿竖直向上和竖直向下的方向,分别画一条带箭头的线段表示出浮力和重力,并标出F和G;因为重力大于浮力,所以重力的线段应长于浮力的线段,如图所示:
16. 如图所示,物体A沿斜面向下做匀速直线运动,请画出物体A所受重力和它对斜面压力的示意图。
【答案】
【解析】
【详解】物体A所受重力作用点在几何中心上,方向竖直向下,它对斜面压力作用点在接触面上,方向垂直与斜面向下,如下图所示:
四、实验探究题(本题共3小题,第17题4分,第18题7分,第19题8分,共19分)
17. 在探究“阻力对物体运动的影响”实验中,在水平木板上先后铺上粗糙程度不同的毛巾和棉布;让小车从斜面顶端由静止滑下,如图,观察和比较小车在毛巾表面,棉布表面和木板表面滑行的距离。
(1)实验中每次均让小车从斜面顶端由静止滑下的目的是:使小车每次在水平面上开始滑行时______;
(2)实验中发现:小车在毛巾表面上滑行的距离最短,在木板上滑行的距离最远,说明小车受到的阻力越小,速度减小得越______(选填“快”或“慢”);本实验中,如果小车在水平面上滑行时受到的阻力为零,它将做______;
(3)通过上面的探究后,小明再想考虑如下的问题,如图,摆球从A点由静止释放摆到右侧最高点C时, 如果摆球所受的力忽然全部消失,则摆球将______(选填“往回摆”“静止”或“做匀速直线运动”)。
【答案】 ①. 速度相同 ②. 慢 ③. 匀速直线运动 ④. 静止
【解析】
【详解】(1)[1]根据控制变量法,要保证小车在水平面运动的时初速度相同,故每次都需要从斜面上同一位置由静止释放。
(2)[2]木板表面最光滑,受到的阻力最小,小车运动的距离最远;毛巾表面最粗糙,阻力最大,小车滑行的距离最短,这说明小车受到的阻力越小,速度减小得越慢。
[3]小车受到的阻力越小,速度减小得越慢,据此推理,说明小车在水平方向上受到的阻力为零时,小车将做匀速直线运动。
(3)[4]当摆球从A点由静止释放摆到右侧最高点C时,此时小球的动能全部转化为重力势能,速度为零,若不受任何外力,将保持静止状态不变。
18. 如图是老师在做“研究液体内部的压强”的探究活动中的情景(U形管所装液体是水)。
(1)甲图是U形管压强计,金属盒上的橡皮膜应该选用___________(选填“薄”或“厚”)一些的较好,实验中通过观察U形管中液面的___________来反映橡皮膜受到的液体压强的大小;
(2)甲图中压强计橡皮软管内的气压___________(选填“大于”、“小于”或“等于”)大气压。U形管稍微倾斜一些,对实验的结果___________(选填“有”或“没有”)影响;
(3)老师将仪器调试好后进行实验,得到乙、丙、丁图的结果,由图可知,在同一深度,液体内部向各个方向的压强___________;
(4)若老师要探究“液体压强与液体深度的关系”时,还应该设计多次实验,目的是___________;
(5)在戊图中,U形管左右两侧液面高度差,则压强计所测之处的液体压强是___________Pa。
【答案】 ①. 薄 ②. 高度差 ③. 大于 ④. 没有 ⑤. 相等 ⑥. 避免偶然性 ⑦. 400
【解析】
【详解】(1)[1][2]U形管压强计是利用液体对金属盒上的橡皮膜施加压力,橡皮膜受力发生形变后挤压了橡胶管内的空气,管内空气挤压液面,由于两侧压力不同,所以产生液面高度差,从而可以判断出橡皮膜的受力大小变化,如果橡皮膜太厚,则受力不容易发生形变,使管内液面高度差变化不明显,不利于观察现象。
(2)[3]甲图中U形管左侧液面高,右侧液面低,说明软管内气压大于大气压。
[4]实验中通过高度差在得出压强大小的,即使U形管稍微倾斜一些,高度差不变,因此无影响。
(3)[5]液体的压强和液体的密度和深度有关,由乙丙丁三图可知,在同一深度,U形管内液面高度差相同,由转换法可知液体产生的压强相等,说明,在同一深度,液体内部向各个方向的压强相等。
(4)[6]探究型实验进行多次实验的目的是得到普遍规律,减小实验的偶然性。
(5)[7]戊图中U形管中所装的液体是酒精,所以压强计所测液体压强为
19. 某实验小组利用弹簧测力计、小石块、溢水杯等器材,探究“浮力的大小与排开液体所受重力”的关系。
(1)如图甲所示的四个实验步骤,合理的实验顺序是___________;
(2)把石块浸没在盛满水的溢水杯中,石块受到的浮力大小为___________N。石块排开的水所受的重力可由___________(填代号)两个步骤测出
(3)由以上步骤可初步得出结论:浸在液体中的物体所受浮力的大小等于___________;
(4)另一实验小组在步骤甲的操作中,只将石块的一部分浸在水中,其他步骤操作正确,则___________(选填“能”或“不能”)得到与(3)相同的结论;
(5)小明将装满水的溢水杯放到电子秤上,再用细线挂着铝块,将铝块缓慢浸入溢水杯的水中直至到达如图乙所示的位置,铝块所受的浮力___________,溢水杯底所受水的压力将___________(选填“变大”或“变小”或“不变”);
(6)小明若要探究浮力大小与物体形状是否有关,他将小石块砸掉了一小块,剩余部分浸没在水中,观察弹簧测力计的示数是否变化,从而得出结论,他的做法是___________(选填“合理”或“不合理”)的。
【答案】 ①. DBAC ②. 1.4 ③. CD ④. 排开液体所受的重力的大小 ⑤. 能 ⑥. 先变大后不变 ⑦. 不变 ⑧. 不合理
【解析】
【详解】(1)[1]因为小石块沾上水后会导致质量测量不准确,所以为了保证实验的准确性,应当先测量小石块与盛水用的空烧杯的质量,在将小石块浸入水中,所以合理的实验顺序是DBAC。
(2)[2]由图甲可知小石块所受重力大小为3.8N,小石块浸没到水中后弹簧测力计对小石块的拉力大小为2.4N,将小石块浸没到水中后,小石块受到重力、拉力和浮力的作用保持静止,则由力的平衡条件可得小石块受到的浮力为
F浮=G-F拉=38N-2.4N=1.4N
[3]D步骤测出了空烧杯所受的重力,C步骤测出了排开的水与烧杯所受的总重力,所以通过CD两个步骤即可得出排开的水所受的重力大小。
(3)[4]由CD可知排开的水受到的重力为
G排=2.6N-1.2N=1.4N
所以可初步得出结论:浸在液体中的物体所受浮力的大小等于排开液体所受的重力的大小。
(4)[5]由阿基米德原理可知只将石块的一部分浸入水中时依然能得到“浸在液体中的物体所受浮力的大小等于排开液体所受的重力的大小”的结论。
(5)[6]铝块缓慢浸入溢水杯的水中直至到达如图乙所示的位置的过程中,铝块排开水的体积先是逐渐变大,所受的浮力也逐渐变大,当完全浸入到水中后排开水的体积不变,受到的浮力也不再变化,所以所受的浮力是先变大后不变。
[7]溢水杯底所受水的压力与水对溢水杯底部的压强有关,而液体压强与液体密度和液体深度有关,因为溢水杯是装满水的,所以在整个过程中水面到杯底部的高度差都不变,所以水对溢水杯底部的压强大小不变,溢水杯底所受水的压力大小也不变。
(6)[8]将石块砸掉一小块后,不仅形状改变了,石块的重力也改变了,没有控制唯一变量,不符合控制变量法的原则,所以这种做法不合理。
五、综合应用题(本题共2小题,第20题8分。第21题9分,共17分)
20. 如图所示是“擦窗机器人”,它的“腹部”有吸盘。当“擦窗机器人”工作时,它的真空泵将吸盘内的空气向外抽出,若该“擦窗机器人”在重力作用下匀速向下擦窗时,吸盘对玻璃的压力为120N,内外气压差达到4000Pa,此时摩擦力f与吸盘在此面积上对玻璃的压力F的关系是(g取10N/kg)。求:
(1)机器人在重力作用下匀速向下擦窗时,其主机利用内部的气压___________(选填“大于”、“小于”或“等于”)外部大气压而产生吸力。若用真空泵继续向外抽气,机器人受到的摩擦力___________(选填“变大”、“变小”或“不变”);
(2)“擦窗机器人”质量是多少?___________
(3)“擦窗机器人”与玻璃的接触面积为多少?___________
【答案】 ①. 小于 ②. 变大 ③. 1.2kg ④. 0.03
【解析】
【详解】解:(1)[1]机器人能够吸在玻璃上,是因为机器人内部的气压小于外界气压,外界气压将机器人压在玻璃上。
[2]若用真空泵继续向外抽气,机器人内部的气压变小,在外界大气压的作用下,压力不变,压力差变大,则摩擦力变大。
(2)[3]因“擦窗机器人”匀速向下擦窗时处于平衡状态,受到的摩擦力和重力是一对平衡力,所以,“擦窗机器人”的重力为
“擦窗机器人”的质量
(3)[4根据公式可得,擦窗机器人与玻璃的接触面积为
答:(1)机器人在重力作用下匀速向下擦窗时,其主机利用内部的气压小于外部大气压而产生吸力。若用真空泵继续向外抽气,机器人受到的摩擦力变大。
(2)“擦窗机器人”的质量是1.2kg;
(3)“擦窗机器人”与玻璃的接触面积为0.03m2。
21. 解放军在一次夺岛登陆演习中,出动某型号中型履带式水陆两栖突击车。该车总质量为30t,同时,该车装配有输出功率为的发动机,机动性能卓越(;)。求:
(1)该两栖突击车两条宽大的履带上有许多点状或条状的突起,可以增大___________,在水中行驶时突击车向后喷出强劲的水流,但突击车可以向前行驶着说明物体间力的作用是___________的;
(2)该车在水面漂浮时,所受的浮力是多大?___________
(3)该车在平面沙滩上行进时,两条履带与沙滩的总接触面积为,求该车对沙滩的压强;___________
(4)该车在陆地上匀速行驶15分钟时,若发动机的输出功率全部用于做机械功,则发动机做了多少功?___________
【答案】 ①. 摩擦力 ②. 相互 ③. ④. ⑤.
【解析】
【详解】解:(1)[1]两条宽大的履带上有许多点状或条状的突起,是通过增大接触面的粗糙程度在增大摩擦力。
[2]力的作用是相互的,因此突击车向后喷出强劲的水流,突击车可以向前行驶。
(2)[3]该车在水面漂浮时,所受浮力
(3)[4]该车对沙滩的压力
该车对沙滩的压强
(4)[5]若发动机的输出功率全部用于做机械功,则发动机做的功
答:(1)该两栖突击车两条宽大的履带上有许多点状或条状的突起,可以增大摩擦力,在水中行驶时突击车向后喷出强劲的水流,但突击车可以向前行驶着说明物体间力的作用是相互的;
(2)该车在水面漂浮时,所受的浮力是3×105N;
(3)该车对沙滩的压强为7.5×104Pa;
(4)发动机做的功为1.8×107J。
相关试卷
这是一份河南省安阳市林州市2023-2024学年八年级下学期5月月考物理试题(学生版+教师版),文件包含河南省安阳市林州市2023-2024学年八年级下学期5月月考物理试题教师版docx、河南省安阳市林州市2023-2024学年八年级下学期5月月考物理试题学生版docx等2份试卷配套教学资源,其中试卷共21页, 欢迎下载使用。
这是一份河南省商丘市虞城县2023-2024学年八年级下学期4月期中物理试题,共7页。试卷主要包含了填空题,选择题,作图题,实验探究题,综合计算题等内容,欢迎下载使用。
这是一份55,河南省商丘市虞城县2023-2024学年九年级上学期12月月考物理试题,共14页。试卷主要包含了填空题,选择题,作图题,实验探究题,综合应用题等内容,欢迎下载使用。

