2024届重庆市乌江新高考协作体高三模拟预测生物试题
展开生物试题
(分数:100分,时间:75分钟)
一、单选题
1.一条由10个氨基酸分子经脱水缩合而成的肽链中含有—NH2和—COOH的最小数目是 ( )
A.11和11B.10和10C.9和9D.1和1
2.如图所示为生命系统的结构层次。下列叙述正确的是( )
A.细菌为单细胞生物,只属于结构层次中的①
B.最大的生命系统是⑥
C.绿色开花植物无结构层次③
D.噬菌体属于最基本的生命系统
3.如图所示是组成人体细胞的主要元素及其比例,下列叙述正确的是( )
A.图中所示为细胞干重中元素的相对含量
B.图中所示的元素部分在无机自然界可以找到
C.因为氧元素含量最多,所以氧是“最基本元素”
D.细胞失去水分后,碳元素所占的比例最大
4.图表示真核细胞中遗传信息的表达过程,字母表示细胞结构或物质,数子表示过程,下列有关叙述不正确的是( )
A.一种D可与B上多种氨基酸的密码子互补配对
B.进行①过程的原料不包括胸腺嘧啶脱氧核苷酸
C.B上面有起始密码子和终止密码子
D.A上的遗传信息经①②过程转变为E的氨基酸序列
5.下列细胞结构中,检测不到磷脂成分的是( )
A.内质网B.核糖体
C.高尔基体D.溶酶体
6.蚜虫的幼虫分泌蜜露供蚂蚁取食,蚂蚁舔食移除蜜露的机械清洗行为作为生理刺激可加速蚜虫吸取植物汁液。当植物营养缺乏时,蚂蚁就会把蚜虫运到新的区域,并保护它们不受瓢虫等肉食性昆虫的侵害。下列相关叙述错误的是( )
A.蚜虫是生态系统中的分解者
B.可采用样方法调查蚜虫种群密度
C.蚂蚁和蚜虫之间为原始合作关系
D.蚜虫可从植物汁液中获取植物同化的能量
7.在下列四支试管中分别加入一些物质,甲试管:豆浆;乙试管:氨基酸溶液;丙试管:淀粉和淀粉酶;丁试管:动物的血浆。上述四支试管中加入双缩脲试剂振荡后,有紫色反应的是( )
A.甲、丁B.甲、乙、丁
C.甲、乙、丙D.甲、丙、丁
8.下列有关物种的叙述正确的是( )
①一个种群由同一物种组成,一个物种只能形成一个种群②隔离是物种形成的必要条件
③加拉帕戈斯群岛上不同的地雀种群之间无法进行基因交流
④东北虎和华南虎之间没有生殖隔离,东北虎和华南虎是同一物种
⑤二倍体西瓜与四倍体西瓜杂交产生三倍体西瓜的事实说明两者之间没有生殖隔离
A.②③④B.②③⑤C.①③⑤D.①③④
9.下列关于动、植物体内有关糖类脂质的叙述中,正确的是( )
A.固醇元素组成为C、H、O,包括了胆固醇、性激素、维生素D
B.核糖、葡萄糖、果糖是动植物体内共有的单糖
C.葡萄糖、果糖、蔗糖、麦芽糖均为还原性糖
D.所有糖类都是生物体的能源物质
10.下列关于人体衰老细胞的叙述,错误的是
A.衰老的细胞染色质收缩,会影响DNA的复制和转录
B.衰老的红细胞细胞核体积变大,物质运输功能降低
C.衰老细胞内酪氨酸酶活性降低,使老年人头发变白
D.衰老细胞内水分减少,使细胞萎缩,体积变小
11.下表关于人体内有机物的叙述,正确的是( )
A.AB.BC.CD.D
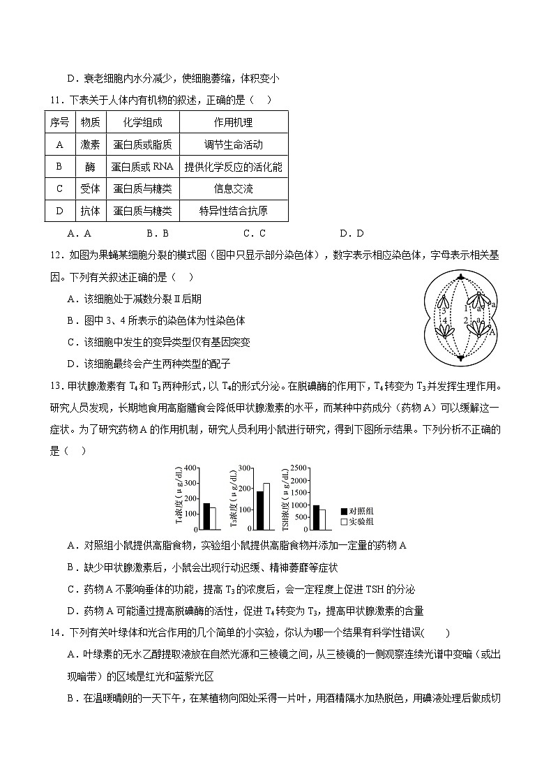
12.如图为果蝇某细胞分裂的模式图(图中只显示部分染色体),数字表示相应染色体,字母表示相关基因。下列有关叙述正确的是( )
A.该细胞处于减数分裂Ⅱ后期
B.图中3、4所表示的染色体为性染色体
C.该细胞中发生的变异类型仅有基因突变
D.该细胞最终会产生两种类型的配子
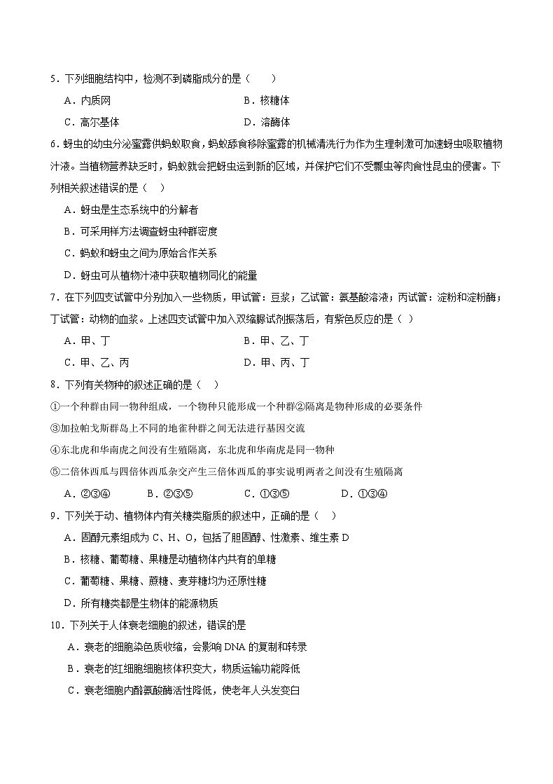
13.甲状腺激素有T4和T3两种形式,以T₄的形式分泌。在脱碘酶的作用下,T4转变为T3并发挥生理作用。研究人员发现,长期地食用高脂膳食会降低甲状腺激素的水平,而某种中药成分(药物A)可以缓解这一症状。为了研究药物A的作用机制,研究人员利用小鼠进行研究,得到下图所示结果。下列分析不正确的是( )
A.对照组小鼠提供高脂食物,实验组小鼠提供高脂食物并添加一定量的药物A
B.缺少甲状腺激素后,小鼠会出现行动迟缓、精神萎靡等症状
C.药物A不影响垂体的功能,提高T3的浓度后,会一定程度上促进TSH的分泌
D.药物A可能通过提高脱碘酶的活性,促进T4转变为T3,提高甲状腺激素的含量
14.下列有关叶绿体和光合作用的几个简单的小实验,你认为哪一个结果有科学性错误( )
A.叶绿素的无水乙醇提取液放在自然光源和三棱镜之间,从三棱镜的一侧观察连续光谱中变暗(或出现暗带)的区域是红光和蓝紫光区
B.在温暖晴朗的一天下午,在某植物向阳处采得一片叶,用酒精隔水加热脱色,用碘液处理后做成切片,在显微镜下观察被染成蓝色的结构是叶绿体
C.高倍镜下观察叶绿体在细胞质基质中能向光集中移动,强光下以较小的侧面对向光
D.在天气晴朗的一天的上午10时左右,用钻有直径为1 cm左右小孔的锡铂纸将田间一株植物的叶片夹住,下午2时左右取下这片叶,用酒精隔水加热脱色,用碘液处理,小孔处照光的部位成蓝色,而被锡铂纸遮住的部分则呈白色或灰色
15.某自花传粉的二倍体植物的某-对相对性状受常染色体上的4个复等位基因(同源染色体的相同位点上,存在2种以上的等位基因)A1、A2、A3和a控制,4个复等位基因的显隐性关系为A1>A2>A3>a。某环境条件下该二倍体植物种群中各个基因的频率保持相等。下列相关推测错误的是( )
A.对于该对性状,此环境条件下种群中各表型的比例相同
B.种群中与该性状相关的基因型有10种,表型有4种
C.此环境条件下,种群中与该性状相关的杂合子所占比例可能为3/4
D.4个复等位基因的产生是基因突变的结果,它们的碱基序列不同
二、非选择题
16.果蝇具有繁殖快、易饲养、相对性状明显,细胞中染色体数目少等特点,常用作生物实验材料。下图表示果蝇正常体细胞中的染色体组成,基因A、a分别控制果蝇的翅形长翅、残翅,基因B、b分别控制果蝇的红眼、白眼。请分析回答:
(1)该图表示的是 性果蝇体细胞的染色体组成,该果蝇产生的正常生殖细胞中有 条染色体。
(2)该果蝇表现出的翅形和眼色分别为 。
(3)减数分裂过程中,同源染色体上的 分离,非同源染色体上的非等位基因会 。
17.下图是绿色植物光合作用过程的图解(数字表示物质,字母表示生理过程或阶段)。请据图回答问题:
(1)图中与光合作用有关的色素分布在叶绿体的 。其中的叶绿素主要吸收可见光中的 。
(2)图中D过程是光合作用中的 阶段,E阶段在叶绿体的 中进行。
(3)图中D阶段产生的(②) 可为C过程 提供能量。
(4)由图分析可知,影响绿色植物光合作用强度的环境因素有 。
18.在寻求降低大气中二氧化碳含量,实现人类社会永续发展的过程中,绿色植物因其独特的代谢类型而被寄予厚望。
(1)森林中的全部生物构成了一个 ,绿色植物在生态系统的成分中属于 ,它能通过光合作用将大气中的碳存储在 中,以减少大气中二氧化碳。
(2)为研究乔木丰富度与森林碳存储能力间的关系,我国科学家选取42种乔木,在一片约600亩的空地上设立了566个面积为1亩的样地,每个样地中随机种植植株数量相同,物种数目不同的乔木,连续5年测定样地中的生物量(干重),结果如图1和图2
①图1中各年份调查结果均显示,乔木丰富度越高, ,且这种差异随年份的增加逐渐增大。生物量的年增量与生物量总量随乔木丰富度水平变化的趋势 。
②本研究表明,增加乔木丰富度可以 。
③研究人员尝试用下图来解释上述结果出现的部分原因
请选取下列合适的选项填在上图中相应的位置上,以使上图的逻辑自治。
a.样地乔木丰富度水平高
b.各类资源利用更充分
c.不同生长周期的乔木搭配
d.喜阴与喜阳的乔木搭配
e.相对较高的乔木与相对较矮的乔木搭配
f.时间利用更充分
g.垂直空间利用更充分
h.水平空间利用更充分
i.树种间存在“优势互补”的效应
(3)达尔文在《物种起源》中介绍了19世纪初的一项类似实验,有人在一块土地上播种一个草种,同时在另一块相像的土地上播种若干不同属的草种。最终,后一块土地上能生长出更多的植物,收获的干草也更多。本实验与(2)中的研究相比,主要的不足有 (请至少写出2点)
(4)上述研究提醒我们在退耕还林、还草的具体操作过程中应 ,以实现保护生物多样性和减少温室气体的双赢。
19.下面是以花生为材料进行的实验。回答下列问题:
(1)在子叶薄片上滴加 染液制成装片,通过显微镜可观察到橘黄色的颗粒。
(2)取叶片细胞进行色素的提取和分离实验,提取液是 ,利用层析液分离色素的原理是 。实验获得的结果如右图所示,C和D对应的两种色素主要吸收 光。
(3)根尖的 区可作为观察有丝分裂的材料,制作根尖细胞有丝分裂装片的流程为:解离、 、 、制片;其中解离的目的是 。
20.脊髓灰质炎病毒是一种单股正链RNA(+RNA)病毒(由RNA和蛋白质组成),能与人体口、咽和肠道等上皮细胞膜上的受体结合,整个病毒通过包膜的形式进入人体细胞。病毒进入人体细胞后的复制途径如图所示。回答下列问题:
(1)脊髓灰质炎病毒进入人体细胞的方式为 ,当病毒的+RNA进入宿主细胞后,开始合成RNA复制酶,该过程的场所是宿主细胞的 (填细胞器)。d过程的碱基互补配对方式与b过程的 (填“完全相同”或“不完全相同”)。
(2)人体细胞中的RNA一般以单链的形式存在,当形成双链时,容易被细胞内的酶降解。科研人员发现,脊髓灰质炎病毒在宿主细胞内的增殖主要在囊泡内进行,推测原因可能是 。
(3)实验室常将人体癌细胞用作实验材料, (填“能”或“不能”)利用噬菌体侵染细菌实验的原理和方法,通过用脊髓灰质炎病毒侵染某癌细胞系来探究脊髓灰质炎病毒的遗传物质是RNA还是蛋白质,其原因是 。
序号
物质
化学组成
作用机理
A
激素
蛋白质或脂质
调节生命活动
B
酶
蛋白质或RNA
提供化学反应的活化能
C
受体
蛋白质与糖类
信息交流
D
抗体
蛋白质与糖类
特异性结合抗原
2024重庆市乌江新高考协作体高三下学期第三次模拟预测试题生物含答案: 这是一份2024重庆市乌江新高考协作体高三下学期第三次模拟预测试题生物含答案,共9页。试卷主要包含了单选题,非选择题等内容,欢迎下载使用。
2024届重庆市乌江新高考协作体高三模拟预测生物试题(原卷版+解析版): 这是一份2024届重庆市乌江新高考协作体高三模拟预测生物试题(原卷版+解析版),文件包含2024届重庆市乌江新高考协作体高三模拟预测生物试题原卷版docx、2024届重庆市乌江新高考协作体高三模拟预测生物试题解析版docx等2份试卷配套教学资源,其中试卷共26页, 欢迎下载使用。
2024重庆市乌江新高考协作体高三下学期二模生物试题含答案: 这是一份2024重庆市乌江新高考协作体高三下学期二模生物试题含答案,文件包含重庆市乌江新高考协作体2024届高三下学期二模生物试题docx、重庆市乌江新高考协作体2024届高三下学期二模生物试题答案docx等2份试卷配套教学资源,其中试卷共11页, 欢迎下载使用。

