真题重组卷03-冲刺2024年高考化学真题重组卷(福建专用)
展开2、锻炼同学的考试心理,训练学生快速进入考试状态。高考的最佳心理状态是紧张中有乐观,压力下有自信,平静中有兴奋。
3、训练同学掌握一定的应试技巧,积累考试经验。模拟考试可以训练答题时间和速度。高考不仅是知识和水平的竞争,也是时间和速度的竞争,可以说每分每秒都是成绩。
4、帮助同学正确评估自己。高考是一种选拨性考试,目的是排序和择优,起决定作用的是自己在整体中的相对位置。因此,模拟考试以后,同学们要想法了解自己的成绩在整体中的位置。
冲刺2024年高考化学真题重组卷(福建专用)
真题重组卷03
(考试时间:75分钟 试卷满分:100分)
可能用到的相对原子质量:H 1 C 12 N 14 O 16 Mg 24 Al 27 S 32
一、选择题:本题共10小题,每小题4分,共40分。在每小题给出的四个选项中,这样一项是符合题目要求的。
1.(2023·全国卷)化学在文物的研究和修复中有重要作用。下列说法错误的是
A.竹简的成分之一纤维素属于天然高分子B.龟甲的成分之一羟基磷灰石属于无机物
C.古陶瓷修复所用的熟石膏,其成分为Ca(OH)2D.古壁画颜料中所用的铁红,其成分为Fe2O3
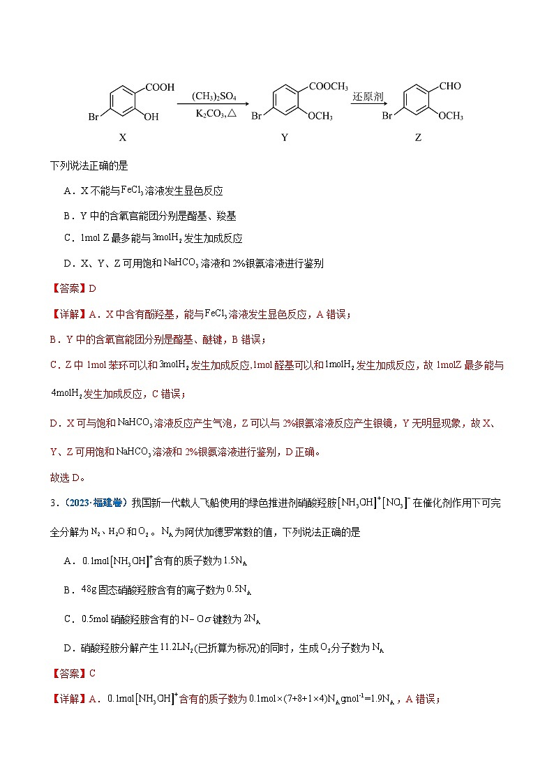
2.(2023·江苏卷)化合物Z是合成药物非奈利酮的重要中间体,其合成路线如下:
下列说法正确的是
A.X不能与溶液发生显色反应
B.Y中的含氧官能团分别是酯基、羧基
C.1ml Z最多能与发生加成反应
D.X、Y、Z可用饱和溶液和2%银氨溶液进行鉴别
3.(2023·福建卷)我国新一代载人飞船使用的绿色推进剂硝酸羟胺在催化剂作用下可完全分解为和。为阿伏加德罗常数的值,下列说法正确的是
A.含有的质子数为
B.固态硝酸羟胺含有的离子数为
C.硝酸羟胺含有的键数为
D.硝酸羟胺分解产生(已折算为标况)的同时,生成分子数为
4.(2023·重庆卷)下列离子方程式中,错误的是
A.通入水中:
B.通入石灰乳中:
C.放入溶液中:
D.放入溶液中:
5.(2023·重庆卷)电化学合成是一种绿色高效的合成方法。如图是在酸性介质中电解合成半胱氨酸和烟酸的示意图。下列叙述错误的是
A.电极a为阴极
B.从电极b移向电极a
C.电极b发生的反应为:
D.生成半胱氨酸的同时生成烟酸
6.(2023·重庆卷)化合物X3Y7WR和X3Z7WR所含元素相同,相对分子质量相差7,1mlX3Y7WR含40ml质子,X、W和R三种元素位于同周期,X原子最外层电子数是R原子核外电子数的一半。下列说法正确的是
A.原子半径:W>R
B.非金属性:X>R
C.Y和Z互为同素异形体
D.常温常压下X和W的单质均为固体
7.(2023·浙江卷)探究卤族元素单质及其化合物的性质,下列方案设计、现象和结论都正确的是
A.AB.BC.CD.D
8.(2023·江苏卷)二氧化碳加氢制甲烷过程中的主要反应为
在密闭容器中,、时,平衡转化率、在催化剂作用下反应相同时间所测得的实际转化率随温度的变化如题图所示。的选择性可表示为。下列说法正确的是
A.反应的焓变
B.的平衡选择性随着温度的升高而增加
C.用该催化剂催化二氧化碳反应的最佳温度范围约为480~530℃
D.450℃时,提高的值或增大压强,均能使平衡转化率达到X点的值
9.(2023·湖南卷)处理某铜冶金污水(含)的部分流程如下:
已知:①溶液中金属离子开始沉淀和完全沉淀的如下表所示:
②。
下列说法错误的是
A.“沉渣Ⅰ”中含有和
B.“出水”经阴离子交换树脂软化处理后,可用作工业冷却循环用水
C.溶液呈碱性,其主要原因是
D.“沉淀池Ⅱ”中,当和完全沉淀时,溶液中
10.(2023·全国卷)下图为和在水中达沉淀溶解平衡时的关系图(;可认为离子沉淀完全)。下列叙述正确的是
A.由点可求得
B.时的溶解度为
C.浓度均为的和可通过分步沉淀进行分离
D.混合溶液中时二者不会同时沉淀
二、非选择题:本题共4小题,共60分。
11.(14分)(2023·湖北卷)是生产多晶硅的副产物。利用对废弃的锂电池正极材料进行氯化处理以回收Li、C等金属,工艺路线如下:
回答下列问题:
(1)C位于元素周期表第 周期,第 族。
(2)烧渣是LiCl、和的混合物,“500℃焙烧”后剩余的应先除去,否则水浸时会产生大量烟雾,用化学方程式表示其原因 。
(3)鉴别洗净的“滤饼3”和固体常用方法的名称是 。
(4)已知,若“沉钴过滤”的pH控制为10.0,则溶液中浓度为 。“850℃煅烧”时的化学方程式为 。
(5)导致比易水解的因素有 (填标号)。
a.Si-Cl键极性更大 b.Si的原子半径更大
c.Si-Cl键键能更大 d.Si有更多的价层轨道
12.(16分)(2023·重庆卷)银及其化合物在催化与电化学等领域中具有重要应用。
(1)在银催化下,乙烯与氧气反应生成环氧乙烷(EO)和乙醛(AA)。根据图所示,回答下列问题:
①中间体生成吸附态的活化能为 。
②由生成的热化学方程式为 。
(2)一定条件下,银催化剂表面上存在反应:,该反应平衡压强与温度的关系如下:
①时的平衡常数 。
②起始状态Ⅰ中有和,经下列过程达到各平衡状态:
已知状态Ⅰ和Ⅲ的固体质量相等,下列叙述正确的是 (填字母)。
A.从Ⅰ到Ⅱ的过程
B.
C.平衡常数:
D.若体积,则
E.逆反应的速率:
③某温度下,向恒容容器中加入,分解过程中反应速率与压强的关系为,k为速率常数(定温下为常数)。当固体质量减少时,逆反应速率最大。若转化率为,则 (用表示)。
(3)可用作固体离子导体,能通过加热制得。上述两种晶体的晶胞示意图如图所示(为了简化,只画出了碘离子在晶胞中的位置)。
①测定晶体结构最常用的仪器是 (填字母)。
A.质谱仪 B.红外光谱仪 C.核磁共振仪 D.射线衍射仪
②与晶胞的体积之比为 。
③测定中导电离子类型的实验装置如图所示。实验测得支管a中质量不变,可判定导电离子是而不是,依据是 。
13.(16分)(2023·山东卷)三氯甲硅烷是制取高纯硅的重要原料,常温下为无色液体,沸点为,熔点为,易水解。实验室根据反应,利用如下装置制备粗品(加热及夹持装置略)。回答下列问题:
(1)制备时进行操作:(ⅰ)……;(ⅱ)将盛有硅粉的瓷舟置于管式炉中;(ⅲ)通入,一段时间后接通冷凝装置,加热开始反应。操作(ⅰ)为 ;判断制备反应结束的实验现象是 。图示装置存在的两处缺陷是 。
(2)已知电负性在浓溶液中发生反应的化学方程式为 。
(3)采用如下方法测定溶有少量的纯度。
样品经水解、干燥等预处理过程得硅酸水合物后,进行如下实验操作:① ,② (填操作名称),③称量等操作,测得所得固体氧化物质量为,从下列仪器中选出①、②中需使用的仪器,依次为 (填标号)。测得样品纯度为 (用含、的代数式表示)。
14.(14分)(2023·江苏卷)化合物I是鞘氨醇激酶抑制剂,其合成路线如下:
(1)化合物A的酸性比环己醇的 (填“强”或“弱”或“无差别”)。
(2)B的分子式为,可由乙酸与反应合成,B的结构简式为 。
(3)A→C中加入是为了消耗反应中产生的 (填化学式)。
(4)写出同时满足下列条件的C的一种同分异构体的结构简式: 。
碱性条件水解后酸化生成两种产物,产物之一的分子中碳原子轨道杂化类型相同且室温下不能使2%酸性溶液褪色;加热条件下,铜催化另一产物与氧气反应,所得有机产物的核磁共振氢谱中只有1个峰。
(5)G的分子式为,F→H的反应类型为 。
(6)写出以、和为原料制备的合成路线流图 (须用NBS和AlBN,无机试剂和有机溶剂任用,合成路线流程图示例见本题题干)。
实验方案
现象
结论
A
往碘的溶液中加入等体积浓溶液,振荡
分层,下层由紫红色变为浅粉红色,上层呈棕黄色
碘在浓溶液中的溶解能力大于在中的溶解能力
B
用玻璃棒蘸取次氯酸钠溶液点在试纸上
试纸变白
次氯酸钠溶液呈中性
C
向溶液中先滴加4滴溶液,再滴加4滴溶液
先产生白色沉淀,再产生黄色沉淀
转化为,溶解度小于溶解度
D
取两份新制氯水,分别滴加溶液和淀粉溶液
前者有白色沉淀,后者溶液变蓝色
氯气与水的反应存在限度
物质
开始沉淀
1.9
4.2
6.2
3.5
完全沉淀
3.2
6.7
8.2
4.6
401
443
463
10
51
100
真题重组卷01-冲刺2024年高考化学真题重组卷(福建专用): 这是一份真题重组卷01-冲刺2024年高考化学真题重组卷(福建专用),文件包含真题重组卷01福建专用解析版docx、真题重组卷01福建专用考试版docx、真题重组卷01福建专用参考答案docx等3份试卷配套教学资源,其中试卷共27页, 欢迎下载使用。
真题重组卷05 -冲刺2024年高考化学真题重组卷(江苏专用): 这是一份真题重组卷05 -冲刺2024年高考化学真题重组卷(江苏专用),文件包含真题重组卷05江苏专用解析版docx、真题重组卷05江苏专用考试版docx、真题重组卷05江苏专用参考答案docx等3份试卷配套教学资源,其中试卷共29页, 欢迎下载使用。
真题重组卷02 -冲刺2024年高考化学真题重组卷(江苏专用): 这是一份真题重组卷02 -冲刺2024年高考化学真题重组卷(江苏专用),文件包含真题重组卷02江苏专用解析版docx、真题重组卷02江苏专用考试版docx、真题重组卷02江苏专用参考答案docx等3份试卷配套教学资源,其中试卷共33页, 欢迎下载使用。

