必练04 化学与劳动教育-【高频考点】2024年高考化学总复习高频考点必刷1000题(广东专用)
展开第一,用什么资料,怎样使用资料;第二,在那些核心考点上有所突破,准备采取什么样的措施;第三,用时多长,怎样合理分配。
二、怎样查漏。
第一,教师根据一轮复习的基本情况做出预判;第二,通过检测的方式了解学情。
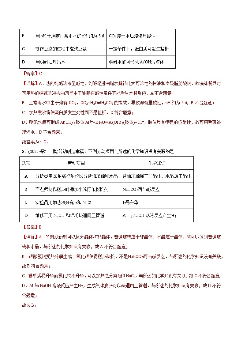
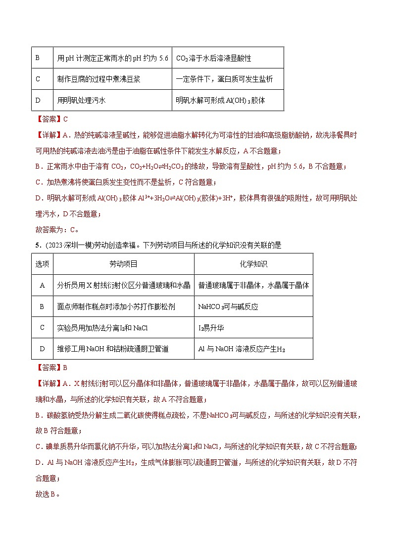
三、怎样补缺。
1、指导学生针对核心考点构建本专题的知识网络;
2、针对学生在检测或考试当中出现的问题,教师要做好系统性讲评;
3、教育学生在对待错题上一定要做到:错题重做,区别对待,就地正法。
4、抓好“四练”。练基本考点,练解题技巧,练解题速度,练答题规范。
【尖子生创造营】2024年高考化学总复习高频考点必刷1000题(广东专用)
必练04 化学与劳动教育
1.(2023·广东高考真题)劳动有利于“知行合一”。下列劳动项目与所述的化学知识没有关联的是( )
【答案】C
【详解】A.煎鸡蛋是加热使蛋白质变性,A有关联;B.聚乳酸在自然界可生物降解,所以是环保材料,B有关联;C.铁锅生锈是因为发生吸氧腐蚀生成Fe2O3·xH2O,与铁丝在O2中燃烧生成Fe3O4无关联;D.沼气的主要成分是CH4,可作燃料,D有关联。
2.(2022·广东高考真题)劳动开创未来。下列劳动项目与所述的化学知识没有关联的是
【答案】A
【解析】A.小苏打是碳酸氢钠,不是碳酸钠,主要用来做膨松剂,故A符合题意;B.熟石灰是氢氧化钙,具有碱性,可以用于处理酸性废水,故B不符合题意;C.熔融的铁与水蒸气在高温下反应会生成四氧化三铁和氢气,因此必须将模具干燥,故C不符合题意;D.钢板上镀铝,保护钢板,金属铝表面形成致密氧化膜而保护金属铝不被腐蚀,,故D不符合题意。
综上所述,答案为A。
3. (2021·广东高考真题) 劳动成就梦想。下列劳动项目与所述的化学知识没有关联的是
【答案】C
【解析】A.84消毒液中含有具有强氧化性的次氯酸钠,能起到杀菌消毒的作用,则用84消毒液对图书馆桌椅消毒与含氯消毒剂具有氧化性有关,故A不符合题意;B.含有氮、磷、钾的物质常用做化肥,则厨余垃圾制肥料与厨余垃圾含有氮、磷、钾等元素有关,故B不符合题意;C.用白醋清洗水壶中的水垢与乙酸的酸性有关,与乙酸可由乙醇氧化制备无关,故C符合题意;D.油脂在碱性条件下可发生水解反应生成甘油和可制作肥皂的高级脂肪酸盐,则以油脂为原料制备肥皂与油脂可发生皂化反应有关,故D不符合题意;
故选C。
4.(2023·深圳二模)劳动实践促成长。下列劳动实践项目与所述的化学知识没有关联的是
【答案】C
【详解】A.热的纯碱溶液呈碱性,能够促进油脂水解转化为可溶性的甘油和高级脂肪酸钠,故洗涤餐具时可用热的纯碱溶液去油污是由于油脂在碱性条件下能发生水解反应,A不合题意;
B.正常雨水中由于溶有CO2,CO2+H2O⇌H2CO3的缘故,导致溶有呈酸性,pH约为5.6,B不合题意;
C.加热煮沸将使蛋白质发生变性而不是盐析,C符合题意;
D.明矾水解可形成Al(OH)3胶体Al3++3H2O⇌Al(OH)3(胶体)+3H+,胶体具有很强的吸附性,故可用明矾处理污水,D不合题意;
故答案为:C。
5.(2023·深圳一模)劳动创造幸福。下列劳动项目与所述的化学知识没有关联的是
【答案】B
【详解】A.X射线衍射可以区分晶体和非晶体,普通玻璃属于非晶体,水晶属于晶体,故可以区别普通玻璃和水晶,与所述的化学知识有关联,故A不符合题意;
B.碳酸氢钠受热分解生成二氧化碳使得糕点疏松,不是NaHCO3可与碱反应,与所述的化学知识没有关联,故B符合题意;
C.碘单质易升华而氯化钠不升华,可以加热法分离I2和NaCl,与所述的化学知识有关联,故C不符合题意;
D.Al与NaOH溶液反应产生H2,生成气体膨胀可以疏通厨卫管道,与所述的化学知识有关联,故D不符合题意;
故选B。
6.(2023·韶关一模)劳动创造幸福未来,下列劳动项目与所述的化学知识关联不合理的是
【答案】C
【详解】A.厨余垃圾包含包括丢弃不用的菜叶、剩菜、剩饭、果皮等,其中含有植物生长所需的N、P、K,可用于制作化肥,A关联合理;
B.接触法制硫酸的反应中,FeS2→SO2、SO2→SO3都是氧化还原反应,B关联合理;
C.免洗手酒精消毒液中所用的酒精,能使细菌蛋白质脱水变性,从而使细菌丧失活性,与其特殊香味无关,C关联不合理;
D.碳酸氢钠在加热条件下分解产生CO2,CO2受热后发生体积膨胀,可使食品变得膨松,D关联合理;
故选:C。
7.(2023·韶关二模)下列劳动项目与所述的化学知识不相符的是
【详解】A.手工制作粤绣属于天然纤维,不是合成纤维,A错误;
B.复合肥含N、P、K三种元素中的两种或三种,B正确;
C.通过灼烧将有机碘转化为碘离子,然后将碘离子氧化为碘单质提取出来,C正确;
D.食醋与料酒发生酯化反应生成具有具有香味的酯类物质,可增加香味,D正确;
故选A。
8.(2023·汕尾模拟)劳动成就梦想。下列校园的劳动与所述的化学知识没有关联的是
【答案】A
【详解】A.学校食堂阿姨用洗涤剂清洗灶台上的油污,是利用乳化原理,乳化剂的亲油基插入油污,亲水基露在外面,从而被水溶解,而不是洗涤剂促进油污的挥发,A符合题意;
B.实验老师用稀硝酸清洗做过银镜反应的试管,是利用硝酸与银反应生成可溶性的硝酸银,体现硝酸的强氧化性,B不符合题意;
C.消防演习中使用泡沫灭火器,是铝离子和碳酸氢根离子在溶液中发生强烈双水解生成二氧化碳和氢氧化铝,C不符合题意;
D.校医开紫外灯给教室消毒,是因为紫外线可以使细菌病毒的蛋白质变性,D不符合题意;
故选A。
9.(2023·茂名一模)劳动创造美好生活。下列关于劳动项目与所涉及的化学知识不相符的是
【答案】A
【详解】A.用明矾处理含有悬浮微粒的水,是Al3+水解生成氢氧化铝胶体吸附悬浮颗粒,Al3+不具有杀菌消毒作用,故A符合题意;
B.生石灰能与酸性物质反应生成盐,因此撒生石灰改良酸性土壤,故B不符合题意;
C.电化学腐蚀需要电解质,而将炒菜的铁锅洗净后擦干,避免有电解质的存在,因此不能发生电化学腐蚀,故C不符合题意;
D.升高温度,对Na2CO3的水解平衡正向移动,促进水解,水解程度增大,碱性更强,因此用热的纯碱溶液去油污效果比较好,故D不符合题意。
综上所述,答案为A。
10.(2023·茂名二模)“劳动创造幸福,实干成就伟业”,下列关于劳动项目与所涉及的化学知识正确的是
【答案】C
【详解】A.氢气燃料电池是将化学能转化为电能,电池驱动汽车再将电能转化为动能,A错误;
B.纤维素属于多糖,蔗糖水解生成两分子的单糖,蔗糖属于二糖,B错误;
C.X射线衍射仪可以区分晶体,C正确;
D.奶油属于油脂,油脂不属于高分子化合物,D错误;
故选C。
11.(2023·江门一模)辛勤劳动才能创造美好生活。下列劳动与所涉及的化学知识不相符的是
【答案】A
【详解】A.丝的主要成分为蛋白质,不是纤维素,故A错误;
B.柠檬酸的酸性强于碳酸,所以柠檬酸可溶解水垢中的碳酸钙等沉淀,故B正确;
C.氨气极易溶于水,所以氨气可与酚酞试液制作美丽的红色喷泉,故C正确;
D.利用豆科植物作绿肥进行施肥是因为豆类植物的小根瘤能将空气中的游离态氮转化为化合态氮被植物吸收实现自然固氮,故D正确;
故选A。
12.(2023·江门上学期联考)实践活动中蕴含着丰富的化学原理。下列实践活动中,没有运用相应化学原理的是
【答案】A
【详解】A.电渗析法是在外加直流电场作用下,利用离子交换膜对溶液中离子的选择透过性,使溶液中阴、阳离子发生离子迁移,分别通过阴、阳离子交换膜而达到除盐或浓缩的目的。水在通电条件下并没有分解,A符合题意;
B.氯化铵溶液中铵根离子水解,溶液显酸性,能溶解氧化镁,可以除去镁条表面的氧化镁,B不符合题意;
C.金属钠与空气中的氧气和水蒸气反应,而钠的密度比石蜡大,少量钠可以保存在石蜡中,隔绝空气和水蒸气,C不符合题意;
D.硼酸为弱酸,对皮肤腐蚀性小,且与碱发生中和反应放热少,可以处理滴在皮肤上的碱液,D不符合题意;
故选A。
13.(2023·惠州市下学期一模)劳动创造美好生活。下列劳动活动中,没有正确运用相应化学知识的是
【答案】D
【详解】A.食醋的主要成分为乙酸,乙酸的酸性强于碳酸,所以食醋中的乙酸能与水垢中的碳酸钙反应除去水垢,故A正确;
B.鸭蛋的蛋壳内层有层半透膜,腌制咸鸭蛋是利用了半透膜能渗透小分子及离子的渗析原理,因为盐水的渗透压比鸭蛋大很多,使氯化钠进入鸭蛋内,使得鸭蛋内外离子浓度平衡,鸭蛋就咸了,故B正确;
C.胶水属于有机物混合物,而风油精属于一种有机溶剂,由相似相溶原理可知,风油精与胶水中某些成分互溶,所以用风油精能拭去门上的胶印,故C正确;
D.家用铁质镀铜水龙头是利用覆盖保护层的方法保护铁质水龙头,与牺牲阳极的阴极保护法无关,故D错误;
故选D。
14.(2023·惠州市下学期第一次调研)勤劳致富,越努力越幸福。下列劳动项目与所述的化学知识没有关联的是
【答案】A
【详解】A.明矾净水的基本原理是明矾在水中能电离出铝离子,铝离子与水电离产生的氢氧根结合,产生氢氧化铝胶体,与明矾具有氧化性无关,A项中的劳动项目与所述的化学知识没有关联;
B.小苏打为NaHCO3,受热分解出CO2气体,可以用作发泡剂烘焙面包,B项中的劳动项目与所述的化学知识有关联;
C.碳酸钠为强碱弱酸盐,水解显碱性,加热促进盐类的水解,油脂可以在碱性环境下水解生成具有可溶性盐和甘油,所以可以用热的纯碱溶液洗去油污,C项中的劳动项目与所述的化学知识有关联;
D.厨余垃圾含N、P等元素,是植物生成需要的元素,所以可以用厨余垃圾制肥料,,C项中的劳动项目与所述的化学知识有关联。
答案选A。
15.(2023·广州一模)劳动开创未来。下列劳动项目与所述的化学知识没有关联的是
【答案】A
【详解】A.明矾处理废水,利用AlOH3胶体的吸附性,与Al(OH)3是两性氢氧化物无关,A错误;
B.ClO2具有强氧化性,可用ClO2消毒自来水,B正确;
C.HF可与SiO2反应,可用氢氟酸刻蚀玻璃,C正确;
D.SO2可以杀菌和抗氧化,可在葡萄酒中添加适量的二氧化硫,D正确;
故选A。
16.(2023·广州二模)劳动开创未来。下列劳动项目与所述的化学知识没有关联的是
【答案】A
【详解】A.氮气和氢气合成氨气过程中,氮气中的氮元素化合价降低,表现氧化性,劳动项目和化学知识不相关,A符合题意;
B.二氧化硫是酸性氧化物,能和碱反应,劳动项目和化学知识有关联,B不符合题意;
C.锌的金属性比铁强,再船底镶嵌锌,形成原电池时铁做正极,不被腐蚀,劳动项目和化学知识有关联,C不符合题意;
D.银和硝酸反应,表现硝酸的强氧化性,劳动项目和化学知识相关,D不符合题意;
故选A。
17.(2023·东莞市上学期期末教学质量检查)劳动创造美好生活。下列劳动项目的原理解释正确的是
【答案】D
【详解】A.改良盐碱土壤应使用石灰而不是石膏,因为硫酸钙呈中性,石灰呈碱性,A不正确;
B.用糯米酿制米酒过程中,糥米在酵母菌作用下先水解为葡萄糖,再分解为乙醇,B不正确;
C.用熟香蕉催熟猕猴桃生果时,熟香蕉产生乙烯,能催化猕猴桃生果成熟,C不正确;
D.“爆炸盐”的成分为2Na2CO3∙3H2O2,Na2CO3能水解使溶液显碱性,使油脂水解,H2O2具有强氧化性,能起到杀菌消毒作用,D正确;
故选D。
18.(2023·大湾区二模)生产劳动创美好的生活。下列劳动项目中与所述化学知识没有关联的是
【答案】A
【详解】A.用布擦干潮湿的自行车是防止铁和氧气、水常温下反应生锈,不是红热的铁与水蒸气反应生成Fe3O4,与所述化学知识没有关联,A符合题意;
B.草木灰含有K元素可作为植物的钾肥,与所述化学知识有关联,B不符合题意;
C.明矾水解生成AlOH3胶体,胶体可以加速水中悬浮物沉降,与所述化学知识有关联,C不符合题意;
D.小苏打受热分解出二氧化碳,二氧化碳可使糕点疏松,与所述化学知识有关联,D不符合题意;
故选A。
19.(2023·潮州二模)五育并举,劳动先行。下列劳动项目与所述的化学知识具有因果关系的是
【答案】B
【详解】A.乙醇能使细菌蛋白质变性,可用于杀菌消毒,与其特殊香味无关,故A错误;
B.厨余垃圾含N、P、K等元素,因此可用厨余垃圾制肥料,故B正确;
C.用洁厕灵(主要含浓盐酸)清洗马桶,主要是含氯化合物HCl具有酸性,与马桶中污垢反应生成可溶的氯化物,与杀菌消毒无关,故C错误;
D.氮气化学性质稳定,可作保护气,与其颜色气味无关,故D错误;
答案选B。
20.(2023·湛江一模)劳动开创未来。下列劳动项目与所述的化学知识正确的是
【答案】B
【详解】A.常温下,铁在浓硫酸中钝化,形成的致密氧化层薄膜阻碍反应的继续进行,所以工厂用铁罐车运输浓硫酸,故A错误;
B.反应泡沫灭火器灭火的原理是铝离子与碳酸氢根离子在溶液中互相促进使水解发生双水解反应生成氢氧化铝沉淀和二氧化碳气体,故B正确;
C.陶瓷性质稳定,不易被氧化,陶瓷上釉的目的主要是抗酸碱腐蚀和美观,故C错误;
D.苯酚和甲醛一定条件下发生缩聚反应制备酚醛树脂,故D错误;
故选B。
选项
劳动项目
化学知识
A
帮厨活动:帮食堂师傅煎鸡蛋准备午餐
加热使蛋白质变性
B
环保行动:宣传使用聚乳酸制造的包装材料
聚乳酸在自然界可生物降解
C
家务劳动:擦干已洗净的铁锅,以防生锈
铁丝在O2中燃烧生成Fe3O4
D
学农活动:利用秸秆、厨余垃圾等生产沼气
沼气中含有的CH4可作燃料
选项
劳动项目
化学知识
A
面包师用小苏打作发泡剂烘焙面包
可与酸反应
B
环保工程师用熟石灰处理酸性废水
熟石灰具有碱性
C
工人将模具干燥后再注入熔融钢水
铁与高温下会反应
D
技术人员开发高端耐腐蚀镀铝钢板
铝能形成致密氧化膜
选项
劳动项目
化学知识
A
社区服务:用84消毒液对图书馆桌椅消毒
含氯消毒剂具有氧化性
B
学农活动:用厨余垃圾制肥料
厨余垃圾含、、等元素
C
家务劳动:用白醋清洗水壶中的水垢
乙酸可由乙醇氧化制备
D
自主探究:以油脂为原料制肥皂
油脂可发生皂化反应
选项
劳动实践项目
化学知识
A
洗涤餐具时可用热的纯碱溶液去油污
油脂在碱性条件下能发生水解反应
B
用pH计测定正常雨水的pH约为5.6
CO2溶于水后溶液显酸性
C
制作豆腐的过程中煮沸豆浆
一定条件下,蛋白质可发生盐析
D
用明矾处理污水
明矾水解可形成Al(OH)3胶体
选项
劳动项目
化学知识
A
分析员用X射线衍射仪区分普通玻璃和水晶
普通玻璃属于非晶体,水晶属于晶体
B
面点师制作糕点时添加小苏打作膨松剂
NaHCO3可与碱反应
C
实验员用加热法分离I2和NaCl
I2易升华
D
维修工用NaOH和铝粉疏通厨卫管道
Al与NaOH溶液反应产生H2
选项
劳动项目
化学知识
A
农业劳动:用厨余垃圾制肥料
厨余垃圾含N、P、K等元素
B
工厂生产:接触法制硫酸
涉及氧化还原反应
C
社会服务:推广使用免洗手酒精消毒液
乙醇具有特殊香味
D
家务劳动:使用碳酸氢钠做食品膨松剂
碳酸氢钠在加热条件下分解产生CO2
选项
劳动项目
化学知识
A
传统工艺:手工制作粤绣
作为材料的丝线、绒线主要成分是合成纤维
B
学农活动:使用复合肥料培育植物
复合肥含N、P、K三种元素中的两种或三种
C
自主探究:海带提碘
通过灼烧,将有机碘转化为碘离子
D
家务劳动:烹煮鱼时加入少量料酒和食醋可以去腥提鲜
食醋与料酒发生酯化反应,增加香味
劳动项目
化学知识
A
学校食堂阿姨用洗涤剂清洗灶台上的油污
洗涤剂促进油污的挥发
B
实验老师用稀硝酸清洗做过银镜反应的试管
硝酸具有强氧化性
C
消防演习中使用泡沫灭火器模拟灭火
铝离子和碳酸氢根离子在溶液中发生双水解
D
校医开紫外灯给教室消毒
紫外线可以使蛋白质变性
选项
劳动项目
化学知识
A
用明矾处理含有悬浮微粒的水
Al3+具有杀菌消毒作用
B
撒生石灰改良酸性土壤
生石灰能与酸性物质反应
C
将炒菜的铁锅洗净后擦干
电化学腐蚀需要电解质
D
用热的纯碱溶液去油污效果比较好
升高温度促进Na2CO3的水解
选项
劳动项目
化学知识
A
电池研发人员研发用于汽车的氢气燃料电池
电池驱动汽车是化学能直接转变为动能
B
营养师进行膳食指导是否需要多补充纤维素和蔗糖
纤维素与蔗糖都属于多糖
C
化学科研工作人员用X射线衍射仪区分石英玻璃和水晶
石英玻璃属于非晶态SiO2,水晶属于晶态SiO2
D
面包师用动物奶油给糕点裱花
奶油是高分子化合物
选项
劳动项目
化学知识
A
社区服务:回收旧衣物并按成分进行分类
棉、麻和丝主要成分均为纤维素
B
家务劳动:柠檬煮水除去水壶中的水垢
柠檬酸可溶解碳酸钙等沉淀
C
趣味实验:氨气可制作美丽喷泉
氨气极易溶于水
D
学农活动:利用豆科植物作绿肥进行施肥
豆科植物可以实现自然固氮
选项
实践活动
化学原理
A
用电渗析法由海水制淡水
水在通电条件下能分解
B
用氯化铵浓溶液除去镁条表面的氧化膜
NH4+水解显酸性,能溶解MgO
C
少量钠保存在液体石蜡中
防止钠与空气中的氧气和水蒸气反应
D
用硼酸溶液中和溅在皮肤上的碱液
硼酸为弱酸,对皮肤腐蚀性小,与碱中和放热少
选项
劳动活动
化学知识
A
食醋除水垢
食醋具有酸性
B
腌制咸鸭蛋
半透膜渗析原理
C
用风油精拭去门上的胶印
风油精与胶水中某些成分互溶
D
家用铁质镀铜水龙头
利用了牺牲阳极法,保护了铁质水龙头
选项
劳动项目
化学知识
A
明矾净水
明矾具有氧化性
B
小苏打用作发泡剂烘焙面包
小苏打受热分解产生气体
C
用热的纯碱溶液洗去油污
热的纯碱溶液水解显碱性
D
用厨余垃圾制肥料
厨余垃圾含N、P等元素
选项
劳动项目
化学知识
A
工人用明矾处理废水
AlOH3是两性氢氧化物
B
工人用ClO2消毒自来水
ClO2具有强氧化性
C
雕刻师用氢氟酸刻蚀石英制作艺术品
HF可与SiO2反应
D
酿酒师在葡萄酒中添加适量的二氧化硫
SO2可以杀菌和抗氧化
选项
劳动项目
化学知识
A
利用工业合成氨实现人工固氮
N2具有还原性
B
用石灰乳除去烟气中的SO2
SO2是酸性氧化物
C
将锌块镶嵌在轮船底部防腐
锌的金属性比铁强
D
用HNO3除去试管中的银镜
HNO3具有强氧化性
选项
劳动项目
原理解释
A
用石膏改良盐碱土壤
硫酸钙显酸性
B
用糯米酿制米酒
酵母菌可以使淀粉直接水解为酒精
C
用熟香蕉催熟猕猴桃生果
香蕉释放的酯可加速生果成熟
D
用“爆炸盐”(含2Na2CO3∙3H2O2)洗涤衣物
过碳酸钠水溶液显碱性、有强氧化性
选项
劳动项目
化学知识
A
用布擦干潮湿的自行车
红热的铁与水蒸气反应生成Fe3O4
B
向庄稼施加草木灰
草木灰含有K元素
C
明矾处理较浑浊的天然水
明矾水解生成AlOH3胶体
D
用发酵粉烘焙糕点
小苏打受热分解出CO2
选项
劳动项目
化学知识
A
社区服务:宣传推广使用免洗手酒精消毒液
乙醇具有特殊香味
B
农业劳动:用厨余垃圾制肥料
厨余垃圾含N、P、K等元素
C
家务劳动:用洁厕灵(主要含浓盐酸)清洗马桶
含氯化合物具有杀菌消毒功能
D
职业劳动:食品包装袋内充氮气
氮气无色无味
选项
劳动项目
化学知识
A
工厂用铁罐车运输浓硫酸
浓硫酸很难电离出H+,与铁不反应
B
消防演练用泡沫灭火器灭火
Al3+与HCO3−互相促进使水解反应正向进行
C
陶瓷表面上釉
隔绝空气,防止陶瓷被氧化
D
用苯酚和甲醛制备酚醛树脂
酚醛树脂为高分子化合物,该过程发生了加聚反应
必练01 化学与传统文化-【高频考点】2024年高考化学总复习高频考点必刷1000题(广东专用): 这是一份必练01 化学与传统文化-【高频考点】2024年高考化学总复习高频考点必刷1000题(广东专用),文件包含必练01化学与传统文化-高频考点2024年高考化学总复习高频考点必刷1000题广东专用原卷版docx、必练01化学与传统文化-高频考点2024年高考化学总复习高频考点必刷1000题广东专用解析版docx等2份试卷配套教学资源,其中试卷共24页, 欢迎下载使用。
最新高考化学总复习高频考点必刷1000题 必练17 化学实验综合20题(广东专用): 这是一份最新高考化学总复习高频考点必刷1000题 必练17 化学实验综合20题(广东专用),文件包含必练17化学实验综合20题尖子生创造营2023年高考化学总复习高频考点必刷1000题广东专用原卷版docx、必练17化学实验综合20题尖子生创造营2023年高考化学总复习高频考点必刷1000题广东专用解析版docx等2份试卷配套教学资源,其中试卷共67页, 欢迎下载使用。
最新高考化学总复习高频考点必刷1000题 必练14 电化学40题(广东专用): 这是一份最新高考化学总复习高频考点必刷1000题 必练14 电化学40题(广东专用),文件包含必练14电化学40题尖子生创造营2023年高考化学总复习高频考点必刷1000题广东专用原卷版docx、必练14电化学40题尖子生创造营2023年高考化学总复习高频考点必刷1000题广东专用售后微信403032929解析版docx等2份试卷配套教学资源,其中试卷共50页, 欢迎下载使用。

