2024年高考最后押题卷语文试题(七)(独家组合卷,有答案解析)
展开2024年高考最后押题卷(八)语文试题(有答案解析): 这是一份2024年高考最后押题卷(八)语文试题(有答案解析),共16页。试卷主要包含了本文选自冯骥才小说集《俗世奇人等内容,欢迎下载使用。
2024年高考最后押题卷语文试题(七)(独家组合卷,有答案解析): 这是一份2024年高考最后押题卷语文试题(七)(独家组合卷,有答案解析),共14页。试卷主要包含了现代文阅读,古代诗文阅读,语言文字运用,写作等内容,欢迎下载使用。
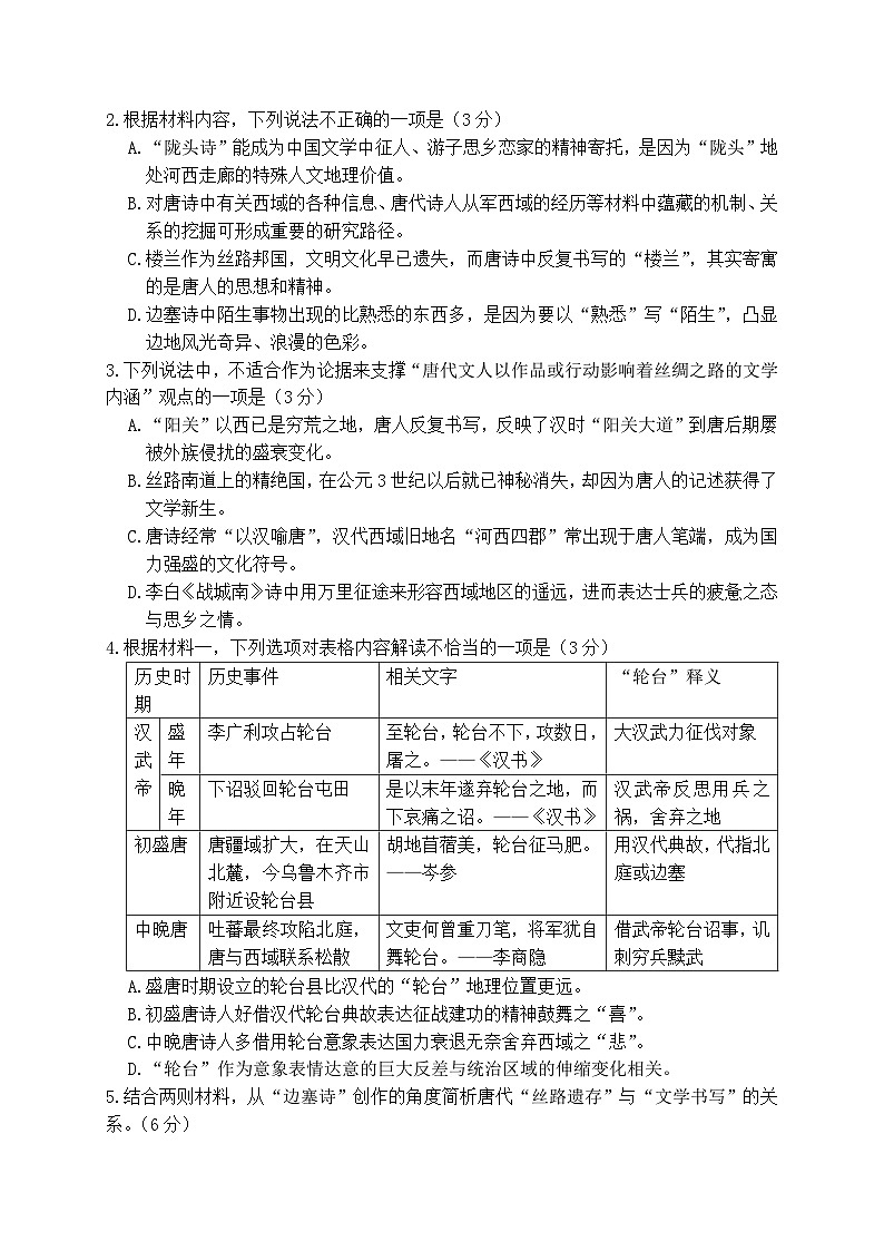
2024高考最后押题卷(一)语文试题(独家组卷预测押题,有答案): 这是一份2024高考最后押题卷(一)语文试题(独家组卷预测押题,有答案),共15页。试卷主要包含了答非选择题时,必须使用0,考试结束后,只将答题卡交回等内容,欢迎下载使用。

