高考模拟卷04-【冲刺高考】备战2024年高考地理阶段性模拟仿真冲刺卷(江苏专用)
展开2、锻炼同学的考试心理,训练学生快速进入考试状态。高考的最佳心理状态是紧张中有乐观,压力下有自信,平静中有兴奋。
3、训练同学掌握一定的应试技巧,积累考试经验。模拟考试可以训练答题时间和速度。高考不仅是知识和水平的竞争,也是时间和速度的竞争,可以说每分每秒都是成绩。
4、帮助同学正确评估自己。高考是一种选拨性考试,目的是排序和择优,起决定作用的是自己在整体中的相对位置。因此,模拟考试以后,同学们要想法了解自己的成绩在整体中的位置。
备战2024年高考地理阶段性模拟仿真冲刺卷(江苏专用)
高考模拟卷(四)
(本卷共25小题,满分100分,考试用时75分钟)
第I卷(选择题)
一、单项选择题:本题共22小题,每小题2分,共44分。在每小题给出的四个选项中,只有一项是符合题目要求的。
太平洋年代际震荡(PDO)是描述北太平洋海温变化的重要指数。其数值为正,利于厄尔尼诺事件的发生与维持;数值为负,会形成拉尼娜现象。下图示意我国长江梅雨长期趋势与北太平洋多年PDO趋势的逐年演变。据此完成1-2小题。
1.图中1966~1991年期间,最可能出现的现象是( )
A.我国出现暖冬现象年份较多B.赤道太平洋海水西暖东冷
C.美国加利福尼亚暴雨增多D.澳大利亚东部火山频发
2.当后期PDO转为正值后,长江梅雨减少趋势仍然增大,最可能的原因是( )
A.来自海洋水汽减弱B.副热带高压控制时间缩短
C.副热带高压脊北移D.长江下游地区大气湿度下降
【答案】1.B 2.A
【解析】1.据材料可知,太平洋年代际震荡(PDO)数值为负,会形成拉尼娜现象。图中1966~1991年期间,太平洋年代际震荡数值为负,会出现拉尼娜现象。当拉尼娜现象出现时,在赤道附近中东太平洋海域,信风比常年偏强,海水温度偏低,云量减少,降水减少;在赤道附近西太平洋海域,海水温度比常年偏高,对流活动加强,云量增加,降水偏多,故最可能出现的现象是赤道太平洋海水西暖东冷,B正确;拉尼娜现象出现,我国出现冷冬现象年份较多,A错误;美国加利福尼亚暴雨减少,降水量较往年减少,易出现干旱,C错误;拉尼娜与澳大利亚东部火山频发无关,火山与板块运动有关,D错误。故选B。
2.PDO从负值向正值转折后,利于厄尔尼诺事件的发生与维持,厄尔尼诺发生年份,副高势力减弱,来自海洋的夏季风减弱,使得来自海洋的水汽减弱,长江梅雨减少趋势增大,A正确;厄尔尼诺发生年份,副高势力减弱,北移速度减慢,副热带高压控制时间可能更长,B错误;副热带高压脊北移有利于推动暖湿空气北上,也可能会导致长江梅雨增多,C错误;长江梅雨减少,使长江下游地区大气湿度下降,D是结果而不是原因,D错误。故选A。
地平式日晷是利用日影测定时间的一种仪器,其由晷针和晷盘组成,晷针指向北极星,晷盘保持水平。下图为来自某地(35°N,115°E)的小明同学于7月5日在北京游览时拍摄的地平式日晷景观(题目中所涉及的时间均为北京时间)。完成3-4小题。
3.该日小明同学发现该地平式日晷在( )
A.12:00时,晷针日影达一天中最短B.9:20时,晷针日影朝向东北方向
C.日落时,晷针日影朝向东南方向D.16:20时,晷针日影朝向西南方向
4.若小明想在自己家中自制一个地平式日晷,则对图中地平式日晷一定需要调整的是( )
A.晷盘的大小B.晷针的长短C.晷盘的高低D.晷针与晷盘的夹角
【答案】3.C 4.D
【解析】3.位于北京(经度大致为116°E)的地平式日晷在当地地方时12:00时晷针日影达一天中最短,而此时北京时间(120°E的地方时)不是12:00,A错误;9:20时太阳位于东南方向,晷针日影朝向西北,B错误;16:20时太阳位于西南方向,晷针日影朝向东北,D错误;7月5日位于夏至到秋分之间,日落方位为西北方向,此日日落时晷针日影朝向东南方向,C正确。故选C。
4.由材料可知,地平式日晷的晷针指向北极星,晷盘与晷针的夹角即为当地纬度,北京的纬度(约为40°N)比小明家乡的纬度高,故小明在家中自制地平式日晷时,晷针与晷盘的夹角需要调小,D正确;晷针长短、晷盘大小与晷盘的高低对利用晷针日影测定时间均无影响,不需要调整,ABC错误。故选D。
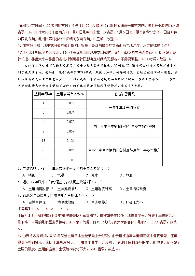
白刺灌丛是甘肃省民勤县荒漠区存活面积最大的天然植被。20世纪50~60年代白刺灌丛因过度开垦受到了毁灭性干扰。近年来,随着“关井压田”的实施,致使大面积土地弃耕撂荒,当地植被逐渐得以恢复,该地区生态修复以自然恢复为主,且已初见成效。下表示意民勤县退耕地退耕后土壤表层含水率(指土壤中实际含水量占烘干土质量的百分数)的变化及该地区植被演替情况。完成5-7小题。
5.导致退耕1~8年土壤表层含水率变化的主要因素是( )
A.植被B.气温C.降水D.地形
6.退耕13年以来,白刺灌丛得以恢复主要是因为( )
A.土壤墒情改善B.土层厚度增加C.土壤温度升高D.土壤结构改良
7.该地区生态修复以自然恢复为主的原因是( )
A.自然条件优B.恢复成效好C.生态更稳定D.社会压力小
【答案】5.A 6.A 7.C
【解析】5.退耕初期(1~8年)植被演替仍为草本植物,植被覆盖度较低,地表蒸发强,导致土壤表层含水量下降,主要的影响因素是植被,A正确;气温、降水、地形没有太大的变化,影响小,BCD错误。故选A。
6.由表格数据可知,8-30年间呈土壤含水量呈波动上升趋势,由于植被由草本植物向灌木植物演替,植被覆盖率得到提高,因此土壤蒸发减少,土壤含水量呈上升趋势, 有利于白刺灌丛的生长和恢复,A正确;土层的厚度、土壤的温度、土壤结构变化不大,BCD错误,故选A。
7.根据材料可知,退耕后土壤含水量与植被演替密切相关,土壤的含水量上升促进了植被的生长,而植被的生长又促进土壤水分的稳定,因此土壤含水量的多少与植被覆盖率对生态恢复关系密切,两者的相互作用,形成稳定生态环境,自然恢复主要得益于自然生态稳定,C正确,干旱的环境,自然条件差,A错误;恢复成效好是结果,而不是原因,B错误;与社会压力无关,D错误;故选C。
2023年12月19日至22日,山东半岛部分地区出现“冷流降雪”,降雪量和积雪深度均超过有气象观测记录以来的历史极值。同时,山东烟台的蓬莱海面出现了罕见的“海滋”奇观。“海滋”是一种类似海市蜃楼的光学现象,当海水与水面的空气层出现较大温差时,光线通过密度不同的大气层发生折射,从而使岛屿等变形,形成奇异而变幻的画面。完成8-10小题。
8.“冷流降雪”现象主要发生在山东半岛的( )
A.偏北沿岸B.偏南沿岸C.偏东沿岸D.各沿岸均可发生
9.本次“海滋”现象的发生条件是( )
A.较暖气流流经较冷水面B.静风环境,海洋辐射降温
C.冷锋过境后,水温高于气温D.暖锋过境后,暖湿气流冷却凝结
10.大风吹来时“海滋”消失是因为大风( )
A.破坏原有大气物理状态B.带来大雾影响视线
C.降低了表层海水的温度D.加剧大气垂直方向的对流
【答案】8.A 9.C 10.C
【解析】8.“冷流降雪”是从极高纬度喷发出来的冷气团遇到相对温暖的水域产生的强降雪现象,就山东半岛而言,冷气团来自北方的高纬地区,山东半岛北侧地处冬季风的迎风坡,受地形抬升,北侧多降雪,所以“冷流降雪”主要发生在其偏北沿岸,其他方向不是冬季风的迎风坡,BCD错误。故选A。
9.本次“海滋”现象发生在冬季,冷锋过境后,冷空气占据海面,水温与气温存在较大差异,海面上的空气层产生强逆温,低空海面密度差异较大,阳光折射形成“海滋”,C正确;暖气流流经较冷水面或静风环境,海洋辐射降温都可能形成逆温,但强度有限,不利于“海滋”的形成,AB错误;暖锋过境后海面被暖空气占据,海气温差较小,也不利于形成“海滋”,D错误,故选C。
10.大风加剧空气的扰动,导致热量散失,并未破坏原有大气物理状态,A错误;大风不利于雾的形成,B错误;“海滋”的出现主要与垂直方向上的空气密度、气压变化有关,大风降低表层海水的温度,C正确;大风会扰乱原垂直对流,但对流活动强弱及厚度主要取决于近地面气温高低和气温垂直递减率,D错误。故选C。
橘子洲又名水陆洲,位于湖南长沙,因“独立寒秋,湘江北去,橘子洲头”诗词而出名。橘子洲曾是一个小沙洲,随着历史的发展,这个沙洲也逐渐扩大成为湘江面积最大的沙洲。完成11-13小题。
11.若在图中标注箭头指示北方向,下列选项正确的是( )
A.→B.←C.↓D.↑
12.导致橘子洲形成的主要原因是( )
A.受地转偏向力左偏作用B.受地转偏向力右偏作用
C.河道变窄流速变快作用D.河道变宽流速减缓作用
13.橘子洲两侧河水流向剖面图是( )
A.B.
C.D.
【答案】11.A 12.D 13.B
【解析】11.据图可知,橘子洲左右两侧的河道宽度不同,左侧河道窄水量小,接近源头,右侧河道宽水量大,接近下游,所以河流的流向为从左到右,即从南到北,A正确,BCD错误。故选A。
12.橘子洲位于北半球,地转偏向力作用向右偏转,A错误;橘子洲主要是泥沙堆积形成的,地转偏向力右偏转不是主要的原因,B错误;据图可知,河道变宽了流速变慢,C错误;橘子洲是湘江中的一个沙洲,河流变宽流速减缓,河流携带的泥沙堆积形成的沙洲,形成的主要外力作用是流水堆积,D正确。故选D。
13.据图可知,橘子洲位于北半球,流水受地转偏向力作用向右偏转,橘子洲右岸(东岸)侵蚀,水量大,水位高,橘子洲左岸(西岸)堆积,水量小,水位低;同时橘子洲两侧均受地转偏向力影响,河流表层河水向右(东)流,B正确,ACD错误。故选B。
人口区域性回流指流动人口由跨省流动转为省内流动,或由省内跨市流动转为市内跨县流动。下图示意我国区域性回流人口在不同行政等级城市的分布。完成14-16小题。
14.我国区域性回流人口以男性、已婚者为主,其主要原因是回流地( )
①就业环境变差 ②实施人才回流政策 ③农业发展迅速 ④家人需要照顾
A.①②B.①③C.③④D.②④
15.我国流动人口的区域性回流可以( )
A.为直辖市产品提供广阔的消费市场B.为普通地级城市提供劳动力资源
C.为东部地区县级城市发展注入活力D.促使西部地区调整城市行政等级
16.针对我国人口区域性回流现象,下列应对措施合理的是( )
A.提高直辖市能源工业、重化工业比重B.扶持技能型劳动力丰富的普通地级城市发展
C.调整直辖市产业结构,扩大就业空间D.全面落实城市落户、住房、医疗、教育等平等化
【答案】14.D 15.B 16.B
【解析】14.由题干信息可知,我国区域性回流人口以男性、已婚者为主,回流地为了吸引人口回流,会实施相关的人才回流政策,②对;大部分男性、已婚者为了获得更多的经济收入,会到经济较发达的地区工作,但为了照顾家里的老人和孩子,选择把长距离流动变为短距离流动,兼顾家庭和工作,④对;回流地就业环境变差,不利于人口回流,农业发展迅速对题中所述回流人口特点的影响不大,①③错。综上分析,D正确,ABC错误。故选D。
15.据图可知,我国区域性回流人口占比最大的是普通地级城市,东部和中部地区回流人口流向普通地级城市的态势更明显,故流动人口的区域性回流可以为普通地级城市提供劳动力资源,B正确;直辖市产品的销售市场及城市行政等级的调整基本不受我国人口区域性回流的影响,A、D错误;由生活常识可知,流动人口回流主要是从东部地区回流到中部、西部地区,回流人口能够为中部、西部的普通地级城市和县级城市的发展注入活力,C错误。故选B。
16.提高直辖市能源工业、重化工业比重会加剧环境污染,A错误;区域性回流人口回流至普通地级城市的比重最大,故应扶持技能型劳动力丰富的普通地级城市,调整产业结构,扩大就业空间,引导普通地级城市高质量发展,B正确,C错误;地方政府在逐步取消城市落户限制的同时,应积极推进住房、就业等生计机会均等化以及教育、医疗等公共服务的平等化,但受实际情况限制,短时间内难以全面落实,D错误。故选B。
四川省西昌市红星林场是我国最大的云南松飞播林区,林下真菌种类繁多(如下图所示)。真菌喜暖湿环境,红星林场真菌大多可以食用。近年来,随着市场需求强劲,红星林场真菌采集规模扩大。据图文,完成17-19小题。
17.西昌农贸市场销售新采集真菌最多的时间是( )
A.1-3月B.4-6月C.7-9月D.10-12月
18.与人工种植的真菌相比,野生真菌需求强劲主要是因为其( )
A.种类较多B.产量较大C.价格低廉D.绿色健康
19.大规模采集红星林场野生真菌,可能导致( )
A.林下土壤疏松B.养分循环减慢C.枯枝落叶减少D.加快林木生长
【答案】17.C 18.D 19.B
【解析】17.根据材料可知,真菌喜暖湿环境。西昌位于季风气候区,夏季高温多雨,气候暖湿,适合真菌生长,因此西昌农贸市场销售新采集真菌最多的时间是7-9,C正确,ABD错误,故选C。
18.人工种植的真菌有人工施用肥料、农药等,而野生真菌在纯自然环境下生产,更绿色健康,因此与人工种植的真菌相比,野生真菌需求强劲,D正确;人工种植的真菌产量较大、价格更低廉,BC错误;种类较多不是野生真菌需求强劲主要原因,A错误。故选D。
19.大规模采集红星林场野生真菌会导致真菌数量减少,养分循环减慢,B正确;真菌数量减少可能导致林下土壤更不疏松,A错误;真菌数量减少使枯枝落叶腐烂分解速度减慢,枯枝落叶增多,C错误;真菌减少对林木生长速度影响较小,D错误。故选B。
连通克罗地亚南北领土的佩列沙茨跨海大桥由中国承建,是中克建交以来规模最大的交通基建项目。2022年7月,佩列沙茨大桥正式通车。读图,完成20-22小题。
亚得里亚海及佩列沙茨大桥位置示意图
20.下列四海域中盐度最低的是( )
A.甲B.乙C.丙D.丁
21.该桥建设过程中需要克服哪些不利因素( )
①通航需求 ②环保需要 ③地质条件复杂 ④大风天气多
A.①②B.③④C.①④D.②③
22.亚德里亚海东岸港口较多的自然原因( )
A.海岸线平直,修建难度小B.入海河流较多,泥沙淤积
C.沿岸国家多,国际贸易频繁D.海岸线曲折,水域较深
【答案】20.A 21.B 22.D
【解析】20.亚得里亚海位于地中海沿岸,受地中海气候影响明显,其南部受副高控制时间更长,北部受西风带影响时间更长。南部受副热带高气压带控制更长,晴天多,降水少,蒸发旺盛,故其南部盐度较高,丁地在四地中纬度最低,受副高控制时间最长,且丁位于海湾与地中海的连接处,海水盐度与地中海盐度接近,其盐度最高;甲地其纬度最高,受副高控制时间短,且北部有大量河流注入,甲地盐度最低;乙地和丙地在甲丁之间,盐度居中,乙有河流注入,乙盐度低于丙,由高到低的顺序为丁丙乙甲,盐度最低的是甲,故A项正确,BCD选项错误。所以选A。
21.通航需求可以升高桥体来缓解,①错误。环保对桥梁建设影响不大,不是主要影响因素,现在技术发达,可以降低环保影响,②错误。该地区位于板块交界处,地震多发,地质条件复杂,对桥梁建设不利影响较大,③正确。冬季盛行西风,海面摩擦力小,大风天气多,④正确。B正确。故选B。
22.亚德里亚海东岸海岸线曲折,多避风港湾;多基岩海岸,入海河流较少,泥沙沉积少,水域较深;因此港口较多,D正确,AB错误。沿岸国家多,国际贸易频繁,这是社会经济因素,C错误。故选D。
第II卷(非选择题)
二、非选择题:本大题共3小题,共56分。
23.阅读图文资料,完成下列要求。(18分)
印度河流域北部多高大山地,中部和印度洋沿岸地区为海拔较低的平原地区。科考队员考察发现,印度河流域的中游平原地区风成黄土广泛分布(下图)。黄土质地均一、疏松多孔、易耕又宜耕,且适合穴居。考古发现印度河流域的黄土分布区与古文明分布区高度一致,该区域成为推动古印度文明发展的重要动力。
(1)推测印度河流域中游平原风成黄土的主要来源区,并说明理由。(8分)
(2)说明印度河中游平原黄土层堆积和保存的有利自然条件。(6分)
(3)从黄土的特性分析印度河流域黄土分布区成为古印度文明源地的主要原因。(4分)
【答案】(1)来源一:西北(北)高原、高山区域。该区气候干旱,荒漠广布,沙源丰富;冬季西北风搬运风沙至黄土区堆积(黄土区堆积区位于冬季西北风的下风向);
来源二:上中游裸露河滩沙地。印度河流量季节变化大,冬季河流枯水期,河滩裸露,冬季风势力较强,扬沙搬运堆积。
来源三:塔尔沙漠地区。该区域夏季盛行西南风,将塔尔沙漠的表层的黄土搬运至该区堆积(黄土区堆积区位于夏季西南风的下风向)。
(2)中游平原区地形平坦开阔,提供足够沉积空间;西南季风带来降水少,流水侵蚀作用弱;植被较稀疏,不易被改造成其他土壤;沉积物质来源充裕(范围广),沉积时间长,厚度较大。
(3)黄土疏松多孔,质地松软,有利植物根系的呼吸作用,利于作物生长,便于古人简陋农具开垦,宜早期人类开凿洞穴定居生活;黄土分布广泛,有利古人较大面积开垦(提供较充足的土地资源)。
【解析】(1)印度河下游平原风成黄土的物质来源可以分为本地沙源和外来沙源。外来沙源:该地北部多高大山地,气候干旱,地表荒漠广布,冬季盛行的西北风将流域北部高原的粉尘搬运至流域南部平原,由于风力减弱,大量的粉尘颗粒堆积;本地沙源:印度河流域气候干旱,河流流量季节变化大,中上游多裸露的河滩沙地;冬季河流水量少,水位低,大量河滩裸露,冬季风风力强劲,搬运能力强;下游平原东南侧分布着塔尔沙漠,夏季盛行西南季风,将塔尔山的表层黄土搬运到黄土堆积区等。
(2)印度河中游为海拔较低的平原地形,地势平坦开阔,沉积空间广阔;受西南季风影响小,降水稀少,流水侵蚀作用弱;地表多荒漠,植被较稀疏,土壤发育程度差;周围地区地表多疏松沉积物质,沉积物来源范围广,沉积物质充足;经过长时间沉积,厚度较大,保存较好。
(3)据材料“黄土质地均一、疏松多孔、易耕又宜耕,且适合穴居”可知,黄土质地均匀,疏松多孔,有利于植物根系的生长,利于耕作;土质疏松,便于古人用简陋农具开垦,开垦历史悠久;黄土土层深厚,利于早期人类开凿洞穴定居生活;黄土分布面积较大,提供较充足的土地资源,满足古人大面积开垦。
24.阅读图文材料,完成下列要求。(18分)
材料一著名侨乡晋江是泉州下辖的县级市,20世纪80年代该地大量农民从事手工作坊生产,后承接台湾鞋业生产。2011年前后,“中国鞋都”晋江的体育用品企业超过3000家。右图为晋江位置示意图。
材料二2021年晋江某制鞋企业捐资5000万用于抗洪救灾,促使海量网络订单涌入直播间;同年7月,晋江“超轻跑鞋”随神舟十二号亮相太空,晋江鞋逐渐成为年轻人追捧的“网红”。
(1)说明晋江承接台湾鞋业生产的优势区位条件。(6分)
(2)从生产集聚的角度,分析晋江成为“中国鞋都”可能造成的不利影响。(8分)
(3)分析晋江制鞋品牌壮大的主要原因。(4分)
【答案】(1)侨乡优势,资金来源丰富;距离转出地较近,便于产业转移;具有一定的生产基础;人口众多,劳动力丰富。
(2)引发价格战,产生恶性竞争;不利于把握市场动态与信息;容易出现用工荒现象;用地过度饱和,引发环境问题;产业类型低端、单一,抵御市场波动的能力较弱。
(3)科技水平提升,设计与研发投入增加;线上销售,网络直播平台的助力;实施本土化的战略,迎合年轻人市场。
【解析】(1)据材料可知,晋江市著名的侨乡,具有侨乡优势,资金来源丰富;与台湾距离近,距离转出地较近,便于产业转移;据材料“20世纪80年代该地大量农民从事手工作坊生产”可知晋江具有一定的生产基础;沿海地区人口迁入的较多,劳动力丰富。
(2)结合所学知识可知,生产集聚可能引发价格战,随意压价,产生恶性竞争;扰乱市场,不利于把握市场动态与信息;过度集聚容易出现用工荒现象;用地过度饱和,引发大气污染、水污染等环境问题;产业类型低端、产品单一、落后,无法紧跟市场脚步,抵御市场波动的能力较弱。
(3)结合所学知识,晋江不断加大科技投入,提升科技水平,设计与研发投入增加;利用直播带货等方式进行线上销售,利用网络直播平台的助力;据材料“晋江“超轻跑鞋”随神舟十二号亮相太空,晋江鞋逐渐成为年轻人追捧的“网红””可知,晋江制鞋品牌实施本土化的战略,迎合年轻人市场。
25.阅读图文材料,完成下列要求。(20分)
南沙群岛是南海诸岛中分布海域最广、岛礁最多的一个珊瑚岛群。其中华阳岛是我国驻守的南沙最南端的鸟屿,被称为“南海第一哨”。但自然环境恶劣。2014年,为了改善驻岛人员的生活环境和驻岛素件,我国在礁盘西部开挖航道和实施陆域吹填,使华阳岛的陆地面积扩大到0.28km2,成为南沙第七大岛,绿化率达90%以上。附近的美济岛(2022年人口约1.6万人)、渚碧岛(2022年人口约3000人)、永暑岛(2022年人口约1000人)分别建有跑道长3000m左右的机场和港湾港口,相互之间呈品字形的三角关系,这三岛的绿化程度都不高。下列左图示意南海诸岛,右图为美济岛、渚碧岛、永暑岛、华阳岛四岛等比例复合图。
(1)分析美济岛、渚碧岛、永暑岛三岛绿化程度都不高的主要原因?(6分)
(2)分析华阳岛茂密的植被对水循环环节的影响?(4分)
(3)说明华阳岛至今没有常住居民的原因?(6分)
(4)简析我国填海造陆加强华阳岛建设的意义?(4分)
【答案】(1)三岛面积不大而常住人口较多,经济活动频繁,有限的土地多被用于高产出的经济活动;绿化会占用有限的土地资源而又不能直接产生经济效益,影响经济产出;绿化程度高可能会吸引大量的海鸟栖息,会影响飞机安全。
(2)增加雨水的下渗,增加地下径流;减少地表径流;加强植物蒸腾作用。
(3)华阳岛为人工岛,面积狭小,生存空间不足;没有形成经济和产业,无法进行维持居民生存的经济活动;距离大陆十分遥远,往来不便,生活必需品供应困难;淡水资源短缺,环境承载力弱。
(4)华阳岛位于南海的南部,靠近我国领土最南端,位于印度洋和太平洋、亚洲和大洋洲的交通十字路口上,加强华阳岛的建设有利于保障我国海洋安全和国家安全,保护我国领土完整;华阳岛位于重要的国际航线上,其建设有利于保护国际航运通道为国际航运、渔业提供公共服务,增强海难救援力量;号称“南海第一哨”,具有重要的战略价值。
【解析】(1)根据材料可知,美济岛、渚碧岛、永暑岛三岛的面积不大,但常住人口较多,有限的土地更多的用来满足频繁、高产的经济活动;而绿化用地并不能直接产生经济效益,对经济产出产生影响。大面积绿化会吸引鸟类栖息,会影响飞机起降和航行等,影响飞机安全。
(2)华阳岛茂密的植被对水循环环节的影响主要表现在增加下渗和地下径流、减少地表径流和加强植物蒸腾作用等方面。
(3)根据材料可知,实施陆域吹填后华阳岛陆地面积仍然较小,导致华阳岛的生存空间不足,淡水资源不足,环境承载力低。华阳岛距陆地较远,往来不便,生活必需品供应困难,而且经济活动难以展开,无法给居民提供维持生存的经济活动。
(4)华阳岛地理位置的特殊性和重要性表现在位于南海的南部,靠近我国领土最南端,号称“南海第一哨",具有重要的战略价值华阳岛位于印度洋和太平洋、亚洲和大洋洲的交通十字路口上,对保障我国海洋安全和国家安全有重要意义;其次华阳岛位于重要的国际航线上,填海造陆加强华阳岛建设对保护国际航运通道有重要作用,还可以为国际航运和渔业提供公共服务,对提高海难救援力量有重大影响。退耕年限/年
土壤表层含水率/%
植被演替情况
1
0.078
一年生草本迅速恢复
2
0.074
4
0.070
由一年生草本植物向多年生草本植物演替
8
0.059
13
0.126
由多年生草本植物向白刺灌丛演替,并基本稳定
20
0.094
30
0.103
高考模拟卷03-【冲刺高考】备战2024年高考地理阶段性模拟仿真冲刺卷(江苏专用): 这是一份高考模拟卷03-【冲刺高考】备战2024年高考地理阶段性模拟仿真冲刺卷(江苏专用),文件包含高考模拟卷三-名校之道备战2024年高考地理阶段性模拟仿真冲刺卷江苏专用原卷版docx、高考模拟卷三-名校之道备战2024年高考地理阶段性模拟仿真冲刺卷江苏专用解析版docx等2份试卷配套教学资源,其中试卷共25页, 欢迎下载使用。
高考模拟卷02-【冲刺高考】备战2024年高考地理阶段性模拟仿真冲刺卷(江苏专用): 这是一份高考模拟卷02-【冲刺高考】备战2024年高考地理阶段性模拟仿真冲刺卷(江苏专用),文件包含高考模拟卷二-名校之道备战2024年高考地理阶段性模拟仿真冲刺卷江苏专用原卷版docx、高考模拟卷二-名校之道备战2024年高考地理阶段性模拟仿真冲刺卷江苏专用解析版docx等2份试卷配套教学资源,其中试卷共21页, 欢迎下载使用。
高考模拟卷01-【冲刺高考】备战2024年高考地理阶段性模拟仿真冲刺卷(江苏专用): 这是一份高考模拟卷01-【冲刺高考】备战2024年高考地理阶段性模拟仿真冲刺卷(江苏专用),文件包含高考模拟卷一-名校之道备战2024年高考地理阶段性模拟仿真冲刺卷江苏专用原卷版docx、高考模拟卷一-名校之道备战2024年高考地理阶段性模拟仿真冲刺卷江苏专用解析版docx等2份试卷配套教学资源,其中试卷共21页, 欢迎下载使用。

