2024届重庆市部分学校高三下学期5月巴渝名校联合考试生物试卷(原卷版+解析版)
展开
这是一份2024届重庆市部分学校高三下学期5月巴渝名校联合考试生物试卷(原卷版+解析版),文件包含2024届重庆市部分学校高三下学期5月巴渝名校联合考试生物试卷原卷版docx、2024届重庆市部分学校高三下学期5月巴渝名校联合考试生物试卷解析版docx等2份试卷配套教学资源,其中试卷共33页, 欢迎下载使用。
1.答题前,考生务必用黑色碳素笔将自己的姓名、准考证号、考场号、座位号在答题卡上填写清楚。
2.每小题选出答案后,用2B铅笔把答题卡上对应题目的答案标号涂黑。如需改动,用橡皮擦干净后,再选涂其他答案标号。在试题卷上作答无效。
3.考试结束后,请将本试卷和答题卡一并交回。满分100分,考试用时75分钟。
一、选择题:本题共15小题,每小题3分。在每小题给出的四个选项中,只有一项是符合题目要求的。
1. 鲁迅的小说《药》中提到的“痨病”实际上是由结核分枝杆菌引起的肺部结核感染,现代临床上可通过注射卡介苗预防肺结核。下列有关叙述正确的是( )
A. 肺部细胞的遗传物质位于细胞核,结核分枝杆菌的遗传物质位于拟核
B. 结核分枝杆菌性状的遗传不遵循孟德尔的遗传定律
C. 肺部细胞和结核分枝杆菌唯一共有的细胞结构是核糖体
D. 注射卡介苗后,结核分枝杆菌再入侵可刺激记忆B细胞产生抗体
【答案】B
【解析】
【分析】原核细胞与真核细胞相比,最大的区别是原核细胞没有被核膜包被的成形的细胞核,没有核膜、核仁和染色体。原核细胞只有核糖体一种细胞器,但原核生物含有细胞膜、细胞质等结构,也含有核酸和蛋白质等物质。
【详解】A、肺部细胞的遗传物质DNA位于细胞核和线粒体,结核分枝杆菌的遗传物质有拟核DNA和质粒DNA,A错误;
B、结核分枝杆菌是原核生物,没有染色体,不遵循孟德尔的遗传定律,B正确;
C、肺部细胞是动物细胞,结核分枝杆菌是原核生物,共有的细胞结构有核糖体、细胞质、细胞膜,C错误;
D、记忆B细胞不能产生抗体,D错误。
故选B。
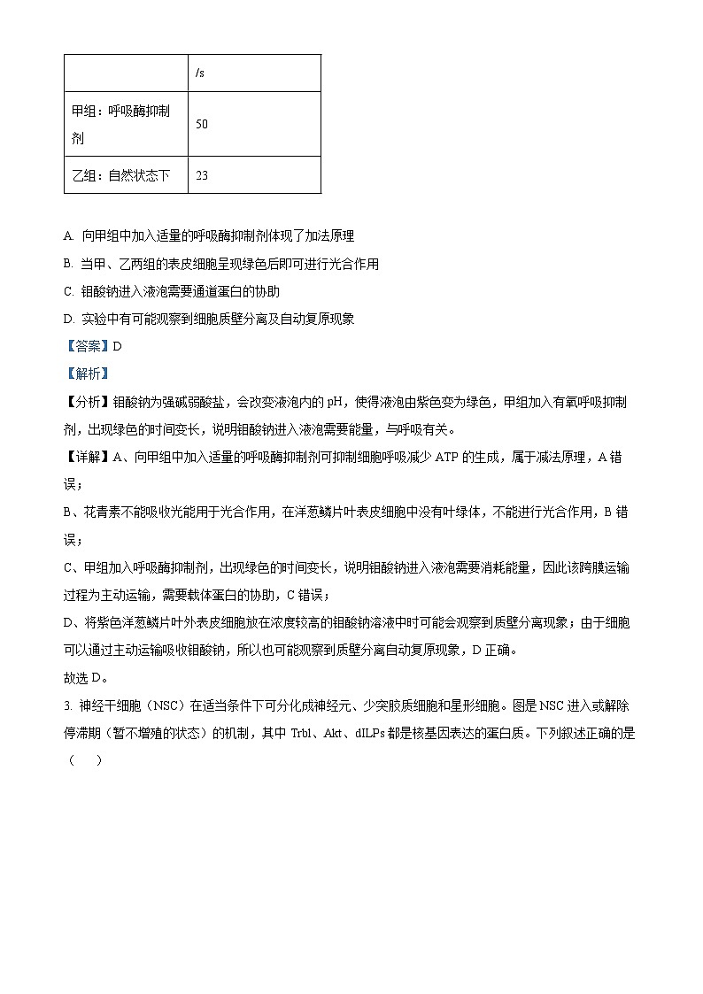
2. 植物细胞液泡中的花青素是一种天然酸碱指示剂,钼酸钠遇花青素会发生反应呈现绿色。科研人员以紫色洋葱鳞片叶外表皮细胞和钼酸钠溶液为实验材料,探究钼酸钠跨膜运输的方式,获得如下实验结果。下列有关实验分析正确的是( )
A. 向甲组中加入适量的呼吸酶抑制剂体现了加法原理
B. 当甲、乙两组的表皮细胞呈现绿色后即可进行光合作用
C. 钼酸钠进入液泡需要通道蛋白的协助
D. 实验中有可能观察到细胞质壁分离及自动复原现象
【答案】D
【解析】
【分析】钼酸钠为强碱弱酸盐,会改变液泡内的pH,使得液泡由紫色变为绿色,甲组加入有氧呼吸抑制剂,出现绿色的时间变长,说明钼酸钠进入液泡需要能量,与呼吸有关。
【详解】A、向甲组中加入适量的呼吸酶抑制剂可抑制细胞呼吸减少ATP的生成,属于减法原理,A错误;
B、花青素不能吸收光能用于光合作用,在洋葱鳞片叶表皮细胞中没有叶绿体,不能进行光合作用,B错误;
C、甲组加入呼吸酶抑制剂,出现绿色的时间变长,说明钼酸钠进入液泡需要消耗能量,因此该跨膜运输过程为主动运输,需要载体蛋白的协助,C错误;
D、将紫色洋葱鳞片叶外表皮细胞放在浓度较高的钼酸钠溶液中时可能会观察到质壁分离现象;由于细胞可以通过主动运输吸收钼酸钠,所以也可能观察到质壁分离自动复原现象,D正确。
故选D。
3. 神经干细胞(NSC)在适当条件下可分化成神经元、少突胶质细胞和星形细胞。图是NSC进入或解除停滞期(暂不增殖的状态)的机制,其中Trbl、Akt、dILPs都是核基因表达的蛋白质。下列叙述正确的是( )
A. NSC属于成体干细胞,其分化成星形细胞时有新基因的产生和表达
B. dILPs可通过信号传导激活细胞内的Akt,从而抑制Trbl的作用
C. 推测Trbl可能通过抑制纺锤体的形成来抑制细胞分裂,使NSC进入停滞期
D. Akt相关基因可通过边转录边翻译来实现高效表达,从而促进NSC脱离停滞期进行细胞分裂
【答案】B
【解析】
【分析】关于“细胞分化”,考生可以从以下几方面把握:(1)细胞分化是指在个体发育中,由一个或一种细胞增殖产生的后代,在形态,结构和生理功能上发生稳定性差异的过程。(2)细胞分化的特点:普遍性、稳定性、不可逆性。(3)细胞分化的实质:基因的选择性表达。(4)细胞分化的结果:使细胞的种类增多,功能趋于专门化。
【详解】A、神经干细胞(NSC)是一群能自我更新并具有多种分化潜能的细胞,属于成体干细胞,细胞分化的实质是基因选择性表达的结果,并不会产生新基因,A错误;
B、dILPs是蛋白质分子,通过细胞内信号激活细胞内的Akt去发挥抑制Trbl作用,B正确;
C、Trbl作用于S期后使NSC进入停滞期,纺锤体的形成在细胞分裂的前期,与Trbl作用无关,C错误;
D、Akt能促进NSC由停滞期进入M期,所以使细胞由暂不增殖的状态转化为增殖状态,但真核生物核基因的表达需先在细胞核中转录,然后在细胞质基质中翻译,Akt相关基因不能通过边转录边翻译来实现高效表达,D错误。
故选B。
4. 镉污染修复植物易吸收镉并将镉储存在体内缓解土壤镉污染,间作会影响植物对镉的吸收。科研人员将金盏菊-小白菜间作,比较了间作和镉污染处理下的金盏菊和小白菜植株镉含量(图甲所示),以及间作条件下金盏菊和小白菜对镉的竞争比率(图乙所示)。下列说法错误的是( )
A. 镉污染处理下,金盏菊和小白菜植物镉含量均表现为间作高于单作
B. 与小白菜相比,金盏菊具有更强的镉竞争能力,更适宜作为镉污染修复植物
C. 利用镉污染修复植物可有效缓解土壤镉污染,体现了生物多样性的间接价值
D. 植物在镉污染土壤中仍能生长,这体现了生态系统具有抵抗力稳定性
【答案】A
【解析】
【分析】分析题意,本实验是将金盏菊-小白菜间作,比较间作和镉污染处理下的金盏菊和小白菜植株镉含量,以及间作条件下金盏菊和小白菜对镉的竞争比率,实验的自变量是种植方式及植物种类,因变量是植株镉含量。
【详解】A、由图1可知,M表示单作,IN表示间作,Cd表示镉添加,据图可知,镉污染处理(Cd)下,植株镉含量表现为金盏菊间作高于单作,小白菜间作低于单作,A错误;
B、分析图2,金盏菊对于镉的竞争比率远高于小白菜,说明与小白菜相比,金盏菊具有更强的镉竞争能力,更适宜作为镉污染修复植物,B正确;
C、利用镉污染修复植物可有效缓解土壤镉污染,保护生态环境体现了生物多样性的间接价值,C正确;
D、植物在镉污染土壤中仍能生长,生态系统未被完全破坏,这体现了生态系统具有抵抗力稳定性,D正确。
故选A。
5. 促性腺激素包括促黄体素(LH)和促卵泡激素(FSH),多囊卵巢综合征(PCOS)患者体内FSH含量过低,卵泡不能正常发育,LH含量过高,合成过多雄激素,而雌激素含量偏低,导致出现不孕、月经失调等症状并常伴有胰岛素抵抗(指组织细胞对胰岛素不敏感,进而出现高血糖症状),下列叙述不正确的是( )
A. 对有生育需求的PCOS患者,均可通过注射外源促性腺激素进行促排卵治疗
B. PCOS患者的血浆胰岛素浓度和血浆渗透压都较高
C. 机体内的雌激素和雄激素均能对垂体分泌促性腺激素的过程进行负反馈调节
D. PCOS患者可遵医嘱服用短效避孕药(主要成分为雌激素)调节月经周期
【答案】A
【解析】
【分析】根据题意可知,下丘脑、垂体和性腺存在分级调节;激素调节的特点有:微量高效,通过体液运输;作用于靶细胞、靶器官。
【详解】A、多囊卵巢综合征(PCOS)患者LH含量过高,通过注射外源促性腺激素不能进行促排卵治疗,A错误;
B、PCOS患者有胰岛素抵抗(指组织细胞对胰岛素不敏感,进而出现高血糖症状),血浆胰岛素浓度和血浆渗透压都较高,B正确;
C、雌激素和雄激素的分泌均存在反馈调节,都能对垂体分泌促性腺激素的过程进行负反馈调节,C正确;
D、PCOS患者雌激素含量偏低,导致出现不孕,可遵医嘱服用短效避孕药(主要成分为雌激素)调节月经周期,D正确。
故选A。
6. 细菌利用黏肽合成细胞壁的反应需要黏肽转肽酶的催化,青霉素的结构和黏肽的末端结构类似,能与黏肽转肽酶的活性中心稳定结合,是主要在细菌繁殖期起杀菌作用的一类抗生素。下列相关叙述正确的是( )
A. 使用青霉素进行治疗前需先进行过敏测试,因为过敏体质的人都对其过敏
B. 注入体液中的青霉素属于免疫活性物质,能消灭患者体内的多种病原体
C. 青霉素的作用原理是与黏肽竞争酶活性位点,抑制细菌细胞壁的合成
D. 长期滥用青霉素可能诱导细菌产生耐药性突变
【答案】C
【解析】
【分析】1、过敏反应:指已免疫的机体在再次接受相同物质的刺激时所发生的反应。引起过敏反应的物质叫做过敏原。如花粉、油漆、鱼虾等海鲜、青霉素、磺胺类药物等(因人而异)。
2、基因突变是基因结构的改变,包括碱基对的增添、缺失或替换。基因突变发生的时间主要是细胞分裂的间期。基因突变的特点是低频性、普遍性、少利多害性、随机性、不定向性。
【详解】A、使用青霉素进行治疗前需先进行过敏测试,但过敏反应具有明显的遗传倾向和个体差异,所以过敏体质的人不一定都对青霉素过敏,A错误;
B、免疫活性物质是由免疫细胞或者其他细胞分泌的,有抗体、细胞因子、溶菌酶等,青霉素不属于免疫活性物质,B错误;
C、细菌利用黏肽合成细胞壁的反应需要黏肽转肽酶的催化,青霉素的结构和黏肽的末端结构类似,能与黏肽转肽酶的活性中心稳定结合,所以青霉素能与黏肽竞争酶活性位点,抑制细菌细胞壁的合成,造成其细胞壁的缺损,C正确;
D、细菌的耐药性突变不是青霉素诱导的,青霉素能杀死无耐药性突变的细菌,有耐药性的细菌无法被杀死而将耐药性遗传给后代,导致具有耐药性的细菌越来越多,D错误。
故选C。
7. 研究人员欲从自然发酵的传统腐乳中筛选出新的毛霉菌株改良腐乳风味。该过程需利用酪素培养基,其原理是在培养基中添加酪素,如果菌株能产生蛋白酶并分泌到胞外,则能将酪素降解形成透明圈(如图所示)。下表为8种毛霉菌株分别接种到酪素培养基培养后测得的H/C值(透明圈直径与菌落直径的比值)。下列相关叙述正确的是( )
A. 毛霉菌株还能产生脂肪酶,将脂肪分解成一分子脂肪酸和三分子甘油
B. 该酪素培养基既是固体培养基也是选择培养基
C. 据表初步筛选出的具有高蛋白酶活力的菌株编号为③
D. 由于基因突变是随机的,筛选得到的优良菌株也可能发生品质退化
【答案】D
【解析】
【分析】毛霉属于真核生物,在腐乳制作的原理主要是利用毛霉等微生物产生的蛋白酶、脂肪酶的催化作用,蛋白质最终被水解为氨基酸,脂肪被水解为甘油和脂肪酸,再通过调味料的作用进而使腐乳具有独特的风味。
【详解】A、脂肪酶将脂肪分解成一分子甘油和三分子脂肪酸,A错误;
B、酪素培养基的原理是在培养基中添加酪素,如果菌株能产生蛋白酶并分泌到胞外,则能将酪素降解形成透明圈(如图),据此可将能够降解酪素的微生物鉴别出来,因此该培养基属于鉴别培养基,由于其上能长成菌落,因此从物理状态来看,该培养基属于固体培养基,B错误;
C、H/C值是透明圈直径与菌落直径的比值,该值越大说明毛霉降解蛋白质能力越强,据此初步筛选出的三种具有高蛋白酶活力的菌株编号为②⑤⑧,C错误;
D、由于基因突变是随机的,筛选得到的优良菌种也可能发生品质退化,D正确。
故选D。
8. 捕蝇草的捕虫夹中间有3~5根触觉毛,当猎物第1次触碰到触觉毛时,触觉毛会产生1个动作电位(膜电位变化情况与神经元相似,如图所示),此时捕虫夹不会闭合,但随着触觉毛产生更多动作电位,捕虫夹会紧密闭合。研究还发现,猎物的挣扎刺激使捕蝇草产生少量的茉莉酸(一种植物激素),茉莉酸诱导捕虫夹产生并分泌消化酶,完成对猎物的消化,而且消化猎物产生的化学刺激,诱导合成更多的茉莉酸,从而进一步提高消化酶的浓度。下列相关叙述不正确的是( )
A. 图中ab和bc段分别是由正电荷外流和内流引起的
B. 猎物触碰触觉毛属于物理信息,捕虫夹的闭合机制可避免一些非必要的闭合
C. 茉莉酸作为信号分子诱导消化酶相关基因的表达
D. 直接喷施茉莉酸也可促使消化酶的分泌,茉莉酸与消化酶合成的调控存在正反馈
【答案】A
【解析】
【分析】神经冲动的产生:静息时,神经细胞膜对钾离子的通透性大,钾离子大量外流,形成内负外正的静息电位;受到刺激后,神经细胞膜的通透性发生改变,对钠离子的通透性增大,钠离子内流,形成内正外负的动作电位。兴奋部位和非兴奋部位形成电位差,产生局部电流,兴奋传导的方向与膜内电流方向一致。
【详解】A、图中ab段是动作电位的形成,是由钠离子内流引起的,bc段是静息电位恢复,是由钾离子外流引起的,A错误;
B、猎物触碰触觉毛属于物理信息,捕蝇草的捕虫夹中间有3~5根触觉毛,当猎物第1次触碰到触觉毛时,捕虫夹不会闭合,但随着触觉毛更多动作电位的产生,捕虫夹会紧密闭合。捕虫夹的闭合机制可避免一些非必要的闭合,B正确;
C、茉莉酸是植物激素,作为信号分子传递信息,诱导消化酶相关基因的表达,从而促进消化酶的产生,C正确;
D、茉莉酸可提高消化酶的浓度,直接喷施茉莉酸可促使消化酶的分泌,消化酶促进茉莉酸合成,茉莉酸反过来又能促进消化酶分泌,茉莉酸与消化酶合成的调控存在正反馈,D正确。
故选A
9. 生态位重叠反映了不同物种对资源利用的相似程度,其中营养生态位重叠反映了不同物种食物组成的相似程度,而空间生态位重叠则反映的是不同物种在空间分布上的重叠程度。生态小组调查了某湖泊生态系统中三种鱼的生态位宽度以及生态位重叠指数如下表,下列相关叙述不正确的是( )
(注:主对角线以下为空间生态位重叠指数,主对角线以上为营养生态位重叠指数。)
A. 三种鱼群占据着相对稳定的生态位是生物与生物、生物与环境之间协同进化的结果
B. 小黄鱼和棘头鱼之间主要通过空间分布的差异降低种间竞争
C. 三种鱼中小黄鱼对该湖泊环境的适应性最强
D. 不同鱼类在湖泊底层、中下层等不同分布,体现了群落的垂直结构
【答案】B
【解析】
【分析】生态位重叠是指两个或两个以上生态位相似的物种生活于同一空间时分享或竞争共同资源的现象。生态位重叠的两个物种因竞争排斥原理而难以长期共存,除非空间和资源十分丰富。通常资源总是有限的,因此生态位重叠物种之间竞争总会导致重叠程度降低,如彼此分别占领不同的空间位置和在不同空间部位觅食等。
【详解】A、三种鱼群占据着相对稳定的生态位,群落中不同种群充分利用环境资源,是生物与生物、生物与环境之间协同进化的结果,A正确;
B、根据调查结果可知,小黄鱼和棘头鱼之间营养生态位重叠指数较小,而空间生态位重叠指数较大,因此两者之间主要通过食物差异降低种间竞争,B错误;
C、小黄鱼的营养生态位和空间生态位宽度都最大,对空间和食物资源的利用范围最广,且小黄鱼跟其他两种生物的生态位重叠指数也相对较小,C正确;
D、在垂直方向上,大多数群落具有明显的分层现象,不同鱼类在底层、中下层等不同分布体现的是群落的垂直结构,D正确。
故选B。
10. 传统观点认为紫杉醇通过抑制有丝分裂过程来发挥抗癌作用,为检验此观点,用标准剂量紫杉醇治疗后对患者的乳腺癌细胞进行研究,结果如图所示。新的研究发现只有染色体不稳定性(简称“CIN”,即细胞分裂发生错误导致染色体不稳定)水平高的乳腺癌患者才对紫杉醇敏感,紫杉醇能促进这类患者体内癌细胞形成多极纺锤体进而诱导该癌细胞死亡。为验证该发现,将CIN水平低的乳腺癌细胞分为两组进行实验,实验组使用下表中某种药物和紫杉醇处理,对照组用等量紫杉醇处理。下列相关叙述不正确的是( )
A. 紫杉醇是植物的次生代谢物,利用植物细胞培养技术进行生产未体现细胞的全能性
B. 图中研究结果不支持传统认知的紫杉醇抗癌机理
C. 实验组应选用表中药物a和紫杉醇进行处理
D. 预期结果为实验组癌细胞形成多极纺锤体比例较高且癌细胞死亡率更高
【答案】C
【解析】
【分析】初生代谢是生物生长和生存所必需的代谢活动,因此在整个生命过程中它一直进行着。初生代谢物有糖类、脂质、蛋白质和核酸等。次生代谢不是生物生长所必需的,一般在特定的组织或器官中,并在一定的环境和时间条件下才进行。
【详解】A、紫杉醇是植物的次生代谢物,利用植物细胞培养技术进行生产仅需培养到愈伤组织阶段,未体现细胞的全能性,A正确;
B、紫杉醇处理后有丝分裂指数高于对照组,说明紫杉醇并未抑制细胞的有丝分裂,以上实验结果不支持紫杉醇通过抑制有丝分裂来发挥抗癌作用的传统认知,B正确;
C、只有染色体不稳定性(CIN)水平高的乳腺癌患者才对紫杉醇敏感,而CIN是由细胞分裂不正常时发生的错误引起,因此应选择能提高CIN水平,但不能抑制有丝分裂的药物b进行处理,增加细胞对紫杉醇的敏感性,诱导癌细胞死亡,C错误;
D、对照组细胞CIN水平较低,细胞对紫杉醇的敏感性较低,因此培养一段时间,结果显示实验组癌细胞形成多极纺锤体比例、癌细胞死亡率均高于对照组,D正确。
故选C。
11. 失眠是甲状腺功能亢进症(甲亢)患者临床表现之一。现有一种用于改善失眠症状的中药制剂(M),某小组研究不同剂量M对睡眠剥夺斑马鱼模型的影响。分别用高、中、低剂量M处理甲、乙、丙3组睡眠剥夺模型斑马鱼,另外再设置对照组丁组和戊组,观察记录各组斑马鱼神经元静息状态的时长,实验结果如图所示。下列相关叙述不正确的是( )
A. 甲亢患者容易失眠的原因可能是其神经系统的兴奋性较强
B. 部分失眠患者可通过睡前阅读等方式加快入睡,该反射的神经中枢位于大脑皮层
C. 丁组为睡眠剥夺斑马鱼模型组,戊组为正常斑马鱼组
D. 中药制剂M能改善模型斑马鱼的失眠情况,但仅高剂量组能基本恢复正常状态
【答案】C
【解析】
【分析】分析题意,某小组研究不同剂量M对睡眠剥夺斑马鱼模型的影响,实验的自变量是不同剂量处理,因变量是静息状态时间,据此分析作答。
【详解】A、甲亢患者甲状腺激素水平较高,神经系统兴奋性较强,不易入眠,A正确;
B、一看书就容易犯困是一种条件反射,该反射的中枢在大脑皮层,B正确;
C、丁组静息状态时长较长为正常斑马鱼组,戊组静息状态时长较短为睡眠剥夺斑马鱼模型组,均不做处理,作为对照,C错误;
D、由图可知,三个药物干预组静息时长均长于睡眠剥夺斑马鱼模型组戊组,甲组与正常斑马鱼组丁组结果大体相当,因此不同剂量的中药制剂M都能改善模型斑马鱼的失眠情况,但仅高剂量组能基本恢复正常状态,D正确。
故选C。
12. TM4为侵染耻垢分枝杆菌的双链DNA噬菌体,耻垢分枝杆菌的stpK7基因使TM4噬菌体能够吸附到菌体上。按照赫尔希和蔡斯的噬菌体侵染大肠杆菌实验流程,下列操作或分析错误的是( )
A. 用35S标记的TM4噬菌体侵染未被标记的耻垢分枝杆菌,搅拌离心后放射性应集中在上清液中
B. 用未被标记TM4噬菌体侵染被32P标记的耻垢分枝杆菌,复制一代后,子代TM4噬菌体的DNA均被32P标记
C. 用32P标记的TM4噬菌体侵染未被标记的敲除stpK7基因的耻垢分枝杆菌,搅拌离心后放射性应集中在上清液中
D. 需先让培养基中的氨基酸被35S标记,再用含35S标记的培养基培养TM4噬菌体
【答案】D
【解析】
【分析】1、噬菌体的结构:蛋白质外壳(C、H、O、N、S)+DNA(C、H、O、N、P)。
2、噬菌体的繁殖过程:吸附→注入(注入噬菌体的DNA)→合成(控制者:噬菌体的DNA;原料:细菌的化学成分)→组装→释放。
3、T2噬菌体侵染细菌的实验步骤:分别用35S或32P标记噬菌体→噬菌体与大肠杆菌混合培养→噬菌体侵染未被标记的细菌→在搅拌器中搅拌,然后离心,检测上清液和沉淀物中的放射性物质。
【详解】A、TM4噬菌体被35S标记后侵染未被标记的耻垢分枝杆菌,噬菌体被标记的蛋白质在侵染过程中未进入细菌内,搅拌离心后放射性应集中在上清液中,A正确;
B、未被标记TM4噬菌体侵染被32P标记的耻垢分枝杆菌,噬菌体的DNA注入细胞内后利用宿主细胞中32P标记的原料进行DNA复制,根据DNA半保留复制的特点,复制一代后,子代TM4噬菌体的DNA均被32P标记,B正确;
C、敲除stpK7基因的耻垢分枝杆菌不能维持TM4噬菌体的吸附能力,不能接受TM4噬菌体32P标记的DNA,因此搅拌离心后放射性应集中在上清液中,C正确;
D、噬菌体属于病毒,需要寄生在活细胞中,应由含有35S的耻垢分枝杆菌培养获得,D错误。
故选D。
13. 有氧呼吸第三阶段的电子传递链如图所示。其中复合物I、Ⅲ、IV能传递电子并逆浓度梯度运输H+,建立膜H+势能差;ATP合酶能参与生物体的氧化磷酸化和光合磷酸化,其作用是在跨膜H+势能的推动下合成ATP;UCP是一种特殊的H+通道。下列相关叙述错误的是( )
A. 还原型辅酶I细胞质基质和线粒体基质中均能产生
B. 推测线粒体内外膜间隙中的H+浓度小于线粒体基质中的浓度
C. H+通过UCP运输会产生大量热量,这可能是机体对寒冷环境的一种适应机制
D. ATP合酶可位于线粒体内膜和叶绿体类囊体薄膜上
【答案】B
【解析】
【分析】 有氧呼吸的第一、二、三阶段的场所依次是细胞质基质、线粒体基质和线粒体内膜。有氧呼吸第一阶段是葡萄糖分解成丙酮酸和[H],合成少量ATP;第二阶段是丙酮酸和水反应生成二氧化碳和[H],合成少量ATP;第三阶段是氧气和[H]反应生成水,合成大量ATP。
【详解】A、有氧呼吸第一阶段是葡萄糖分解成丙酮酸和[H],合成少量ATP,第二阶段是丙酮酸和水反应生成二氧化碳和[H],图中的NADH(还原型辅酶Ⅰ、[H])来自有氧呼吸的第一阶段和第二阶段,分别发生在细胞质基质和线粒体基质中,A正确;
B、由图可知,NADH位于线粒体基质中,复合物Ⅰ、Ⅲ、Ⅳ传递电子并逆浓度梯度运输H+,因此线粒体内外膜间隙的H+浓度大于线粒体基质,B错误;
C、由图可知,H+通过UCP运输会产生大量热量,这可能是机体对寒冷环境的一种适应,C正确;
D、ATP合酶能参与生物体的氧化磷酸化和光合磷酸化,线粒体内膜进行有氧呼吸的第三阶段会合成ATP,类囊体薄膜上会进行光反应阶段合成ATP,故ATP合酶可位于线粒体内膜和叶绿体类囊体薄膜上,D正确。
故选B。
14. 人类皮肤颜色差异除了受不同常染色体上多对基因的控制外,还可能受环境影响(如图所示)。假设控制肤色的每个显性基因对肤色的深度增加作用相同,显、隐性基因的频率相等,下列说法不正确的是( )
A. 图中实际观察到的肤色分布情况(虚线)可能由3或4对基因控制着肤色的遗传
B. 若肤色受1对等位基因控制,则预期中间肤色在人群中比例为1/2
C. 若肤色受2对等位基因控制,则预期不同肤色的个体数量峰值有5个
D. 若肤色受3对等位基因控制,两个具有3对相应等位基因的个体婚配,则预期子代基因型的比例为1:6:15:20:15:6:1
【答案】D
【解析】
【分析】题意分析:人类皮肤颜色为数量性状遗传,即根据显性基因使肤色增加的作用相同且具累加效应,两对基因独立遗传,所以显性基因越多,皮肤越黑。
【详解】A、因肤色的差异除由基因决定外,还受环境的影响,据图可知:实际的肤色变化在3对等位基因和4对等位基因控制时的预期分布之间,说明肤色的变化由3或4对等位基因控制, A正确;
B、每个显性基因对肤色的深度增加都有一定的作用,即增加的作用相同且具累加效应,如果肤色受一对等位基因控制,则表现为中间肤色的是杂合子,由于显、隐性基因的频率相等,都为1/2,因此中间肤色(杂合子)在人群中比例为2 ×1/2 ×1/2=1/2,B正确;
C、若肤色受2对等位基因控制,则预期不同肤色的个体数量峰值有5个,分别是含有4个显性基因、3个显性基因、2个显性基因、1个显性基因和0个显性基因,C正确;
D、若肤色受3对等位基因控制,两个具有3对相应等位基因的个体婚配,若3对基因位于三对染色体上,则子代基因型共3×3×3=27种,不为1:6:15:20:15:6:1,D错误。
故选D。
15. 农杆菌转化法可将外源基因导入到羊角蜜细胞中改变其遗传特性,转化操作前对野生农杆菌的Ti质粒进行改造(图甲所示)。转化成功的羊角蜜细胞进行植物组织培养时,利用不同浓度6-BA诱导不定芽形成,结果如图乙所示。下列分析不正确的是( )
A. 为了使外源基因在羊角蜜细胞中表达,则重组质粒中的启动子最好来源于羊角蜜细胞
B. 标记基因1可用于筛选成功导入T-DNA的植物细胞
C. 标记基因2与报告基因转录模板链不在同一条DNA单链上
D. 图乙结果不能表明低浓度6-BA促进不定芽形成,高浓度6-BA抑制不定芽形成
【答案】B
【解析】
【分析】基因工程技术的基本步骤:(1)目的基因的获取:方法有从基因文库中获取、利用PCR技术扩增和人工合成。(2)基因表达载体的构建:是基因工程的核心步骤,基因表达载体包括目的基因、启动子、终止子和标记基因等。(3)将目的基因导入受体细胞:根据受体细胞不同,导入的方法也不一样。(4)目的基因的检测与鉴定。
【详解】A、启动子是RNA聚合酶识别与结合的位点,可用于驱动基因的转录,为了使外源基因在羊角蜜细胞中表达,则重组质粒中的启动子最好来源于羊角蜜细胞,A正确;
B、标记基因1可用于筛选成功导入目的基因的农杆菌;标记基因2位于T-DNA中可用于筛选成功导入T-DNA的植物细胞,B错误;
C、转录是以DNA的一条链为模板合成RNA的过程,据图可知,启动转录的方向不同,所以标记基因2与报告基因的模板链不在同一条DNA单链上,C正确;
D、6-BA浓度为L5时不定根诱导率小于L1,L2,L3,L4,L6的不定根诱导率高于L1,所以不能表明低浓度6-BA促进不定芽形成,高浓度6-BA抑制不定芽形成,D正确。
故选B。
二、非选择题:本题共5小题,共55分。
16. 情绪的变化会影响体内激素的分泌。面对压力时,一定强度的应激反应有助于发挥潜力、维持内环境的稳态,但强烈且持续的应激会诱发免疫疾病、精神疾病,甚至癌症。如图为人在情绪压力(如疼痛、恐惧等)下,肾上腺皮质、肾上腺髓质和胰岛细胞(甲)参与的应激反应模式图,其中A~F代表激素,细胞a和细胞b来自胰岛组织。
(1)在恐惧紧张的环境中,肾上腺髓质分泌的激素C会增加,该过程属于____调节,该激素在血糖调节方面可能与激素____(填字母)存在协同作用,助力机体发挥潜力。
(2)激素F的调节属于____轴调控的分级调节,机体内存在这种分级调节的意义是____。
(3)强烈且持续情绪压力刺激,免疫系统会产生抗体攻击细胞b引起血糖调节紊乱,这属于免疫____功能异常。而正常情况下,免疫系统并不会攻击细胞b,其原因是____。
(4)研究发现,注射适量的药物M或切除肾上腺均可以缓解情绪引起压力的长期效应,同时使小鼠代谢下降,选取多只生长发育正常小鼠均分为甲、乙、丙三组。甲组小鼠不做处理,乙组小鼠摘除肾上腺,丙组小鼠注射适量的药物M,三组小鼠均置于压力环境中一段时间后,检测甲、乙、丙三组小鼠的F激素的分泌量。若F激素含量为甲>丙>乙,请推测药物M的作用机理:____。
【答案】(1) ①. 神经 ②. A
(2) ①. 下丘脑—垂体—肾上腺皮质 ②. 分级调节可以放大激素的调节效应,形成多级反馈调节,有利于精细调控,从而维持机体的稳态。
(3) ①. 免疫自稳 ②. 人体的免疫系统具有辨别“自己”和“非己”成分的能力
(4)药物M对激素F的分泌具有一定的抑制作用。
【解析】
【分析】情绪压力可以刺激下丘脑,在神经调节方面,下丘脑通过可以控制肾上腺髓质分泌激素肾上腺素,引起压力的短期效应;在体液调节方面,下丘脑会分泌出激素促肾上腺皮质激素释放激素作用于垂体,垂体分泌出激素促肾上腺皮质激素,作用于肾上腺皮质产生肾上腺皮质激素,引起压力的长期效应。
【小问1详解】
据图分析,A使糖原脂肪转化为葡萄糖,因此A为胰高血糖素,肾上腺髓质分泌的激素C是肾上腺素,肾上腺髓质分泌的激素C增加,该过程属于神经调节,其作用机理可能与激素A作用相似,协同作用使血糖浓度升高。
【小问2详解】
下丘脑能分泌激素D作用到垂体,垂体分泌激素E作用到肾上腺皮质,使其合成并分泌糖皮质激素,因此下丘脑、垂体和肾上腺皮质之间存在分层调控,是一个分级调节系统,也称为下丘脑—垂体—肾上腺皮质轴。
情绪压力刺激下,血浆中激素F的含量大于激素E,这种分级调节的意义是可以放大激素的调节效应形成多级反馈调节,有利于精细调控,从而维持机体的稳态。
【小问3详解】
抗体攻击细胞b引起的血糖调节紊乱属于自身免疫病,这属于免疫自稳功能异常,人体的免疫系统具有辨别“自己”和“非己”成分的能力,一般不会对自身成分发生免疫反应。
【小问4详解】
注射适量的药物M或切除肾上腺均可以缓解情绪引起压力的长期效应,同时使小鼠代谢下降,因此推测药物M对激素F的分泌具有一定的抑制作用。实验设计的思路:选取多只生长发育正常小鼠均分为甲、乙、丙三组,分别测定它们的基础F激素,即肾上腺皮质激素的分泌量。 甲组小鼠不做处理,乙组小鼠摘除肾上腺,丙组小鼠注射适量的药物M,三组小鼠均置于压力环境中一段时间后,检测甲乙丙三组小鼠的F激素,即肾上腺皮质激素的分泌量。若肾上腺皮质激素含量为甲>丙>乙,可证明药物M对激素F的分泌具有一定的抑制作用。
17. 人神经生长因子(NGF)是一种在神经细胞生长、分化和再生过程中起着重要作用的蛋白质,科学家利用转基因猪的唾液腺作为生物反应器来生产人神经生长因子,相关过程如图所示:
(1)hNGF基因的体外获取方法有____(答出1种即可),为实现hNGF基因只在转基因猪的唾液腺中特异性表达,图中载体上的Pmpsp启动子应是____的启动子。将hNGF基因与含氨苄青霉素抗性基因和LacZ基因(其表达产物能催化无色的X-gal分解为半乳糖和蓝色物质)的克隆质粒连接,导入到大肠杆菌中。转化的大肠杆菌在含有____的培养基中形成蓝色单菌落,可挑取并继续培养,实现目的菌体内扩增。
(2)将目的基因与表达质粒相连,构建如图所示的载体,过程I可采用____法将表达载体导入猪胚胎成纤维细胞,然后在添加适量____的培养基上筛选发绿色荧光的单克隆细胞团。
(3)过程Ⅱ的卵母细胞应预先作____处理,过程Ⅲ应控制的培养条件有____(答两点即可)。
(4)为检测人神经因子的存在,可采用____技术。人神经生长因子作为蛋白质药物,在临床上可用于治疗人神经退化及损伤类疾病。为避免生产的药物中混入的猪内源神经生长因子对人体免疫系统造成影响,请尝试提出可解决该问题的一种技术思路:____。
【答案】(1) ①. PCR 技术(或人工合成法) ②. 能在唾液腺中特异表达的基因 ③. 氨苄青霉素和 X-gal
(2) ①. 显微注射 ②. 新霉素
(3) ①. 去核 ②. 温度、溶解氧、培养液 pH、培养液渗透压等
(4) ①. 抗原-抗体 ②. 先敲除猪体内的神经生长因子基因,再培育转基因猪
【解析】
【分析】基因工程技术的基本步骤:(1)目的基因的获取:方法有从基因文库中获取、利用PCR技术扩增和人工合成。(2)基因表达载体的构建:是基因工程的核心步骤,基因表达载体包括目的基因、启动子、终止子和标记基因等。(3)将目的基因导入受体细胞:根据受体细胞不同,导入的方法也不一样。(4)目的基因的检测与鉴定。
【小问1详解】
获取目的基因的方法有多种,从基因文库中获取、PCR扩增、化学方法合成等,若要获取人 NGF 基因,可通过PCR 技术(或人工合成法)获得;启动子是RNA聚合酶识别与结合的部位,可用于驱动基因的转录,为实现hNGF基因只在转基因猪的唾液腺中特异性表达,图中载体上的Pmpsp启动子应是能在唾液腺中特异表达的基因的启动子;氨苄青霉素抗性基因和 LacZ 基因为标记基因,目的是鉴别受体细胞中是否含有目的基因,以便筛选出含有目的基因的细胞,若大肠杆菌中已成功导入了克隆质粒,则其在含有氨苄青霉素和X-gal的培养基中形成蓝色菌落,可挑取并继续培养实现目的基因的菌体内扩增。
【小问2详解】
将目的基因到入动物细胞的方法是显微注射法,故过程I可采用显微注射法将表达载体导入猪胚胎成纤维细胞;图 A 所示的载体含有绿色荧光蛋白基因和新霉素基因,可添加适量新霉素进行淘汰筛选,再选择都表达出绿色荧光蛋白的转基因细胞。
【小问3详解】
过程Ⅱ的卵母细胞应预先作去核处理,以保证核遗传物质来自供体;过程Ⅲ早期胚胎培养过程中,应控制的培养条件有温度、溶解氧、培养液 pH、培养液渗透压等,以保证其能正常生长。
【小问4详解】
分析题意可知,神经因子是一类蛋白质,抗原与抗体的结合具有特异性,故为检测人神经因子的存在,可采用抗原-抗体技术;为避免生产的药物中混入的猪内源神经生长因子对人体免疫系统造成影响,可先敲除猪体内的神经生长因子基因,再培育转基因猪。
18. 扎实开展长江大保护,坚定推进长江“十年禁渔”,确保生物多样性保护水平持续提升,是近年来长江沿岸城市政府工作核心内容之一。请回答下列问题:
(1)某研究小组借助空中拍照技术调查长江某流域中一种动物的种群数量,主要操作流程是选取样方、空中拍照、识别照片中该种动物并计数。与标记重捕法相比,上述调查方法的优势有____(回答一点即可)。从照片中发现该流域的群落外貌和结构会随季节变化而发生规律性变化,这体现了群落的____。
(2)科研人员对长江支流鄱阳湖及周围湖滩湿地进行了调查,根据调查结果绘制了部分食物网及能量流动图解(单位:J/cm2。a),如图所示。
根据图分析,D代表的能量是____。第一营养级到第二营养级的能量传递效率为____。
(3)经过大量深入调查发现,长江部分湿地生态系统遭到一定的破坏。为了恢复其生物多样性,生态系统组成成分中应首先增加____的种类和数量,提高营养结构的复杂程度,进而使湿地生态系统的抵抗力稳定性增强。同时还需要考虑人类生存所需的生产资源和吸纳废物的土地及水域面积,即为____。另外,我国建立沿线多个湿地自然保护区,这种保护措施属于____保护。
(4)有专家认为,十年禁渔结束后,长江应该可以实行“捕大鱼、留小鱼”,从种群数量特征的角度分析采用该方法的目的是____。
【答案】(1) ①. 不影响动物本身,使计数结果更加精确 ②. 时间结构
(2) ①. 呼吸散失的热能 ②. 15.13%
(3) ① 生产者 ②. 生态足迹 ③. 就地
(4)使种群的年龄结构处于增长型
【解析】
【分析】种群的年龄组成分为:(1)增长型:种群中幼年个体很多,老年个体很少,这样的种群正处于发展时期,种群密度会越来越大;(2)稳定型:种群中各年龄期的个体数目比例适中,数目接近.这样的种群正处于稳定时期,种群密度在一段时间内会保持稳定;(3)衰退型:种群中幼年个体较少,而老年个体较多,这样的种群正处于衰退时期,种群密度会越来越小。
【小问1详解】
标记重捕法需要对动物进行标记,对动物的再捕率有一定的影响,使得估算结果偏大,而该种空中拍照的方法对动物的影响更小,结果更精确;群落的时间结构是指群落的组成和外貌随时间的变化,该流域的群落外貌和结构会随季节变化属于群落的时间结构。
【小问2详解】
A代表生产者固定的太阳能,B、C代表消费者(的能量),D代表的能量是呼吸散失的热能;第一营养级到第二营养级的能量传递效率为第二营养级的同化量/第一营养级的同化量=15÷(3+15+41.5+51.5)=15.13%。
【小问3详解】
生产者是生态系统的基石,生产者固定的太阳能是生态系统的主要能量来源,要增大生物多样性,首先应增加生产者的种类和数量;生态足迹又叫生态占用,是指在现有技术条件下,维持某一人口单位(一个人、一个城市、一个国家或全人类)生存所需的生产资源和吸纳废物的土地及水域的面积;建立沿线多个湿地自然保护区,是就地保护,是最有效的保护措施。
【小问4详解】
小鱼处于生殖前期,“捕大鱼、留小鱼”是从年龄结构的角度考虑,小鱼会影响种群的出生率,留小鱼是尽量使种群的年龄结构处于增长型。
19. 干旱条件下,景天科植物以气孔白天关闭、夜间开放的特殊方式适应环境,图甲为其叶肉细胞内的部分代谢示意图,苹果酸是一种酸性较强的有机酸。图乙为某种植物保卫细胞调节气孔开闭的“无机盐离子吸收学说”示意图。请据图回答下列问题:
(1)测定植物细胞中叶绿素含量时应将光合色素提取液置于____(填“红光”或“蓝紫光”或“白光”)下测定吸光度,使用该种光源的原因是____。
(2)如图甲中,其夜间固定CO2的场所为____。晚间,苹果酸运输到液泡内的生理意义有____(回答两方面)。
(3)已知保卫细胞吸水到一定程度,则气孔开放,反之关闭。请结合图乙判断所示植物很可能____(填“是”或“不是”)景天科植物,并简要描述“无机盐离子吸收学说”中该种植物气孔打开的机制____。
【答案】(1) ①. 红光 ②. 叶绿素能吸收红光,类胡萝卜素不吸收红光,用红光检测可排除类胡萝卜素对结果的干扰
(2) ①. 细胞质基质 ②. 一方面促进 CO2的吸收,另一方面避免苹果酸降低细胞质基质的 pH,影响细胞质基质内的反应
(3) ①. 不是 ②. 光照能促进细胞中 ATP 的合成,进而促进 H+的外排,激活钾离子通道蛋白,胞内K+的含量增加,进而导致细胞液浓度升高,引起细胞吸水,最终导致气孔的开启
【解析】
【分析】分析题意,景天科植物以气孔白天关闭、夜间开放的特殊方式适应环境,该类植物夜间气孔开放,吸收的CO2生成苹果酸储存在液泡中,白天气孔关闭,液泡中的苹果酸经脱羧作用释放CO2用于光合作用。
【小问1详解】
光合色素包括类胡萝卜素和叶绿素,其中叶绿素能吸收红光,类胡萝卜素不吸收红光,用红光检测可排除类胡萝卜素对结果的干扰,故测定植物细胞中叶绿素含量时应将光合色素提取液置于红光下测定吸光度。
【小问2详解】
据图可知,夜间固定CO2的场所为细胞质基质;二氧化碳是暗反应的原料,而酶活性的发挥需要适宜的pH等条件,苹果酸运输到液泡内的生理意义有:一方面促进 CO2的吸收,另一方面避免苹果酸降低细胞质基质的 pH,影响细胞质基质内的反应。
【小问3详解】
景天科植物以气孔白天关闭、夜间开放的特殊方式适应环境,该类植物夜间气孔开放,吸收的CO2生成苹果酸储存在液泡中,而图乙植物无上述途径,故不是景天科植物;“无机盐离子吸收学说”中该种植物气孔打开的机制是:光照能促进细胞中 ATP 的合成,进而促进 H+的外排,激活钾离子通道蛋白,胞内K+的含量增加,进而导致细胞液浓度升高,引起细胞吸水,最终导致气孔的开启。
20. 《天工开物》记载“今寒家有将早雄配晚雌者,幻出嘉种”,说明我国早已掌握利用杂交手段选育蚕种的技术,而先进的现代生物技术又为桑蚕遗传育种开辟了新道路。回答下列问题:
(1)传统杂交育种利用的生物变异类型为____。2000多年来,桑蚕品种不断增多,试分析桑蚕品种增多的原因____。
(2)家蚕的性别决定方式为ZW型,幼蚕体色黑色(D)对赤色(d)为显性,且基因位于性染色体上(不考虑同源区段),普通斑和虎斑由等位基因E/e控制。现有两条家蚕杂交,得到F1中雄性个体的表现型及比例为普通斑黑色:虎斑黑色=3:1,F1中雌性个体的表现型及比例为普通斑黑色:虎斑黑色:普通斑赤色:虎斑赤色=3:1:3:1,由此判断基因E、e与D、d____(填“遵循”或“不遵循”)自由组合定律,理由是____。
(3)研究小组了解到:①雄蚕产丝量高于雌蚕;②卵壳的黑色(B)和白色(b)由常染色体上的一对基因控制;③黑壳卵经射线照射后携带B基因的染色体片段可转移到其他染色体上且能正常表达。为达到基于卵壳颜色实现持续分离雌雄,满足大规模生产对雄蚕需求的目的,该小组设计了一个诱变育种的方案。图为方案实施流程及得到的部分结果:
统计多组实验结果后,发现大多数组别的黑壳卵家蚕的性别比例与I组相近,有两组(Ⅱ、Ⅲ)的性别比例非常特殊。综合以上信息进行分析:
①将I组所得雌蚕与白壳卵雄蚕(bb)杂交,子代中黑壳卵的基因型是____(如存在基因缺失,亦用b表示)。
②Ⅱ组所得雌蚕的B基因位于____染色体上。
③利用Ⅲ组得到的子代雄性个体____(填“可”或“不可”)持续应用于生产实践中,理由____。
【答案】(1) ①. 基因重组 ②. 突变和基因重组提供家蚕进化的原材料,不同的人工(自然)选择导致家蚕的种群基因频率朝着不同方向定向改变,进而形成多种多样的家蚕品种
(2) ①. 遵循 ②. F1不同性别的个体中普通斑:虎斑均为3:1,说明基因 Ee 位于常染色体上,D/d 位于性染色体上,所以遵循自由组合定律
(3) ①. Bbb或Bb ②. W ③. 不可 ④. III组所得黑壳卵雄蚕为杂合子(ZBZ),与雌蚕杂交,均无法通过卵壳颜色选出后代中的雄性
【解析】
【分析】可遗传的变异有三种来源:基因突变、染色体变异和基因重组:(1)基因突变是基因结构的改变,包括碱基对的增添、缺失或替换。(2)基因重组的方式有同源染色体上非姐妹单体之间的交叉互换和非同源染色体上非等位基因之间的自由组合。(3)染色体变异是指染色体结构和数目的改变。
【小问1详解】
传统杂交育种能够集合不同亲本的优良性状,利用的生物变异类型为基因重组;2000多年来,突变和基因重组提供家蚕进化的原材料,不同的人工(自然)选择导致家蚕的种群基因频率朝着不同方向定向改变,进而形成多种多样的家蚕品种,故桑蚕品种不断增多。
【小问2详解】
分析题意,F1不同性别的个体中普通斑:虎斑均为3:1,说明基因 Ee 位于常染色体上,D/d 位于性染色体上,所以遵循自由组合定律。
【小问3详解】
①Ⅰ组黑卵壳家蚕中雌雄比例接近1:1,说明该性状与性别无关,即携带B基因的染色体片段未转移或转移到了常染色体上,即所得雌蚕的B基因位于常染色体上,将I组所得雌蚕(基因型是Bbb)与白壳卵雄蚕(bb)杂交,子代中黑壳卵的基因型是Bbb或Bb。
②Ⅱ组黑卵壳家蚕全为雌性,说明携带B基因的染色体片段转移到了W染色体上,亲本雌蚕的基因型为bbZWB。
③Ⅲ组黑卵壳家蚕全为雄性,说明携带B基因的染色体片段转移到了Z染色体上,亲本雌蚕的基因型为bbZBW,与白卵壳雄蚕bbZZ杂交,子代雌蚕的基因型为bbZW(白卵壳),雄蚕的基因型为bbZBZ(黑卵壳),再将黑壳卵雄蚕(bbZBZ)与白壳卵雌蚕(bbZW)杂交,子代为bbZBZ、bbZZ、bbZBW、bbZW,其后代的黑壳卵和白壳卵中均既有雌性又有雄性,无法通过卵壳颜色区分性别,故不能满足生产需求。实验处理:
液泡出现绿色的时间/s
甲组:呼吸酶抑制剂
50
乙组:自然状态下
23
菌株编号
①
②
③
④
⑤
⑥
⑦
⑧
H/C值
3.75
5.8
1.50
4.33
5.42
3.08
3.90
5.33
种类
生态位宽度
生态位重叠指数
营养生态位宽度
空间生态位宽度
皮氏叫姑鱼
小黄鱼
棘头鱼
皮氏叫姑鱼
2.59
2.58
0.24
0.46
小黄鱼
2.69
2.78
0.19
0.25
棘头鱼
2.67
2.42
0.21
0.30
药物种类
作用
药物a
能提高CIN水平,且抑制有丝分裂
药物b
能提高CIN水平,但不能抑制有丝分裂
药物c
不能提高CIN水平,但能抑制有丝分裂
相关试卷
这是一份2024届重庆市南开中学校高三模拟预测生物试题(原卷版+解析版),文件包含2024届重庆市南开中学校高三模拟预测生物试题原卷版docx、2024届重庆市南开中学校高三模拟预测生物试题解析版docx等2份试卷配套教学资源,其中试卷共29页, 欢迎下载使用。
这是一份新疆部分名校2023-2024学年高一下学期期中联合考试生物试题(原卷版+解析版),文件包含新疆部分名校2023-2024学年高一下学期期中联合考试生物试题原卷版docx、新疆部分名校2023-2024学年高一下学期期中联合考试生物试题解析版docx等2份试卷配套教学资源,其中试卷共26页, 欢迎下载使用。
这是一份新疆部分名校2023-2024学年高二下学期期中联合考试生物试题(原卷版+解析版),文件包含新疆部分名校2023-2024学年高二下学期期中联合考试生物试题原卷版docx、新疆部分名校2023-2024学年高二下学期期中联合考试生物试题解析版docx等2份试卷配套教学资源,其中试卷共35页, 欢迎下载使用。

