所属成套资源:2024年北京各区初三二模试题合集
- 2024北京西城初三二模历史试题及答案 试卷 2 次下载
- 2024北京西城初三二模道德与法治试题及答案 试卷 3 次下载
- 2024北京海淀初三二模数学试题及答案 试卷 10 次下载
- 2024北京海淀初三二模英语试题及答案 试卷 4 次下载
- 2024北京海淀初三二模物理试题及答案 试卷 5 次下载
2024北京海淀初三二模语文试题及答案
展开
这是一份2024北京海淀初三二模语文试题及答案,文件包含2024北京海淀初三二模语文试题pdf、2023-2024学年度海淀区九年级语文第二学期期末练习答案docx等2份试卷配套教学资源,其中试卷共15页, 欢迎下载使用。
2024. 05
一、基础·运用(共14分)
1.(1)答案:略(1分)
(2)答案:吴敬梓(1分)
(3)答案示例:选【乙】。【乙】句连用三个带感叹号的短句,凸显了范进中举后极度兴奋的状态,与海报上他的疯癫之态相配。
(2分。选项1分;理由1分,意思对即可)
2.(1)答案:B(2分)
(2)答案:B(1分)
3.(1)答案示例:梦想是一盏明灯,在黑夜中闪耀,这闪耀为你指引前进的方向。
(2分。内容1分,句式1分)
(2)答案:C(1分)
4.(1)答案:D(2分)
(2)答案:A(2分)
二、古诗文阅读(共17分)
(一)(共4分)
5.答案:岸芷汀兰(1分。有错该空不得分)
6. 答案:①铜雀春深锁二乔 ②莽红尘何处觅知音 ③青衫湿
(共3分。每空1分,有错该空不得分)
(二)(共6分)
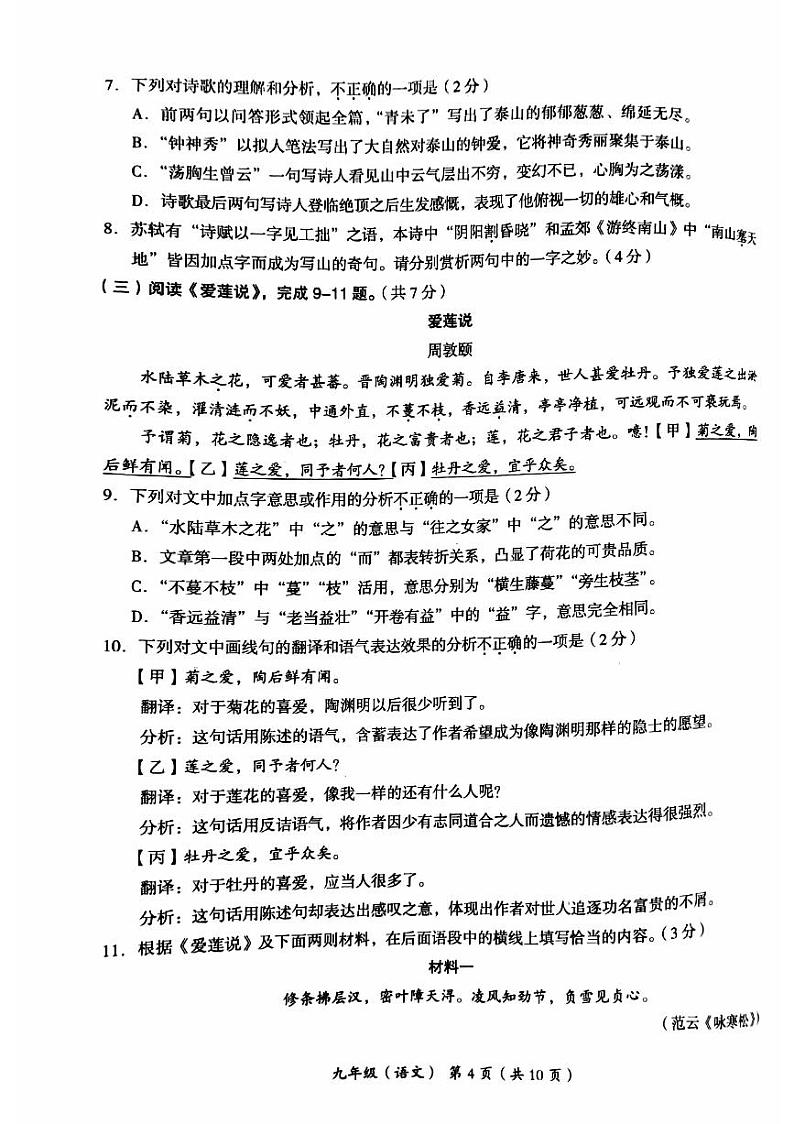
7.答案:D(2分)
8.答案示例:“割”是分割、分开之意,写出了泰山横亘而形成山南山北明暗不同的
情形;“塞”字是塞满、充塞之意,写出了终南山充塞于天地之间的景象。两个字都表现出山的雄伟高俊,表达了诗人的赞叹之情。(4分。两字的分析各1分,特点1分,情感1分)
(三)(共8分)
9.答案:D(2分)
10.答案:甲(2分)
11.答案:①出淤泥而不染 ②坚贞不屈 ③标韵孤特
(3分。每空1分)
三、名著阅读(5分)
12.答案示例一:我用莲花比喻《儒林外史》中的王冕。王冕少时家贫,辍学放牛,自学画莲。他终日闭户读书,不愿结交乡绅,拒绝危素召见,为躲避朝廷征召而回乡奉养母亲,最后隐居山林。他淡泊名利、洁身自好的品格犹如莲花般高洁。
答案示例二:我用青松来比喻《钢铁是怎样炼成的》中的保尔。保尔参加骑兵连身负重伤,伤愈后参加修建铁路的工作,修路过程中又身患重病但仍忘我工作;他全身瘫痪,双目失明,仍完成了小说创作。保尔坚韧顽强的意志堪比青松坚强不屈的品性。
(5分。比喻1分,人物经历2分,人物和植物相似点分析2分)
四、现代文阅读(共24分)
(一)(共7分)
13. 答案:C(2分)
14. 答案:①材质与工艺不尽相同 ②它的观赏效果(2分。每空1分。意思对即可)
15. 答案要点:是中华民族沿袭已久的习俗;娱乐性强,吸引广大民众踊跃参与;丰富了人们的日常生活,传承了中国文化;引起美的共鸣,给予人们极大的满足和慰藉。(3分。每点1分,答出其中三点即可)
(二)(共10分)
16.答案:①课上不要求学生做笔记,课后给每人一本书布置其写书评 ②出去演讲时多次带上“我”,把互动答问环节交给“我”,培养“我”的演说能力(4分。每空2分,意思对即可)
17.答案:画线句写出了屋子狭小、陈设简单老旧,书架和书桌堆满书的特点,侧面表现出宋师不追求生活奢华、专注于学问研究的品性。(2分。书房特点1分,人物特点1分。意思对即可)
18.答案示例:宋师赠送给我们一部信守承诺、温厚平易的“人生大书”。当年“我”考研究生去济南面试,尽管列车晚点一个多小时,宋师一直等着“我”,并嘱咐“我”好好准备,吃住在他家。宋师还赠送给我们一部忠直耿介的人生大书。退休后的宋师参加各种策划会、评审会,遇到问题总是直言不讳提出意见,指出错误。(4分。内容2分;人物特点2分,分析合理即可)
(三)(共7分)
19.D(2分)
20.答案:①提出“我们应该学会倾听”的观点 ②举弗洛伊德认真倾听给人带来强烈感受的例子加以证明 (2分。每空1分)
21.答案:文章阐明了要想沟通成功,我们就要考虑到对方的身份、背景、性格、爱好等,故事中许允在和魏明帝沟通时关注了沟通对象的情况,他听从妻子劝诫,用孔子的话讲道理说服了君主,取得了预期效果。(3分。文章内容1分,结合故事分析2分)
五、作文(40分)
22. 作文评分标准
说明:1.字数不足600字,每少50字扣1分,最多扣3分。
2.作文中如出现所在学校的校名或师生姓名,从总得分中扣4分。
项目
等级
内容、表达(36分)
说 明
书写(4分)
一类卷
(40-34)
符合题意,内容具体,中心明确;条理清楚,结构合理;语言通顺,有2处以下语病。
赋分范围:36-30分
以33分为基准分上下浮动,然后加书写项的得分。
4分
书写正确、工整,标点正确,格式规范。
二类卷
(33-29)
比较符合题意,内容比较具体,中心比较明确,条理比较清楚,结构比较合理;语言比较通顺,有3-4处语病。
赋分范围:29-25分
以27分为基准分上下浮动,然后加书写项的得分。
3分
书写错误较少、比较工整,标点错误较少,格式规范。
三类卷
(28-24)
基本符合题意,内容尚具体,中心基本明确;条理基本清楚,结构基本完整;语言基本通顺,有5-6处语病。
赋分范围:24-20分
以22分为基准分上下浮动,然后加书写项的得分。
2分
书写错误较多,字迹不够清楚,标点错误较多,格式大体规范。
四类卷
(23-0)
不符合题意,内容空洞,中心不明确;条理不清楚,结构不完整;语言不通顺,有7处以上语病。
赋分范围:19-0分
以16分为基准分上下浮动,然后加书写项的得分。
1-0分
书写错误很多,字迹潦草,难以辨认,标点错误很多,格式不规范。
相关试卷
这是一份2024年北京海淀初三二模语文试卷和答案,共14页。
这是一份2024北京海淀初三二模语文试卷 (无答案),共10页。
这是一份2024年北京海淀初三二模语文试卷,共10页。

