湘豫名校联考2023-2024学年高三下学期第四次模拟考试文综地理试题(原卷版+解析版)
展开2024届春季学期高三第四次模拟考试
文科综合能力测试
注意事项:
1.本试卷共16页。时间150分钟,满分300分。答题前,考生先将自己的姓名、准考证号填写在试卷指定位置,并将姓名、考场号、座位号、准考证号填写在答题卡上,然后认真核对条形码上的信息,并将条形码粘贴在答题卡上的指定位置。
2.回答选择题时,选出每小题答案后,用铅笔把答题卡上对应题目的答案标号涂黑。如需改动,用橡皮擦干净后,再选涂其他答案标号。回答非选择题时,将答案写在答题卡上。写在本试卷上无效。
3.考试结束后,将本试题卷和答题卡一并交回。
一、选择题:本题共35小题,每小题4分,共140分。在每小题给出的四个选项中,只有一项是符合题目要求的。
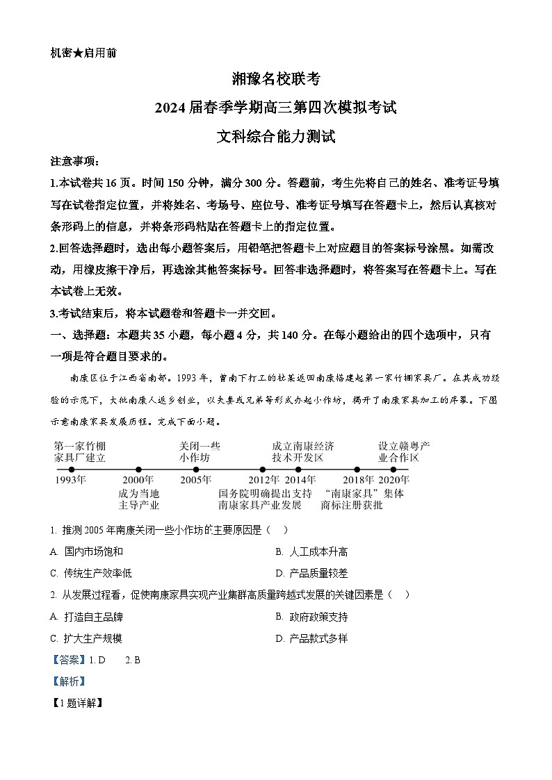
南康区位于江西省南部。1993年,曾南下打工的杜某返回南康搭建起第一家竹棚家具厂。在其成功经验的示范下,大批南康人返乡创业,以夫妻或兄弟等形式办起小作坊,揭开了南康家具加工的序幕。下图示意南康家具发展历程。完成下面小题。
1. 推测2005年南康关闭一些小作坊的主要原因是( )
A. 国内市场饱和B. 人工成本升高
C. 传统生产效率低D. 产品质量较差
2. 从发展过程看,促使南康家具实现产业集群高质量跨越式发展的关键因素是( )
A. 打造自主品牌B. 政府政策支持
C. 扩大生产规模D. 产品款式多样
陕北地区是黄土高原的中心地段,受自然环境影响,地处不同地貌类型的传统窑洞聚落形成了独特的“自适应”选址布局形式,某研究团队将其概括为依塬就势型、靠崖临河型、逐水而居型和沿路而居型等四类。陕北地区的靠崖式窑洞主要位于山坡或台塬沟壑的边缘地带,沿等高线布局,顺山势挖窑洞,挖出的土方直接堆在窑前坡地上。传统窑居存在空间结构单调、空气质量不佳、采光不均匀、不能满足现代生活需求等缺陷。甲、乙、丙、丁四图示意四类窑洞选址布局形式,戊图示意传统窑洞空间结构。完成下面小题。
3. 陕北地区传统窑洞聚落选址布局形式对应正确的是( )
A. 甲——靠崖临河型B. 乙——逐水而居型
C. 丙——依塬就势型D. 丁——沿路而居型
4. 靠崖式窑洞挖出土方直接堆在窑前坡地上的主要目的是( )
①减少土方搬运 ②减少耕地占用 ③减轻水土流失 ④避免植被破坏
A ①②B. ②③C. ③④D. ①④
5. 下列对传统窑洞进行优化的措施合理的是( )
①南墙开窗透光 ②采用南向蓄热墙体
③增设卫浴空间 ④平面布局上增加东西向跨度,延长进深
A. ①②③B. ①③④C. ②③④D. ①②④
河北省青龙满族自治县县城地处燕山山脉的山谷中,该县气象观测站位于距谷底中心约500m处,山谷风环流较为强盛。下图示意2021年9月10—11日青龙气象站和环境监测站的监测数据统计(箭头表示对应时刻的近地面风向)。完成下面小题。
6. 青龙气象站所在地( )
A. 山风为偏南风,山风风速弱于谷风
B. 山风为偏北风,山风风速强于谷风
C. 谷风为偏南风,谷风风速强于山风
D. 谷风偏北风,谷风风速弱于山风
7. 青龙气象站所处山谷段的大致走向及站点附近地势特征是( )
A. 南北走向,西高东低B. 东西走向,北高南低
C. 南北走向,东高西低D. 东西走向,南高北低
8. 该时间段( )
A. 青龙气象站PM2.5污染物浓度日最大值出现日出前后
B. 青龙气象站PM2.5污染物浓度日最小值出现在日落之后
C. 山风导致青龙县城PM2.5污染物的浓度降低
D. 谷风导致青龙县城PM2.5污染物的浓度降低
塔什库尔干谷地位于帕米尔高原和青藏高原的接壤处,谷地海拔约3000~5000m,谷地外围形成了一系列活跃的山前断层带和地震变形带。塔什库尔干河发源于喀喇昆仑山,流域的平均年降雨量为87.64mm,全年75%的降水集中在夏季。距今约5.5万年前,塔什库尔干河干流中曲曼古湖逐渐形成,湖泊最大时面积达2.01×107平方米。距今约2.3万年前,曲曼古湖溃决,产生的洪峰流量约49507m³/s。研究发现,塔什库尔干河下游河段较上游河段陡峭,古湖决口处河段异常陡峭。下面甲图示意曲曼古湖位置及范围,乙图示意曲曼古湖某一方向横剖面。完成下面小题。
9. 曲曼古湖形成的主要原因是( )
A. 降水B. 地震C. 冻融作用D. 人类活动
10. 乙图对应甲图中横剖面线为( )
A. a-a'B. b-b'
C. c-c'D. d-d'
11. 古湖决口处河段纵剖面异常陡峭的原因有( )
①古湖决口处地势高差大②古湖决口时河流流量变大
③古湖决口时河流砂石量增加④古湖决口时侵蚀作用减弱
A. ①②③B. ①③④C. ②③④D. ①②④
二、非选择题:本题共10小题,共160分。
12. 阅读图文材料,完成下列要求
花椒属多年生落叶灌木,多刺、喜光、耐旱不耐涝、耐贫瘠,冬季休眠,春季发芽开花,发芽开花期不耐寒,生长快,易管理。陕西韩城处于暖温带半干旱区,地势可分为西部深山、中部浅山、东部黄土台塬三部分,有花椒生长的优越气候条件。“韩城大红袍花椒”是全国花椒中首个国家地理标志保护产品、首个中国驰名商标。20世纪80年代以来,韩城市大力发展花椒产业,取得了显著的经济效益和社会效益。但研究发现,韩城气温总体呈上升趋势,其中冬春季增温明显,花椒生长过程中发生霜冻害的风险在增加;不仅如此,还面临其他问题。为此,该地试验推广椒园覆盖园艺地布(由聚丙烯或聚乙烯材料的黑色窄条编织而成)技术措施,起到了较好效果。下面甲、乙两图分别为韩城花椒种植土地区划图和韩城农业布局现状图。
(1)简述韩城花椒种植的优势气候条件。
(2)说明韩城花椒种植最适宜区中花椒实际种植面积小的主要原因。
(3)分析气候变暖背景下韩城花椒霜冻害风险增加的主要原因。
(4)分析韩城覆盖园艺地布对花椒种植的影响。
(5)为该地利用“韩城大红袍花椒”品牌优势、进一步打造优质花椒产业基地提出合理化建议。
13. 阅读图文材料,完成下列要求。
热融湖塘是指由突发森林火灾、气候变化和人为原因引起的多年冻土融化深度增大,地面随之下沉后形成热融洼地,积水形成的湖塘。目前热融湖塘的研究工作主要基于现场调查和遥感等技术监测分析。研究发现,热融湖塘的发育和演化具有周期性,不会持续向下或水平扩张,在不连续多年冻土区,热融湖塘呈减少趋势。下图示意不连续多年冻土区热融湖塘发育过程。
(1)推测可能诱发热融湖塘形成的气候因素。
(2)分析热融湖塘形成后引起湖塘继续扩张的主要原因。
(3)推测在不连续多年冻土区热融湖塘有减少趋势的主要原因。
(4)指出遥感技术在热融湖塘研究中的应用。
湘豫名校联考2024届高三下学期第四次模拟考试文综Word版含答案: 这是一份湘豫名校联考2024届高三下学期第四次模拟考试文综Word版含答案,文件包含湘豫名校联考2023-2024学年高三下学期第四次模拟考试文综试题docx、文综答案pdf等2份试卷配套教学资源,其中试卷共24页, 欢迎下载使用。
2024湘豫名校联考高三下学期第四次模拟考试文综含答案: 这是一份2024湘豫名校联考高三下学期第四次模拟考试文综含答案,文件包含湘豫名校联考2023-2024学年高三下学期第四次模拟考试文综试题docx、文综答案pdf等2份试卷配套教学资源,其中试卷共24页, 欢迎下载使用。
湘豫名校联考2024届高三下学期第四次模拟考试文综试卷(Word版附答案): 这是一份湘豫名校联考2024届高三下学期第四次模拟考试文综试卷(Word版附答案),文件包含湘豫名校联考2023-2024学年高三下学期第四次模拟考试文综试题docx、文综答案pdf等2份试卷配套教学资源,其中试卷共24页, 欢迎下载使用。

