内蒙古科尔沁右翼前旗第二中学2022-2023学年高一下学期期中考试地理试题(原卷版+解析版)
展开一、单选题I(本大题共30小题,每小题2分,共60分。)
2022年11月15日全球人口达到80亿,标志着人类发展越过一个重要的里程碑,但也为人类可持续发展带来了压力与考验。联合国早前发布的《世界人口展望2022》报告显示,预计到2030年全球人口将增长至85亿左右,2050年达到97亿,21世纪80年代达到约104亿的峰值,并保持这个水平到2100年。下图示意世界人口增长趋势。据此完成下面小题。
1. 世界人口持续增长的根本原因是( )
A. 生产力发展B. 自然增长率上升C. 资源量增加D. 城市化水平提高
2. 2022年11月15日世界人口增至80亿,意味着( )
A. 人口红利增大B. 人口结构优化C. 环境污染加剧D. 人均寿命延长
【答案】1. A 2. D
【解析】
【1题详解】
结合所学知识,生产力发展是推动人口增长的根本动力,因为世界生产力的发展,才会导致人口的持续增加,A正确;自然增长率的上升只是反映了世界人口的快速增长,不是根本原因,B错误;世界的资源量从整体上看是保持一定稳定的,C错误,城市化水平的提高是人口持续增长的体现,D错误。故选A。
【2题详解】
随着生产力水平提高,世界人口在增加,同时人们生活条件改善,世界的医疗卫生事业进步,世界的人均寿命延长,D正确,人口红利不一定会增大,A错误;人口结构不一定会优化,B错误;人口增加不一定意味着环境污染加剧,C错误。故选D。
【点睛】1995年7月11日,据联合国人口基金会在伦敦发表的世界人口报告说,1995年世界人口总人数为57亿。据推测,全球每年增加人口数量将保持在8600万以上。到2015年世界人口将达71—78亿,到2025年将超过80亿,到2050年将达到94亿。据科学家的分析,到2080年世界人口将达到顶峰,为106亿,在此后将逐渐下降,到21世纪末降至103.5亿。
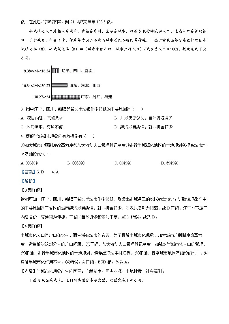
半城镇化人口是指人在城市,户籍在农村,生活在城市,根基在农村的流动人口。这些人口在劳动报酬、子女教育、社会保障、住房等方面并不能与城市居民享有同等待遇。下图示意我国部分省级行政区半城镇化率(M),半城镇化率(M)=(城市常住人口-城市户籍人口)/城乡总人口×100%。据此完成下面小题。
3. 图中辽宁、四川、新疆等省区半城镇化率较低的主要原因是( )
A. 深居内陆,气候恶劣B. 开发历史悠久,自然资源匮乏
C. 地形崎岖,交通不便D. 经济发展缓慢,就业机会较少
4. 缓解半城镇化现象的有效措施有( )
①加大城市户籍制度改革力度②加大流动人口管理登记制度③进行半城镇化地区的土地规划④提高城市地区基础设施水平
A. ①②③B. ①②④C. ①③④D. ②③④
【答案】3. D 4. A
【解析】
【3题详解】
读图可知,辽宁、四川、新疆三省区半城市化率较低,反馈出进城务工的农民数量较少。导致该现象产生的主要原因是三省区的城市经济发展缓慢,就业机会较少,对农民吸引力较弱,故D正确,辽宁也不属于内陆省份,交通较为便捷,三省区自然资源都较为丰富,ABC错误。故选D。
【4题详解】
半城市化人口是户口在农村、而生活在城市的农民,为了缓解半城市化现象,加大城市户籍制度改革力度,适当解决这部分人的户口问题,①正确;加大流动人口管理登记制度,加强对半城市化人口的管理,②正确;进行半城市化地区的土地规划,避免出现城中村现象,③正确;提高城市地区基础设施水平,对缓解半城市化作用不大,④错误。A正确,BCD错。故选A。
【点睛】半城市化现象产生的因素:户籍制度;历史渊源;土地性质;社会福利。
下图为我国某城市土地利用类型分布示意图。读图完成下面小题。
5. 拟在①②③④四地选一处布局一大型批发市场,最佳选址是( )
A. ①B. ②C. ③D. ④
6. 若M、N两地平均房价分别是X、Y,则两者的大小关系及主要影响因素是( )
A. X>Y,居民收入B. X>Y,环境质量
C. X
【解析】
【分析】
【5题详解】
由所学知识可知,大型批发市场应建在交通便利、地价低的城市外围;图中①邻近铁路和高速公路,交通便利;位于城市郊区,地价较低,A正确。②地位于工业区内,可用土地面积小,B错误。③位于商业区和住宅区结合部,可用土地面积较小,C错误。④地位于城市外围,但距离铁路、公路较远,交通不便,D错误。故选A。
【6题详解】
由图示信息,M地邻近湖泊,风景优美;位于河流上游,最小风频下风向,空气质量高;N邻近铁路和工业区,河流下游,最小风频上风向,环境质量较差,所以X>Y,B正确。ACD错误。故选B。
【点睛】大型批发市场应建在交通便利、地价低的城市外围。
我国有按《周易》八卦理论筑城的传统。新疆伊犁州的特克斯县城始建于南宋,是世界上最大、最完整的八卦城。全城路路相通,街街相连;没有一盏红绿灯,却从不拥堵(下图)。
据此完成下列各题。
7. 地域文化对特克斯县城产生最独特的影响表现在
A. 城市路网特色B. 民居的建筑特色
C. 无工业区分布D. 商业网点的分布
8. 形成特克斯县城当前地域空间结构形态的主要因素是
A. 经济因素B. 自然因素
C. 历史因素D. 政策因素
9. 为实现文化传承与经济振兴,特克斯城最适宜发展的是
A. 加工制造业B. 矿产采掘业
C. 草原畜牧业D. 旅游服务业
【答案】7. A 8. C 9. D
【解析】
【7题详解】
地域文化对特克斯县城产生最独特的影响表现在城市路网特色,受八卦理论影响,全城路路相通,没有交通拥堵现象,A对。民居的建筑特色表现不是最独特,B错。材料不能体现该县城无工业区分布、商业网点的分布的特色,C、D错。
【8题详解】
形成特克斯县城当前地域空间结构形态的主要因素是古代八卦理论长城的传统,是历史因素,C对。经济因素、自然因素、政策因素不是主要因素,A、B、D错。
【9题详解】
为实现文化传承与经济振兴,特克斯城最适宜发展的是旅游服务业,在保护古代文化景观的基础上,发展经济,D对。发展加工制造业、矿产采掘业、草原畜牧业都有可能破坏古代文化景观,A、B、C错。
陕北高原南部过去以种粮食为主,产量低。20世纪90年代该地成功引种优质苹果。目前该地区苹果产量、浓缩果汁出口量位居全国前列,但果渣露天堆放引发的环境问题较严重。读图,完成下面小题。
10. 与山东半岛相比,陕北地区种植苹果的最大自然优势是( )
A. 地形平坦B. 土壤肥沃C. 光照充足D. 降水丰富
11. 与种粮食相比,陕北地区引种苹果的主要生态效益是( )
A. 吸烟除尘B. 保持水土C. 美化环境D. 防风固沙
12. 为解决陕北地区苹果基地生活能源短缺问题,最环保的措施是( )
A. 开发利用沼气B. 建设小水电站
C. 开发当地较丰富、清洁的天然气资源D. 大量栽植炭薪林
【答案】10. C 11. B 12. A
【解析】
【10题详解】
与山东半岛相比,陕北地区距海较远,降水少,光照充足,利于光合作用,有助于糖分的积累,C正确,D错误。山东半岛为丘陵,陕北地区为黄土高原,地势起伏都比较大,A错误;山东半岛和陕北地区的土壤都不太肥沃,B错误。故选C。
【11题详解】
与粮食相比,苹果树能够起到保持水土的作用,B正确。吸烟除尘属于树木在城市的生态效益,在陕北地区这一生态效益并不明显,A错误;美化环境并不属于生态效益,C错误;陕北地区,土壤荒漠化严重,防风固沙的作用并不明显,D错误。故选B。
【12题详解】
开发沼气,能够充分利用苹果基地生产的废弃物,A正确;陕北地区水土流失严重,建设小水电可行性并不高,B错误;该地区天然气资源并不丰富,C错误;陕北地区降水较少,不适合大量栽植碳薪林,D错误。故选A。
【点睛】农业生产区位条件
影响农业区位的因素分为自然条件和社会经济因素。
自然条件包括,气候(热量,光照,水分,昼夜温差),水资源,地形,土壤。
社会经济因素包括,市场需求,交通,国家政策,农业生产技术,劳动力。
浙江省文成县是国家重点生态功能区,素有"八山一水一分田"之称,是浙江省经济发展欠发达地区,距离温州市一小时车程。2021年7月30日。杭州娃哈哈集团有限公司正式宣布在文成县建设生产含乳饮料、纯净水、营养快线、八宝粥的四条智能化生产线,相关生产原料及食品包装主要在文成县采购。据此完成下面小题。
13. 杭州娃哈哈集团有限公司选择在文成县建厂,主要是因为文成县( )
A. 原材料充足B. 水源质量好C. 市场广阔D. 劳动力便宜
14. 杭州娃哈哈集团有限公司相关生产原料及食品包装均在文成县采购的主要作用是( )
A. 推动产业集聚B. 降低电力成本C. 提高产品质量D. 增加产品产量
【答案】13. B 14. A
【解析】
【13题详解】
娃哈哈在文成县的工厂主要生产饮料产品(含乳饮料、纯净水,营养快线,八宝粥),需要优良的水源。材料中“国家重点生态功能区”体现了文成县优良的生态环境优越,由此可以知道这里水源质量好,B正确。原材料、市场和劳动力不是主要影响因素,排除ACD。故选B。
【14题详解】
由所学知识可知,杭州娃哈哈集团有限公司相关生产原料及食品包装属于饮料产品生产配套产业,统一集中在文成展可以推动产业集群,工业集聚形成工业地域,获得规模效益,A正确;产业集聚不能降低电力成本,与提高产品质量、增加产量也没有太大的关系,BCD错误。故选A。
【点睛】工业区位因素:自然因素:地理位置、土地、水源等;社会经济因素:原料、燃料、市场、交通,劳动力、农业基础、技术、政策等。
2020年初,一场突如其来的疫情让口罩成为紧俏商品,作为预防呼吸道疾病的重要防线,口罩的重要性不言而喻。下图是口罩生产工艺流程图。读图,完成下面小题。
15. 影响口罩产量的主要因素是( )
A. 原料B. 市场C. 技术D. 劳动力
16. 我国成为世界最大的医用口罩生产基地的原因主要有( )
①交通便捷
②科技先进
③劳动力充足且廉价
④基础产业齐全
A. ①②B. ②③C. ③④D. ①④
【答案】15. B 16. C
【解析】
【15题详解】
2020年初,一场突如其来的疫情让口罩成为紧俏商品,由此可知,市场决定口罩生产的规模与产量的大小,故B正确;原料也会增加产量,但根本原因还是市场决定的,故A错误;口罩生产对技术的要求不高故C错误;劳动力对口罩生产有影响,但其不是影响口罩产量的主要因素,故D错误。故答案选B。
【16题详解】
口对技术要求不高,口罩质量轻、体积小,对交通运输的要求不高,故①②错误;疫情条件下,口罩市场需求量大增,我国劳动力充足且廉价,基础产业齐全,这使得中国很多企业快速转向口罩生产,故③④正确。故C正确,ABD错误。故答案选C。
【点睛】影响工业区位的因素,自然因素:原料、能源、土地、水源等;社会经济因素:劳动力、市场、交通运输、政府、科技等。
乡村聚落空间重构指数越大,表明该时期内用地结构变化越明显。重庆市(图左)西部和中部地区以丘陵、低山为主,地势低缓东部地区地处大巴山区和武陵山区,坡陡、耕地破碎利用3S技术处理得到2005、2012、2017三年重庆市四大区域乡村聚落空间重构指数(图右)。据此完成下面小题。
17. 2017年主城区乡村聚落空间重构指数较低的直接原因是( )
A. 经济发展水平较高B. 乡村用地规模较少
C. 城镇人口占比较高D. 乡村居民收入较高
18. 与渝西区相比,渝东南乡村地区( )
A. 发展农业特色产业、生态旅游产业B. 整合耕地,促进乡村聚落合并
C. 接受主城区辐射,发展现代服务业D. 扩张中小城市,开发新增土地
19. 为保证土地利用边界测量的精准度,进行实地数据采集时需要利用的地理信息技术是( )
A. 地理信息系统B. 遥感C. 北斗卫星定位系统D. 数字地球系统
【答案】17. B 18. A 19. C
【解析】
【17题详解】
根据材料可知,“乡村聚落空间重构指数越大,表明该时期内用地结构变化越明显”,2017年主城区乡村聚落空间重构指数较低,说明用地结构变化较小,直接原因是主城区土地利用以城市用地为主,乡村用地规模较少,变化不明显,B正确;经济发展水平较高、城镇人口占比较高、 乡村居民收入较高对乡村发展具有影响,但不是直接原因,ACD错误。故选B。
【18题详解】
根据材料可知,重庆市西部和中部地区(渝西区)以丘陵、低山为主,地势低缓,东部地区(渝西东北、渝东南)地处大巴山区和武陵山区,坡陡、耕地破碎,所以渝东南乡村地区不适宜整合耕地,促进乡村聚落合并,B错误;渝东南地区,经济发展水平较低,接受主城区辐射弱,较难发展现代服务业,C错误;土地资源破碎,地势较为陡峭,较难扩张中小城市,开发新增土地,D错误;渝东南乡村地区多为生态地区,适宜发展农业特色产业、生态旅游产业,A正确。故选A。
【19题详解】
土地边界测量属于小尺度的精准测量,遥感主要以获取图层信息为主,具体边界长度宽度等信息不一定精准,排除B;北斗卫星定位才能更加精准获取定位小尺度空间,以辅助测算结果精确,C符合题意;地理信息系统不能进行实地数据采集,排除A;数字地球是将地球上的各种地理信息数字化,便于人们了解地球,目前还无法精确采集土地信息,排除D。故选C。
【点睛】北斗卫星导航系统由空面段、地面段和用户段三部分组成,可在全球范围内全天候、全天时为各类用户提供高精度、高可靠定位、导航、授时服务,并具短报文通信能力,已经初步具备区域导航、定位和授时能力,定位精度10米,测速精度0.2米/秒,授时精度10纳秒。
研究者以长三角城市群26个城市作为研究对象,获取长三角城市群内部的企业流、火车流。信息流等数据,计算出城市间的关联度。一个城市与中心城市的关联度占该城市关联度总量的比例,称为中心城市对该城市的控制度。苏州市为长江三角洲的制造业中心,对长三角其他城市的控制度有强有弱。下图示意苏州市对长江三角洲其他城市控制度分布情况。读图,完成下题。
20. 图中信息表明,影响苏州市对其他城市控制度的主要因素有( )
A. 企业流动和交通联系B. 信息网络的建设水平
C. 高端制造业发展水平D. 距离远近和行政区划
21. 苏州和上海之间关联度高,关于两地企业关联总特征的说法,正确的有( )
①苏州企业为上海提供大量制造业产品②上海为苏州企业提供大量信息金融服务
③上海主要依靠苏州交通设施进行对外联系④苏州企业的劳动力主要来自上海
A. ①②B. ③④C. ②③D. ①④
【答案】20. D 21. A
【解析】
【20题详解】
由材料“一个城市与中心城市的关联度占该城市关联度总量的比例,称为中心城市对该城市的控制度”和图中信息表明,强控制度城市上海、无锡距离苏州近,而且无锡、常州、镇江和苏州都是属于江苏省,弱控制度城市与苏州距离较远或不属于同一个省区,D正确;企业流动和交通联系、信息网络的建设水平、高端制造业发展水平对于苏州市对其他城市控制度影响较小,ABC错误。故选D。
【21题详解】
由材料“长三角城市群内部的企业流、火车流、信息流等数据,计算出城市间的关联度”和“苏州市为长江三角洲的制造业中心”可知,上海经济发达,以第三产业为主,是我国重要的贸易中心、金融中心。苏州企业为上海提供大量制造业产品,①正确;上海为苏州企业提供大量信息金融服务,②正确;上海对外联系不会依靠苏州交通设施,③错误;上海比苏州经济发达,苏州企业的劳动力不是主要来自上海,④错误。综上所述,A正确,BCD错误。故选A
【点睛】长三角城市群是“一带一路”与长江经济带的重要交汇地带,在中国国家现代化建设大局和开放格局中具有举足轻重的战略地位,是中国参与国际竞争的重要平台、经济社会发展的重要引擎、长江经济带的引领者,是中国城镇化基础最好的地区之一。
航空业和鞋业的跨界合作使机场成为定制鞋的区位。国外某鞋业公司曾与英国某航空公司合作,在伦敦某机场的俱乐部休息室,利用登机前时间为旅客提供定制鞋服务,并承诺一个月内将鞋底刻有旅客姓名、航班号和目的地的定制鞋送抵客户。据此完成下面小题。
22. 鞋业公司选择机场俱乐部休息室为定制鞋场所,是为了( )
A. 接触高端客户B. 吸引成熟客户C. 获得足够订单D. 赢得旅客赞誉
23. 航空公司主要通过旅客的获得及扩散效应扩大影响,该案例中旅客的获得是( )
A. 高性价比的鞋子B. 更多的交际机会C. 愉快的休憩时间D. 新鲜有趣的体验
24. 该案例反映了鞋业公司的服务化趋势,其在鞋业公司的体现是( )
①有自己专门的公共服务机构②与社会服务部门合作③生产和营销都顾及服务需求④与政府管理部门合作
A. ①③B. ②③C. ③④D. ①②
【答案】22 A 23. D 24. B
【解析】
【22题详解】
由材料可知,鞋业公司与航空公司合作,选择在机场俱乐部休息室为定制鞋场所,机场俱乐部休息室为贵宾旅客休息室,鞋业公司在此可以接触到高端客户,为旅客提供定制鞋服务,A正确;成熟客户是归类于一个月内可能产生购买行为的准客户,鞋业公司无法在接触客户前知道是否为成熟客户,B错误;机场俱乐部休息室旅客稀少,能够提供的订单少,C错误;鞋业公司选择机场俱乐部休息室,是为了给旅客提供定制鞋服务,从而获得收益,D错误。故选A。
【23题详解】
鞋业公司提供的定制鞋收货周期长,价格贵,性价比低于普通鞋子,A错误;鞋子的出现并不会让旅客获得更多的交际机会,B错误;鞋业公司的定制鞋服务可能会打扰旅客的休憩,C错误;利用登机前时间为旅客提供定制鞋服务,并承诺一个月内将鞋底刻有旅客姓名、航班号和目的地的定制鞋送抵客户,让旅客在无聊候机的时间里有了新鲜有趣的体验,D正确。故选D。
【24题详解】
根据材料可知,鞋业公司是与航空公司合作,选择机场俱乐部休息室为定制鞋场所,属于与社会服务部门合作,并没有自己专门的公共服务机构,①错误,②正确,④错误;鞋业公司是根据客户的需求量身定制鞋子,生产和营销都考虑了客户的需求,③正确。综上所述,B正确,ACD错误。故选B。
【点睛】定制化服务是指在客户参与或与其交互的情境下,满足客户个性化需求的一种特殊的服务提供模式。服务型制造有一个重要特征就是带给消费者个性感受,不会出现需求抱怨和生产过剩。定制化服务能够实现制造企业和客户价值的共同创造,是制造企业面向服务的制造创新,客户通常会将个性化的体验进行分享,因此容易形成放大效应。
预制菜是运用现代标准化流水作业,对菜品原料进行前期准备,简化制作步骤,经过卫生、科学包装,使用户通过加热或蒸炒等方式,就能直接食用的便捷菜品。下图为预制菜产业链示意图。完成下面小题。
25. 预制菜产业快速发展的最主要原因是( )
A. 投资成本的降低B. 冷链物流的发展
C. 消费需求的增加D. 加工技术的进步
26. 预制菜进入餐饮业市场有利于餐饮企业( )
①改善菜品口感②节省人工成本③提高菜品质④扩大连锁规模
A. ①②B. ①③C. ②④D. ③④
【答案】25. C 26. C
【解析】
【25题详解】
根据材料“预制菜是运用现代标准化流水作业,对菜品原料进行前期准备,简化制作步骤,经过卫生、科学包装,使用户通过加热或蒸炒等方式,就能直接食用的便捷菜品。”可知,预制菜发展需要标准的流水线,投资成本较高,A错误。预制菜能够快速的发展主要原因在于迅速增长的消费需求,C正确。加工技术和冷链物流的进步是预制菜发展的条件和保障,不是主要原因,BD错误。故选C。
【26题详解】
预制菜通过标准化的流水作业,来获得标准的易加工的半成品料包,可以减少餐厅的人工成本以及在保障口味的情况下快速推广,扩大规模,②④正确。预制菜只对菜品原料进行前期准备,简化制作步骤,并未改善菜品口感、提高菜品质,①③错误。综上所述,ABD错误,C正确。故选C。
【点睛】现代服务业的发达程度是衡量经济、社会现代化水平的重要标志。新时期提出发展现代服务业的战略意义:1.现代服务业是全面建设小康社会时期国民经济持续发展的主要增长点。2.发展现代服务业是缓解就业压力的主渠道。3.发展现代服务业是提升国民经济素质和运行质量的战略举措。4.发展现代服务业是实施国民经济可持续发展战略的需要。5.发展现代服务业是实现跨越发展的有效途径。6.发展现代服务业是促进经济社会和人的全面发展,走向知识社会的必要条件。
渝厦高铁是连接重庆市与福建省厦门市的高速铁路,为国家“八纵八横”高速铁路主通道之一。2022年12月,随着长常段的通车,常德新高铁站也正式投入运营。下图为渝厦高铁部分线路示意图。据此完成下面小题。
27. 修建长沙到常德高铁,主要目的是( )
A. 加快常德的城市化进程B. 减轻长沙的人口压力
C. 缓解区域物流紧张状况D. 促进区域社会经济发展
28. 渝厦高铁长常段和黔常段相比,长常段( )
A. 行驶速度慢B. 桥隧比更高C. 发车的频次高D. 往来客流量较小
【答案】27. D 28. C
【解析】
【27题详解】
长沙至常德段高铁为渝厦高铁的组成部分,高铁的通车,可以促进区域之间人员的流动,带动区域社会经济发展,D正确;修建高铁对加快常德的城市化进程、 减轻长沙的人口压力关系不大,AB错误;高铁的主要功能是客运,不能缓解区域物流紧张状况,C错误。故选D。
【28题详解】
黔常段沿线多山地,地形、地质条件复杂,行驶速度较慢,桥隧多,人口分布稀疏,客流量较小,AB错误;常德与长沙是省会与地级市的关系,往来客流量大,且长常段地形平坦,人口密集,发车频次高,C正确,D错误。故选C。
【点睛】高速铁路时代是指一个国家大面积建设高速铁路、大规模运营高速列车,以高速铁路交通系统作为核心运输方式的时代。高铁时代是现代化铁路运输的重要标志,为人们提供了快捷的出行方式,并能对国家和地区的经济发展产生深远影响。
不同地域有不同的地理环境和文化景观。
29. 下列关于①②③④文化景观的叙述正确的是( )
A. ①景观所在地区是古印度文明中心
B. ②景观所在地区是东亚文化圈,是佛教发源地,季风造就了稻米生产文化
C. ③景观所在地区是以欧洲移民为主的国家,具有浓郁的西方文化风情
D. ④景观所在地区是西方文化的发源地,经济发达,信奉伊斯兰教
30. 下列四地所属地域中,与上图四种文化景观对应正确的是( )
A. 甲-①B. 乙-②C. 丙-③D. 丁-④
【答案】29. C 30. C
【解析】
【29题详解】
①景观是古埃及金字塔,不是古印度文明中心,A错误;②景观是中国长城,中国在东亚地区,佛教的发源地是南亚,B错误;③景观是悉尼歌剧院,位于澳大利亚,是以欧洲移民建立起来的国家,具有浓厚的西方文化风情,C正确;④景观是埃菲尔铁塔,位于法国,主要信奉天主教,其次是基督新教、东正教、伊斯兰教和犹太教。D错误。故选C。
【30题详解】
根据材料图可判断,①是埃及的金字塔;②是中国的长城;③是澳大利亚的悉尼歌剧院;④是法国的埃菲尔铁塔。根据经纬网和轮廓图可判断,甲是美国,乙是印度,丙是澳大利亚,丁是巴西。所以丙-③对应正确,C正确,ABD错误。故选C。
【点睛】基督教、伊斯兰教、佛教并称为世界三大宗教。此三种宗教之所以能成为前三大,是世界上仅有的三个各自被一部分国家列为国教的宗教,如基督教在欧美的一些国家、伊斯兰教在中亚、西亚和北非一些国家、佛教在东南亚一些国家分别被列为国教。
二、非选择题(本大题共3题,共40分)
31. 阅读图文材料,完成下列要求。
近十几年来,某城市周边地区人口大量涌入,城市规模急剧扩大,出现了一系列的“城市病"。该市市政府在①处规划兴建了一座大型重化工业园区,将污染严重的重化工业集体搬迁至此,并设置了生态走廊。同时准备在②处建设科技新区。下图为该城市土地利用示意图。
(1)推测该市近十几年来周边人口大量涌入的原因。
(2)简述在①处兴建一座大型重化工业园区对该城市的积极影响。
(3)指出②处建设科技新区有利条件。
【答案】(1)经济相对发达就业机会多收入较高;社会福利保障程度较高,文化设施齐全。(其他答案合理亦可)
(2)改善中心城市的环境质量;可以集中处理污染物减少污染物排放;分流人口,减轻交通拥堵等“城市病”。(答对两点即可)
(3)靠近高校园区,有人才优势;处于城市上风向,地势高,环境质量好;靠近公路。交通便利。(答对两点即可)
【解析】
【分析】本题考查城市化。
【详解】(1)城乡经济差异是影响人口迁移的主要原因,城市经济相对发达,就业机会多,收入较高,社会福利保障程度较高,文化设施齐全,吸引人口流入。
(2)①处位于城市外围,且与城区之间建有生态廊道,可改善中心城市的环境质量;重化工业集中分布,可以集中处理污染物减少污染物排放;吸引人口向工业区转移,分流人口,减轻交通拥堵等“城市病”。
(3)从图中可以看出,②处靠近高校园区,有人才优势;从风频图可以看出,处于城市上风向,从等高线可以看出,地势高,环境质量好;靠近公路,交通便利。
32. 阅读图文材料,完成下列要求。
长江三角洲是中国城镇化基础最好的地区之一,在中国国家现代化建设大局和开放格局中具有举足轻重的战略地位。下图示意近30年来长江三角洲地区的城市发展。
(1)说出图中反映的长江三角洲地区城市化过程的表现。
(2)分析城市化过程可能给长江三角洲地区的社会生产和生活带来的不利影响。
(3)请你为长江三角洲地区解决城市化问题提出合理化措施。
【答案】(1)城市数目增多,城市人口数量增加;城市人口占总人口的比重提高;城市用地规模扩大,出现城市群(或城市带)等。
(2)环境污染(恶化);交通拥挤,地价昂贵,住房紧张,就业比较困难,社会治安不稳定(社会秩序混乱),绿化面积减少等。
(3)控制大城市规模;建设卫星城、开发新区,分散大城市职能;治理城市环境污染,合理规划城市;发展经济增加就业机会;提高城市绿化面积;加大住房建设等。
【解析】
【分析】本题以近30年来长江三角洲地区的城市发展图为资料,涉及了城市化表现和城市化问题的知识,重点考查学生获取和解读信息及调动和运用知识的能力,体现了综合思维能力的学科素养。
【小问1详解】
城市化的主要表现有:①城市用地规模扩大;②城市数目增多;③城市人口数量增加,城市人口占总人口的比重上升;④出现城市群;⑤从业人员由第一产业向二、三产业转移。读图可知,大中小城市数目明显增加;势必导致城市用地规模扩大;人口向城市集中,城市人口数量增加,其占城市总人口的比重上升;城市用地规模扩大,出现城市群(或城市带)等。
【小问2详解】
城市化过程中可能给社会生产和生活带来的不良影响有经济发展,排放废弃物多,会加重环境污染。城市规模扩大,人口增加,会导致交通拥挤,地价昂贵,住房紧张。人口增加,导致就业比较困难。外来人口增加,管理困难,导致社会治安不稳定。居住用地增加,道路加宽,导致绿化面积减少等。
【小问3详解】
针对长江三角洲地区城市化过程中出现的问题,有针对性的提出解决措施。针对城市规模扩大,人口增加,交通拥挤,地价昂贵,住房紧张等,可以建立卫星城、开发新区,分散大城市职能,合理规划城市道路,加大住房建设;针对城市排放废弃物多,会加重环境污染,可以保护环境,治理污染;针对外来人口增加,管理困难,导致社会治安不稳定,可以发展经济,增加就业机会等。
33. 阅读材料,回答下列问题。
材料一、中国是茶的原产地,茶树是热带、亚热带树种,喜热怕涝,过强光照降低茶叶品质,高档茶叶多为传统工艺手工制作。2014年中国茶园面积、茶叶产量均居世界第一。下图为中国四大茶区分布示意图。
材料二、2009年中国茶叶产量在18万吨以上的有福建和云南两省,2014年突破18万吨的省新增四川、贵州、湖北和浙江。近年来我国茶叶产量和名优茶产值重心,一直向西移动,呈现出“东茶西移”的趋势。
(1)分析我国茶叶产业“东茶西移”的原因。
(2)简述我国西部地区茶产业高质量发展的策略。
【答案】(1)
东部生产成本上升,以及土地利用方式转变,茶产业发展受到制约;西部廉价劳动力丰富,地价低,成本低;山地为主,降水量大,云雾多,日照弱,热量充足,自然条件适宜;污染少,茶叶品质高;茶文化历史悠久,制茶技术成熟;交通、通讯等基础设施不断完善。
(2)
政府统筹规划,引导扶持,抓住"东茶西移"以及东部产业、资本向内地转移良好机遇;保护和培育优质茶树,优化制茶技术,提高茶叶品质;打造品牌,创新营销模式,扩大市场;完善茶文化,构建以茶文化为内核的茶产业集群;加强生态环境保护,发展绿色生态农业。
【解析】
【分析】本题以中国四大茶区分布示意图及相关文字为材料,涉及农业区位因素、农业发展的措施等内容,考查获取和解读地理信息、调动和运用地理知识的能力,体现了区域认知、综合思维、人地协调观等学科素养。
【小问1详解】
东部经济发展迅速,城镇化发展快,劳动力及土地等生产成本上升,土地利用方式也主要以经济效益更高的类型为主,因此茶产业发展受到较大的制约;西部有丰富且廉价的劳动力,土地价格低,生产成本低;西部有大面积的山地,降水量大,云雾多,日照弱,热量充足,自然条件适宜茶树生长;西部工业发展较落后,因此环境污染少,茶叶品质更高;具有悠久的茶文化历史,制茶技术比较成熟;现代交通、通讯等基础设施不断完善,对外联系便利,促进了我国茶叶产业“东茶西移”。
【小问2详解】
我国西部地区茶产业要实现高质量发展,首先当地政府应统筹规划,引导扶持,抓住“东茶西移”以及东部产业、资本向内地转移的良好机遇,促进茶产业在本地发展;加大科技投入,保护和培育优质茶树,优化制茶技术,提高茶叶品质;打造品牌,加大宣传,创新营销模式,不断开拓国内国际市场;完善茶文化,构建以茶文化为内核的茶产业集群,延长茶产业的产业链,提高附加值;减少污染,加强生态环境保护,发展绿色生态农业,保证茶叶品质。
内蒙古赤峰市第二实验中学2023-2024学年高二下学期期中地理试题(原卷版+解析版): 这是一份内蒙古赤峰市第二实验中学2023-2024学年高二下学期期中地理试题(原卷版+解析版),文件包含内蒙古赤峰市第二实验中学2023-2024学年高二下学期期中地理试题原卷版docx、内蒙古赤峰市第二实验中学2023-2024学年高二下学期期中地理试题解析版docx等2份试卷配套教学资源,其中试卷共29页, 欢迎下载使用。
江苏省宿迁青华中学2023-2024学年高一下学期期中考试地理试题 (原卷版+解析版): 这是一份江苏省宿迁青华中学2023-2024学年高一下学期期中考试地理试题 (原卷版+解析版),文件包含江苏省宿迁青华中学2023-2024学年高一下学期期中考试地理试题原卷版docx、江苏省宿迁青华中学2023-2024学年高一下学期期中考试地理试题解析版docx等2份试卷配套教学资源,其中试卷共25页, 欢迎下载使用。
内蒙古通辽市奈曼旗实验中学2023-2024学年高一下学期期中考试地理试题(原卷版+解析版): 这是一份内蒙古通辽市奈曼旗实验中学2023-2024学年高一下学期期中考试地理试题(原卷版+解析版),文件包含内蒙古奈曼旗实验中学2023-2024学年高一下学期期中考试地理试题原卷版docx、内蒙古奈曼旗实验中学2023-2024学年高一下学期期中考试地理试题解析版docx等2份试卷配套教学资源,其中试卷共21页, 欢迎下载使用。

