资料中包含下列文件,点击文件名可预览资料内容
还剩3页未读,
继续阅读
金太阳2024届高三年级下学期5月大联考(钢笔)物理试题
展开
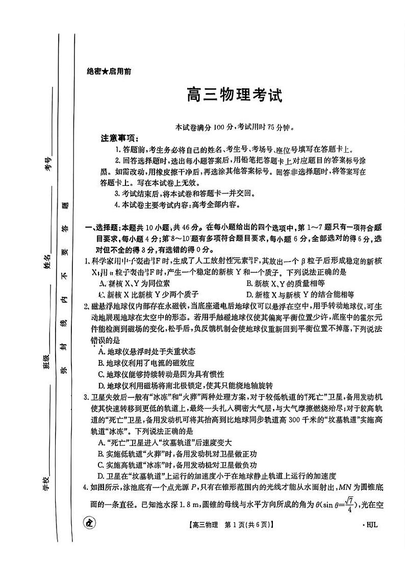
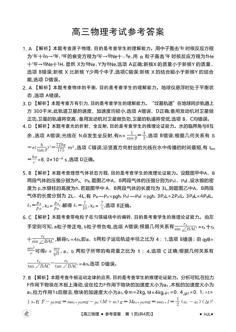
这是一份金太阳2024届高三年级下学期5月大联考(钢笔)物理试题,文件包含湖北卷湖北省金太阳2024届高三年级下学期5月大联考金太阳24-524C524-526物理试卷pdf、湖北卷湖北省金太阳2024届高三年级下学期5月大联考金太阳24-524C524-526物理试卷答案pdf等2份试卷配套教学资源,其中试卷共10页, 欢迎下载使用。
相关试卷
2024金太阳百万金太阳高三下学期5月大联考(盾牌眼)物理试题:
这是一份2024金太阳百万金太阳高三下学期5月大联考(盾牌眼)物理试题,共4页。
广东省金太阳2024年(届)高三年级下学期5月联考物理试题:
这是一份广东省金太阳2024年(届)高三年级下学期5月联考物理试题,文件包含广东卷广东省金太阳2024年届高三年级下学期5月联考金太阳24-508C515-517物理试题pdf、广东卷广东省金太阳2024年届高三年级下学期5月联考金太阳24-508C515-517物理试题答案pdf等2份试卷配套教学资源,其中试卷共9页, 欢迎下载使用。
金太阳2024届高三下学期5月大联考物理试题:
这是一份金太阳2024届高三下学期5月大联考物理试题,文件包含物理答案pdf、高三物理pdf等2份试卷配套教学资源,其中试卷共7页, 欢迎下载使用。

