八上《春望》选择题专练-冲刺2024年中考语文古代诗歌课内篇目常考题型专练(解析版)
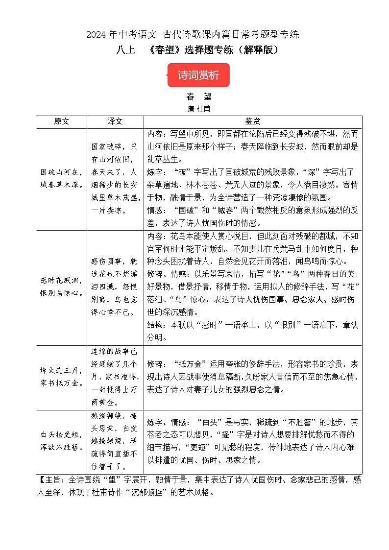
展开春 望
唐·杜甫
【主旨:全诗围绕“望”字展开,融情于景,集中表达了诗人忧国伤时、念家悲己的感情,感人至深,体现了杜甫诗作“沉郁顿挫”的艺术风格。
1.选出下面对《春望》赏析不正确的一项。( )
A.第一联:“城春”指春天花草树木繁盛茂密,烟景明丽的季节,可是由于“国破”,国家衰败,国都沦陷而失去了春天的光彩,留下的只是断垣残壁。
B.第二联:花无情而有泪,鸟无恨而惊心,花鸟具有了对统治者的怨恨之情。“感时”“恨别”都凝聚着杜甫因时伤怀,苦闷沉痛的忧愁。
C.第三联:诗人想到:战火已经连续不断地进行了一个春天,“家书抵万金”,反映了诗人在消息隔绝、思念亲人时的迫切心情。
D.第四联:“白发”是愁出来的,“搔”欲解愁而愁更愁。国愁家忧齐上心头,内忧外患纠缠难解。眼前一片惨戚景象,内心焦虑至极。
【答案】B
【详解】本题考查分析理解诗歌的内容及感情。
B.这两句的含意可以这样理解:我感于战败的时局,看到花开而泪落潸然;我内心惆怅怨恨,听到鸟鸣而心惊胆战。“感时”“恨别”都浓聚着杜甫因时伤怀,苦闷沉痛的忧愁。这联通过景物描写,借景生情,移情于物。表现了诗人忧伤国事,思念家人的深沉感情。故本项中“花鸟具有了对统治者的怨恨之情”的表述错误。
故选B。
2.选出对《春望》赏析有误的一项( )
A.首联中的“草木深”表面是描写城市破败,人烟稀少,遍地草木荒凉的景象,实际深藏着诗人无限的慨叹。
B.颔联中无论是花香还是鸟语都使诗人在无限的伤感中感受到了一丝的慰藉。
C.颈联将颔联中的“时”和“别”具体化,“时”是“烽火连三月”,“别”是“家书抵万金”。
D.尾联是诗人内心感受的外在表现,使读者更加体会到诗人忧国伤时的真切。
【答案】B
【详解】本题考查内容理解。
B.赏析有误。颔联“感时花溅泪,恨别鸟惊心”意思是:感于战败的时局,看到花开而潸然泪下,内心惆怅怨恨,听到鸟鸣而心惊胆战。借对花鸟的感觉,将诗人抑制不住的感伤之情表达得淋漓尽致。而非“使诗人在无限的伤感中感受到了一丝的慰藉”。
故选B。
3.下面对《春望》一诗的赏析,不恰当的一项是( )
A.首联写沦陷了的长安的悲惨景象,表达作者对祖国国都的哀悼。
B.颔联运用比喻的修辞,以乐景写哀情,借花鸟传达出作者喜悦的心情。
C.颈联中作者用“抵万金”形容家书珍贵,表达了对妻子儿女的强烈思念。
D.这首诗表达了作者忧国伤时、念家悲己的感情,感人至深。
【答案】B
【详解】本题考查诗文鉴赏。
B.“颔联运用比喻的修辞”“借花鸟传达出作者喜悦的心情”有误;“感时花溅泪,恨别鸟惊心”意思是:感于战败的时局,看到花开而潸然泪下,内心惆怅怨恨,听到鸟鸣而心惊胆战。花无情而有泪,鸟无恨而惊心,花鸟是因人而具有了怨恨之情。运用了拟人的修辞手法,春天的花儿原本娇艳明媚,香气迷人;春天的鸟儿应该欢呼雀跃,唱着委婉悦耳的歌声,给人以愉悦。“感时”“恨别”都浓聚着杜甫因时伤怀,苦闷沉痛的忧愁。杜甫以乐景表现哀情,并赋予更深厚的情感,获得更为浓郁的艺术效果。诗人痛感国破家亡的苦恨,越是美好的景象,越会增添内心的伤痛。这联通过景物描写,借景生情,移情于物。表现了诗人忧伤国事,思念家人的深沉感情;
故选B。
4.选出对杜甫的《春望》赏析有误的一项( )
A.首联写望中所见,国家沦陷,山河依旧,春天降临眼前却乱草丛生,虽是写景,却传达出忧国伤时的感情。
B.颔联将人的感情赋予花和鸟,生动形象地表现出诗人的无奈感慨和绵绵愁绪。
C.颈联写战乱持续了几个月,“抵万金”形容家书珍贵,体现诗人对妻儿的强烈思念。
D.全诗选取多个意象,写景远近结合,将宏大的家国之悲,渗透凝缩在诗人自己身上。
【答案】A
【详解】本题考查诗歌赏析。
A.“国家沦陷”有误。首句中的“国”是国都的意思。故选A。
5.对下面这首诗理解有误的一项是( )
A.首联写景,描绘出国都沦陷后山河依旧却残破不堪的景象,体现了诗人回家途中的艰难。
B.颔联中“感时”一语承上,“恨别”一语启下,此联表达了诗人感时伤世的情怀,运用了对偶的修辞方法。
C.颈联中用“抵万金”来形容家书的珍贵,尾联中用“搔更短”和“不胜簪”生动形象地表现了诗人的苍老之态。
D.全诗沉着蕴藉,真挚自然,感情强烈而不浅露,内容丰富而不芜杂,情景兼备而不游离。
【答案】A
【详解】本题考查诗歌赏析。
A.首联写景,山河依旧,可是国都已经沦陷,城池也在战火中残破不堪了,乱草丛生,林木荒芜。抒发人去物非的历史感,将感情寄寓于物,借助景物反托情感,为全诗创造了一片荒凉凄惨的气氛。表现了作者对国事的忧虑。本项“体现了诗人回家途中的艰难”有误。故选A。
6.阅读下面的古诗,完成小题。
下列对这首诗的理解和分析,不正确的一项是( )
A.首联都统领在一个“望”字中,诗人的视野由远及近,由大到小,从山河到草木,再到花鸟,视像也由整体到部分,由混沌到清晰。
B.颔联以乐景写哀情,花开鸟啼本是娱人之物,但山河破碎、骨肉离散使诗人心中充满痛苦,以至于见花而落泪,闻鸟而惊心,表达了诗人心中感时伤世的沉痛之情。
C.颈联运用了夸张的修辞手法,极言家书珍贵、难得,真切地表达了战乱中人思念离散亲人、盼望得到亲人音讯的心情。
D.尾联诗人“白发”是愁出来的,“搔”欲解愁而愁更愁。这种愁情皆因诗人与亲人书信中断,诗人忧愤难解所致。
【答案】D
【详解】本题考查诗句理解与分析。
D.由“国破山河在”“烽火连三月,家书抵万金”可知,“这种愁情”不仅因为与亲人书信中断,也因为战祸连连,诗人忧国、伤时、思家所致;
故选D。
7.选出下列对杜甫《春望》赏析有误的一项( )
A.首联写望中所见,一个“破”字使人触目惊心,一个“深”字令人满目凄然。
B.颔联运用触景生情的艺术手法,以乐景写哀情,借花鸟传达出诗人感时伤世的心情。
C.颈联运用“抵万金”的典故表现家书的珍贵,表达了诗人思念家人的深沉感情。
D.尾联描写了诗人的苍老之态,表达了他忧国伤时、念家悲己的感情。
【答案】C
【详解】本题考查诗歌赏析。
C.“烽火连三月,家书抵万金”的意思是战火硝烟多月不曾停息,家人书信珍贵能值万金。诗句采用了对比的手法,将“家书”和“万金”进行对比,突出家书的珍贵,表达了作者对家人的思念。选项中说“抵万金”是运用典故,说法错误;
故选C。
8.选出对杜甫《春望》赏析有误的一项( )
A.诗歌首联描绘了长安城中乱草丛生、满目凄然的景象,与昔日的繁华形成巨大的反差,蕴含着诗人忧国伤时的愁苦之情。
B.诗歌颔联借花、鸟拟人抒发悲情,但因为意象的明快、美好,使整首诗歌于深沉中暗含着昂扬、于悲伤中寄寓着希望。
C.诗歌颈联中“万金”一词极言战乱中家书的珍贵,既写出了诗人久盼音讯的迫切,也表达了其对家人的惦记、思念之情。
D.诗歌尾联用“搔”这一细节动作,道尽了诗人无奈忧愁的情状,含蓄而深刻地表达了诗人沉重且无法排解的焦虑和苦闷。
【答案】B
【详解】本题考查赏析诗句。
B.“意象的明快、美好,使整首诗歌于深沉中暗含着昂扬、于悲伤中寄寓着希望”有误。“感时花溅泪,恨别鸟惊心”两句以物拟人,将花鸟人格化,有感于国家的分裂、国事的艰难,长安的花鸟都为之落泪惊心。通过花和鸟两种事物来写春天,写出了事物睹物伤情,用拟人的手法,花也为之落泪,鸟也为之惊心,表达了诗人内心的悲凉与伤痛,以及对国家前途的担忧之情。
故选B。
9.下列理解和分析,不正确的一项( )
A.“城春草木深”写作者春望所见:(国都沦陷,城池残破)乱草遍地,林木苍苍。一个“深”字,令人满目凄然。渲染了残破凄凉景象。虽是写景,但实为抒情,情景交融。极富表现力。
B.“烽火连三月”:连绵的战火已经延续了半年多,现在仍然没有结束。所以“连三月”三个字,写出了战乱时间之长,写出了消息隔绝久盼音讯不至时的迫切心情。
C.“家书抵万金”,写出了消息隔绝久盼音讯不至时的迫切心情,表达了对家乡和亲人强烈思念之情。
D.“白头搔更短,浑欲不胜簪”:写诗人年老衰朽,头发苍白,以至于发愁没有了穿戴、簪发的心情。
【答案】D
【详解】本题考查对诗歌内容的理解。
D.有误,“白头搔更短、浑欲不胜簪”的意思是:愁闷心烦只有搔首而已,致使白发疏稀插不上簪。诗人的愁绪源自对国家前途的担忧,对亲人的思念还有对自己前途的担忧;
故选D。
10.选出下列对杜甫《春望》一首诗赏析有误的一项( )
A.首联写望中所见,国都在沦陷后已变得残破不堪,然而山河依旧是原来的样子;春天降临长安城,然而眼前却是乱草丛生。虽是写景,却也痛切地表达了诗人念家悲己的感情。
B.“感时花溅泪,恨别鸟惊心”一句是诗人移情于物:以花鸟拟人,感时伤别,花也溅泪,鸟也惊心。
C.颈联“三月”表明丧乱之久,“抵万金”形容家书珍贵,表达了诗人对妻儿的强烈思念。
D.全诗所写意象甚多,从“远景”的山河城郭,到“中景”的荒草残木,再到“近景”的春花飞鸟,一直到“自身”的白发,步步推进。“镜头”越来越小,句句都值得品味。
【答案】A
【详解】本题考查诗歌赏析。
A.“表达了诗人念家悲己的感情”有误。由“国破山河在”可知,首联抒发了诗人忧国伤时的情感,不是念家悲己的感情;
故选A。
原文
译文
鉴赏
国破山河在,
城春草木深。
国家破碎,只有山河依旧,春天来了,人烟稀少的长安城里草木茂盛,一片凄凉。
内容:写望中所见,即国都在沦陷后已经变得残破不堪,然而山河依旧是原来那个样子;春天降临到长安城,然而眼前却是乱草丛生。
炼字:“破”字写出了国破城荒的残败景象,“深”字写出了杂草遍地、林木苍苍、荒无人迹的景象,令人满目凄然。寄情于物,融情于景,为全诗营造了一种荒凉凄惨的氛围。
情感:“国破”和“城春”两个截然相反的意象形成强烈的反差,表达了诗人忧国伤时的情感。
感时花溅泪,
恨别鸟惊心。
感伤国事,就连花也不禁涕泪四溅,怨恨别离,鸟也觉得心悸不已。
内容:花鸟本能使人赏心悦目,但此刻面对残破的都城,不知官军何时才能平定叛乱,不知妻儿在兵荒马乱中如何度日,种种念头困扰着诗人,自然会见花开而落泪,闻鸟鸣而惊心。
修辞、情感:以乐景写哀情,描写“花”“鸟”两种春日的美好景物,借景抒情,移情于物,运用拟人的修辞手法,写“花”落泪、“鸟”惊心,表达了诗人忧伤国事、思念家人、感时伤世的深沉感情。
结构:本联以“感时”一语承上,以“恨别”一语启下,章法分明。
烽火连三月,
家书抵万金。
连绵的战事已经延续了几个月,家书难得,一封抵得上万两黄金。
修辞:“抵万金”运用夸张的修辞手法,形容家书的珍贵,表现出诗人因战事使消息隔断,久盼家人音信而不至的焦急心情,表达了诗人对妻子儿女的强烈思念之情。
白头搔更短,
浑欲不胜簪。
愁绪缠绕,搔头思索,白发越搔越短,稀疏得简直插不住簪子了。
炼字、情感:“白头”是写实,稀疏到“不胜簪”的地步,其苍老之态可以想见,“搔”字是对诗人想要排解忧愁而不得的细节描写,“更短”可见愁的程度,传神地表达了诗人内心难以排遣的忧国、伤时、思家之情。
八下《蒹葭》选择题专练-冲刺2024年中考语文古代诗歌课内篇目常考题型专练(解析版): 这是一份八下《蒹葭》选择题专练-冲刺2024年中考语文古代诗歌课内篇目常考题型专练(解析版),共5页。
八下《石壕吏》选择题专练-冲刺2024年中考语文古代诗歌课内篇目常考题型专练(解析版): 这是一份八下《石壕吏》选择题专练-冲刺2024年中考语文古代诗歌课内篇目常考题型专练(解析版),共7页。试卷主要包含了阅读下面一首诗,完成小题,对下面诗作赏析有误的一项是,对《石壕吏》赏析有误的一项是,下列对这首诗的贯析有误的一项是等内容,欢迎下载使用。
八下《卖炭翁》选择题专练-冲刺2024年中考语文古代诗歌课内篇目常考题型专练(解析版): 这是一份八下《卖炭翁》选择题专练-冲刺2024年中考语文古代诗歌课内篇目常考题型专练(解析版),共6页。

