2024年中考物理冲刺(全国通用)压轴题15 多项选择题 压轴题(原卷版+解析版)
展开多选题是考试中常见的一种题型,也是考验学生分析和解题能力的重要环节;
对于多选题,正确地运用解题技巧能够帮助我们提高解题效率,降低出错率;
电磁学和压强与浮力仍然是多项选择压轴题的考查高频点;
其他物理模块、物理在生活中应用、新情景也会涉及,考查学生综合解题素养。
1、掌握规则
多项选择题由1个题干和4个备选项组成,备选项中至少有2个正确最符合题意选项和1个干扰项。因此,在做多项选择题时应该注意,如果应考者所选答案中有错误选项,该题得零分;如果所选答案中没有错误选项,但是正确选项未全部选出,则选择的每个正确选项仍有得分;如果所选答案中没有错误选项,且全数选出正确选项,则得该题满分。
2、常规方法通用
做多项选择题同样可以用直接选择法、排除法、比较法等常用的选择题做题方法,而且,有时可以综合使用多种方法来完成一个题目。
3、注意内容互相对立的选项
在多项选择题中,如果存在一对内容互相对立的选项,而其他三项不存在内容对立的情况,那么在此对立两项中至少有一个正确项;若存在两对内容互相对立的选项,则应该从两对对立项中分别选择一个选项作为正确选项。
例如,ABCD四个待选项中,AB互相对立,CD互相对立,则两个正确选项往往须从AB组以及CD组中分别择一产生。当然,该规则也存在例外情况。
4、注意互近选项或类似选项
在多项选择题中,如果存在两对内容互近选项或类似选项,而这两对选项内容对立,则其中一对互近或类似选项应该为正确选项。
例如,ABCD四个待选项中,AB两项内容相近、类似,CD两项内容相近、类似,而AB组与CD组内容对立。如果判断A项正确,那么AB组都正确;如果判断C项正确,那么CD组都正确。
5、注意有承接关系或递进关系的选项
在多项选择题中,如果两个或两个以上的选项之间存在承接关系或递进关系,即数个选项能同时成立,则往往这几个选项应一起被选择。例如在ABCD四个待选项中,ABC三个选项间存在承接、递进关系,能同时成立,若A正确,则ABC都应该为正确选项。
6、重视关键词
在解决多选题时,关键词是解题的重要依据。题目和选项中的关键词通常会给出提示,我们需要重点理解和关注这些关键词,并根据关键词来判断选项的准确性。一些常见的关键词包括:一定、可能、变大(变小)等。
7、坚持宁缺勿滥
做多项选择题时,谨慎选择的意识要更加明确。一般首先选出最有把握的2个选项,同时,在有足够把握确定还有其他正确答案时才继续选择,否则不选,以免选出错误选项。这样,才能保证该题目得分。因此,要坚持宁缺勿滥,这一点与单项选择题不同。
8、查漏补缺
在最终确认答案之前,我们应该再次审查剩余选项,确保没有遗漏或忽略的关键信息。有时候答案可能隐藏在选项中的细节部分,我们需要仔细阅读选项并与题目进行比对。
在多选题解题过程中,以上所述的技巧并非固定的步骤,而是可以灵活运用的方法。我们需要根据具体的题目和情境,结合自己的分析能力和经验来选择合适的答题思路。通过反复练习和积累,我们能够逐渐掌握解答多选题的技巧,提高我们的解题水平。
目录:
01 动态电路
02 电学有关的图像题
03 电磁继电器
04 切割、叠放的固体压强问题
05 物块入水的动态压强问题
06 压强、浮力、密度的综合大小比较问题
07 压强与浮力有关的综合计算问题
08 压强与浮力、简单机械结合题
09 细线、细杆、弹簧等有关的压强与浮力问题
10 简单机械综合
11 透镜成像
多选题
01 动态电路
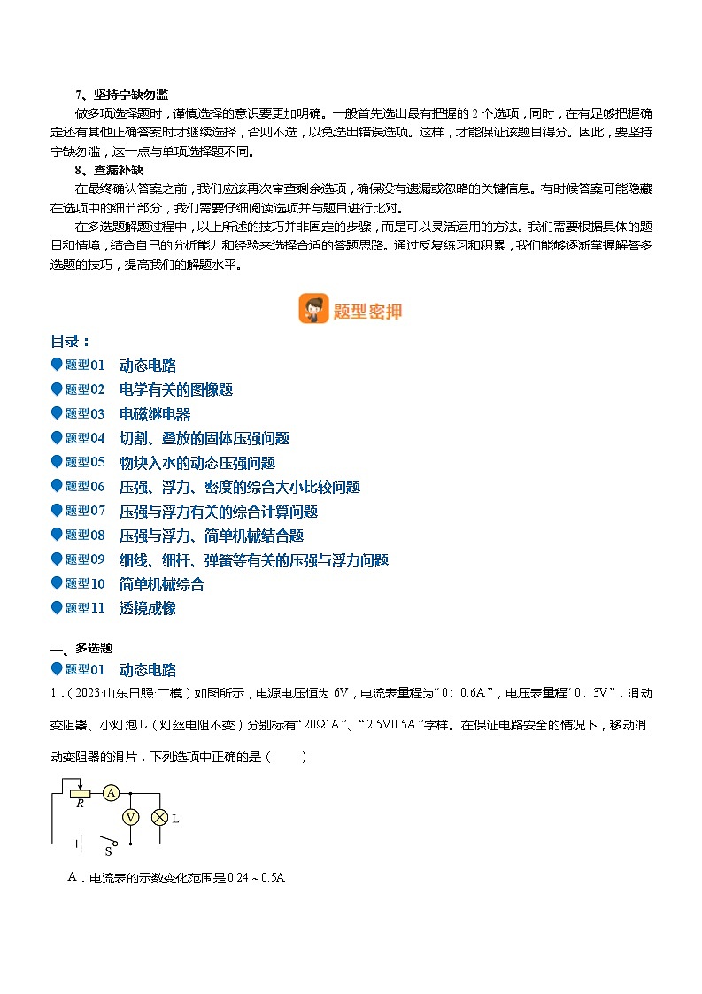
1.(2023·山东日照·二模)如图所示,电源电压恒为6V,电流表量程为“”,电压表量程“”,滑动变阻器、小灯泡L(灯丝电阻不变)分别标有“”、“”字样。在保证电路安全的情况下,移动滑动变阻器的滑片,下列选项中正确的是( )
A.电流表的示数变化范围是
B.电压表的示数变化范围是
C.滑动变阻器连入电路的阻值变化范围是
D.滑动变阻器的最大电功率
2.(2024·河北张家口·一模)在如图所示的电路中,电源电压恒定,闭合开关S后,将滑动变阻器的滑片P向右移动。下列说法正确的是( )
A.电压表的示数变小,电压表的示数与电流表A的示数比值变小
B.电压表的示数变大,电压表与电压表示数的变化量相等
C.电压表的示数变化量与电流表A的示数变化量之比等于
D.电压表的示数与电流表A的示数乘积变大,电路总功率变大
3.(2024·河北张家口·一模)如图所示的电路中,电源电压保持不变,定值电阻阻值为,滑动变阻器的最大阻值为,且,灯泡L上标有“9V 4.5W”字样,电流表的量程为0~0.6A、0~3A。当开关、、都闭合,滑动变阻器滑片P在左端时,灯泡L正常发光,两电流表的指针位置相同。不计温度对灯丝电阻的影响,下列说法正确的是( )
A.电源电压为9V
B.的阻值为72Ω
C.通过任意开关的通断,电路消耗总功率的最小值为0.75W
D.开关、、都闭合,滑动变阻器的滑片P向右移动时,电流表A2与电流表A1的示数之差不变
02 电学有关的图像题
4.(2024·河南周口·二模)如图甲所示,电源电压保持不变,闭合开关时,滑动变阻器的滑片P从b端滑到a端,电压表示数U与电流表示数I的变化关系如图乙所示,下列说法正确的是( )
A.电源电压是 3V
B.滑片P滑到中点时,电阻R的功率为6W
C.滑动变阻器的滑片在移动过程中,电压表示数U与电流表示数I的比值不变
D.滑动变阻器的阻值范围是0~12Ω
5.(2023·辽宁大连·一模)某同学设计了一个电子秤,其原理示意图如图甲所示,电源电压恒为6V,电阻R0为120Ω,电压表量程为0~3V(可显示质量大小),R1是力敏电阻,其阻值随压力变化图象如图乙所示。O点是杠杆ABO的支点,托盘固定在A点,AO︰BO=5︰1。托盘及杠杆组件的质量忽略不计,g取10N/kg。则( )
A.被称物体的重力就是杠杆的动力
B.电子秤能称量的最大质量是6kg
C.托盘中放2kg物体时,电路消耗总功率是0.1W
D.若托盘能移动,越靠近支点,电子秤的精确度越高
6.(2024·天津和平·一模)如图所示,电源电压恒定不变,闭合开关S,将滑动变阻器的滑片P向右移动,下列说法不正确的是( )
A.图中的甲是电压表的示数随电流表A的示数变化图象
B.电压表和电流表A的示数之比变大
C.电压表示数的变化量和电流表A示数的变化量比值的绝对值不变
D.电压表示数的变化量和电流表A示数的变化量比值的绝对值变小
03 电磁继电器
7.(2023·广西钦州·一模)图是可自动注水储水池的装置原理图。电源电压一定,R为压敏电阻,其阻值随压力变化而变化,为定值电阻。闭合S、当水位上升到一定高度时,触点分离,注水装置停止注水;当水位下降到一定位置时,触点连接,注水装置开始注水。则( )
A.水位上升时,电磁铁磁性变弱
B.水位上升时,通过电流变大
C.水位下降时,R的阻值会变大
D.水位下降时,的电功率变小
8.(2023·河南商丘·一模)为了让蔬菜临时储存仓库内保持一定的含水量,小敏设计了一个检测报警电路,当空气湿度过低时会提醒喷水。湿敏电阻R的阻值会随湿度的升高而增大,设计的电路如图所示。电源电压不变,当空气湿度降到过低时( )
A.控制电路总电阻减小B.指示灯会发光提醒
C.电压表示数会增大D.控制电路总功率减小
04 切割、叠放的固体压强问题
9.(2023·湖南长沙·二模)如图所示,均匀圆柱体甲和乙放置在水平地面上,现沿水平虚线切去部分后,使甲、乙剩余部分的高度均为h,若此时甲、乙的剩余部分对地面的压力相等,甲、乙的密度为ρ甲、ρ乙,原先两物体对地面的压强为p甲、p乙,压力为F甲、F乙,切完后两物体对地面的压强为p′甲、p′乙,则下列关系正确的是( )
A.ρ甲<ρ乙B.ρ甲>ρ乙C.p′甲<p′乙D.p′甲>p′乙
10.(2023·广西崇左·二模)如图所示,均匀正方体甲和乙放置在水平地面上,对地面的压强相等。现沿竖直方向均切去部分后,剩余部分对地面的压力相等,设正方体原来的质量分别为、,密度分别、,甲、乙切去的体积分别、,切去的质量分别、。则下列关系正确的是( )
A.;
B.;
C.;
D.;
05 物块入水的动态压强问题
11.(2023·天津·模拟预测)如图所示,薄壁圆柱形容器置于水平地面,容器的底面积S=8×10﹣3m2,容器高0.2m,内盛0.17m深的水。A1和A2为两个均匀实心立方体物块(不吸水),A1的质量为0.185kg,A2的体积为3.2×10﹣4m3,(已知ρ水=1.0×103kg/m3,g取10N/kg),则下列说法中正确的是( )
A.水对容器底部的压力大小为13.6N
B.水对容器底部的压强大小为1.36×103Pa
C.若将A1释放,使其浸没在水中,静止后受到容器底对它的支持力为0.6N,A1的体积为1.25×10﹣4m3
D.若只将A2缓慢浸入在水中,当水对容器底部的压强最大时,A2的密度至少为0.75×103kg/m3
06 压强、浮力、密度的综合大小比较问题
12.(2023·河南·模拟预测)完全相同的甲、乙、丙三容器放在水平桌面上,容器中分别装有密度为、、的三种不同液体,将完全相同的三个实心小球分别放入三个容器中,小球静止时所处位置如图所示,此时三容器中液面相平。小球在三种液体中所受浮力分别为FA、FB、FC,三容器中液体对容器底部的压强分别为pA、pB、pC,三容器对桌面的压力分别为F甲、F乙、F丙,则下列说法正确的是( )
A.
B.pA=pB>pC
C.FA= FC > FB
D. F乙
A.液体的密度
B.液体对容器底部的压强pB>pA>pC
C.液体对容器底部的压力FB<FA<FC
D.容器对桌面的压力
07 压强与浮力有关的综合计算问题
14.(2024·天津·模拟预测)在底面积为S的薄壁柱形容器内注入适量水,让空烧杯漂浮在水面上,测出水的深度为h0,如图所示:再将一金属球放入烧杯中,烧杯仍漂浮在水面上,测出水深为h1,最后将该金属球取出放入水中(空烧杯仍漂浮在水面上),待金属球沉底后测出水的深度为h2,已知水的密度为ρ水,以下说法正确的是( )
A.金属球的质量为:
B.金属球的质量为:
C.金属球的密度为
D.金属球的密度为
15.(2024·天津南开·二模)在底面积为S0的薄壁平底容器中,注入密度为0的某种液体后,液体的深度为h0.现将一个底面积为S1的金属圆柱体立于容器中(已知该金属圆柱体的密度大于所注入液体的密度),圆柱体有一部分露出液面,水也未溢出,如图所示。则此时( )
A.水对容器底部的压强为
B.水对容器底部的压强为
C.水对容器底部的压力为
D.水对容器底部的压力为
16.(2023·江苏苏州·二模)柱状容器内放入一个体积大小为200cm3的柱状物体,现不断向容器内注入水,并记录水的总体积V和所对应的水的深度h,如下表所示,则下列判断中不正确的是(取g=10N/kg)( )
A.物体的高度为19cmB.物体所受到的最大浮力为2N
C.物体的密度为0.7×103kg/m3D.容器的底面积S2为12cm2
17.(2023·云南昆明·模拟预测)圆柱形容器内盛有一定量的水,如图甲所示。现将一质量为600g的密封空心铁盒A放入水中,空心铁盒有一半体积浮出水面(如图乙)。当铁盒上放一个小磁块B时,铁盒恰好没入水中(如图丙)。当把它们倒置水中时,A有的体积露出水面(如图丁)。以下结果正确的是( )
A.小磁块B的质量是600g
B.空心铁盒A的体积是600cm3
C.图乙中空心铁盒A所受浮力的大小为6N
D.小磁块B的密度是5×103kg/m3
08 压强与浮力、简单机械结合题
18.(2023·四川攀枝花·模拟预测)某中学的物理实验社团的同学们用泡沫塑料和灯泡制作了一个航标灯模具,如图所示,航标灯A总重4N,A底部与浮子B用细线跨过定滑轮相连,航标灯A下半部分由底面积,高度10cm的均匀柱体制成,浮子B的底面积,高度5cm,静止时航标灯A浸入水中的深度为6cm,浮子B下表面距A底部的距离为7cm(不计绳重和摩擦,,)。则下列说法中正确的是( )
A.航标灯A静止时受到的浮力是4N
B.浮子B的密度是
C.从打开阀门K到浮子B的上表面与水面相平的过程中细绳上的拉力变小
D.打开阀门K,将容器中的水慢慢放出,直到浮子B的上表面与水面相平,此过程中浮子B上升了4cm,则水对容器底部压强的变化量是400Pa
19.(2023·山东滨州·中考真题)用如图所示的装置匀速提升浸没在容器底部的正方体物块A,物块A的质量为5kg,棱长为10cm,水的深度为60cm。物块A露出水面前滑轮组的机械效率为80%,在水中上升的时间为5s。物块A与容器底部未紧密接触,水对物块A的阻力、绳子的重力、绳子与滑轮间摩擦都忽略不计,,。下列分析正确的是( )
A.物块A的重力为50N
B.物块A上升的速度为0.12m/s
C.物块A露出水面前,拉力所做的有用功为20J
D.物块A完全露出水面后,滑轮组的机械效率约为83.3%
09 细线、细杆、弹簧等有关的压强与浮力问题
20.(2024·北京·一模)电子秤放在水平桌面上,将柱形容器放在电子秤上,容器内盛有足够深的某种液体,如图所示。用弹簧测力计提着圆柱体使之缓慢浸入液体中,圆柱体始终保持竖直状态且不接触容器底和侧壁,此过程中容器中的液体未溢出。记录圆柱体下表面所处的不同深度h和相应电子秤的示数m,数据如下表所示。已知圆柱体的高度15cm。当h=8cm时,弹簧测力计的示数为1.2N。(g取10N/g)
下列判断正确的是( )
A.物体的重力是20N
B.电子秤示数逐渐增大时,细线对圆柱体的拉力逐渐减小
C.当h=10cm时,圆柱体受到的浮力大小为2N
D.剪断细线后,圆柱体最终处于漂浮状态
21.(2023·河南濮阳·二模)底面积为不计厚度的平底圆柱形容器装有适量的水,放置于水平桌面上。现将重为6N,体积为的木块A轻轻放入容器内的水中,静止时如图甲所示,若将一重为12N的物体B用细绳系于A的下方,使其恰好浸没在水中,如图乙所示(水未溢出),此时B与A恰好处于悬浮状态,忽略绳重,ρ水=1.0×103kg/m3,g=10N/kg,则说法正确的是( )
A.图甲中A所受的浮力是10N
B.物体B的体积是
C.从图甲到图乙,容器对桌面的压强增加400Pa
D.从图甲到图乙,水对容器底的压强增加600Pa
22.(2023·北京朝阳·二模)如图甲所示,有一体积、质量均忽略不计的弹簧,其两端分别固定在容器底部和正方体形状的物体上。已知物体的边长为10cm,容器的底面积为,弹簧没有发生形变时的长度为10cm。弹簧的伸长量与它所受拉力F的关系如图乙所示。向容器中加水,直到物体的上表面与液面相平,此时水深24cm,水对容器底部的压力为,物体受到的浮力为。打开出水口缓慢放水,当弹簧没有形变时关闭出水口,此时水对容器底部的压力为,,。下列说法正确的是( )
A.B.
C.物体受到的重力是14ND.物体的密度是
23.(2023·天津南开·一模)某兴趣小组想用实验室中的力传感器代替弹簧测力计研究物体受力情况,组装如图甲所示装置,竖直细杆(质量不计)的上端通过力传感器连在天花板上,力传感器可以显示出细杆上端受到作用力的大小,下端与边长为a的正方体物块相连。现向底面积为S的薄壁空水箱中加水,力传感器的示数大小随水箱中加入水质量变化的图像如图乙所示,已知水的密度为ρ水,则( )
A.物块受到的重力为F2
B.物块的边长a亦可表示为
C.当加入的水的质量为a(S-a2)ρ水+m0时,物块恰好所受浮力最大
D.水箱加水到C点时,水对水箱底部的压强为
10 简单机械综合
24.(2024·北京通州·一模)工人利用如图所示的滑轮组将一批不同质量的货物提升至高处。小华和小强是一个工作组,一人负责运送货物并将货物挂在滑轮上,另一人负责拉动绳子自由端。按照工作要求,他俩可以互换岗位,但不能同时做相同的工作。在图中,当小华站在水平地面上用竖直向下的拉力匀速提升质量为70kg的货物时,他对绳子的拉力为366N。已知小华的重力为600N,小强的重力为800N,不计轮与轴的摩擦和绳重,g取10N/kg。则下列说法正确的有( )
A.动滑轮的重力为32N
B.小华用滑轮组一次能将120kg的货物匀速提升至高处
C.小强竖直向下拉动绳子,使120kg的货物以0.2m/s的速度匀速上升时,小强拉力的功率为246.4W
D.该小组使用该滑轮组匀速提升货物时,能够达到的最大机械效率为98%
25.(2023·四川成都·模拟预测)如图的装置,甲、乙分别表示两个滑轮组,连接滑轮和物体的细绳相同,绳子能承受的最大拉力为500N,物块重为200N,动滑轮重为20N,当甲的绳自由端拉力为400N,乙的绳自由端拉力为150N时,物块以0.2m/s匀速水平向左移动;当甲的绳端拉力为340N,乙的绳端拉力为F乙'时,物块处于静止状态,且物块与地面之间的摩擦力为0N,物块与水平地面粗糙程度均匀,忽略绳重及滑轮转轴摩擦,则下列说法正确的是( )
A.物块与地面之间的滑动摩擦力为120N
B.物块以0.2m/s匀速向右移动,乙绳端拉力的最小功率为14W
C.F乙'=260N
D.物块匀速移动时,乙的最大机械效率为96.2%
26.(2024·北京东城·一模)如图所示是小强利用器械进行锻炼的示意图,其中横杆AB可绕固定点O在竖直平面内转动,,,在杆A端用细绳悬挂重为400N的配重,他在B端施加竖直方向的力,杆AB在水平位置平衡,此时他对水平地面的压力为。为了加强锻炼的效果,他将固定点O移至,配重仍悬挂在A点,在B端施加竖直方向的力使杆AB在水平位置再次平衡,他对水平地面的压力为,压强为。已知小强重为700N,两只脚与地面接触的总面积为400cm2,不计杆重与绳重,下列判断正确的是( )
A.为100NB.为800N
C.为100ND.的距离为1.2m
11 透镜成像
27.(2023·河北·三模)利用如图所示的装置探究凸透镜成像的规律,此时在光屏上恰好成一个清晰的烛焰像,下列说法正确的是( )
A.透镜的焦距为25cm
B.利用此成像特点制成了投影仪
C.将蜡烛置于40cm位置,透镜不动光屏右移,光屏上会成清晰的倒立的烛焰像
D.靠近透镜放一眼镜片,向左移动光屏会再次成清晰的烛焰像,此镜片可矫正远视眼
28.(2023·河北邯郸·二模)在做“探究凸透镜成像规律”的实验中,某小组同学利用图甲测出了透镜的焦距后,正确安装并调节实验装置如图乙所示,在光屏上得到一个清晰的像。下列说法正确的是( )
A.由甲图可知该透镜焦距为40cm
B.乙图中成的是倒立缩小的实像,符合照相机的成像原理
C.在乙图中保持凸透镜的位置不变,将蜡烛与光屏的位置互换,则成像情况符合投影仪的原理
D.如果在烛焰与透镜之间放置一近视眼镜的镜片,则将光屏适当左移可得一个清晰的像
一、多选题
1.(2024·河北石家庄·模拟预测)A、B为材料相同的实心正方体,分别以甲、乙、丙三种情况在相同的水平桌面上一起做匀速直线运动,如图所示。下列说法正确的是( )
A.F1>F2>F3
B.乙中的B不受摩擦力
C.丙中桌面受到的压强最大
D.乙和丙中的A所受摩擦力大小相等
2.(2024·北京丰台·一模)如图甲所示,滑轮组悬挂在水平支架上,某工人站在水平地面上,用竖直向下的拉力F拉动绳子自由端,使物体A以0.2m/s的速度匀速上升,拉力F所做的功W与时间t的关系如图乙所示。提升过程中滑轮组的机械效率为90%。已知该工人重650N,两个滑轮质量相等,不计滑轮组的绳重和摩擦,关于该过程下列说法正确的是( )
A.物体A的重力为500NB.绳子自由端拉力的功率为100W
C.该工人对地面的压力为400ND.支架受到滑轮组的拉力为800N
3.(2024·河南驻马店·一模)如图所示,烧杯中装有适量的水,现有质地均匀,不吸且不溶于水的a、b两实心柱体,质量之比为3∶1,体积之比为4∶1,将b置于a上面一起放入烧杯中,静止时a的上表面刚好与液面相平,下列说法正确的是( )
A.a的密度为
B.单独把a放入烧杯中,有四分之三的体积露出液面
C.单独把b放入烧杯中,有四分之一的体积露出液面。
D.单独把a放入烧杯中时,其下表面液体压强与图中a的下表面液体压强之比为3∶4
4.(2024·湖南长沙·一模)如图甲所示,两个质量分布均匀的正方体放在水平地面上,A、B对地面的压强之比为4∶5,将A沿水平方向切去高为L的部分,把切去部分叠放在B上,此时B对地面的压强为,A剩余部分对地面的压强为,、与L的变化关系如图乙所示。则以下分析正确的是( )
A.切除之前,A的边长为10cm
B.B的底面积为
C.时,
D.A切除一半后,余下部分的密度为
5.(2024·北京通州·模拟预测)某科技小组的同学想制作一个简易浮力秤来测质量。他们剪掉空塑料瓶的瓶底,旋紧瓶盖,在瓶盖上系一块质量适当的石块,然后将其倒置在水桶里,当瓶中不放被测物体静止时,在瓶上与水面相平位置标记为零刻度线,再在瓶身上均匀标记其他刻度线,左侧标记的是长度值,若在刻度线右侧标上相应的质量值,即可做成一个简易浮力秤,如图所示。已知零刻度线以上瓶身粗细均匀,其横截面积为,不放被测物体时浮力秤的总质量为170g,水的密度为,g取。下列说法中正确的是( )
A.图中所示状态浮力秤受到的浮力为1.7N
B.浮力秤上2cm刻度线对应的质量值为270g
C.减小浮力秤下方悬挂石块的质量,该浮力秤0刻度线将向下移动
D.增大浮力秤下方悬挂石块的质量,该浮力秤刻度线间的距离保持不变
6.(2024·天津滨海新·一模)盛有水的柱形平底薄壁容器放在水平桌面上,容器底面积为S,容器和水的总质量为m。将一木块放入水中,静止时处于漂浮状态,此时浸在水中的体积为V,水深为h,如图所示。水的密度为,下列判断正确的是( )
A.放入木块后,容器对桌面的压强为
B.放入木块后,容器对桌面的压强为
C.放入木块前,水对容器底的压强为
D.放入木块前,水对容器底的压强为
7.(2024·河南开封·一模)如图所示,“新光华”号半潜船是国内最大、全球第二大半潜船。其最大下潜深度为30m,满载排水量约10万吨。工作时,如图甲、乙、丙所示,通过调节压载水舱中的海水量,使甲板下潜至预定水深。待货物到达甲板上方,再次调节舱中海水量,使甲板浮出水面,完成装载过程(,)。下列关于“新光华”号的说法正确的是( )
A.“新光华”号在如图甲、乙、丙三种状态时所受的浮力相等
B.“新光华”号从长江驶入东海,其所受浮力大小不变
C.最大下潜时,“新光华”号底部受到海水的压强约为
D.满载时,“新光华”号所受浮力约为
8.(2024·天津河北·一模)如图所示,水平地面上有底面积为 200 cm2、不计质量的薄壁盛水柱形容器 A,内有质量为 600g、边长为10cm、质量分布均匀的正方体物块B,通过一根长10cm的细线与容器底部相连,此时水面距容器底 30cm,计算可得出( )
A.绳子受到的拉力为 4N
B.容器对水平地面的压力是 75N
C.剪断绳子,待物块静止后水对容器底的压强变化了200Pa
D.剪断绳子,待物块静止后水平地面受到的压强变化了 200Pa
9.(2024·天津和平·一模)小明在探究沉与浮的条件时,用一根细线连接A、B两个物体,放在盛水的烧杯中,处于悬浮状态,如图甲所示。剪断细线后,A物体处于漂浮状态,B物体沉到烧杯底部,如图乙所示。设甲、乙两图烧杯对桌面的压强分别为p1、p2,水对烧杯底部的压强变化为Δp,甲图中细线的拉力为F,乙图中B物体对烧杯底部的压强为pB。已知B物体的重力为G,体积为V,烧杯的底面积为S,水的密度为ρ。以下关系式正确的有( )
A.甲图中细线的拉力
B.甲、乙两图烧杯对桌面的压强分别为、,则
C.水对烧杯底部的压强变化
D.乙图相对于甲图烧杯中水面高度变化
10.(2024·河北邯郸·一模)将底面积为的长方体木块用细线拴在一个空容器的底部,然后向容器中缓慢加水,直到木块上表面与水面相平,如图甲所示。在整个过程中,木块底部受到水的压强随容器中水的深度的变化如图乙所示。(,g取10N/kg)下列说法正确的是( )
A.木块受到的最大浮力为15N
B.细线对木块的最大拉力为9N
C.木块的密度为
D.木块刚刚漂浮时,容器底部受到水的压强为900Pa
11.(2024·云南楚雄·一模)如图所示的电路,电源电压恒为12V,只闭合开关S、,滑动变阻器的滑片P在B端时,电流表示数为0.4A,电压表示数为8V;只闭合开关S、,将滑片P从B端向A端移动,直到小灯泡正常发光,电流表示数为0.5A,电压表示数为2V。下列说法正确的是( )
A.定值电阻的大小为20ΩB.滑动变阻器的最大阻值为20Ω
C.小灯泡的额定功率为2.5WD.两次实验中,电路消耗的最大功率为4.8W
12.(2024·黑龙江绥化·一模)如图所示,在探究电路变化特点的实验电路中,电源电压恒为6V,R1为10Ω,R2的规格为“50Ω 0.5A”,电流表A的量程为“0~0.6A”,电压表V1的量程为“0~3V”,电压表V2的量程为“0~15V”。闭合开关S后,在保证各电路元件都安全的情况下,滑片P在a、b间滑动过程中,正确的是( )
A.P在不同位置时,R2的功率可能相等
B.同一状态下R1与R2电功率的比值范围为0.2~1
C.P向a移动,V2示数增大,V1与A示数的比值不变
D.P向b移动,V2示数变化量与A示数变化量的绝对值的比值不变
13.(2024·山东威海·一模)如图,电源电压为8V,,滑动变阻器的规格为“ ”,电流表的量程为“0~0.6A”,小灯泡上标有“6V 3W”字样,不考虑灯丝电阻变化,并保证电路安全。则( )
A.S闭合,、都断开,滑动变阻器接入电路阻值范围是
B.S闭合,、都断开,调节滑动变阻器,灯泡的功率变化范围是0.75W~3W
C.S、、都闭合,电路消耗的总功率最小值为4.8W
D.S、、都闭合,当电路消耗的总功率最大时,滑动变阻器接入电路的阻值是
14.(2024·湖南邵阳·一模)小明制作了一个利用电路测物体所受重力大小的小仪器,如图所示,电源电压恒定,当秤盘不放任何重物时,滑片P恰好处于a点。下列说法正确的是( )
A.改造电压表表盘可显示重力的大小
B.当秤盘内物体所受重力变大时,电流表示数变小
C.当秤盘内物体所受重力变大时,电路的功率不变
D.短路将使测量结果偏小
15.(2024·河北石家庄·模拟预测)如图甲所示的电路,电源电压不变,定值电阻R1=10Ω。先闭合开关S、S1,将滑动变阻器滑片从右端调节至中点;然后断开开关,将滑片调回右端再闭合开关S、S2,又将滑片从右端调节至中点,这两次过程中电压表与电流表A2示数的I﹣U图像如图乙所示,下列说法正确的是( )
A.电源电压为4V
B.电阻R2阻值为20Ω
C.闭合开关S、S1对应的图像是a
D.闭合开关S、S2,电路的最小功率为1.8W
16.(2024·山东滨州·一模)每年进入汛期,多地会发生强降雨,导致河流水位上涨.某校科技小组设计了一个监测水位的装置如图甲所示,电路中电源电压保持不变,为定值电阻,是竖直放置的起滑动变阻器作用的电阻装置(最大阻值),浮子可带动金属滑杆即滑动变阻器滑片竖直上下移动,当电流表的示数达到某一数值时提醒小组成员水位达到警戒值(25cm)。接入电路的阻值R随水位的变化关系如图乙所示,与之对应的电压表与电流表示数变化关系如图丙所示。下列说法正确的是( )
A.当水位升高时,电压表的示数减小
B.该电路工作时总功率最小值为
C.水位变化过程中,滑动变阻器功率最大时水位为
D.当水位达到警戒水位时,电压表的示数为
V/cm3
60
120
180
240
300
360
h/cm
5
10
15
19
22
25
h/cm
0
2
4
6
8
10
12
……
m/kg
2.00
2.040
2.080
2.120
2.160
2.200
2.240
……
2024年中考物理冲刺(全国通用)压轴题13 图像题、表格题(原卷版+解析版): 这是一份2024年中考物理冲刺(全国通用)压轴题13 图像题、表格题(原卷版+解析版),文件包含压轴题13图像题表格题原卷版docx、压轴题13图像题表格题解析版docx等2份试卷配套教学资源,其中试卷共49页, 欢迎下载使用。
2024年中考物理冲刺(全国通用)压轴题12 光学 密度 难点分析(原卷版+解析版): 这是一份2024年中考物理冲刺(全国通用)压轴题12 光学 密度 难点分析(原卷版+解析版),文件包含压轴题12光学密度难点分析原卷版docx、压轴题12光学密度难点分析解析版docx等2份试卷配套教学资源,其中试卷共63页, 欢迎下载使用。
2024年中考物理冲刺(全国通用)压轴题09 压强与浮力实验题(原卷版+解析版): 这是一份2024年中考物理冲刺(全国通用)压轴题09 压强与浮力实验题(原卷版+解析版),文件包含压轴题09压强与浮力实验题原卷版docx、压轴题09压强与浮力实验题解析版docx等2份试卷配套教学资源,其中试卷共68页, 欢迎下载使用。

