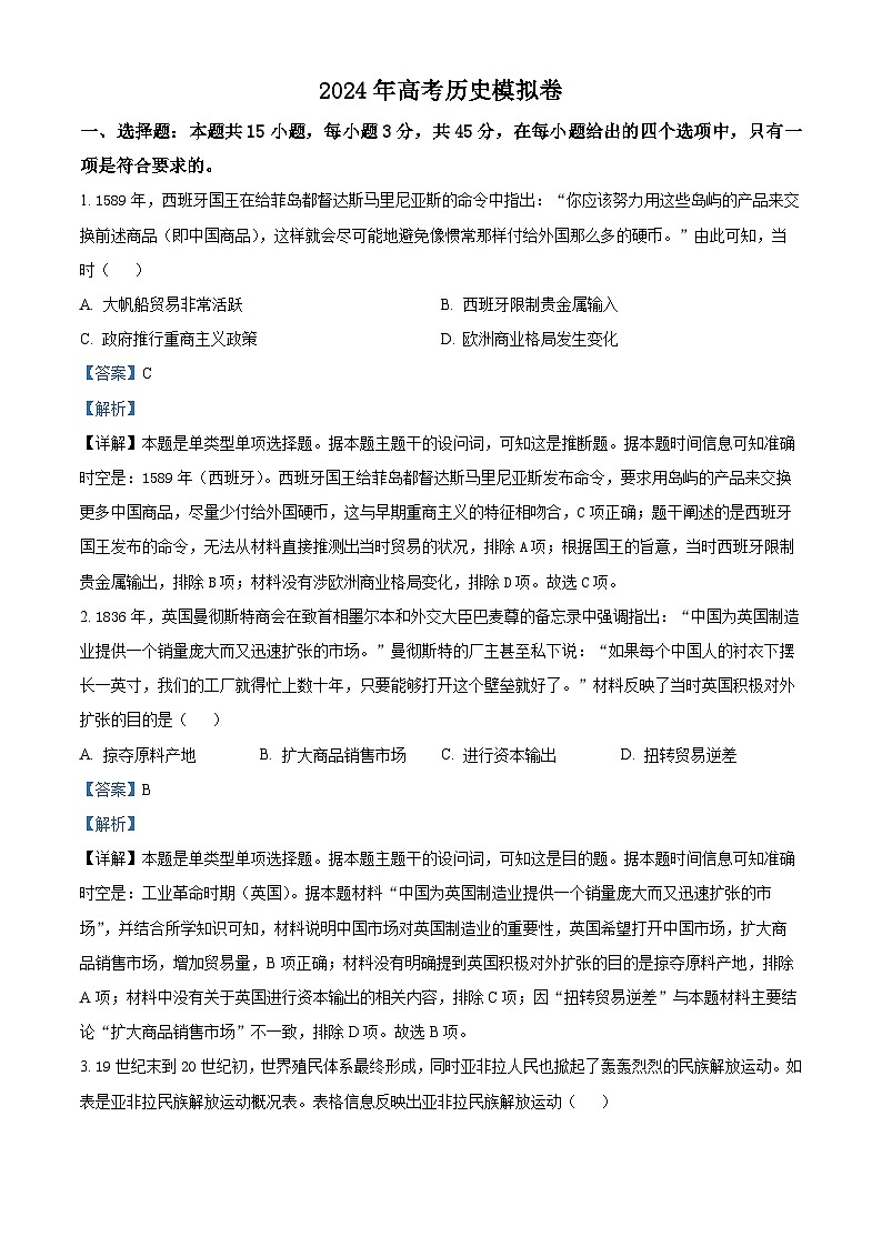
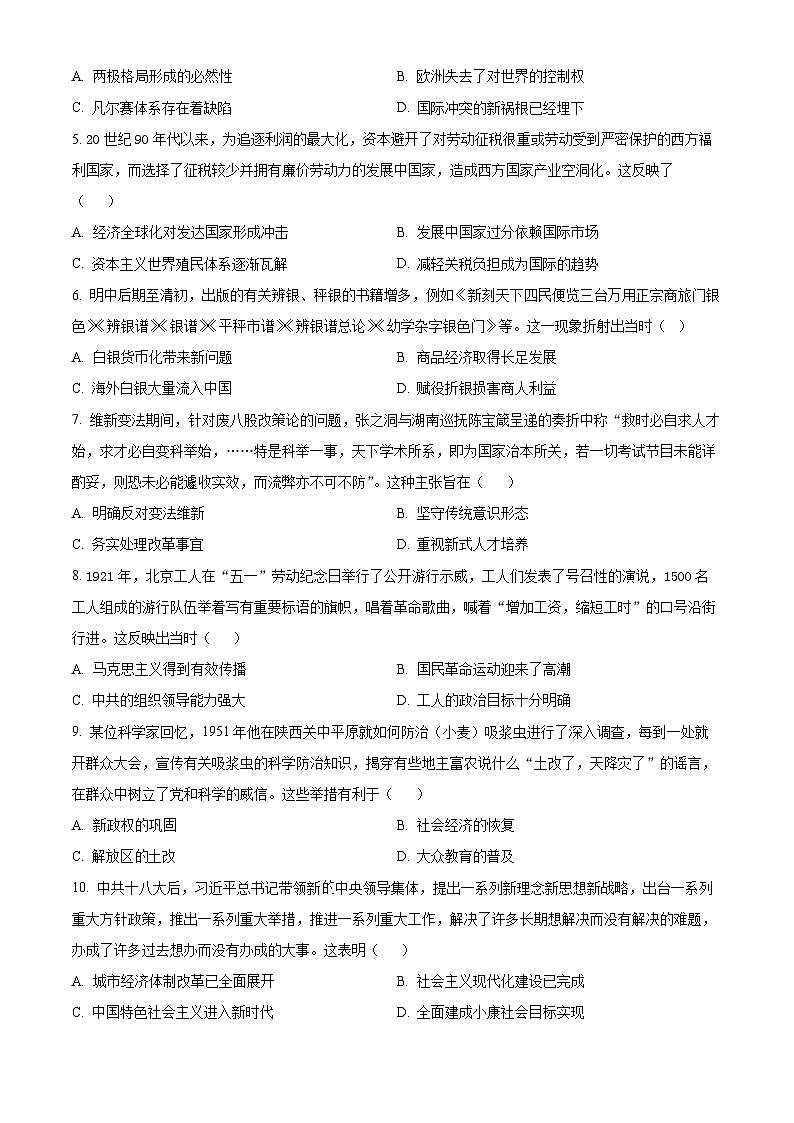
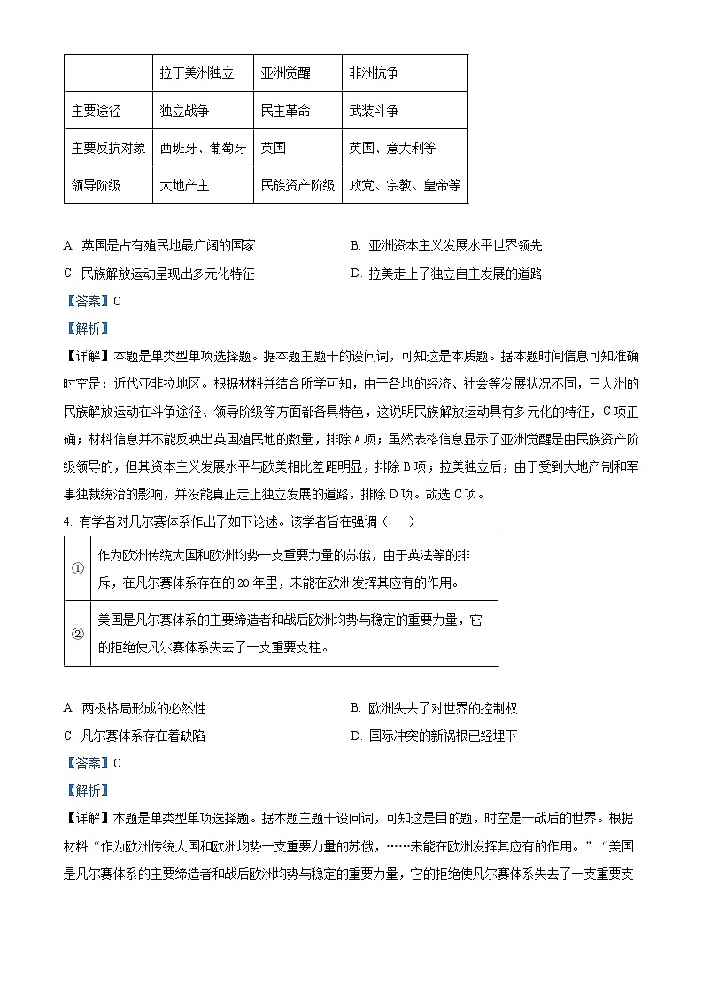
广西壮族自治区2024届高三下学期模拟预测历史试题(原卷版+解析版)
展开2024届江苏省南通市高三下学期模拟预测历史试题(原卷版+解析版): 这是一份2024届江苏省南通市高三下学期模拟预测历史试题(原卷版+解析版),文件包含2024届江苏省南通市高三下学期模拟预测历史试题原卷版docx、2024届江苏省南通市高三下学期模拟预测历史试题解析版docx等2份试卷配套教学资源,其中试卷共17页, 欢迎下载使用。
2024届辽宁省高三下学期模拟预测历史试题(原卷版+解析版): 这是一份2024届辽宁省高三下学期模拟预测历史试题(原卷版+解析版),文件包含2024届辽宁省高三下学期模拟预测历史试题原卷版docx、2024届辽宁省高三下学期模拟预测历史试题解析版docx等2份试卷配套教学资源,其中试卷共18页, 欢迎下载使用。
2024届浙江省五校联盟高三下学期模拟预测历史试题(原卷版+解析版): 这是一份2024届浙江省五校联盟高三下学期模拟预测历史试题(原卷版+解析版),文件包含2024届浙江省五校联盟高三下学期模拟预测历史试题原卷版docx、2024届浙江省五校联盟高三下学期模拟预测历史试题解析版docx等2份试卷配套教学资源,其中试卷共27页, 欢迎下载使用。

