山东省菏泽市鄄城县2023-2024学年七年级下学期4月期中考试生物试卷(含答案)
展开一、单选题
1.下列营养物质都能为人体生命活动提供能量的是( )
①馒头
②牛肉
③食盐
④纯净水
⑤鸡蛋
⑥青菜
A.①②⑤B.①②③C.②③④D.④⑤⑥
2.下列关于人体的消化系统的叙述,不正确的是( )
A.消化系统主要由消化道和消化腺两部分组成
B.消化道由口腔、咽、食道、胃、小肠、大肠和肛门组成
C.消化系统的主要功能是消化食物和吸收营养物质
D.小肠中的消化腺分泌、胆汁、胰液和肠液等消化液
3.下列哪类食物既位居“膳食宝塔”的底层,又是膳食中能量的主要来源( )
A.奶类和豆制品B.蔬菜和水果类C.鱼、肉、蛋类D.谷类
4.有一个患儿不满4个月,出生后一直服用一种几乎不含蛋白质的劣质奶粉,出现了头大、嘴小、脸肿的症状。下列选项中错误的是( )
A.蛋白质是构成人体细胞的基本物质B.人体的生长发育离不开蛋白质
C.蛋白质是人体最重要的供能物质D.组织细胞的更新离不开蛋白质
5.科学家使鹰吞下带小金属笼的肉块,一定时间发现肉块消失,下列结论不能得出的是( )
A.肉块消失说明胃具有消化功能B.肉块不是因胃摩擦消失的
C.可能是胃中的液体起了作用D.胃是消化食物的主要器官
6.下列病症与其病因的对应关系错误的是( )
A.佝偻病———缺少维生素DB.坏血病———缺少维生素C
C.神经炎———缺少维生素AD.脚气病———缺少维生素B1
7.外界氧气进入人体血液中的路线应是( )
A.口腔→气管→肺泡→肺泡外毛细血管
B.口腔→喉→咽→气管→支气管→肺泡→肺泡毛细血管
C.鼻腔→咽→喉→气管→支气管→肺泡→肺泡毛细血管
D.鼻腔→咽→气管→肺泡→肺泡毛细血管
8.如图表示人体呼吸的全过程,其中通过扩散作用实现气体交换的过程有( )
A.①②B.②③C.①④D.②④
9.如下图所示装置模拟了人体呼吸运动,下列相关叙述正确的是( )
A.甲模拟吸气,膈肌收缩B.甲模拟呼气,膈肌舒张
C.乙模拟吸气,膈肌舒张D.乙模拟呼气,膈肌收缩
10.当膈肌和肋间肌都舒张时,外界、肺泡、气管处的气压( )
A.外界>肺泡>气管B.气管>肺泡>外界C.外界>气管>肺泡D.肺泡>气管>外界
11.当血液经过肺泡周围毛细血管时,血液中的氧含量发生变化,正确表示该变化的曲线是( )
A.AB.BC.CD.D
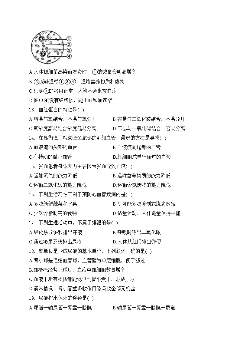
12.如图为人血永久涂片示意图,下列说法错误的是( )
A.人体被细菌感染而发炎时,①的数量会明显增多
B.②能够运载①③④,运输营养物质和废物
C.只要③的数目正常,人就不会患贫血症
D.图中④没有细胞核,能止血和加速凝血
13.血红蛋白的特性是( )
A.容易与氧结合,不易与氧分开B.容易与二氧化碳结合,不易分开
C.氧浓度高易结合浓度低易分离D.不易与一氧化碳结合,容易分离
14.在显微镜下观察金鱼尾部的毛细血管,最好的方法是寻找( )
A.血液流向头部的血管B.血液流向尾部的血管
C.有搏动的微小血管D.红细胞成单行通过的血管
15.贫血患者身体无力主要因为贫血导致血液( )
A.运输氧气的能力降低B.运输营养物质的能力降低
C.运输二氧化碳的能力降低D.运输含氮废物的能力降低
16.下列生活习惯不利于预防心血管疾病的是( )
A.多吃新鲜蔬菜和水果B.尽可能多吃腌制或烧烤食品
C.少吃含脂肪高的食物D.适量运动,人体能量保持平衡
17.下列生理活动中,不属于排泄的是( )
A.经皮肤分泌和排出汗液B.呼吸时呼出二氧化碳
C.通过泌尿系统排出尿液D.人体从肛门排出粪便
18.肾单位是形成尿液的基本单位。下列叙述正确的是( )
A.肾小球是毛细血管球,血管壁为单层细胞,便于滤过
B.血液流经肾小球后,血液中血细胞数量增多
C.血液中所有物质都能滤过到肾小囊中,形成原尿
D.通常情况,肾小管重吸收作用能吸收全部无机盐
19.尿液排出体外的途径是( )
A.尿道一输尿管一肾盂一膀胱B.输尿管一肾盂一膀胱一尿道
C.膀胱一肾盂一输尿道一尿道D.肾盂一输尿管一膀胱一尿道
20.下列关于人体的结构与功能相适应的叙述,错误的是( )
A.小肠长约5~6米,有皱襞和小肠绒毛,利于消化和吸收
B.心脏的右心室壁最厚,利于将血液泵出并输送到全身各处
C.肺泡壁由一层上皮细胞组成,利于肺泡与血液之间进行气体交换
D.皮肤真皮内有丰富的毛细血管,可以调节体温
二、读图填空题
21.“民以食为天”,人们摄食的大分子营养物质,必须先分解为小分子的有机物。才能被人体细胞利用。图一表示淀粉在消化道内逐步分解的示意图:图二中三条曲线(X、Y、Z)分别表示三大营养物质在消化道中各部位(依次用A、B、C、D、E表示)被消化的程度。请据图分析回答下列问题:
(1)图一中的②过程发生的主要场所是图二中的D,在图三中与该部位相对应的部位是[ ]________.◯◯表示的物质是麦芽糖,最终被分解为可吸收的________.
(2)图二中表示脂肪消化过程的曲线是________(填“X”或“Y”或“Z”),对其有消化作用的消化液有________.
(3)在图三中的[ ]________处出现蛋白质初步消化的产物。
(4)图三中人体内最大的消化腺是[ ]________,它分泌的消化液不含消化酶。
22.呼吸是人类赖以生存的首要条件。下图所示为人
体呼吸系统示意图,请据图回答问题。
(1)人体的呼吸系统是由呼吸道和[ ]________两部分组成:外界空气经呼吸道进入肺,呼吸道会对吸入的空气进行温暖、湿润和________处理,但呼吸道的处理能力是有限的,长期吸入粉尘会引起肺组织纤维化,导致“尘肺病”。
(2)食物和气体的共同通道是[ ]________.
(3)肺与外界进行气体交换的场所是[ ]________(填序号).该结构适于进行气体交换的特点:________:________(最少写出两点):肺与外界的气体交换是通过________实现的。
23.为了探究烟草的危害,某实验小组进行了“烟草浸出液对水蚤心率的影响”的探究实验。水蚤的心率因个体不同差别很大,在100~350次/分之间,该小组选择了多只个体大小一致的水蚤,并用同一品牌香烟各半支的烟丝,分别加入50mL、40mL、30mL、20mL蒸馏水浸泡一天,分别取其烟草浸出液,在250左右室温中经过大量实验,得到以下平均数。实验结果见下表:
(1)本实验中设计的变量是________,第1组加清水的作用是________.
(2)根据实验结果可知,烟草浸出液对水蚤心率有________(填“促进”或“抑制”)作用,且浓度越________(填“高”或“低”),作用越强。当达到一定的浓度,对水蚤有致死作用。
(3)烟草燃烧时释放的烟雾中含有4000多种已知的化学物质,绝大多数对人体有害,为此请向广大正在尝试吸烟以及烟瘾很重的同学提一项建议:________.
24.如图为尿的形成过程示意图,其中①②③④⑤代表不同的结构,表格为取自图中不同部位液体的成分含量(单位:g/100mL),请据图分析回答:
(1)肾脏结构和功能的基本单位是________,它由图中的________(填序号)几部分构成。
(2)液体甲可能取自于图中的[ ]________处,液体乙和液体甲相比,尿素的含量明显增加,这是由于()________作用导致的。
(3)如果在④的末端出现了大分子蛋白质或血细胞,发生病变的部位可能是[ ]________.
(4)人体通过排尿不仅可以排出体内代谢废物,而且还可以调节体内________的平衡,维持组织细胞正常的生理功能。
三、填空题
25.图甲为人体心脏结构示意图,乙为血液循环流程图,请回答以下问题:
(1)心脏分为四个腔,甲图中与B相连的血管是[ ]________,结构f、e的作用是________.
(2)图乙中血液流经毛细血管①后血液成分发生的变化是________.
(3)若上肢静脉注射药物治疗肠炎,药物随着血液的流动最先流入心脏的( )________,通过心脏各腔的途径依次是________(用箭头和字母表示)。
(4)人的血液循环分为体循环和肺循环,请用图乙中的字母、序号和箭头表示出体循环的途径________.
参考答案
1.答案:A
解析:①馒头含有的主要营养物质是淀粉,能够为运动员生命活动提供能量,故①符合题意;②牛肉含有的主要营养物质是蛋白质,能够为运动员生命活动提供能量,故②符合题意;③食盐的主要成分是无机盐,不能给运动员生命活动提供能量,故③不符合题意;④纯净水不能为运动员生命活动提供能量,故④不符合题意;⑤鸡蛋含有的主要营养物质是蛋白质,能够为运动员生命活动提供能量,故⑤符合题意;⑥青菜含有的主要营养物质是维生素和无机盐,不能为运动员生命活动提不提供能量,故⑥不符合题意。故选A
2.答案:D
解析:
3.答案:D
解析:
在“平衡膳食宝塔”底层的食物需要量多,越往上需要量越少,最顶端需要量最少,由下往上一层为谷类,主要提供淀粉等糖类,糖类是人体的主要供能物质,能为人体提供能量,因此每日摄取量最多的应为第一层食物,因为该层食物富含糖类,能满足人体对能量的需求。故选:D。
4.答案:C
解析:
5.答案:D
解析:D项,在各个消化器官中,小肠是消化和吸收营养物质的主要器官,小肠内含有多种消化液,内壁中有丰富的毛细血管,这都与小肠的消化和吸收功能有关,胃并不是消化食物的主要器官,故D项不符合题意A项和C项,胃液中含有多种蛋白酶,可对食物中的蛋白质进行初步消化,具有一定的消化功能,故A项和C项均符合题意。B项,肉块是放置在金属笼内的,不与胃部产生摩擦,因此肉块不是由于胃摩擦而消失的,故B项符合题意。注意本题要选择的是结论不合理的选项,故本题正确答案为D。
6.答案:C
解析:A、维生素D促进钙、磷吸收和骨骼发育,缺乏维生素D时引起佝偻病、骨质疏松等,A正确。B.维生素C维持正常的新陈代谢、维持骨肌肉和血液的正常生理作用,增长抵抗力,缺乏维生素C时患坏血症(牙龈出血),B正确。CD.维生素BI维持人体正常的新陈代谢和神经系统的正常生理功能,缺乏维生素B1时引起神经炎、脚气病、消化不良,C错误,D正确。故选C.
7.答案:C
解析:呼吸系统是由呼吸道和肺组成的。呼吸系统中的鼻、咽、喉、气管、支气管,是气体进出肺的通道,叫做呼吸道,是气体进出的通道。肺是呼吸系统的主要器官(气体交换的场所)。肺由肺泡组成,肺泡外面包绕着丰富的毛细血管,肺泡和毛细血管的壁都很薄,只由一层上皮细胞构成,适于气体交换。肺泡与血液的气体交换:肺泡中的氧气透过肺泡壁和毛细血管壁进入血液,血液中的二氧化碳透过肺泡壁和毛细血管壁进入肺泡,由静脉血变成动脉血,因此外界氧气进入人体的路线是:鼻腔→咽→喉→气管→支气管→肺泡→肺泡外毛细血管。故选C。
8.答案:D
解析:过程②肺泡与血液的气体交换和④血液与组织细胞的气体交换过程,是通过气体扩散作用实现的。过程②肺泡内的氧气透过肺泡壁和毛细血管壁进入血液。
故选:D。
9.答案:A
解析:从题图中可以看出,图甲小气球扩大,橡皮膜下降,外界的气体吸入小气球,模拟吸气,此时膈肌和肋骨间的肌肉都收缩,膈顶部下降,A正确、B错误。图乙小气球收缩,橡皮膜下降,模拟呼气,此时膈肌和肋骨间的肌肉都舒张,膈顶部上升,肺回缩,C、D错误。
10.答案:D
解析:吸气时,膈肌与肋间肌收缩,引起胸腔前后、左右及上下径均增大,肺随之扩大,肺内气压减小,形成主动的吸气运动;当膈肌和肋间外肌舒张时,肋骨与胸骨因本身重力及弹性而回位,结果胸廓缩小,肺也随之回缩,肺内气压增大,形成被动的呼气运动。因此,当肋间外肌和膈肌舒张时呼气,呼气时气体从肺→气管→外界,此时外界、肺泡、气管处的气压大小是肺泡>气管>外界。故选D。
11.答案:C
解析:气体交换的原理是气体的扩散作用。既气体总是由浓度高的地方向浓度低的地方扩散,直到平衡为止。肺动脉内流得血液中含有较多的二氧化碳,氧气很少。在流经肺泡时,由于肺泡内是从外界吸入的空气,氧气的浓度高于血液中的氧气的浓度,而二氧化碳的浓度低于血液中的二氧化碳的浓度,根据气体扩散作用的原理,氧气就会自肺泡扩散到血液中,直到平衡,所以血液中氧气的含量应该是增多,直至平衡,不能无限增多;二氧化碳会从血液中扩散到肺泡中,直至平衡,故血液中的二氧化碳含量是逐渐减少的,直至平衡的。根据上述,只有选项C符合题意。故选:C。
12.答案:C
解析:A.①是白细胞、含有细胞核,体积最大,数量最少,具有吞噬病菌和防御保护的功能。当人被细菌感染而发炎时,①白细胞的数量会明显增多,因为白细胞具有吞噬病菌和防御保护的作用,故A正确。B.②是血浆,主要成分是水,功能是运输营养物质和体内产生的废物,运载血细胞,故B正确。C.③是红细胞,无细胞核,数量最多,有运输氧气的功能。血液中红细胞数量过少或红细胞中血红蛋白的含量过少称为贫血,故C错误。D.④为血小板,无细胞核,个体最小,在显微镜下不易观察到,有止血和加速凝血的作用,故D正确。故选C.
13.答案:C
解析:血红蛋白的特性是:在氧含量高的地方容易与氧结合,在氧含量低的地方容易与氧分离。血红蛋白的这一特性,使红细胞具有运输氧的功能,一氧化碳与血红蛋白的结合能力比氧气强得多,C正确,ABD错误。故选C.
14.答案:D
解析:毛细血管的特点是:管壁最薄,只有一层上皮细胞构成;管腔最小,只允许红细胞单行通过;血流速度最慢;这些特点都有利于血液与组织细胞间进行物质交换。因此,用显微镜观察金鱼尾鳍内的毛细血管最简便的方法:寻找红细胞单行通过的血管。故选D。
15.答案:A
解析:
16.答案:B
解析:
17.答案:D
解析:
18.答案:A
解析:A,肾小球是血管球,由入球小动脉分出的许多毛细血管相互缠绕而成,这些毛细血管汇集成出球小动脉,血管壁为单层细胞便于滤过A正确。BC,血浆通过肾小球的滤过作用,除了大分子的蛋白质和血细胞外,其他的如水、无机盐、尿素、葡萄糖会滤过到肾小囊腔形成原尿,血细胞数量不会增加,BC错误。D,原尿流经肾小管时,其中大部分水、部分无机盐和全部的葡萄糖被重新吸收回血液,而剩下的如尿素、一部分无机盐和水等由肾小管流出形成尿液,D错误。故选A。
19.答案:D
解析:
20.答案:B
解析:A.小肠长约5~6m,小肠内壁有环形皱襞,皱襞上有小肠绒毛,增大了消化和吸收的面积,利于消化和吸收,A正确。B.心脏能将血液泵至全身,主要是心肌收缩与舒张的结果。心脏有四个腔:左心房、右心房、左心室、右心室,其中左心室的壁最厚,这是与左心室收缩把血液输送到全身、输送血液的距离最长相适应的,B错误。C.肺由大量的肺泡组成,肺泡数目多,增加了与血液进行气体交换的面积。肺泡外面包绕着丰富的毛细血管,肺泡壁和毛细血管壁都很薄,由一层扁平上皮细胞,这样肺泡与血液很容易发生气体交换,C正确。D.真皮内含有丰富的血管,可以通过扩张血管和增加汗液分泌来调节体温,D正确。故选B。
21.答案:(1)⑦小肠;葡萄糖
(2)Z;胆汁、胰液和肠液(缺一不可)
(3)⑤胃
(4)④肝脏
解析:(1)淀粉在②口腔中开始被消化,在唾液淀粉酶的作用下分解成麦芽糖,然后在⑦小肠中在肠液和胰液的作用下被彻底分解成葡萄糖
(2)图二中,曲线X代表的物质自口腔开始消化,在小肠内被消化完,此物质应为淀粉;曲线Y代表的物质在胃内开始被消化,在小肠内被分解完毕,此物质应为蛋白质;曲线Z代表的物质只在小肠内被消化,此物质应为脂肪。小肠内的胰液和肠液中含有消化脂肪的酶,同时,肝脏分泌的胆汁也进入小肠,胆汁虽然不含消化酶,但胆汁对脂肪有乳化作用,使脂肪变成微小颗粒,增加了脂肪与消化酶的接触面积,有利于脂肪的消化,脂肪在胆汁、胰液和肠液这些消化液的作用下被彻底分解为甘油和脂肪酸。
(3)蛋白质在⑤胃中开始被消化,在胃蛋白酶的作用分解成多肚。进入小肠后,在肠液和胰液的作用下被彻底分解成氨基酸。
(4)④肝脏是人体内最大的消化腺,成人的肝脏重约1.5kg。肝脏分泌的胆汁能储藏在胆囊中。在需要消化食物的时候,胆汁经导管流入十二指肠。肝脏分泌的胆汁中没有消化南,但它能使脂肪变成微小的颗粒。从而增加脂肪酶与脂肪的接触面积,起到促进脂肪分解的作用,
22.答案:(1)6肺;清洁
(2)②咽
(3)⑥肺(泡);肺泡数量多(肺泡总面积大);肺泡壁很薄,仅由单层细胞构成;肺泡外表面缠绕着丰富的毛细血管和弹性纤维;呼吸运动
23.答案:(1)烟草浸出液的浓度;对照
(2)促进;高
(3)为了你的身体健康,远离烟草产品(合理即可)
解析:(1)由题干和表可知,本实验中设计的变量因素是烟草浸出液浓度。为了确保实验结果只是由烟草浸出液浓度的不同引起的,就应当使实验环境中除烟草浸出液的浓度不同外,即本实验中设计的变量,其它条件都相同,为使实验会更加科学可靠,需要设置清水组进行对照。且选取的水蚤年龄、大小一致。
(2)在清水这组对照组中,水蚤每10秒心跳数是34,所以水蚤的正常心率是204次/分。从表中数据可以看出,烟草浸出液对水蚤心率有促进作用,且浓度越高,心跳越快,作用越强。
(3)吸烟有害健康,因此需要进行戒烟,可慢慢减少吸烟次数直到完全戒烟。
24.答案:(1)肾单位;②④⑤
(2)⑤肾小囊;④肾小管的重吸收作用
(3)②肾小球
(4)水和无机盐
25.答案:(1)a主动脉;使血液从心房流向心室(防止血液倒流)
(2)由静脉血变为动脉血(或氧气含量增加,二氧化碳含量减少)(3)C右心房C→D→A→B
(4)B→⑤→④→③→C
解析:(1)心脏有四个腔,A左心房、B左心室、C右心房、D右心室,其中左心室壁最厚。心脏的四个腔分别与不同的血管相连。左心房连通c肺静脉,左心室连通a主动脉,右心房连通d上腔静脉、g下腔静脉,右心室连通b肺动脉。心脏中有防止血液倒流的瓣膜,同侧的心室和心房之间有房室瓣,保证血液从心房流向心室;心室与动脉之间有e动脉瓣,保证血液从心室流向动脉。所以,结构f、e的作用是防止血液倒流。
(2)体循环是指血液由B左心室进入⑤主动脉,再流经全身的各级动脉、毛细血管网、各级静脉,最后汇集到③上下腔静脉,流回到C右心房的循环。在体循环中,从左心室射出的动脉血流经身体各部分的@组织细胞周围的毛细血管时,与组织细胞进行物质交换:将运来的营养物质和氧气供给细胞利用,将细胞产生的二氧化碳等废物带走;这样,血液经过体循环,就由动脉血变成了静脉血。
(3)若静脉注射药物,则药物到达心脏各腔的途径是:上肢静脉→C右心房→D右心室→肺动脉→肺部毛细血管→肺静脉→A左心房→B左心室→病灶。故若上肢静脉注射药物治疗肠炎,药物随着血液的流动最先流入心脏的C右心房,通过心脏各腔的途径依次是C右心房→D右心室→A左心房→B左心室。
(4)体循环:B左心室→⑤主动脉→全身各级动脉→④全身各处毛细血管→全身各级静脉→③上、下腔静脉→C右心房;经过体循环,血液由动脉血变成了静脉血。
组别
1组
2组
3组
4组
5组
不同浓度烟草浸出液
蒸馏水
50mL
40mL
30ml
20mL
水蚤10秒的心跳次数
34
36
37
39
41
液体
水
蛋白质
葡萄糖
尿素
尿酸
无机盐
甲
97
微量
0.1
0.3
0.004
0.9
乙
95
0
0
1.8
0.05
1.1
丙
92
7
0.1
0.03
0.004
0.9
山东省菏泽市鄄城县2022-2023学年七年级下学期期中生物试卷(含答案): 这是一份山东省菏泽市鄄城县2022-2023学年七年级下学期期中生物试卷(含答案),共13页。试卷主要包含了单选题,读图填空题,实验题,填空题等内容,欢迎下载使用。
山东省菏泽市鄄城县2023-2024学年七年级上学期期末质量检测生物试卷(含答案): 这是一份山东省菏泽市鄄城县2023-2024学年七年级上学期期末质量检测生物试卷(含答案),共11页。试卷主要包含了单选题,读图填空题等内容,欢迎下载使用。
山东省菏泽市鄄城县2023-2024学年七年级上学期期中阶段性质量检测生物试卷(含答案): 这是一份山东省菏泽市鄄城县2023-2024学年七年级上学期期中阶段性质量检测生物试卷(含答案),共13页。试卷主要包含了单选题,探究题,读图填空题等内容,欢迎下载使用。

