2024年陕西省咸阳市永寿县中考模拟预测地理试题(原卷版+解析版)
展开注意事项:
1.本试卷分为第一部分(选择题)和第二部分(非选择题)。全卷共8页,总分60分。考试时间60分钟。
2.领到试卷和答题卡后,请用0.5毫米黑色墨水签字笔,分别在试卷和答题卡上填写姓名和准考证号。
3.请在答题卡上各题的指定区域内作答,否则作答无效。
4.考试结束,本试卷和答题卡一并交回。
第一部分(选择题共22分)
一、选择题(本大题共22小题,每小题1分,共22分。下列各小题的四个选项中,只有一项是最符合题目要求的)
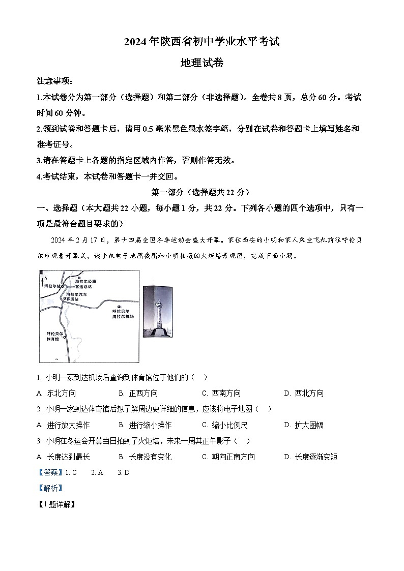
2024年2月17日,第十四届全国冬季运动会盛大开幕。家住西安的小明和家人乘坐飞机前往呼伦贝尔市观看开幕式,读手机电子地图截图和小明拍摄的火炬塔景观图,完成下面小题。
1. 小明一家到达机场后查询到体育馆位于他们的( )
A. 东北方向B. 正西方向C. 西南方向D. 西北方向
2. 小明一家到达体育馆后想了解周边更详细的信息,应该将电子地图( )
A. 进行放大操作B. 进行缩小操作C. 缩小比例尺D. 扩大图幅
3. 小明在冬运会开幕当日拍到了火炬塔,未来一周其正午影子( )
A. 长度达到最长B. 长度没有变化C. 朝向正南方向D. 长度逐渐变短
【答案】1. C 2. A 3. D
【解析】
【1题详解】
读图并 结合材料可知:小明和家人乘坐飞机前往呼伦贝尔 市,抵达呼伦贝尔海拉尔机场,根据图中指向标可知,呼伦贝尔体育馆位于海拉尔机场的西南方向。故选C。
【2题详解】
结合题干可知,小明一家想了解体育馆周边更详细的信息,实地范围越小, 比例尺越大,因此需要对电子地图进行放大操作, 扩大比例尺,电子地图图幅大小无法更改,故A正确,排除BCD。故选A。
【3题详解】
结合材料可知,冬运会开幕式为2月17 日,此时太 阳直射点位于南半球,冬运会开幕后一周太阳直射点逐渐向赤道北移,呼伦贝尔市正午太阳高度角逐渐变大,火炬塔正午影长逐渐变短,呼伦贝尔市位于北回归线以北地区,正午太阳始终位于其南侧, 因此影子朝向正北,北回归线以北地区冬至日(12 月22日前后)正午影子达到最长。排除ABC,故选D。
【点睛】地图上方向的判断有三种方法,一是经纬网判 断法;二是指向标判断法;三是“上北下南、 左西右东”判断法。
2024年2月25日,印度尼西亚爪哇岛发生5.7级地震,此次地震对当地造成严重影响。读世界板块分布示意图和当地特色民居景观图,完成下面小题。
4. 爪哇岛此次地震的发生可能是由于( )
A. 亚欧板块与印度洋板块碰撞挤压B. 非洲板块与印度洋板块张裂拉伸
C. 太平洋板块与印度洋板块碰撞挤压D. 位于环太平洋火山地震带上
5. 对于此次地震救援工作产生影响的天气是( )
A. B. C. D.
6. 千足虫屋建筑特征与当地地震多发有关的是( )
A. 屋顶坡度大B. 木材建造C. 门窗较大D. 下层架空
【答案】4. A 5. C 6. B
【解析】
【4题详解】
读图并结合所学可知,爪哇岛位于亚欧板块与印度洋板块交界处,位于地中海-喜马拉雅火山地震带上,地壳活跃,地震频发,故A正确。与非洲板块和太平洋板块无关,排除BCD。故选A。
【5题详解】
读图并结合所学可知,爪哇岛位于东南亚,地处热带,降雨较多,影响救援工作,晴天、阴天对救援工作影响较小,该地区位于热带,没有降雪天气,A表示晴天、B表示阴天、C表示大雨、D表示大雪,故C正确,排除ABD。故选C。
【6题详解】
印度尼西亚地震多发,千足虫屋多由木材建造,材质较轻,地震时可以有效减轻人员伤亡和财产损失,故B正确。当地多降水,屋顶坡度大有利于排水,故A错误。门窗较大、下层架空设计是为了通风散热,与当地地震多发关系不大,故CD错误。故选B。
【点睛】地质学家经过长期研究,提出了板块构造学说。板块构造学说认为,地球岩石圈是由板块拼合而成的。全球主要有六大板块,其中太平洋板块几乎全部是海洋,其余板块既包括大陆,又包括海洋。海洋与陆地的相对位置是不断变化的。
2024年2月7日,中国第五个南极科学考察站——秦岭站正式开站。该站填补了中国在罗斯海区域的科考空白,也为各国研究海洋生物生态和全球气候变化提供重要支撑。读秦岭站所在位置示意图及秦岭站景观图,完成下面小题。
7 秦岭站( )
A. 面向大西洋B. 有极昼极夜C. 位于中纬度D. 位于昆仑站以南
8. 秦岭站主楼建筑采用架空离地的设计,主要考虑的因素是( )
A. 用于防寒保暖B. 避免积雪掩埋C. 防御动物侵袭D. 外观奇特美观
9. 在秦岭站可以开展的科考内容有( )
①海洋水质监测②矿产资源开发③淡水资源开发④海冰变化监测
A. ①②B. ①③C. ①④D. ②③
【答案】7. B 8. B 9. C
【解析】
【7题详解】
由图可知,秦岭站濒临的海洋被180°经线穿过,是太平洋,故A项错误。秦岭位于南极圈以内,有极昼极夜现象,故B项正确。秦岭位于南纬60°以南,属于高纬度地区,故C项错误。秦岭站位于南纬73°26',昆仑站位于南纬80°25',秦岭站位于昆仑站以北,故D项错误。故选B。
【8题详解】
秦岭站主楼建筑采用架空离地的设计,主要考虑的因素是避免积雪掩埋,是由于该地区纬度高、气候极其寒冷,冰雪厚,故选B。
【9题详解】
在秦岭站可以开展的科考内容有海洋水质监测和海冰变化监测,而不是为了开发当地的矿产资源和淡水资源,故①④正确,故选C。
【点睛】南极地区包括南极大陆及其沿海岛屿和陆缘 冰,还包括南太平洋、南印度洋、南大西洋的一部分。南极大陆孤独地位于地球的最南端, 南极大陆95%以上的面积为厚度极高的冰雪所覆盖,素有“冰雪高原”之称。南极地区是科学研究的“天然实验室”。
2023年12月14日,习近平总书记前往来宾市考察调研,了解当地甘蔗产业发展情况。甘蔗喜温暖、湿润,除制糖外,产生的蔗渣还可以用于发电,粗蔗渣可进行制浆造纸以及生产可降解餐具,蔗叶和尾梢能制成高品质饲料,当地依靠循环产业链实现了“一根甘蔗两头甜”。读来宾市所在地理位置示意图,完成下面小题。
10. 来宾市所在省级行政区( )
A. 与老挝相接壤B. 南部濒临南海
C. 是我国领土最南端D. 是少数民族种类最多的省区
11. 来宾市发展甘蔗产业的有利自然条件是( )
A. 纬度低,热量足B. 晴天多,光照强C. 国家政策支持D. 种植经验丰富
12. 来宾市实现“一根甘蔗两头甜”有利于当地( )
①增加农民经济收入②增加就业机会③促进基础设施建设④改善生态环境
A. ①②③B. ①②④C. ①③④D. ②③④
【答案】10. B 11. A 12. B
【解析】
【10题详解】
读图可知,广西壮族自治区雨越南接壤,A不正确;南部临北部湾,属于南海,B正确;海南省曾母暗沙位于我国最南端,C不正确;我国少数民族种类最多的省区是云南省,D不正确。根据题意选B。
【11题详解】
读图可知,北回归线穿过广西的中部,纬度低,地处处热带、亚热带,以亚热带季风气候为主,热量充足,年降水量丰富,光照充足,适宜甘蔗生长;无霜期长,甘蔗生长期长;距冬季风源地远,受寒潮影响小(低温冻害少),故A正确;B不正确;CD属于社会条件,故根据题意选A。
【12题详解】
读材料可知,甘蔗喜温暖、湿润,除制糖外,产生的蔗渣还可以用于发电,粗蔗渣可进行制浆造纸以及生产可降解餐具,蔗叶和尾梢能制成高品质饲料,当地依靠循环产业链实现了“一根甘蔗两头甜”,既可以增加经济收入,又可以增加就业机会,改善生态环境,对初进基础设施建设的意义不大。故①②④正确。故选B。
【点睛】广西主要蔗糖产业主要分布在中部和南部,北部、西北部和东部地区地形崎岖、水源稀少、土层浅薄,种植较少。蔗叶和尾梢能制成高品质饲料, 蔗渣再利用,可以用来发电和造纸,变废为宝,降低生产成本,同时节能减排,减少废弃物污染,保护环境,少占土地。滤泥用来做肥料,可以节约成本,同时也是绿色环保的生产方式。
2023年12月开始,哈尔滨这座“沉寂”多年的重工业城市因冰雪旅游火热“出圈”,带动了冰雪运动的热潮,推动了冰雪事业快速发展。读我国滑雪场数量分布图,完成下面小题。
13. 我国滑雪场分布极不均衡,大致分界线为( )
A. 地势第一、二级阶梯分界线B. 秦岭—淮河一线
C. 200毫米年等降水量线D. 800毫米年等降水量线
14. 西藏自治区滑雪场分布较少的主要原因是( )
A. 地形复杂,不利于建造B. 纬度低,冬季降雪少
C. 人口稀少,发展水平低D. 光照足,冰雪易消融
【答案】13 A 14. C
【解析】
【13题详解】
我国滑雪场分布极不均衡,大致以第一、第二阶梯分界线为界,第一阶梯上几乎没有分布,第二阶梯和第三阶梯分布多,A正确;秦岭--淮河一线和800毫米年等降水量线的南北两侧均有分布,200毫米年等降水量线两侧都有分布,BCD错误。故选A。
【14题详解】
西藏自治区位于青藏高原上,地形并不复杂,利于建造滑雪场,A错误;西藏自治区纬度低,但海拔高、冬季气温低,降雪多,B错误‘’人口稀少,发展水平低,交通不便、滑雪市场狭小,是滑 雪场分布少的主要原因,C正确;光照足、冰雪易消融不是滑雪场分布少的主要原因,D错误。故选C。
【点睛】秦岭-淮河以南1月平均气温在0℃以上,以北1月平均气温在0℃以下;秦岭-淮河以南降水量大于800毫米,以北降水量小于800毫米;秦岭-淮河是湿润区和半湿润区的分界线,也是亚热带季风气候和温带季风气候的分界线。
我国深圳某公司在5G射频芯片自主研发制造领域取得重大突破,性能得到极大提升,标志着我国芯片技术达到了世界领先水平。读我国国家级高新技术产业开发区分布图,完成下面小题。
15. 我国高新技术产业开发区的分布特点是( )
A. 集中在西部B. 北方多南方少C. 东南多西北少D. 整体分布均匀
16. 5G射频芯片自主研发制造取得重大突破主要得益于我国( )
A. 矿产资源丰富B. 劳动力基数大C. 科技水平提升D. 气候条件优越
17. 5G射频芯片领域的快速发展将( )
A. 使我国成为发达国家B. 提高我国的城市化水平
C. 降低产品质量和价格D. 推动我国自主创新能力
【答案】15. C 16. C 17. D
【解析】
【15题详解】
读图可知:我国国家级高新技术产业开发区主要分布在东南部,西北部分布较少,南方多、北方少,整体分布不均,排除ABD,故选C。
【16题详解】
根据材料及所学可知:5G射频芯片开发难度大,产品附加值高,属于高新技术产业,科学技术含量高,因此其取得重大突破主要得益于我国科技水平的提升,故C正确。与矿产资源丰富、劳动力基数大和气候条件无关,排除ABD。故选C。
【17题详解】
发达国家的标准是从人均GDP、工业水平、科学技术先进程度和人民社会福利等多方面评判,并不会通过某一产业的发展情况进行划分,故A错误。5G射频芯片的发展对我国的城市化水平影响较小,故B错误。5G射频芯片的发展会提升相关产品的质量,故C错误。5G射频芯片属于高新技术产业,会推动我国自主创新能力的发展,故D正确。故选D。
【点睛】我国高新技术产业开发区多依附于大城市,呈现出大分散、小集中的分布特点,我国的高新技术产业分布不均衡。
北京中轴线是“北京老城的灵魂和脊梁”,也是世界上保存时间最长、最完整的古代城市中轴线。为加强北京中轴线文化遗产保护,全国首个《公众参与北京中轴线文化遗产保护与传承支持引导机制(试行)》审议通过。读北京市地形及城市中轴线简图,完成下面小题。
18. 北京中轴线两侧古建筑群及传统街区布局对称,主要由于( )
A. 气候雨热同期B. 植被茂密C. 平原面积广阔D. 河流众多
19. 位于北京中轴线上的世界遗产有( )
A. 万里长城、八达岭B. 故宫
C. 周口店北京人遗址D. 颐和园
20. 公众参与北京中轴线文化遗产保护的可行性做法有( )
A 对古建筑进行修缮B. 主动迁出遗产区
C. 制定相关法律法规D. 制止破坏遗产行为
【答案】18. C 19. B 20. D
【解析】
【18题详解】
依据所给材料和所学的知识分析,可知建筑的建设需要有面积较大的土地,而北京中轴线两侧的地形为面积宽广的平原,有利于建筑的建设,故C正确;气候雨热同期,一般影响作物的种植,如某地气候对水稻种植的影响等,故A错误;植被茂密和河流众多,对北京的城市建设影响不大,二大因素一般用于当地的自然环境介绍,故B错误,故D错误,故选择C。
【19题详解】
依据所给的材料和所学的知识分析,处在北京中轴线上的世界文化遗产是故宫,故B正确,故ACD错误,故选择B。
【20题详解】
依据所给的材料和所学的知识分析,修旧如旧,避免维修过程中的修缮性破坏,可以保留古建筑的原有风貌,有利于历史文化遗产的保护,但不是公众能参与的,故A错误;文化遗产区普通公众一般无法进行居住,但特殊的文化遗产除外,如北京故宫、各大古城景区等,而且有些文化遗产属于私人财产,其他人无权处理,故B错误;制定相关法律法规属于政府的职能,普通公众无法制定,故C错误;对于在游赏过程中发现的不良习惯,公众可对不良行为进行制止,故D正确,故选择D。
【点睛】北京是全国的政治、文化、交通、科研中心;为保护世界文化遗产,应在世界文化遗产周围禁止修建高大的现代化建筑物;修旧如旧,避免维修过程中修缮性的破坏等。
榆林市东南部的清涧县盛产红枣,品质优良,口感绝佳,是中国优秀红枣生产基地。读清涧县地理位置图,完成下面小题。
21. 清涧红枣品质优良的优势自然条件是( )
A. 地处亚热带,热量充足B. 土层深厚,土质疏松
C. 地处高原,昼夜温差大D. 知名度高,市场广阔
22. 为落实人地协调的发展理念,清涧县发展红枣产业可采取的措施有( )
①划定种植区,促进产业可持续发展②大规模开发农田,增加种植面积
③开发特色旅游,增加农民收入④利用科技手段,培育红枣新品种
A. ①②③B. ①②④C. ①③④D. ②③④
【答案】21. C 22. C
【解析】
【21题详解】
清涧县位于黄土高原,地处温带季风气候向温带大陆性气候的过渡地带,昼夜温差大,利于红枣养分积累,品质优良,C正确;清涧县位于35°N~ 40°N ,地处温带,A错误;黄土高原土层深厚,土质疏松与红枣品质优良关系不大,B错误;知名度高、消费市场广阔属于社会经济条件,D错误,故选C。
【22题详解】
划定种植区,促进产业可持续发展,开发特色旅游,增加农民收入,利用科技手段,培育红枣新品种,有利于当地发展红枣产业的同时维护生态环境,①③④正确;大规模开发农田,增加红枣种植面积会影响当地农业发展,不利于国家粮食安全,同时会破坏当地生态环境,②错误,故选C。
【点睛】影响农业的主要区位因素分为自然因素和人为因素:气候、地形、水源、土壤、市场、技术、交通运输、政策、劳动力等。
第二部分(非选择题共38分)
二、非选择题(本大题共5小题,共38分)
23. 【地理实践知行合一】读万卷书,行万里路。为了更好地开展“第三课堂”,西安市某中学计划赴临潼骊山开展“行路万里、锻炼意志”的登山研学活动。下图为同学们收集到的关中平原周边简图与骊山景区局部地区等高线示意图,据此完成下列问题。
(1)同学们量得西安到骊山的图上直线距离约0.5厘米,则两地实地直线距离约为____。
(2)同学们计划登上骊山烽火台观赏关中美景,图中烽火台的海拔范围为____,其大致位于陕西天文台天文观测站的____方向。
(3)同学们发现当地居民会“抄近路”沿a、b两条线路登山为景区输送物资,两条线路能有河流发育的是____线路,夏季易发山洪,登山需注意安全。
(4)骊山大道被誉为“西安最美盘山公路”,为减少行车安全隐患,同学们发现在____(甲/乙)处公路边安装着凸面镜用来扩大司机视野。
(5)研学中,同学们看到陕西天文台天文观测站建于骊山。请简要分析该天文观测站选址的有利条件。(至少答出两点)
【答案】(1)30千米
(2) ①. 1280~1320米 ②. 西或西南
(3)a (4)甲
(5)远离城区,灯光污染较小;海拔较高,大气透明度高,提高观测精度;位于北方地区,降水较少,利于观测。
【解析】
【分析】本题以关中平原周边简图和骊山景区局部地区等高线示意图为材料,共设五个习题,涉及对地图的比例尺、方向等基本要素和等高线地形图等相关知识,考查学生运用能力,培养学生地理思维素养。
【小问1详解】
读图可知,图中比例尺为图上1cm代表实地距离60km,测得西安到骊山的图上直线距离约为0.5cm,则实地直线距离为30km。
【小问2详解】
读图可知,图中等高距为40米,烽火台位于骊山最高峰附近,因此烽火台的海拔范围为1280~1320米;根据指向标判断,烽火台大致位于天文台的西(西南)方。
【小问3详解】
读图并结合所学知识可知,a线路等高线向数值高处凸出,可判断a处为山谷,可能有河流发育,夏季易发山洪,登山需注意安全;b线路等高线向数值低处凸出,可判断b处为山脊,无河流发育。
【小问4详解】
凸面镜一般设置在急转弯或者视野不好的盲区,有利于驾驶员或者行人看到盲区内的物体提前做出判断。读图可知,甲处公路急转弯,视野不佳,存在行车安全隐患,需要在甲处设置凸面镜,便于愿意观察对向车辆,减少安全隐患。
【小问5详解】
读图并根据材料可知,天文台用于观测星象,需建在远离城区,灯光污染相对较小的地方;该地区海拔较高,大气透明度好,可以提高天文台观测数据的精度;图示区域位于北方地区,降水相对较少,晴天多,有利于天文观测等。
24. 【经纬视角剖析北美】北美洲是世界上面积第三的大洲,地球的自然演变早已让它成片壮美雄奇的地域。某地理兴趣小组沿着40°N和90°W对北美洲地理差异展开探北美洲地形分布图,完成下列问题。
探究一:40°N沿线的地理差异
(1)从太平洋沿岸出发,沿40°N一路向东抵达____洋沿岸,会发现北美洲东西部起伏明显。请结合北美洲地形分布图将北美洲沿40°N地形剖面图缺失的地形区和山脉补充完整。①____②____
(2)美国利用优越的自然条件实现地区生产专业化,在40°N中部地区形成广阔的玉米带,简要分析该地区适宜种植玉米的自然原因。(任答一点)
探究二:90°W沿线的地理差异
(3)90°W线自北向南依次穿过了北冰洋、哈得孙湾、苏必利尔湖、密西西比河、墨西哥湾等水域,沿线地势低平、水资源丰富,其中密西西比河是世界第四长河,航运价值高,请你分析其航运价值高的原因并完成下列思维导图。
____,②____。
探究三:复杂地形对气候的影响
(4)请结合40°N和90°W沿线的地理差异,简要分析北美洲地形对当地气候产生的影响。(任答一点)
【答案】(1) ①. 大西 ②. 落基山脉 ③. 大平原
(2)地势平坦,土壤肥沃,无霜期较长,年降水量适中
(3) ①. 多 ②. 大
(4)北美大陆西岸成了南北狭长的温带海洋性气候;加剧的北美温带大陆性气候的大陆性特点。
【解析】
【分析】本题以北美洲地形分布图及剖面图为材料,涉及北美洲地形、河流以及地形对气候的影响等知识点,考查学生读图能力、分析问题和解决问题的能力。
【小问1详解】
读图可知,美国东临大西洋,西临太平洋,北邻加拿大,南临墨西哥和墨西哥湾;①为落基山脉,②是位于美国中部的广阔大平原。
【小问2详解】
读图结合所学可知,美国玉米带地势平坦,土壤肥沃,无霜期较长,年降水量适中,自然条件有利于玉米的生长,美国玉米带是世界上最大的玉米专业化生产区。
【小问3详解】
读图结合所学可知,密西西比河下游流经北美洲中部平原,地形平坦,河流流速较低,水流平缓;流域面积大,流域内降水较丰沛,支流众多,河流水量大,河面宽、水深;中上游水坝众多,上下游通航船闸密集,使原本落差较大的中上游流段可以通航;贯穿美国南北,运费低廉,成为南北货运的一个好方式,同时沿岸密布工业区、大城市,人口密集经济发达,也使航运繁忙,货运量较大。
【小问4详解】
读图结合所学可知,40°N穿过北美中部,90°W线贯穿北美大陆南北,北美西部来自太平洋温暖湿润的西风,受西部高大山脉的阻挡,只能影响西部沿海地区的狭长地带。东部的低缓的山地与高原对来自大西洋的水汽没有阻拦,因此北美的降水主要来自大西洋,年降水量自东向西递减,到太平洋沿岸逐渐增加。北美中部为平原,南北畅通,冬季来处北方的冷空气可能长驱南下,夏季来自南方的暖气可能长驱北方,从而使北美的气温年较差增大,加剧的北美温带大陆性气候的大陆性特点。
25. 【深度思辨区域认知】2024年是中国与法国建交60周年。60年求同存异、守望相助,未来两国将在农业、能源、科技等领域持续深入合作,开启中法合作新征程。读法国简图,完成下列问题。
【产品互通双向奔赴】
第60届法国国际农业博览会于当地时间2024年2月24日在巴黎举办,中国馆首次亮相法国农业博览会,中法将打造“从法国农场到中国餐桌”的全链条快速协同机制。
(1)中法两国之间的合作被称为“____”(南南合作/南北对话)。走到中国餐桌上的法国农产品最有可能为____,该农产品主要分布在中部高原和西部____(地形)。
【核电合作取长补短】
20世纪80年代末,中国的核电事业刚刚起步,为了确保大亚湾核电站建成投产后的安全运行,我国选派多名人员前往法国,学习当时最先进、最成熟的核电站运行和管理技术。
(2)结合材料,简要概括我国在核电事业发展之初选派人员去法国学习的原因。(至少答出两点)
【重装产业携手共赢】
从强大的研发实力到创新的科技成果,中国的船动力系统展示了对全球海洋航行的重要作用。2023年中国船舶集团与法国某海运集团签署了16艘超大型集装箱船协议,订单总金额超过210亿元人民币。
(3)简要分析我国在与法国船舶制造合作中具有的优势条件。(至少答出两点)
【答案】(1) ①. 南北对话 ②. 牛肉或奶酪 ③. 平原
(2)我国核电发展水平较低,法国管理经验丰富,核电技术成熟;学习先进技术和管理经验,提高我国核电发展水平等。
(3)研发实力强、技术水平先进;地理位置优越、拥有众多港口和便利的海上交通网络;船舶制造经验丰富等。
【解析】
【分析】本大题法国简图为材料,设置3道小题,涉及南北关系、法国的工农业、能源结构等内容,考查学生对相关知识的掌握。
【小问1详解】
结合所学可知,中国属于发展中国家,法国属于发达国家,两国的合作被称为“南北对话”。读图并结合所学可知,法国是畜牧业大国其走到中国餐桌上的食品可能有牛肉、奶酪等乳畜产品,其乳畜业主要分布在西北部的西欧平原和中部的中央高原。
【小问2详解】
结合材料“为了确保大亚湾核电站建成投产后的安全运行”、“当时最先进、最成熟的核电站运行和管理技术”可知,我国在核电发展之初选派人员去法国学习,是因为当时法国核电技术先进,管理经验丰富,同时学习先进的技术和经验可以提高我国核电发展水平,确保核电站的安全运行等。
【小问3详解】
结合材料“从强大的研发实力到创新的科技成果”及所学知识可知,我国船舶制造产业研发能力强,质量水平高,科技创新成果多,技术水平先进,我国地理位置优越,拥有众多的港口和便利的海上交通网络,船舶制造经验丰富,劳动力资源丰富,技术人才多。
26. 【两岸一家亲融和共发展】自古以来,闽台两地商人一直互通有无,为两岸的发展做出了重要贡献。近年来以福建为主体的海峡西岸经济区成为我国产业转移最活跃的区域之一,国家不断推进海峡两岸发展。地理社团的同学们借助“第三课堂”对海峡两岸经济的发展和差异进行比较探究。读台湾省和福建省所在位置示意图,完成下列问题。
探究一:区域位置——两岸一水之隔
(1)海峡西岸经济区主体省份简称____,该省隔____海峡与台湾省相望,通过海运、航空等方式实现经济贸易往来。
探究二:产业发展——两岸贸易概况
(2)两岸合作中,以福建省为主体的海峡西岸经济区提供____(任答一点),台湾省重点发展以电子工业为主导的____(高新技术产业/农产品加工业)。
探究三:区域合作——共谋两岸发展
(3)祖国大陆是台湾省最大的贸易伙伴,请从交通或政策方面简要分析祖国大陆为加强两岸产业合作可采取的措施。(任答一点)
(4)2023年4月19日,厦门—台北两岸开通了首条跨境电商“大三通(通航、通邮、通商)”航运快线,简述该航线开通的意义。(至少答出两点)
【答案】(1) ①. 闽 ②. 台湾
(2) ①. 资源、劳动力等 ②. 高新技术产业
(3)交通:加强两岸交通建设、促进沟通交流;政策:建设产业园区、加大优惠政策扶持、促进经济发展等。
(4)有利于节省货物运输时间,有利于加强台湾省与祖国大陆的联系,促进两岸贸易往来。
【解析】
【分析】本题以海峡两岸一家亲为材料,涉及我国行政区划简称、台湾省与福建省地理位置、台湾省与福建省合作中各自的优势条件,祖国大陆为加强两岸产业合作交流采取的措施及“大三通”航线开通的意义,考查学生对相关知识点的掌握程度。
【小问1详解】
读图并结合材料可知,福建省是海峡西岸经济区的主体省份,简称闽,省会为福州,台湾省和福建省隔台湾海峡相望。
【小问2详解】
根据材料并结合所学可知, 福建省在两岸合作中可以提供丰富的资源、充足的劳动力以及广阔的市场;台湾省高校众多,科技发达,因此主要发展以电子工业为主导的高新 技术产业。
【小问3详解】
结合所学可知,为加强两岸产业合作交流,交通方面可以加强两岸交通建设,促进沟通交流;政策方面可以建设产业园区,加大优惠政策扶持,促进经济发展等。
【小问4详解】
根据材料可知,厦门—台北航运快线的开通有利于完善两岸海运网络,缩短货物运输时间,加强台湾省与祖国大陆的联系,促进贸易往来。
27. 【区域认知深度思辨】一场晚会带火一座城,2024年春节联欢晚会新疆喀什分会场的设立,使新疆走进大众视野,陕西某中学地理兴趣小组收集资料对“大美新疆”展开探究并制作学习卡片。读我国新疆维吾尔自治区简图及伊犁河谷地区简图,完成卡片内容。
卡片1:寻黄沙中的“绿色”
(1)新疆地处我国西北内陆,距海较远,以____气候为主,降水稀少,沙漠广布,在盆地边缘形成的绿洲呈____状分布。
(2)伊犁河谷地处____山脉与天山山脉之间,受少量北大西洋湿润气流影响,降水较多,水草丰美,在广阔沙漠中宛如“绿色之岛”。
卡片2:析绿岛中的“香草”
薰衣草也被称为香草,是世界上最受欢迎的香草植物之一。其叶、花、茎能制作成香水原料和芳香剂等物品,在化妆、食品等各领域广泛应用。为摆脱国内市场依赖进口的现状,薰衣草种植栽培成为我国重大科研课题,通过多年不懈努力,薰衣草在伊犁河谷大面积种植,伊犁河谷成为“中国薰衣草之乡”。
(3)伊犁河谷能成为“中国薰衣草之乡”的原因有____。(至少答出两点)
(4)结合材料,简述伊犁河谷地区依托薰衣草产业未来可以发展的方向。(至少答出两点)
卡片3:探绿洲中的“白金”
国家统计局公布2023年新疆棉花产量511.2万吨,占全国总产量九成以上。新疆将次宜棉区、低效棉区等退出棉花种植,棉花种植面积减少191.4万亩,但棉花总产却一直保持稳定。
(5)请简要分析新疆棉花种植面积大量减少但总产却能保持稳定所采取的措施。(任答一点)
(6)我国作为棉花生产大国的同时,也是棉花消费大国,针对我国棉花需求量大的现状,有同学认为应该合理开拓进口渠道,加强与世界上重要棉花生产国的合作。你是否赞同并说明理由。
【答案】(1) ①. 温带大陆性 ②. 环
(2)博罗科努 (3)有河流流经,灌溉水源充足;属于温带大陆性气候,光照充足。
(4)延长薰衣草产业链,推出薰衣草相关产品,增加科技投入,培育薰衣草优良品种等。
(5)加大科技投入,培育优质高产棉花品种,利用机械化手段提高生产效率等。
(6)赞同;合理开拓进口渠道,有利于加强国际合作,扩 大棉花进口量,弥补我国棉花产量不足的问题。
【解析】
【分析】本大题以伊犁河谷示意图和薰衣草的种植为材料,涉及了新疆伊犁地区的地形、气候、水源、种植薰衣草的成功经验、发展河谷农业的有利条件等相关内容,考查学生读图能力和对所学内容的记忆理解及综合运用能力。
【小问1详解】
新疆地处我国西北内陆,距海较远,以温带大陆性气候为主,气候干旱、降水稀少、沙漠广布,在盆地边缘形成的绿洲呈环状分布,盆地边缘有高山冰雪融水。
【小问2详解】
伊犁河谷地处博罗科努山脉与天山山脉之间,受少量北大西洋湿润气流影响,降水较多。
【小问3详解】
从图中可以看出薰衣草分布在河谷地带,河谷地区地势平坦,土壤肥沃,利于种植;该地区位于西风带,降水主要来自西风,河谷两侧为山地迎风坡,山脉开口向西,利于西风进入,降水丰富,靠近河流,且有高山冰雪融水,提供较充足的灌溉水源;从气候条件来看,受北天山阻挡,冬季相对温暖,利于越冬;地处温带大陆性气候,光照充足,昼夜温差大。 根据材料中"1964年在新疆开始试种,1978年在伊犁河谷进入大面积种植阶段,1980-1982年薰衣草引种栽培成为国家重大科研课题,经过不懈的努力,伊犁河谷成为“中国黑衣草之乡”可知,伊犁河谷引种薰衣草的成功离不开国家政策的长期支持和坚持不懈的科技自主研发。
【小问4详解】
由材料可知,薰衣草是世人最喜欢的香草植物之一,伊梨依托薰衣草可以发展旅游业、观光农业等,从可持续发展角度,当地薰衣草产业适宜对薰衣草产业进行深加工,推出薰衣草相关产品,增加科技投入,培育薰衣草优良品种等。
【小问5详解】
新疆棉花种植面积大量减少但总产却能保持稳定,主要得益于科技的投入、同时培育了优质高产棉花品种,提高了棉花单位面积产量;再加上利用机械化手段提高了生产效率等。
【小问6详解】
针对我国棉花需求量大的现状,有同学认为应该合理开拓进口渠道,我赞同这种观点,这样可以加强国际合作,扩 大棉花进口量,弥补我国棉花产量不足的问题;也可以减少新疆棉花种植面积的扩大,可以保护新疆生态环境。
薰衣草生长习性
薰衣草喜光、耐寒、忌
潮湿,喜欢冷凉、全日
照的环境。阴冷潮湿环
境下生长速度会变缓慢。
2024年陕西省咸阳市永寿县中考模拟预测地理试题(原卷版+解析版): 这是一份2024年陕西省咸阳市永寿县中考模拟预测地理试题(原卷版+解析版),文件包含2024年陕西省咸阳市永寿县中考模拟预测地理试题原卷版docx、2024年陕西省咸阳市永寿县中考模拟预测地理试题解析版docx等2份试卷配套教学资源,其中试卷共29页, 欢迎下载使用。
2024年陕西省咸阳市秦都区中考二模地理试题(原卷版+解析版): 这是一份2024年陕西省咸阳市秦都区中考二模地理试题(原卷版+解析版),文件包含2024年陕西省咸阳市秦都区中考二模地理试题原卷版docx、2024年陕西省咸阳市秦都区中考二模地理试题解析版docx等2份试卷配套教学资源,其中试卷共26页, 欢迎下载使用。
2024年陕西省咸阳市永寿县中考模拟预测地理试题: 这是一份2024年陕西省咸阳市永寿县中考模拟预测地理试题,共8页。

