2024年湖北省孝感市孝南区八年级中考二模生物试题 (原卷版+解析版)
展开
这是一份2024年湖北省孝感市孝南区八年级中考二模生物试题 (原卷版+解析版),文件包含2024年湖北省孝感市孝南区八年级中考二模生物试题原卷版docx、2024年湖北省孝感市孝南区八年级中考二模生物试题解析版docx等2份试卷配套教学资源,其中试卷共19页, 欢迎下载使用。
一、选择题(共10题,每题2分,共20分。在每题给出的四个选项中,只有一项符合题目要求)
五一假期,圆圆和家人来孝感旅游。孝感不仅有丰富的精神文化,孝感各区更是有许多特色菜肴。用带皮猪肉烹饪而成的花园红烧肉,麻糖由芝麻和麦芽糖制成的孝感麻糖,用微生物发酵而成的孝感米酒等。阅读材料完成下列小题:
1. 孝感米酒,选料考究,制法独特。它以孝感出产的优质糯米为原料,以孝感历史承传的“蜂窝酒曲”发酵酿制而成。下列有关叙述不正确的是( )
A. “蜂窝酒曲”中的微生物有真正的细胞核
B. “蜂窝酒曲”中的微生物是乳酸菌
C. 酿酒过程中必须无氧条件下进行
D. “蜂窝酒曲”中的微生物还可以用来制作面包和馒头
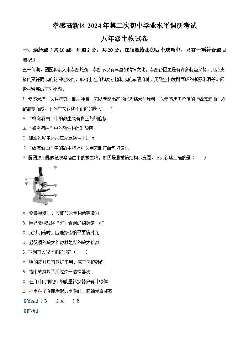
2. 圆圆想用显微镜观察酒曲中的微生物,如图是显微镜结构示意图,下列叙述正确的是( )
A. 物像模糊时,应调节④使物像更清晰
B. 用显微镜观察“d”,看到的物像是“q”
C. 光线阴暗时,应选择②的平面镜对光
D. 显微镜的放大倍数就是⑤的放大倍数
3. 下列有关叙述正确的是( )
A. 猪的皮肤具有保护作用,属于保护组织
B. 猪比芝麻多了系统这一结构层次
C. 芝麻叶肉细胞中的能量转换器只有叶绿体
D. 小麦种子在萌发形成麦芽时,胚轴发育成茎
吃饱喝足后,圆圆和家人一起去了河湿地公园游玩,公园里的小动物憨态可掬,沿途植物葱翠欲滴,在林间行走,清新的空气让人心旷神怡。阅读材料完成下列小题:
4. 圆圆对游玩过程中观察到的青蛙、壁虎、白鹭和野兔四种动物进行了如图分类,下列分析正确的是( )
A. 甲是青蛙,变态发育,体内受精
B. 乙是壁虎,体表被鳞,体外受精
C. 丙是白鹭,卵外有壳,胚盘受精后可以发育成雏鸟
D. 丁是野兔,体表被毛,牙有门齿、犬齿和臼齿的分化
5. 圆圆发现周边有很多草莓温室大棚,为了保证大鹏内的植株快速生长,需要适时开关通风口,下列说法不正确的是( )
A. 白天需要打开通风口,增加大棚内二氧化碳含量,提高草莓光合作用效率
B 夜晚需要关闭通风口,增加二氧化碳浓度,提高草莓呼吸作用效率
C. 可以在温室大棚内放养适量蜜蜂,提高草莓传粉受精成功率
D. 可以在温室大棚内装灯,延长光照时间,提高农作物产量
6. 五月草长莺飞,下列有关生命现象与生物特征的描述,说法正确的是( )
A. “山寺桃花始盛开”是生物影响环境
B. “无心插柳柳成荫”是植物的有性生殖
C. “一母生九子,连母十个样”体现了生物的变异
D. “螳螂捕蝉黄雀在后”可以组成一条食物链
圆圆的奶奶节后感觉有点不适,到医院就诊,医生对她进行了血常规和尿常规检查相关检查。阅读材料完成下列小题:
7. 人体血液中,含有血红蛋白,能够运输氧气的是( )
A. 红细胞B. 白细胞C. 血小板D. 血浆
8. 下表是圆圆奶奶的尿常规化验单中部分项目的结果。根据化验单中数据,以下说法不正确的是( )
A. 尿液由肾脏形成,经输尿管贮存在膀胱中
B. 人体每天排出的尿液总量少于形成的原尿总量
C. 圆圆奶奶肾小球的过滤作用出了问题
D. 圆圆奶奶有尿糖现象,一定是得了糖尿病
9. 医生给圆圆奶奶开具了如下药品,以下为该药品说明书的部分内容,下列说法正确的是( )
A. 该药品经过消化道最终被小肠吸收,顺序是:口腔→胃→肝脏→小肠
B. 该药品被小肠吸收后,最先回到心脏的右心室,再由左心室运出心脏
C. 病症严重时可以一次服用4片
D. 该药品可用于尿血和尿道发炎的治疗
10. 进行了生物学相关学习后,关于急救和健康生活方式的叙述,正确的是( )
A. 对心脏骤停的患者,应该立即拨打120,并进行心肺复苏
B. 对溺水的同学,无论会不会游泳,都应该下水救援
C. 吸烟能提神醒脑,增强对病毒感染的抵抗力
D. 酒能扩张血管、活血化瘀,多喝有益健康
二、非选择题(本题共4小题,每空1分,共30分)
11. 湖北位于长江中下游平原,水资源较为丰富,素有“鱼米之乡”美称。近年来,我市鼓励开展乡村振兴工作,不少乡村居民开始种植各种经济作物。某县村民今年建立了桃树种植基地,着力与培育出新品种、高品质水果桃。图甲是桃叶中某些生命活动的示意图,图乙是桃叶片结构示意图。回答下列问题:
(1)桃树进行生命活动所需要的水,主要是由植株根尖的____(填结构名称)从土壤中吸收而来,吸收和运输水的动力由植物的____作用提供。
(2)在有阳光的白天,若图甲中的气体a是光合作用释放到空气中的气体,则气体b是____;气体a和b进出叶片的门户是图乙中的[ ]____(填图乙中标号和结构名称)。光合作用合成的有机物一部分可以贮存在叶肉细胞中,还可以通过____(填结构名称)把有机物运输到桃树果实中。
(3)桃树需要种植三年才能结桃,结实周期长。为了缩短结实周期,果农会使用如图丙的方式种植桃树,该方式是____。
某果农想利用该方式培育蟠桃,已知亲缘关系越近,接穗越容易成活。上表是关于不同品质桃的相关数据分析,应该选用____作为砧木。
12. 2024年澳门单打世界杯,我国运动员包揽男女单决赛冠军,精彩的表现振奋了台前幕后的观众。比赛过程中,运动员需要“眼观六路”“耳听八方”,如图是高新区生物兴趣小组同学构建的人体相关系统图,请据此分析作答:([ ]填字母,横线上填结构名称)
(1)当乒乓球向我们飞速而来时,大部分人会闭眼躲避,但运动员却需要聚精会神,睁大双眼,下列与“运动员看到飞球睁大双眼”属于相同反射类型的是 (填选项字母)。
A. 缩手反射B. 谈虎色变
(2)当运动员看到球飞向自己的过程中,通过图甲[ ]____来调解眼球焦距,在该反射过程中,感受器位于[ ]____。
(3)运动员在伸出手臂过程中,图丙中[ ]____收缩,完成挥拍击球的动作。若要完成缩手反射,请根据图丁写出反射弧:____(用字母和箭头表示)。
(4)假如图中J神经受损,对痛觉及反应会有什么影响? (填选项字母)。
A. 有痛觉不能缩手B. 无痛觉不能缩手
C. 有痛觉可以缩手D. 无痛觉可以缩手
(5)运动员在比赛过程中,不仅需要神经系统和激素的调节,还需要____的配合(至少写出三个系统)。
13. 果蝇广泛地存在于全球温带及热带气候区,由于其主食为酵母菌,由于腐烂水果易滋生酵母菌,因此在人类的栖息地内如果园,菜市场等地区内皆可见其踪迹。果蝇正常体细胞染色体只有4对,其性别组成与人类相似,相对性状明显,故经常用于遗传学相关实验研究。
(1)如图甲所示为果蝇发育过程,果蝇的发育顺序是____(用图中数字和箭头表示),其发育的过程属于____发育,请写出雌性果蝇正常卵细胞的染色体组成____。
(2)果蝇的长翅与残翅是一对相对性状,如图乙为果蝇杂交实验图,亲代果蝇为长翅,子代果蝇有残翅出现,这种现象在遗传学上称为____。
(3)据图可推测果蝇的长翅与残翅中,隐性性状是____;该杂交实验中,若控制该性状的基因用B,b表示,则子代长翅果蝇的基因组成为____。
14. 在女性恶性肿瘤中,宫颈癌的发病率仅次于乳腺癌,大多数宫颈癌是由人乳头瘤病毒(HPV)感染所致。根据疫苗覆盖的病毒亚型的种类多少,宫颈癌疫苗可分为二价、四价和九价等。二价HPV疫苗对2种高危型别(HPV-16和HPV-18)有保护作用,中国人群中84.5%的宫颈癌由这两种引起。
今年湖北省已经开展初中七年级15岁以下的女性免费接种HPV二价疫苗的工作。
(1)从传染病角度看,人乳头瘤病毒(HPV)属于____,该病毒结构由____和____构成。
(2)人乳头瘤病毒(HPV)疫苗是世界上第一个可预防由病毒导致的癌症疫苗,从传染病的预防措施上属于____。该疫苗进入人体后,能刺激人体的____细胞产生抗体,属于____免疫。
(3)为检测该疫苗对宫颈癌的有效性,科研人员选取了一批同一品种、生长状况相似的健康鼠60只,平均分成两组,进行了下表中实验。若A组作为对照组,下表的空白处应该进行的操作为注射____(填下列选项字母),该实验除注射物质不一样外,其他条件均相同,目的是____。
A.5mL清水 B.5mL生理盐水
(4)下图展示了小鼠身体情况,通过分析该结果可以得出的结论是____。
桃树品种
抗病性
抗虫性
与蟠桃亲缘关系
毛桃
++
+
+++
山桃
+
++
++
组别
实验操作
A组
30只小鼠,注射___后,接种病毒
B组
30只小鼠,接种5mL疫苗后,接种病毒
相关试卷
这是一份05,2024年湖北省孝感市孝南区八年级中考二模生物试题,文件包含生物试卷docx、八年级生物----参考答案docx等2份试卷配套教学资源,其中试卷共7页, 欢迎下载使用。
这是一份2024年湖北省孝感市中考一模生物试题(原卷版+解析版),文件包含2024年湖北省孝感市中考一模生物试题原卷版docx、2024年湖北省孝感市中考一模生物试题解析版docx等2份试卷配套教学资源,其中试卷共20页, 欢迎下载使用。
这是一份精品解析:2021年湖北省黄冈市中考二模生物试题(解析版+原卷版),文件包含精品解析2021年湖北省黄冈市中考二模生物试题原卷版doc、精品解析2021年湖北省黄冈市中考二模生物试题解析版doc等2份试卷配套教学资源,其中试卷共16页, 欢迎下载使用。

