江苏省镇江市实验高级中学2023-2024学年高一上学期12月考试政治试题+
展开江苏省镇江市实验高级中学2023-2024学年高一上学期第一次月考试政治试题: 这是一份江苏省镇江市实验高级中学2023-2024学年高一上学期第一次月考试政治试题,文件包含江苏省镇江市实验高级中学2023-2024学年高一上学期第一次月考试政治试题docx、月考参考答案1020docx等2份试卷配套教学资源,其中试卷共8页, 欢迎下载使用。
江苏省镇江市2023-2024学年高二下学期期中考试政治试题+: 这是一份江苏省镇江市2023-2024学年高二下学期期中考试政治试题+,共8页。
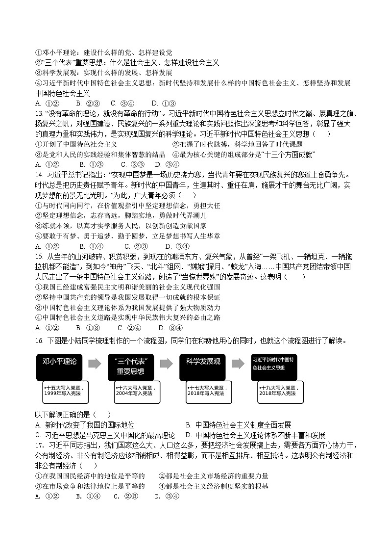
江苏省镇江市2023-2024学年高一(上)期末考试政治试题(含解析): 这是一份江苏省镇江市2023-2024学年高一(上)期末考试政治试题(含解析),共25页。试卷主要包含了01,25个百分点等内容,欢迎下载使用。

