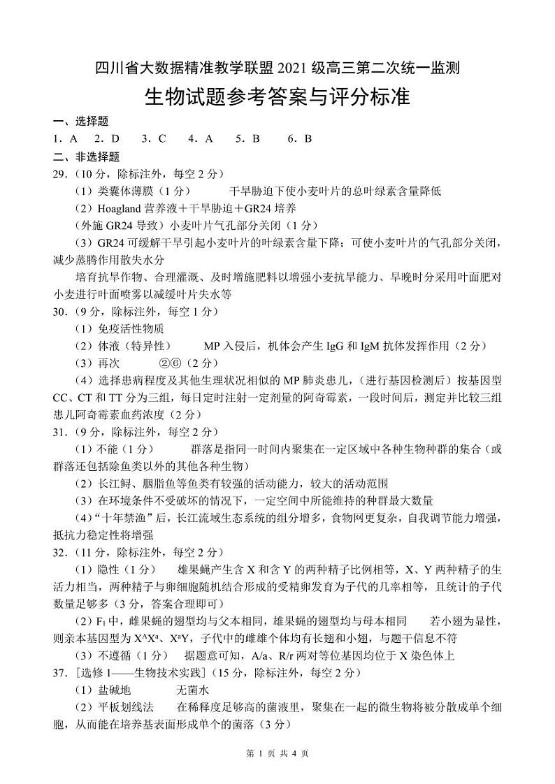
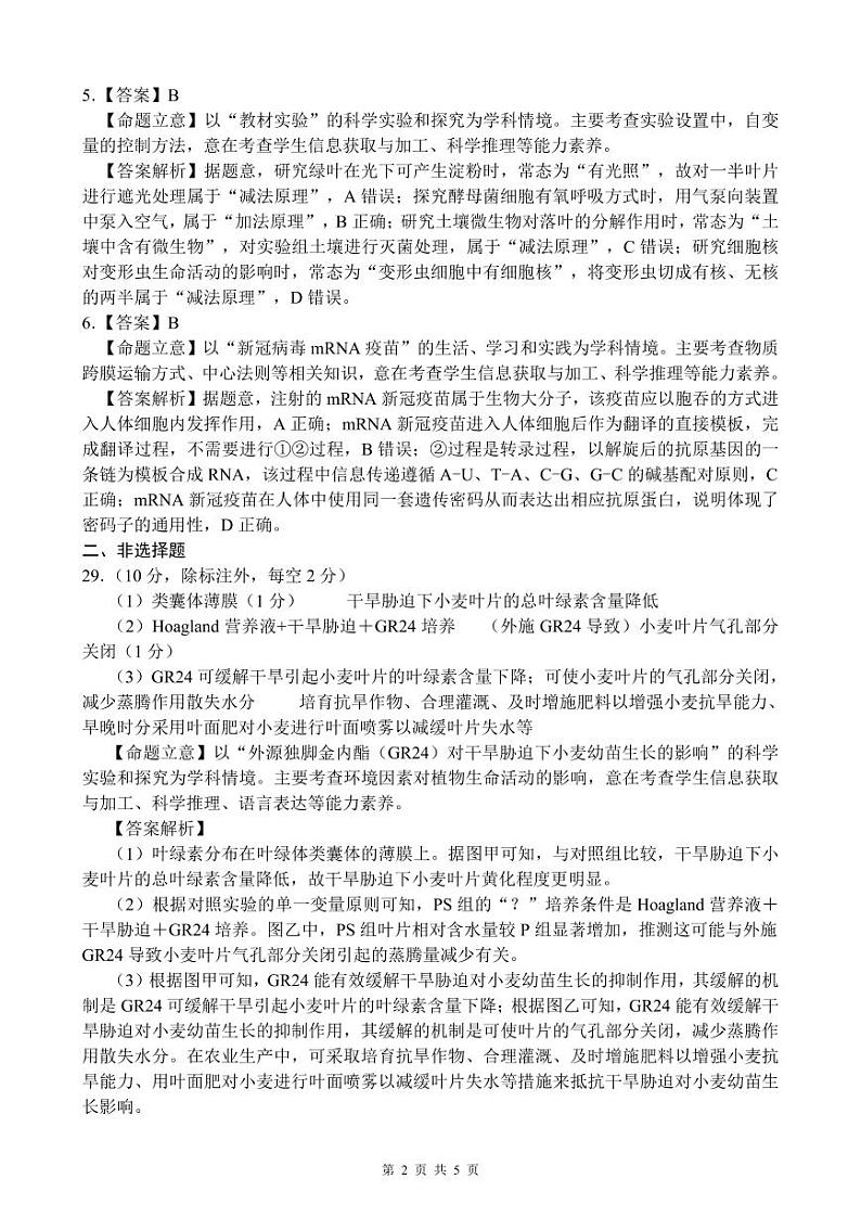
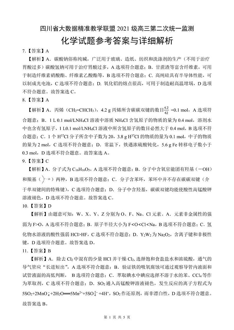
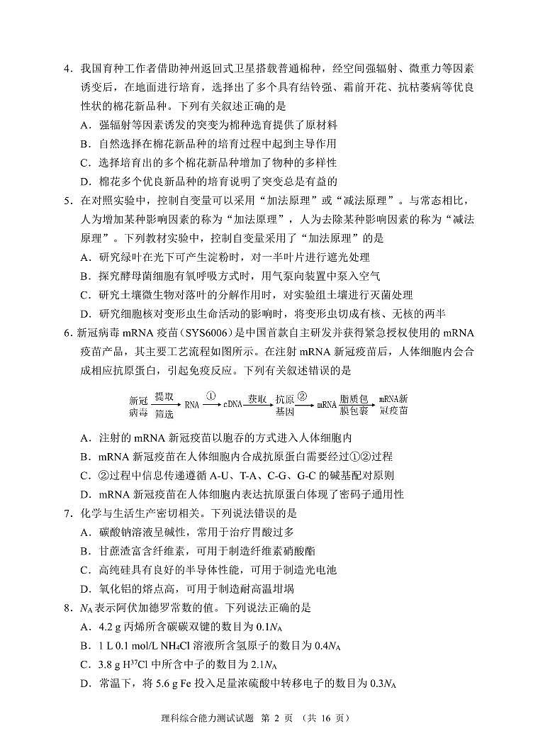
2024大数据精准教学联盟高三下学期5月第二次统一监测试题(甘孜州三模)理综PDF版含解析、答题卡(可编辑)
展开2024大数据精准教学联盟高三下学期5月第二次统一监测试题(甘孜州三模)理综PDF版含解析、答题卡(可编辑): 这是一份2024大数据精准教学联盟高三下学期5月第二次统一监测试题(甘孜州三模)理综PDF版含解析、答题卡(可编辑),文件包含四川省大数据精准教学联盟2021级高三第二次统一监测理科综合能力测试试题000506pdf、物理答案详解520新版pdf、202405生物参考答案及详解pdf、化学解析04-29pdf、202405生物参考答案及评分细则pdf、202405生物参考答案pdf、化学答案pdf、理科综合能力测试答题卡222pdf等8份试卷配套教学资源,其中试卷共42页, 欢迎下载使用。
2024年四川省大数据精准教学联盟2021级高三第一次统一监测理综试题及答案: 这是一份2024年四川省大数据精准教学联盟2021级高三第一次统一监测理综试题及答案,文件包含理综试卷pdf、解析生物试题解析pdf、答案与解析化学试题答案与解析0130pdf、物理答案及解析pdf等4份试卷配套教学资源,其中试卷共22页, 欢迎下载使用。
2024届四川大数据精准教学联盟高三数据采集统一模拟预测理综试题+答案: 这是一份2024届四川大数据精准教学联盟高三数据采集统一模拟预测理综试题+答案,文件包含理综试卷pdf、解析生物试题解析pdf、答案与解析化学试题答案与解析0130pdf、物理答案及解析pdf等4份试卷配套教学资源,其中试卷共22页, 欢迎下载使用。

