重庆市乌江新高考协作体2024届高三下学期二模生物试卷(Word版附解析)
展开(分数:100分,时间:75分钟)
一、单选题
1. 关于自由水和结合水的叙述不正确的是( )
A. 种子收获后晒干过程中主要散失的是自由水
B. 当严寒的冬季到来时,植物体中水的变化是结合水与自由水的比值会升高
C. 结合水是细胞结构的重要组成成分
D. 细胞中大多数无机盐以化合状态存在
【答案】D
【解析】
【分析】一切细胞都是生活在水环境中的,细胞中含有的水分,对于维持细胞的形态、保证代谢的正常进行具有重要作用。水在细胞中以自由水和结合水形式存在。结合水与细胞内其它物质结合,是细胞结构的组成成分。自由水以游离形式存在,可以自由流动,占大多数,幼嫩植物、代谢旺盛的细胞含量高,是良好的溶剂、能运送营养物质和代谢的废物。
【详解】A、种子收获后仍含有较多的自由水,因此晒干过程中主要散失的是自由水,A正确;
B、结合水的含量升高,抗逆性增强,故当严寒的冬季到来时,植物体中水的变化是结合水与自由水的比值会升高,B正确;
C、结合水与细胞内其它物质结合,是细胞结构的组成成分,C正确;
D、细胞中大多数无机盐以离子状态存在,少部分以化合状态存在,D错误。
故选D。
【点睛】本题考查学生对水的种类及功能、无机盐的存在形式等基础知识的记忆。
2. 人体细胞中合成新冠病毒抗体的场所是( )
A. 核糖体B. 中心体
C. 核仁D. 溶酶体
【答案】A
【解析】
【分析】中心体与有丝分裂有关;核仁中能合成某种RNA以及与核糖体的形成有关;溶酶体内含多种水解酶,能分解衰老、损伤的细胞器并吞噬杀死侵入细胞的病毒、细菌。
【详解】抗体的本质是蛋白质,而蛋白质的合成场所是核糖体,A正确,BCD错误。
故选A。
3. 人们普遍认为,地球上最早的生命孕育在海洋中,生命从一开始就离不开水。下列关于水的说法错误的是( )
A. 水是极性分子,带电分子(或离子)易与水结合,因此水是一种良好的溶剂
B. 由于氢键的存在,使水可以缓解温度的变化,有利于维持生命系统的稳定性
C. 结合水主要是水与蛋白质、多糖等物质结合,是细胞中水的主要存在形式
D. 种子萌发时结合水与自由水的比值减小,细胞代谢增强
【答案】C
【解析】
【分析】生物体的一切生命活动离不开水,水是活细胞中含量最多的化合物;
细胞内水的存在形式是自由水和结合水,结合水是细胞结构的重要组成成分,自由水是良好的溶剂,是许多化学反应的介质,自由水还参与细胞内的许多化学反应,自由水自由移动,对于营养物质和代谢废物的运输具有重要作用;
细胞内自由水与结合水可以相互转化,自由水与结合水的比值越大,细胞代谢越旺盛,反之亦然。
【详解】A、水是极性分子,带电分子(或离子)易与水结合,因此水是一种良好的溶剂,A正确;
B、水温不易改变,可以缓解温度的变化,有利于维持生命系统的稳定性,B正确;
C、自由水是细胞中水的主要存在形式,结合水是细胞结构的重要组成成分,可与蛋白质、多糖等物质结合,赋予各种组织、器官一定的形状、硬度和弹性,C错误;
D、种子萌发时自由水增多,结合水与自由水的比值减小,细胞代谢增强,D正确。
故选C。
【点睛】本题的知识点是水的存在形式和作用,对于水的存在形式和作用的理解并把握知识点间的内在联系是解题的关键。
4. 下列有关水的叙述错误的是( )
A. 胶体状的鸡蛋清主要以结合水存在
B. 水是细胞中某些化学反应的原料
C. 生物体在不同的生长发育期含水量相同
D. 刚收获的种子晒干的过程失去的是自由水
【答案】C
【解析】
【分析】组成细胞的化合物有两种:有机化合物和无机化合物。无机化合物包括水和无机盐;有机化合物包括糖类、脂类、蛋白质和核酸。
活细胞中含量最多的化合物是水,生物体的一切生命活动离不开水,不同发育阶段含水量不同,细胞内水以自由水与结合水的形式存在,自由水是细胞内良好的溶剂,是许多化学反应的介质,水还参与细胞内的许多化学反应,自由水自由移动对运输营养物质和代谢废物具有重要作用,结合水是细胞结构的重要组成成分,自由水与结合水的比值越高,新陈代谢越旺盛,抗逆性越差。
【详解】A、鸡蛋清中含有大量的蛋白质,对水的吸附能力强,所以大部分的都是结合水,A正确;
B、水是光合作用和有氧呼吸的原料,B正确;
C、处在不同发育期的生物体,含水量不同,C错误;
D、刚收获的种子晒干过程损失的主要是自由水,D正确;
故选C。
【点睛】本题考查水的存在形式和作用,理解自由水和结合水的含义,同时结合自由水和结合水的相互转换理解其作用。
5. 下列有关种群数量特征的叙述,正确的是( )
A. 样方法调查种群密度,若数量较少,样方面积可适当扩大
B. 标志重捕法调查种群密度时,标志物脱落导致估算值偏小
C. 依据某生物的种群密度即可反映该生物种群数量的变化趋势
D. 性别比例主要通过影响种群的出生率和死亡率来影响种群密度
【答案】A
【解析】
【分析】1、种群的数量特征包括种群密度、生率和死亡率、迁入率和迁出率、年龄组成和性别比例,其中种群密度是最基本的数量特征,出生率和死亡率、迁入率和迁出率决定种群密度的大小,性别比例直接影响种群的出生率,年龄组成预测种群密度变化。
2、标志重捕法的计算公式:种群中个体数(N):标记总数=重捕总数:重捕中被标志的个体数。
【详解】A、样方法调查种群密度,如果所调查的种群个体数较少,样方面积可适当扩大,以减小误差,A正确;
B、根据标志重捕法的计算公式:种群中个体数(N):标记总数=重捕总数:重捕中被标志的个体数可知,若标志物脱落,则会导致重捕中被标志的个体数偏小,最终导致实验所得到数值比实际数值大,B错误;
C、种群密度反映了种群在一定时期的数量,但不能反映种群数量的变化趋势,要想知道种群数量的消长,还需要研究种群的年龄组成等其他数量特征,C错误;
D、性别比例主要通过影响出生率来间接影响种群密度,D错误。
故选A。
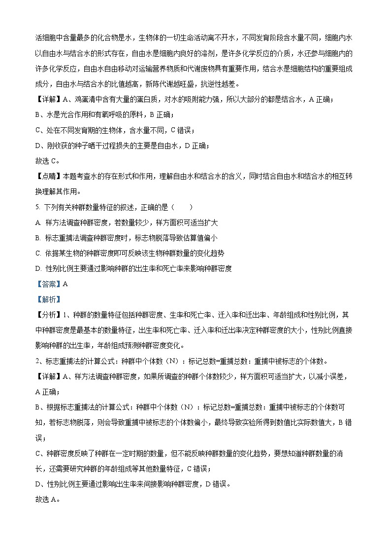
6. 若以图代表与生命系统相关概念的范围,其中正确的是( )
A. AB. BC. CD. D
【答案】C
【解析】
【分析】
1、生命系统结构层次由小到大依次为:细胞、组织、器官、系统、个体、种群、群落、生态系统。
2、细胞中是最基本生命系统层次,但是细胞也是由分子构成的,包括大分子和小分子。
3、题图分析,图中a包含b,b包含c。即a>b>c
【详解】A、组织是由细胞构成的,细胞是由分子构成的,即组织c包含细胞b,细胞b包含蛋白等大分子a,A错误;
B、群落是由该区域所有的种群构成的,而种群是由该区域所有的同种个体构成的,即群落c>种群b>个体a,B错误;
C、生态系统是由群落和其生存的无机环境构成,群落是由该区域所有的种群构成的,即生态系统a>群落b>种群c,C正确;
D、组织构成器官,器官构成系统,即系统b>器官c>组织a,D错误。
故选C。
7. 我国利用不同微生物的发酵作用制作食品,历史悠久,在多种文献中均有记载:
①《齐民要术》中记载:“作盐水,令极咸,于盐水中洗菜,即内雍中。”
②《北山酒经》中记载:“每坛加蜡三钱,竹叶五片,隔水煮开,乘热灌封坛口。”
③《齐民要术》中记载了二十三种利用谷物酿制食醋的工艺。其经历的三个主要发酵过程为:糖化→酒化→醋化。
④《本草纲目拾遗》中记述:“豆腐又名菽乳,豆腐腌过酒糟或酱制者,味咸甘心。”
下列说法错误的是( )
A. ①介绍的是泡菜制作技术,配制的盐水要煮沸冷却后使用
B. ②中每坛加蜡隔水煮开,乘热灌封坛口有助于陈酒的储藏
C. ③中从酒化到醋化的过程,当缺少氧气时将乙醇变为醋酸
D. ④中发酵产腐乳用的豆腐坯属固体培养基,不需对其进行严格灭菌
【答案】C
【解析】
【分析】1、用谷物酿制食醋经历的三个主要发酵过程为:糖化→酒化→醋化。分别是淀粉在微生物的作用下水解成葡萄糖,葡萄糖在微生物的作用下分解成乙醇和二氧化碳(在无氧的条件下),乙醇被微生物在有氧的环境下氧化成乙酸。
2、在制作泡菜时所配制的泡菜盐水要煮沸,以杀灭盐水中的微生物,防止杂菌污染。泡菜制作过程中,温度过高、食盐用量过低、腌制时间过短、容易造成细菌大量繁殖,亚硝酸盐含量增加。
3、采用较低温度(一般在60~82℃),在规定的时间内,对食品进行加热处理,达到杀死微生物营养体的目的,是一种既能达到消毒目的又不损害食品品质的方法。由法国微生物学家巴斯德发明而得名。巴氏杀菌热处理程度比较低,一般在低于水沸点温度下进行加热,加热的介质为热水。《北山酒经》中记载:“每坛加蜡三钱,竹叶五片,隔水煮开,乘热灌封坛口。”这种用加热杀菌保存酒液的原理和方法,与酿酒中普遍使用的巴氏杀菌法基本相同。
4、腐乳发酵过程中,豆腐就是毛霉的固体培养基;现代腐乳生产是在严格无菌条件下将优良的毛霉菌种接种在豆腐上;味咸是因为加了盐,加盐的目的除了调味外,还有抑制微生物的生长,避免腐败变质以及具有析出豆腐中的水分、使豆腐变硬的作用,酒的含量一般控制在12%左右,目的是抑制微生物生长,同时使腐乳具有独特的香味。
【详解】A、①介绍的是泡菜制作技术,配制的盐水要煮沸冷却后使用,以杀灭盐水中的微生物,防止杂菌污染,同时盐水的盐度不宜过大,避免使发酵过程中的乳酸菌大量失水而死亡,A正确;
B、蜡封坛口可以创造无氧环境,有助于陈酒的储藏;另外隔水煮开即加热可以杀菌,可见②中每坛加蜡隔水煮开,乘热灌封坛口有助于陈酒的储藏,B正确;
C、酵母菌发酵的适宜温度为18~30℃,而醋酸菌发酵的适宜温度为30~35℃,所以③中从酒化到醋化的过程需要移至温度较高的环境中进行,同时需要通氧,C错误;
D、从微生物培养的角度看,豆腐是固体培养基,腐乳制作时主要利用的是空气中的毛霉,接种时不需要对其进行严格灭菌,D正确。
故选C。
8. 下列有关信息传递过程的叙述,错误的是 ( )
A. 神经元分泌的神经递质可以作用于神经细胞或肌肉、腺体等细胞
B. 甲状腺分泌的甲状腺激素可以作用于几乎全身所有细胞
C. 小肠黏膜上一些细胞分泌的促胰液素可以作用于胰岛B细胞
D. 浆细胞合成和分泌的抗体可以作用于人体自身的某些细胞
【答案】C
【解析】
【分析】(1)突触小体与其他神经元的细胞体或树突等相接近共同形成突触,常见的类型包括神经元之间形成的突触、神经元与效应器之间形成的突触。兴奋在突触处的传递需要借助神经递质来完成。(2)激素调节的特点之一是作用于靶器官、靶细胞。(3)促胰液素是由小肠黏膜分泌,其作用是促进胰腺分泌胰液。(4)抗体是由浆细胞合成分泌的,能与抗原发生特性结合。
【详解】A、当神经冲动传到神经末梢时,突触前膜内的突触小泡释放的神经递质,经扩散通过突触间隙与突触后膜上的受体特异性结合,引发突触后膜电位变化,而突触后膜属于神经细胞或肌肉、腺体等细胞的部分细胞膜,可见,神经元分泌的神经递质可以作用于神经细胞或肌肉、腺体等细胞,A正确;
B、细胞代谢是活细胞进行生命活动的基础,甲状腺激素能够提高细胞的代谢速率,说明甲状腺分泌的甲状腺激素可以作用于几乎全身所有细胞,B正确;
C、小肠黏膜上一些细胞分泌的促胰液素可以作用于胰腺细胞,促进胰腺分泌胰液,C错误;
D、人体内出现的衰老、破损或异常细胞能够作为抗原,而抗原可以与抗体发生特性结合,因此浆细胞合成和分泌的抗体可以作用于人体自身的某些细胞,D正确。
故选C。
9. 下列有关“叶绿体色素的提取和分离”实验的叙述,正确的是( )
A. 研磨绿叶时加入碳酸钙的目的是利于研磨
B. 色素可以溶解在有机溶剂无水乙醇中
C. 叶绿素b在层析液中的溶解度最大
D. 分离色素时滤液细线应浸没在层析液中
【答案】B
【解析】
【分析】1、色素提取和分离过程中几种化学物质的作用:
(1)无水乙醇作为提取液,可溶解绿叶中的色素。
(2)层析液用于分离色素。
(3)二氧化硅破坏细胞结构,使研磨充分。
(4)碳酸钙可防止研磨过程中色素被破坏。
2、分离绿叶中色素原理:各色素随层析液在滤纸上扩散速度不同,从而分离色素。溶解度大,扩散速度快;溶解度小,扩散速度慢。滤纸条从上到下依次是:胡萝卜素(最窄)、叶黄素、叶绿素a(最宽)、叶绿素b(第2宽),色素带的宽窄与色素含量相关。
【详解】A、研磨绿叶时加入碳酸钙的目的是防止研磨过程中色素被破坏,A错误;
B、色素可以溶解在有机溶剂无水乙醇中,故以无水乙醇作为提取液,B正确;
C、胡萝卜素在层析液中的溶解度最大,C错误;
D、分离色素时滤液细线不能浸没在层析液中,D错误。
故选B。
10. 下列关于细胞中无机物的叙述错误的是( )
A. 自由水是细胞内良好的溶剂B. 结合水相对含量多的细胞抗寒能力强
C. 无机盐大多数以离子形式存在D. 无机盐可为生命活动提供能量
【答案】D
【解析】
【分析】细胞中大多数无机盐以离子的形式存在,只有少数无机盐以化合物的形式存在,如骨骼和牙齿的成分CaCO3等。无机盐的作用有:①某些重要化合物的组成部分,如Mg是构成叶绿素的元素,Fe是构成血红素的元素。②对于维持细胞和生物体的生命活动有重要作用,如缺钙时哺乳动物会抽搐。③对维持细胞酸碱平衡非常重要。④维持正常渗透压,即水盐平衡。
【详解】A、自由水的作用:水是细胞内良好的溶剂,许多种物质能够在水中溶解;细胞内的许多生物化学反应也都需要水的参与。多细胞生物体的绝大多数细胞,必须浸润在以水为基础的液体环境中。水在生物体内流动,可以把营养物质运送到各个细胞,同时也把各个细胞在新陈代谢中产生的废物,运送到排泄器官或者直接排出体外,A正确;
B、在正常情况下,细胞内自由水所占的比例越大,细胞的代谢就越旺盛;而结合水越多,细胞抵抗干旱和寒冷等不良环境的能力就越强,B正确;
C、无机盐大多数以离子形式存在,仅少数以化合物的形式存在,C正确;
D、无机盐具有构成复杂化合物,维持渗透平衡和酸碱平衡的作用,不能为生命活动提供能量,D错误。
故选D。
11. 芝加哥大学一研究小组以一群挪威鼠为实验对象展开对孤独与癌变关系的研究。结果发现长期处于孤独状态的小鼠往往情绪低落,且患癌症的概率是群居者的3.3倍,同时发现被隔离鼠会产生更多的“压力激素”。由该实验结果不能得出的结论是( )
A. 情绪也是大脑的高级功能之一B. 激素可以影响神经系统的发育和功能
C. 情绪低落可降低免疫系统功能D. 内分泌腺的分泌活动受中枢神经系统的调节
【答案】B
【解析】
【分析】分析题干信息,长期处于孤独状态的小鼠往往情绪低落,且患癌症的概率是群居者的3.3倍,同时发现被隔离鼠会产生更多的“压力激素”,说明长期处于孤独状态对小鼠的情绪,免疫系统,激素的产生都有影响。
【详解】A、大脑是调节机体活动的最高级中枢,小鼠情绪低落,对免疫系统,激素分泌都有影响,说明情绪也是大脑的高级功能之一,A正确;
B、激素可以影响神经系统的发育和功能,如甲状腺激素,但是题干得不出该结论,B错误;
C、对癌细胞的监视是免疫系统的功能之一,分析题意可知:情绪低落可降低免疫系统功能,患癌症的风险增大,C正确;
D、被隔离鼠群者会产生更多的“肾上腺酮压力激素”,可见内分泌腺的分泌活动受中枢神经系统的调节,D正确。
故选B。
12. “假说--演绎法”是现代科学研究中常用的一种方法,其雏形可追溯到古希腊亚里士多德的归纳——演绎模式。按照这一模式,科学家应从要解释的现象中归纳出解释性原理,再从这些原理演绎出关于现象的陈述。下列说法正确的是
A. F2中出现3:1性状分离比属于“假说--演绎法”中的“假说”部分
B. “若对F1(Dd)测交,则子代显隐性状比例为1:1”是演绎得到的陈述
C. DNA复制方式的确定与“假说—演绎法”无关
D. 用“假说—演绎法”验证的实验结果总会与预期相符
【答案】B
【解析】
【分析】孟德尔发现遗传定律用了假说—演绎法,其基本步骤:提出问题→作出假说→演绎推理→实验验证→得出结论。①提出问题(在纯合亲本杂交和F1自交两组豌豆遗传实验基础上提出问题);②做出假设(生物的性状是由细胞中的遗传因子决定的;体细胞中的遗传因子成对存在;配子中的遗传因子成单存在;受精时雌雄配子随机结合);③演绎推理(如果这个假说是正确的,这样F1会产生两种数量相等的配子,这样测交后代应该会产生两种数量相等的类型);④实验验证(测交实验验证,结果确实产生了两种数量相等的类型);⑤得出结论(就是分离定律)。
【详解】A、F2中出现3∶1性状分离比属于实验现象, A错误;
B、“若对F1 (Dd) 测交,则子代显隐性状比例为1∶1”是实验验证的理论阶段,即为演绎得到的陈述,B正确;
C、DNA复制方式的确定运用了假说-演绎法 ,C错误;
D、运用假说-演绎法验证的实验结果不一定总与预期相符,也有可能相反,D错误。
故选B。
13. 某二倍体高等动物(2n=6,XY型,X染色体长于Y染色体)的基因型为AaBb,其体内某细胞处于细胞分裂后期的示意图如图。下列叙述正确的是( )
A. 形成该细胞过程中发生了基因突变和染色体变异
B. 该细胞正在发生基因重组,即将发生细胞质不均等分裂
C. 该细胞含有3个四分体,6条染色体,12个核DNA分子
D. 该细胞分裂形成的生殖细胞基因型为aBX、aBXA、AbY、bY
【答案】D
【解析】
【分析】根据图示中基因在染色体上的分布可知:细胞中的同源染色体排列在赤道板两侧,在纺锤丝的牵引下同源染色体正在分离,处于减数第一次分裂后期。含A的染色体片段移到另一条非同源染色体上,属于染色体结构变异中的易位。
【详解】A、据图分析,图中含有3对同源染色体,其中一条染色体含有A基因的片段移到了非同源染色体上(X染色体),属于染色体畸变,根据图中基因分布可知没有发生基因突变,A错误;
B、图示为减数第一次分裂后期,同源染色体分离的同时非同源染色体自由组合,导致非同源染色体上的非等位基因自由组合,该细胞的中间一对同源染色体的着丝点位置不同,染色体大小不同,为XY染色体,说明该细胞为初级精母细胞,减数第一次分裂后期细胞质应均等分裂,B错误;
C、该细胞中同源染色体已经分离,不含四分体,C错误;
D、根据B项分析可知,中间一对同源染色体为XY染色体,由于X染色体长于Y染色体,所以下面的一条为Y染色体,上面含有A的染色体为X染色体,减数第一次分裂过程中同源染色体分离,减数第二次分裂过程中姐妹染色单体分离,据图示基因分布可知,该细胞分裂形成的配子的基因型为aBX、aBXA、AbY、bY,D正确。
故选D。
14. 豌豆的子叶颜色黄色对绿色为显性,籽粒的形状圆粒对皱粒为显性,两对等位基因的遗传遵循基因的自由组合定律。下列四个杂交实验结果中,不能验证上述两对性状的遗传遵循基因自由组合定律的是( )
A. 黄色圆粒×绿色圆粒→黄色圆粒:黄色皱粒:绿色圆粒:绿色皱粒=3:1:3:1
B. 黄色圆粒×绿色皱粒→黄色圆粒:黄色皱粒:绿色圆粒:绿色皱粒=1:1:1:1
C. 黄色圆粒×黄色皱粒→黄色圆粒:黄色皱粒:绿色圆粒:绿色皱粒=3:3:1:1
D. 黄色皱粒×绿色圆粒→黄色圆粒:黄色皱粒:绿色圆粒:绿色皱粒=1:1:1:1
【答案】D
【解析】
【分析】基因的自由组合定律的实质是:位于非同源染色体上的非等位基因的分离或组合是互不干扰的;在减数分裂的过程中,同源染色体上的等位基因彼此分离的同时,非同源染色体上的非等位基因自由组合。在孟德尔两对相对性状杂交实验中,子一代黄色圆粒豌豆(YyRr)自交产生子二代,非等位基因(Y、y)和(R、r)可以自由组合就遵循基因自由组合定律。本题中要想验证上述两对性状的遗传遵循基因自由组合定律,就是要验证控制这两对性状的基因(Y、y)和(R、r)遵循基因自由组合定律,那么选择的杂交亲本中,至少需有一个为黄色圆粒豌豆(YyRr),因为只有这样的黄色圆粒豌豆(YyRr)的两对等位基因在减数分裂时会发生基因的自由组合。
【详解】A、黄色圆粒×绿色圆粒→黄色圆粒:黄色皱粒:绿色圆粒:绿色皱粒=3:1:3:1,分析该实验,亲本黄色圆粒×绿色圆粒,子代中黄色:绿色=1:1,圆粒:皱粒=3:1,可知亲本的基因型为黄色圆粒(YyRr)×绿色圆粒(yyRr),亲本之一为黄色圆粒(YyRr),该亲本在减数分裂产配子时,两对等位基因可自由组合,因此该实验能验证上述两对性状的遗传遵循基因自由组合定律,A错误;
B、黄色圆粒×绿色皱粒→黄色圆粒:黄色皱粒:绿色圆粒:绿色皱粒=1:1:1:1,分析该实验,亲本黄色圆粒×绿色皱粒,子代中黄色:绿色=1:1,圆粒:皱粒=1:1,可知亲本的基因型为黄色圆粒(YyRr)×绿色皱粒(yyrr),亲本之一为黄色圆粒(YyRr),该亲本在减数分裂产配子时,两对等位基因可自由组合,因此该实验能验证上述两对性状的遗传遵循基因自由组合定律,B错误;
C、黄色圆粒×黄色皱粒→黄色圆粒:黄色皱粒:绿色圆粒:绿色皱粒=3:3:1:1,分析该实验,亲本黄色圆粒×黄色皱粒,子代中黄色:绿色=3:1,圆粒:皱粒=1:1,可知亲本的基因型为黄色圆粒(YyRr)×黄色皱粒(Yyrr),亲本之一为黄色圆粒(YyRr),该亲本在减数分裂产配子时,两对等位基因可自由组合,因此该实验能验证上述两对性状的遗传遵循基因自由组合定律,C错误;
D、黄色皱粒×绿色圆粒→黄色圆粒:黄色皱粒:绿色圆粒:绿色皱粒=1:1:1:1,分析该实验,亲本黄色皱粒×绿色圆粒,子代中黄色:绿色=1:1,圆粒:皱粒=1:1,可知亲本的基因型为黄色皱粒(Yyrr)×绿色圆粒(yyRr),双亲都只有一对等位基因,双亲在减数分裂产配子时,不能发生两对等位基因的自由组合,因此该实验不能验证上述两对性状的遗传遵循基因自由组合定律,D正确。
故选D。
15. 经大量研究,探明了野生型拟南芥中乙烯的作用途径,简图如下。下列叙述错误的是
A. 由图可知,R蛋白具有结合乙烯和调节酶T活性的双重功能
B. 酶T活性丧失的纯合突变体,在无乙烯的条件下出现有乙烯生理反应的表现型
C. R蛋白上乙烯结合位点突变的纯合个体,与野生型杂交,在有乙烯的条件下,F1中该突变基因相较于野生型基因而言为隐性
D. 若R蛋白上乙烯结合位点突变,将导致该植株的果实成熟推迟
【答案】C
【解析】
【分析】分析题图:R蛋白具有结合乙烯和调节酶T活性两种功能,乙烯与R蛋白结合后,酶T的活性被抑制,不能催化E蛋白磷酸化,导致E蛋白被剪切,剪切产物进入细胞核,可调节乙烯相应基因的表达,植株表现有乙烯生理反应。没有乙烯的条件下,酶T能催化E蛋白磷酸化,植株表现无乙烯生理反应。
【详解】A、由图可知,R蛋白具有结合乙烯和调节酶T活性两种功能,A正确;
B、在无乙烯的条件下,酶T的活性被抑制不能催化E蛋白磷酸化,导致E蛋白被剪切,剪切产物进入细胞核,可调节乙烯相应基因的表达,植株表现有乙烯生理反应,B正确;
C、R蛋白上乙烯结合位点突变的纯合体仅丧失了与乙烯结合的功能,和野生型杂交,在有乙烯的条件下,F1中突变基因表达的R蛋白不能和乙烯结合,导致酶T具有活性,阻断乙烯途径,表现无乙烯生理反应,表现型突变型一致,因此突变基因为显性,C错误;
D、若R蛋白上乙烯结合位点突变,乙烯就不能发挥作用,则这种植株的果实成熟期会延迟,D正确。
故选C。
二、非选择题
16. 如图代表两个核酸分子的一部分,请根据下图回答问题:
(1)图中①________键,它将DNA分子中的甲、乙两链连接起来。DNA分子中,这种化学键只能分别在碱基A与T、G与C之间形成,从而形成了互补的碱基对。
(2)如果比较黄瓜、家鸡、狗的DNA分子,可以发现其组成碱基都是四种,但每种生物的DNA链上,碱基对的排列顺序不同。这种碱基对的序列形成了每种生物独特的__________________(填“遗传信息”或“遗传密码”)。
(3)若以甲链为模板合成丙链,甲链上的碱基序列就转变成丙链上碱基序列。这一过程叫 _______________(填“转录”或“翻译”)。该过程主要在细胞内的______________进行。该过程完成后,丙链上②处的碱基应为______________。
【答案】(1)氢 (2)遗传信息
(3) ① 转录 ②. 细胞核 ③. U
【解析】
【分析】DNA双螺旋结构的主要特点如下。(1)DNA是由两条单链组成的,这两条链按反向平行方式盘旋成双螺旋结构。(2)DNA 中的脱氧核糖和磷酸交替连接,排列在外侧,构成基本骨架;碱基排列在内侧。(3)两条链上的碱基通过氢键连接成碱基对,并且碱基配对具有一定的规律:A(腺嘌呤)一定与T(胸腺嘧啶)配对;G(鸟嘌呤)一定与C(胞嘧啶)配对。碱基之间的这种一一对应的关系,叫作碱基互补配对原则。
【小问1详解】
碱基对之间通过氢键连接,A和T之间有两个氢键,C和G之间有三个氢键。
【小问2详解】
DNA分子种,碱基对的排列顺序构成了生物的遗传信息。
【小问3详解】
以DNA的一条链为模板,合成RNA的过程称为转录,通过转录使RNA携带了遗传信息。转录发生在存在DNA的部位,主要发生在细胞核中。以甲链为模板,在转录过程中如何碱基互补配对原则,A和U配对。
17. 下图为体内细胞与内环境之间的物质交换示意图,据图回答下列问题。
(1)此图表示了细胞与周围环境的关系,其中毛细血管管壁细胞生活的具体内环境是_____(填标号),毛细淋巴管管壁细胞生活的具体内环境是_____(填标号)。
(2)血浆、组织液和淋巴三者之间既有密切关系,又有一定区别。一般情况下,⑤与②成分上的主要区别是⑤中含有较多的_____,而②中该物质含量很少。
(3)②中的化学组成中有H2CO3-、H2CO3等物质,它对于维持②中____的稳定有重要意义。
(4)某人皮肤烫伤后,出现了水泡,该水泡内的液体主要是______。
【答案】(1) ①. ②⑤ ②. ②④
(2)蛋白质 (3)pH/酸碱度
(4)组织液
【解析】
【分析】分析题图可知,②是组织液,③是组织细胞,④是淋巴(液),⑤是血浆。
【小问1详解】
毛细血管管壁细胞生活的具体内环境是血浆和组织液,对应图中的⑤和②;毛细淋巴管管壁细胞生活的具体内环境是组织液和淋巴液,对应图中的②和④。
【小问2详解】
一般情况下,⑤血浆与②组织液在成分上的主要区别是⑤中含有较多的蛋白质,而②中该物质含量很少。
【小问3详解】
②组织液中的化学组成中有H2CO3-、H2CO3等物质,属于缓冲物质,它对于维持②中pH/酸碱度的稳定有重要意义。
小问4详解】
烫伤后水泡中的液体主要是组织液。
18. 人体对冷、热和触觉的感知能力对人类的生存及其与周围环境的互动交流至关重要。2021年诺贝尔生理学或医学奖授予了发现温度和触觉受体的两位科学家David Julius和Ardem Pataputain发现辣椒素激活TRPV1通道是痛热感觉形成的基础。Ardem Pataputain发现触觉的产生源于机械力激活了PIEZO1通道。多项研究表明,除参与冷、热和触觉的感知外,TRPV1通道和PIEZO1通道还参与了其他众多的生理过程。
(1)TRPV1通道是一种离子通道,其能被43℃以上温度或辣椒素活化,促进Ca2+以__________的方式顺浓度梯度跨膜进入细胞。某同学食用辣椒后产生“痛热”感觉,试用箭头和必要的文字描述此过程中兴奋传导的途径为__________。辣椒素可以通过TRPV1通道作用于脂肪细胞因子,从而削弱脂肪细胞因子对__________(激素名称)作用的不良影响,减少糖尿病的发生。TRPV1通道还分布于辅助性T细胞表面,辅助性T细胞在体液免疫和细胞免疫中的作用表现在__________,因此辣椒素等成分能通过TRPV1通道影响免疫系统的功能。
(2)在研究触觉产生的分子机制时,科学家首先确定了一种细胞系,当用微量移液管戳单个细胞时,该细胞能发出可测量的电信号。据此科学家提出机械力激活的受体是某种离子通道的假说,并且确定了细胞中可能参与编码该离子通道的72个候选基因,并利用上述细胞系作为实验材料,采用“减法原则”控制自变量,最终成功找到了一个参与编码机械力敏感离子通道(PIEZO1通道)的基因。试根据上述实验原理简要描述实验思路,预测实验结果并得出实验结论__________。
(3)研究表明,PIEZO1通道还参与骨骼的形成和维护。与野生型小鼠相比,敲除小鼠成骨细胞中的PIEZO1通道基因后,小鼠体格瘦小且支撑体重的长骨轻薄乏力。被悬空(不必支撑自己全部体重)养殖的野生型小鼠也表现出长骨轻薄的现象。由此推测在空间站工作的宇航员骨量相对较少、易患骨质疏松的根本原因最可能是__________。
【答案】(1) ①. 协助扩散 ②. (口腔黏膜)感受器→传入神经→大脑皮层 ③. 胰岛素 ④. 在体液免疫中一是作为激活B细胞的第二个信号,二是分泌细胞因子促进B细胞的分裂分化;在细胞免疫中分泌细胞因子促进细胞毒性T细胞的分裂分化
(2)实验思路:将细胞系分组,每组灭活(或沉默)72个基因中的一个,用微量移液器戳单个细胞,检测其能否发出可测量的电信号 实验结果及结论:当去除某个基因后,细胞不能发出可测量的电信号,则该基因为参与编码 PIEZO1通道的基因
(3)空间站的失重环境导致PIEZO1通道基因的表达水平降低
【解析】
【分析】1、协助扩散(易化扩散):借助膜上的转运蛋白进出细胞的物质扩散。
2、神经调节的基本方式是反射,它是指在中枢神经系统参与下,动物体或人体对内外环境变化作出的规律性应答。完成反射的结构基础是反射弧。反射弧通常由感受器、传入神经、神经中枢、传出神经和效应器(传出神经末梢和它所支配的肌肉或腺体等)组成。反射活动需要经过完整的反射弧来实现,如果反射弧中任何环节在结构或功能上受损,反射就不能完成。
3、B细胞活化需要两个信号的刺激,此外,还需要细胞因子的作用。当B细胞活化后,就开始增殖、分化、大部分分化为浆细胞,小部分分化为记忆B细胞。随后浆细胞产生并分泌抗体。在多数情况下,抗体与病原体结合后会发生进一步的变化,如形成沉淀等,进而被其他免疫细胞吞噬消化,记忆细胞可以在抗原消失后存活几年甚至几十年,当再接触这种抗原时,能迅速增殖分化,分化后快速产生大量抗体,细菌等病原体侵入人体后,也会如病毒一样引起机体发生体液免疫反应。在细胞免疫过程中,靶细胞、辅助性T细胞等参与细胞毒性T细胞的活化过程。当细胞毒性T细胞活化以后,可以识别并裂解被同样病原体感染的靶细胞。靶细胞裂解后,病原体失去了寄生的基础,因而可被抗体结合或直接被其他免疫细胞吞噬、消灭;此后,活化的免疫细胞的功能受到抑制,机体将逐渐恢复到正常状态。在这个过程中形成的记忆细胞可以在体内存活几年甚至几十年,如果没有机会再次接触相同的抗原,它们就会逐渐死亡。如果再次遇到相同的抗原,它们会立即分化为细胞毒性T细胞,迅速、高效地产生免疫反应。
【小问1详解】
由题意可知,Ca2+进入细胞是顺浓度梯度,还需要蛋白质的协助,所以Ca2+以协助扩散方式进入细胞。所有感觉都在大脑皮层中产生,因此某同学食用辣椒后产生“痛热”感觉过程中,兴奋的传导途径为:首先口腔黏膜作为感受器接受辣椒的刺激,然后通过传入神经传入大脑皮层,在大脑皮层产生“痛热”感觉,即(口腔黏膜)感受器→传入神经→大脑皮层。由题意可知,削弱脂肪细胞因子的作用后,可以减少糖尿病的发生,那么推测脂肪细胞因子对胰岛素有不良影响。辅助性T细胞在体液免疫中一是作为激活B细胞的第二个信号,二是分泌细胞因子促进B细胞的分裂分化,在细胞免疫中分泌细胞因子促进细胞毒性T细胞的分裂分化。
【小问2详解】
由题意可知,该实验是利用“减法原则”进行的实验,且实验中涉及到了72个候选基因,所以想要找到72个候选基因中哪些参与了编码机械力敏感离子通道,那就需要一个基因一个基因的沉默,然后检测细胞能否发出可测量的电信号,若能,这说明不是参与编码机械力敏感离子通道的基因,反之则是,所以实验思路是:将细胞系分组,每组灭活(或沉默)72个基因中的一个,用微量移液器戳单个细胞,检测其能否发出可测量的电信号 实验结果及结论:当去除某个基因后,细胞不能发出可测量的电信号,则该基因为参与编码 PIEZO1通道的基因。
【小问3详解】
由题意可知,敲除小鼠成骨细胞中的PIEZO1通道基因后,小鼠体格瘦小且支撑体重的长骨轻薄乏力,且被悬空(不必支撑自己全部体重)养殖的野生型小鼠也表现出长骨轻薄的现象,推测悬空小鼠出现长骨轻薄的现象是由于成骨细胞中的PIEZO1通道基因表达被抑制了,由此推测在空间站工作的宇航员骨量相对较少、易患骨质疏松的根本原因最可能是空间站的失重环境导致PIEZO1通道基因的表达水平降低。
【点睛】本题借助诺贝尔生理学或医学奖为背景考查物质进出细胞的方式、神经冲动在神经元上的传导以及探究哪些基因参与编码机械力敏感离子通道的实验,具有一定的难度,需要学生根据所学知识准确作答。
19. 白菜、甘蓝均为二倍体,体细胞染色体数目分别为20、18。白菜—甘蓝是用细胞工程的方法培育出来的蔬菜新品种,它具有生长期短、耐热性强、易储存等优点,如图为“白菜—甘蓝”的培育过程,请回答下列问题:
(1)为了得到原生质体,需先用______处理白菜和甘蓝的细胞。
(2)诱导原生质体融合的方法有多种,常用的化学方法是______(填写中文名称,写出一种即可),融合完成的标志是__________________。由杂种细胞得到白菜—甘蓝植株还需经过植物组织培养,其中不需要光照的培养过程为__________________。
(3)经花粉直接培育的白菜—甘蓝植株,体细胞的染色体数为______。这种植株通常不育,为使其可育,需进行人工诱导,通过对幼苗使用______进行处理,这种变异属于______。
【答案】(1)纤维素酶、果胶酶(对一个得一分)
(2) ①. 聚乙二醇融合法(PEG融合法)或高Ca2+—高pH融合法 ②. 形成的杂种细胞再生出新的细胞壁 ③. 脱分化
(3) ①. 19 ②. 秋水仙素 ③. 染色体变异
【解析】
【分析】植物体细胞杂交技术:就是将不同种的植物体细胞原生质体在一定条件下融合成杂种细胞,并把杂种细胞培育成完整植物体的技术。
【小问1详解】
植物细胞壁的主要成分是纤维素和果胶,根据酶的专一性原理,可采用纤维素酶和果胶酶去除细胞壁获得原生质体。
【小问2详解】
诱导原生质体融合的方法包括:物理方法(离心、振动、电激)和化学方法(聚乙二醇);融合完成的标志是形成的杂种细胞再生出新的细胞壁;将杂种细胞培育成杂种植株还需要采用植物组织培养技术,包括脱分化和再分化两个阶段,其中脱分化过程要避光,再分化过程需光。
【小问3详解】
经花粉培育的二倍体“白菜-甘蓝”植株,体细胞的染色体数为(20+18)÷2=19;通常情况下,由于白菜和甘蓝之间存在生殖隔离,因此白菜和甘蓝有性杂交是不能成功的;为使其可育,可通过使用秋水仙素使染色体加倍从而产生四倍体“白菜-甘蓝”,这种变异属于染色体数目变异。
20. 图为果酒与果醋发酵装置示意图,请据图回答:
(1)酿造葡萄酒时,在葡萄榨汁前,葡萄要先进行___________再除去枝梗,可以避免除去枝梗时引起葡萄破损,增加被杂菌污染的机会。
(2)用___________对上述装置进行消毒后,再装入葡萄汁,将发酵装置放在18-25℃环境中,每天拧开气阀b多次,排出发酵过程产生大量的___________。装置中d处设计成弯曲形状的目的是___________。
(3)10天之后,利用酸性条件下的___________对出料口c取样的物质进行检验,若出现___________现象,说明产生了酒精。
(4)产生酒精后,若在发酵液中加入醋酸菌,然后将装置放在___________环境中,适时打开___________向发酵液中充气。两次发酵过程中先不充气,一段时间后再充气的原因是________
【答案】 ①. 冲洗 ②. 体积分数70%左右的酒精 ③. CO2 ④. 防止排气时空气中微生物的污染(防止杂菌污染) ⑤. 重铬酸钾 ⑥. 灰绿色 ⑦. 30-35℃ ⑧. 气阀a ⑨. 酵母菌酒精发酵不需要氧气,醋酸菌是好氧细菌,酒精转变为醋酸需要氧气才能进行
【解析】
【分析】
1、果酒制作过程中的相关实验操作:
(1)材料的选择与处理:选择新鲜的葡萄,榨汁前先将葡萄进行冲洗,除去枝梗。
(2)灭菌:①榨汁机要清洗干净,并晾干;②发酵装置要清洗干净,并用70%的酒精消毒。
(3)榨汁:将冲洗除枝梗的葡萄放入榨汁机榨取葡萄汁。
(4)发酵:①将葡萄汁装入发酵瓶,要留要大约13的空间,并封闭充气口;②制葡萄酒的过程中,将温度严格控制在18℃~25℃,时间控制在10~12d左右,可通过出料口对发酵的情况进行,及时的监测。③制葡萄醋的过程中,将温度严格控制在30℃~35℃,时间控制在前7~8d左右,并注意适时通过充气口充气。
2、参与果醋制作的微生物是醋酸菌,其新陈代谢类型是异养需氧型,果醋制作的原理:当氧气、糖源都充足时,醋酸菌将葡萄汁中的果糖分解成醋酸;当缺少糖源时,醋酸菌将乙醇变为乙醛,再将乙醛变为醋酸。
【详解】(1)酿造葡萄酒时,在葡萄榨汁前,葡萄要先进行进行冲洗,然后再除去枝梗,可以避免除去枝梗时引起葡萄破损,增加被杂菌污染机会。
(2)榨汁机要清洗干净,并晾干,发酵装置要清洗干净,并用70%的酒精消毒,再装入葡萄汁,将发酵装置放在18-25℃环境中,发酵过程中由于酵母菌无氧呼吸会产生二氧化碳,因此每天拧开气阀b多次,排出发酵过程产生的大量二氧化碳。装置中d处设计成弯曲形状利用了巴斯德的鹅颈瓶的原理,即为了防止排气时空气中微生物的污染(防止杂菌污染)。
(3)酵母菌发酵的产物中会产生酒精,利用用酸性条件下的重铬酸钾可以检测酒精的存在,酒精遇到橙色的重铬酸钾会变为灰绿色,说明产生了酒精。
(4)温度是酵母菌生长和发酵的重要条件,20℃左右最适合酵母菌繁殖,因此需要将温度控制在其最适温度范围内。而醋酸菌是嗜温菌,最适生长温度为30℃~35℃,因此要将温度控制在30℃~35℃。酵母菌酒精发酵不需要氧气,醋酸菌是好氧菌,在将酒精变为醋酸时需要氧气才能进行,因此要适时向发酵装置中充气,需要打开气阀a通入空气。
【点睛】本题主要考查果酒和果醋的制作的知识,解题关键是识记果酒、果醋的制作的原理、过程及注意事项,并掌握果酒和果醋制作的不同。a
b
c
A
蛋白质分子
细胞
组织
B
个体
种群
群落
C
生态系统
群落
种群
D
组织
系统
器官
重庆市乌江新高考协作体2024届高三下学期二模生物试题(Word版附答案): 这是一份重庆市乌江新高考协作体2024届高三下学期二模生物试题(Word版附答案),文件包含重庆市乌江新高考协作体2024届高三下学期二模生物试题docx、重庆市乌江新高考协作体2024届高三下学期二模生物试题答案docx等2份试卷配套教学资源,其中试卷共11页, 欢迎下载使用。
2024届重庆市乌江新高考协作体高三一模生物试题 Word版含解析: 这是一份2024届重庆市乌江新高考协作体高三一模生物试题 Word版含解析,共17页。试卷主要包含了单选题,非选择题等内容,欢迎下载使用。
重庆市乌江新高考协作体2024届高三一模生物试题(Word版附解析): 这是一份重庆市乌江新高考协作体2024届高三一模生物试题(Word版附解析),共17页。试卷主要包含了单选题,非选择题等内容,欢迎下载使用。

