安徽省A10联盟2024届高三下学期最后一卷生物试卷(Word版附解析)
展开巢湖一中合肥八中淮南二中六安一中南陵中学舒城中学太湖中学天长中学屯溪一中宣城中学滁州中学池州一中阜阳一中灵璧中学宿城一中合肥六中太和中学合肥七中科大附中野寨中学
本试卷分第Ⅰ卷(选择题)和第Ⅱ卷(非选择题)两部分。满分100分,考试时间75分钟。请在答题卡上作答。
第I卷 选择题(共45分)
一、选择题(本大题共有15小题,每小题3分,共45分。每小题的四个选项中,只有一项是最符合题目要求的)
1. 细胞膜外表面的糖类分子与蛋白质分子结合形成糖蛋白、或与脂质结合形成糖脂,这些糖类分子(也叫糖被)在细胞生命活动中具有重要的功能。下列叙述正确的是( )
A. 糖类、蛋白质和脂质都含有C、H、O元素
B. 蛋白质都是由2条或2条以上多肽链构成的
C. 脂质中磷脂水解的终产物为甘油和脂肪酸
D. 信息分子需要与细胞膜上糖被结合才能被细胞识别
2. 在线粒体内膜上有多种转运蛋白,如ATP合成酶、电子转运体、Pi转运体。如图所示这三种转运蛋白发挥相应生理功能的示意图,其中膜间隙内的pH低于线粒体基质、膜间隙内的Pi-浓度低于线粒体基质。下列叙述错误的是( )
A ATP合成酶具有催化和运输功能
B. 电子转运体属于转运蛋白中的通道蛋白
C. Pi转运体可运输H+和Pi-时,依然具有特异性
D. Pi转运体运输物质时自身构象会发生改变
3. 细胞的生命历程包括增殖、生长发育、死亡等。其中细胞凋亡的过程主要包括凝缩、碎裂和吞噬三个阶段。在凝缩阶段,细胞开始发生形态上的改变,体积缩小,细胞质浓缩,细胞器扩张,染色质沿核膜集聚成块。接着是碎裂阶段,细胞膜开始卷曲并包绕细胞器和细胞核,导致细胞碎裂并形成凋亡小体。最后是吞噬阶段,凋亡小体被邻近的间质细胞或吞噬细胞吞噬,从而清除死亡的细胞。下列叙述正确的是( )
A. 衰老细胞的清除属于免疫监视,该功能异常会引发疾病
B. 细胞凋亡是各种不利因素引起细胞死亡
C. 进入“碎裂”阶段的细胞都是体积变小的衰老细胞
D “凝缩”阶段染色质沿核膜集聚成块影响DNA复制和转录
4. 半同卵双胞胎是指由一个卵子和两个精子融合的受精卵发育而来的双生现象或方式。这种双生方式相当罕见,在形成过程中,一个卵子(核基因用M表示,染色体正常)与两个精子(核基因分别用P1,和P2表示,染色体正常)受精,进而发育成一个能够存活的胚胎,然后这个胚胎分裂为双生儿。如图表示“三倍体”受精卵经“特殊分裂”形成“二倍体”细胞,最终形成半同卵双胞胎的示意图。下列叙述正确的是( )
A. 图中精子1和精子2有可能来自同一个次级精母细胞
B. 两个精子可能同时触及卵细胞膜,进而形成三倍体受精卵
C. 父方和母方各提供了一半DNA组成半同卵双胞胎的DNA分子
D. 一个精原细胞完成减数分裂,即可得到两两相同的精子
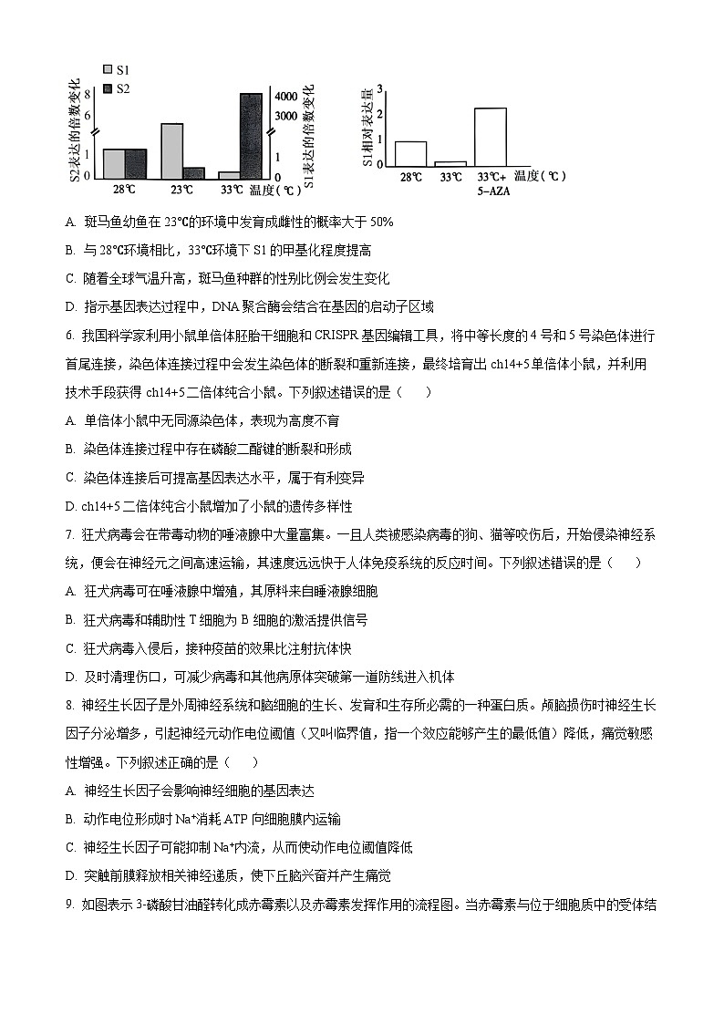
5. 已知斑马鱼体内的S1和S2分别为雌、雄性分化指示基因,斑马鱼幼鱼在28℃的环境中发育成雌性或雄性的概率为50%。科研人员为了探究温度对斑马鱼幼鱼性别的影响以及5-AZA(DN甲基化抑制剂)对S1表达量的影响,进行了相关实验,结果如图所示。下列叙述错误的是( )
A. 斑马鱼幼鱼在23℃的环境中发育成雌性的概率大于50%
B. 与28℃环境相比,33℃环境下S1的甲基化程度提高
C. 随着全球气温升高,斑马鱼种群的性别比例会发生变化
D. 指示基因表达过程中,DNA聚合酶会结合在基因的启动子区域
6. 我国科学家利用小鼠单倍体胚胎干细胞和CRISPR基因编辑工具,将中等长度的4号和5号染色体进行首尾连接,染色体连接过程中会发生染色体的断裂和重新连接,最终培育出ch14+5单倍体小鼠,并利用技术手段获得ch14+5二倍体纯合小鼠。下列叙述错误的是( )
A. 单倍体小鼠中无同源染色体,表现为高度不育
B. 染色体连接过程中存在磷酸二酯键的断裂和形成
C. 染色体连接后可提高基因表达水平,属于有利变异
D. ch14+5二倍体纯合小鼠增加了小鼠的遗传多样性
7. 狂犬病毒会在带毒动物的唾液腺中大量富集。一且人类被感染病毒的狗、猫等咬伤后,开始侵染神经系统,便会在神经元之间高速运输,其速度远远快于人体免疫系统的反应时间。下列叙述错误的是( )
A. 狂犬病毒可在唾液腺中增殖,其原料来自睡液腺细胞
B. 狂犬病毒和辅助性T细胞为B细胞的激活提供信号
C. 狂犬病毒入侵后,接种疫苗的效果比注射抗体快
D. 及时清理伤口,可减少病毒和其他病原体突破第一道防线进入机体
8. 神经生长因子是外周神经系统和脑细胞的生长、发育和生存所必需的一种蛋白质。颅脑损伤时神经生长因子分泌增多,引起神经元动作电位阈值(又叫临界值,指一个效应能够产生的最低值)降低,痛觉敏感性增强。下列叙述正确的是( )
A. 神经生长因子会影响神经细胞的基因表达
B. 动作电位形成时Na+消耗ATP向细胞膜内运输
C. 神经生长因子可能抑制Na+内流,从而使动作电位阈值降低
D. 突触前膜释放相关神经递质,使下丘脑兴奋并产生痛觉
9. 如图表示3-磷酸甘油醛转化成赤霉素以及赤霉素发挥作用的流程图。当赤霉素与位于细胞质中的受体结合时,会激活一系列的信号传导途径,影响细胞内的基因表达和蛋白质合成,从而调节植物的生长和发育过程。下列叙述错误的是( )
A. 植物的生理效应不仅受激素的调节,也受环境因素的影响
B. 喷施适量的赤霉素可以使SD1基因突变体的株高恢复正常
C. 赤霉素调节植物生长和发育过程有其他信号分子参与
D. 矮壮素、α-萘乙酸的分子结构和生理效应与植物激素类似
10. 小球藻是单细胞绿色藻类,在一般情况下,其平均寿命可能在2~4天。科研人员为了研究小球藻的种群数量变化规律,每天定时利用取样检测法统计小球藻培养液中小球藻种群数量,统计结果如图所示。下列叙述错误的是( )
A. 前6天,每天小球藻的种群增长率均大于零
B. 取样前振荡培养液,使统计的结果更接近真实值
C. 统计时,不能将培养液直接滴加到血细胞计数板的计数室内
D. 第2天小球藻种群的增长速率最快,种内存在竞争
11. 日光蜂是苹果棉蚜的寄生天敌,异色瓢虫是苹果棉蚜的捕食天敌。调查发现,某果园内苹果棉蚜与异色瓢虫的数量高峰出现的时间大致相同,与日光蜂的数量高峰出现的时间差异较大。下列叙述错误的是( )
A. 日光蜂、苹果棉蚜和异色瓢虫的种间关系中,未涉及原始合作
B. 推测日光蜂和苹果棉蚜的数量高峰出现时间较迟的是日光蜂
C. 日光蜂和异色飘虫都从苹果棉蚜获取能量,两者的生态位相同
D. 一年四季,果园内物种丰富度的差异体现了群落的季节性变化
12. 下图为一个新型生态农业的模式图,该生态农业在早期只需要少量投入,如饲料(菌草料含有能产生纤维素酶的微生物人、鸡苗、鸭苗、鱼苗、菜苗等,即可进行良性运转,并可获得鸡、鸭、鱼、菜等产品。据图分析,下列叙述错误的是( )
A. 流入该生态系统的总能量大于生产者固定的太阳能
B. 该新型生态农业的设计运用了生态工程中的循环原理
C. 鱼塘水滴灌蔬菜,能为蔬莱的生长提供水和矿质元素
D. 饲料中添加的菌草料能提高营养级之间的能量传递效率
13. 下列生物实验中运用的方法或原理、前后不一致的是( )
A. 运用同位素标记法研究卡尔文循环——研究分泌蛋白的合成和运输
B. 建立物理模型构建DNA结构——探究酵母菌种群数量的变化
C. 运用减法原理艾弗里研究遗传物质——研究睾丸分泌雄激素摘除公鸡睾丸
D. 通过对比实验法探究酵母菌细胞呼吸方式——鲁宾和卡门探究氧气的来源
14. 科研人员为了从自然发酵的咖啡醋中分离出产醋酸能力较强的醋酸菌,进行了如图所示的实验,其中N培养基中含有碳酸钙,致使培养基不透明,醋酸茵产生的醋酸能溶解培养基中的碳酸钙。下列相关叙述正确的是( )
A. 过程①②需要采用平板划线法或稀释涂布平板法接种
B. M培养基中除了不含碳酸钙,其余成分与N培养基相同
C. 进行高产菌种鉴定时,应挑选周围有较大透明圈的单菌落
D. 实验过程中,所用的器材、培养基等都需要进行湿热灭菌
15. 辣椒中的辣椒素作为一种生物碱广泛用于食品保健、医药工业等领域,辣椒素的获得途径如图所示。下列叙述错误的是( )
A. 为获得无菌培养物,外植体要消毒处理后才可接种培养
B. ①和②分别表示植物组织培养中脱分化、再分化过程
C. 辣椒素是植物生命活动所必需的次生代谢物
D. 选择植物的茎尖部位进行培养。得到的脱毒苗不具有抗病毒能力
第Ⅱ卷 非选择题(共55分)
二、非选择题(本题包括5小题,共55分)
16. 为探究光照强度对莲叶桐幼苗生理特性的影响,研究人员选取生长状态良好且长势一致的莲叶桐幼苗,用一、二、三层遮荫网分别对莲叶桐幼苗进行遮荫处理(记为T1、T2、T3组,网层数越多,遮荫效果越好),对照组不进行遮荫处理,其他条件一致。一段时间后,测定相关数据见下表(表中叶绿素SPAD值越大,表示叶绿素含量越高)。回答下列问题:
(1)莲叶桐叶片的叶绿素含量测定时,可先提取叶绿体色素,再进行测定。提取时。选择无水乙醇作为提取液的依据是_____________________.提取液中的叶绿素主要吸收_______光,类胡萝卜素主要吸收_______光。
(2)光合作用是唯一能够捕获和转化光能的生物学途径,CO2进入叶绿体后,CO2与C5结合生成_______,随后被_______还原,经过一系列的反应转化为糖类,请用一个化学反应式来概括莲叶桐幼苗的光合作用过程:_____________________。
(3)与对照组相比遮荫后,T3组单株总干重较低,造成这个结果的内因是______________,外因是_______。与对照组植株相比,T1、T2组叶片中可溶性糖含量低、单株总干重却高,其原因可能是____________________________。
17. 果蝇的长翅和残翅由基因A/a控制,直毛和分叉毛由基因B/b控制。现用一对长翅分叉毛雄果蝇和残翅直毛雌果蝇杂交得到F1,F1雌雄个体相互交配得到F2,F2性状如下表所示,请回答下列有关问题:
(1)亲本果蝇的基因型是_______。F2长翅直毛雌果蝇杂合子基因型及比例是______________。
(2)现有一群长翅雄果蝇,与残翅雄果蝇交配,后代表型及比例是长翅:残翅=5:1,则该雄果蝇中长翅纯合子占_______。
(3)现在F1中发现一只残翅雌果蝇,推测其原因可能是基因突变或染色体上相关基因缺失。已发现控制该性状的基因都缺失时果蝇不能存活。为探究该突变体的形成原因,将该雌果蝇与亲本中长翅雄果蝇交配得到F1,F1雌雄个体相互交配得F2,观察、统计F2表型及比例,若F2______________,则该果蝇形成的原因是基因突变;若F2______________,则该果蝇形成的原因是染色体结构变异。
(4)研究发现某长翅直毛雌果蝇X染色体上有一隐性纯合致死基因d,将该果蝇与长翅直毛雄果蝇交配,后代表型及比例是长翅直毛雌果蝇:长翅分叉毛雄果蝇:残翅直毛雌果蝇:残翅分叉毛雄果蝇=6:3:2:1,则基因d与基因_______(填“A”或“a”或“B”或“b”)位于同一条染色体上。
18. 糖皮质激素(GC)对机体的发育、生长、代谢以及免疫功能等起着重要调节作用,是机体应激反应最重要的调节激素,也是临床上使用最为广泛而有效的抗炎和免疫抑制剂。下图是机体受到某一外界刺激后体内发生的调节过程。请回答下列问题:
(1)机体受到外界刺激导致下丘脑内分泌细胞分泌CRH,该过程属于_______调节。ACTH和GC的受体分别位于_______、_______(填“细胞膜上”或“细胞内”),据图可知GC与受体蛋白结合后调控_______过程。从而发挥调节效应。
(2)当机体受到损伤发生炎症反应时,炎症信号激活_______调控轴,促进GC释放来降低炎症反应。
(3)某患者患有类风湿关节炎,医生建议其服用GC,原因是______________,并强调不能长期过量服用,否则可能导致肾上腺皮质菱缩,原因是_____________________,若该患者出现了肾上腺皮质萎缩症状,有效的解决方案是______________。
19. 某人工鱼塘由于生活污水的大量排放,连续多次发生蓝藻爆发,引起水草死亡。下图为该人工鱼塘能量流动示意图。请回答下列有关问题:
(1)人工鱼塘中导致蓝藻爆发的主要非生物因素是过量的_______。该人工鱼塘沉水植物大量死亡,原因可能是_______。
(2)种植挺水植物并投放鲢鱼、草鱼等植食性鱼类可缓解该问题,在这一过程中挺水植物的直接作用是_______、_______,经过一段时间运行后,该人工鱼塘群落结构趋于稳定,群落的这个变化过程属于_______(填演替类型)。
(3)该人工鱼塘经治理后,该科研人员统计其中部分能量,结果如图,数字代表能量值,单位:kJ/(m2·a)。植食性动物用于生长发育和繁殖的能量为_______kJ/(m2·a),能量从植食性动物到肉食性动物的传递效率是_______。
20. 科研人员为了培育出能产生人胰岛素的大肠杆菌,先从人的体细胞中获取含目的基因的DNA片段。如图表示培育转基因大肠杆茵所用的质粒及含目的基因的DNA片段。回答下列问题:
(1)图中5种限制酶中,在切割DNA时可形成相同黏性末端的是______________。
(2)构建重组质粒时,不能使用EcR I、Sal I和Nhe I进行切割,原因分别是______________。
(3)利用PCR技术扩增目的基因时,需要设计甲、乙2种引物.其中甲引物上有5'-CAATTG-3'序列,乙引物上应有_______序列。甲引物应能与目的基因的_______(填“A”或“B”)端的单链互补配对。扩增过程中,一次循环包括变性、复性和延伸三步、其中温度最高的一步是_______。
(4)已知β-半乳糖苷酶能分解无色的X-gal产生蓝色物质,在筛选转基因大肠杆菌时,所用培养基中除了含有水、无机盐、碳源和氮源以外,还应有氨苄青霉素和X*-gal,在平板上出现的菌落有的呈蓝色、有的呈白色、其中_______色的菌落有目的菌。请写出判断依据是_____________________。 实验组
测量指标
对照
T1
T2
T3
单株总干重(g)
7.02
9.01
7.75
6.15
叶绿素(SPAD)
41.52
46.49
43.84
35.03
叶片可溶性糖(mg/g)
25.09
20.41
15.41
11.14
长翅直毛
长翅分叉毛
残翅直毛
残翅分叉毛
雌果蝇
302
0
101
0
雄果蝇
152
149
51
50
安徽省皖江名校联盟2024届高三下学期最后一卷生物试题(PDF版附解析): 这是一份安徽省皖江名校联盟2024届高三下学期最后一卷生物试题(PDF版附解析),共11页。
2024届安徽省A10联盟高三下学期最后一卷生物试题(原卷版+解析版): 这是一份2024届安徽省A10联盟高三下学期最后一卷生物试题(原卷版+解析版),文件包含2024届安徽省A10联盟高三下学期最后一卷生物试题原卷版docx、2024届安徽省A10联盟高三下学期最后一卷生物试题解析版docx等2份试卷配套教学资源,其中试卷共28页, 欢迎下载使用。
安徽省1号卷A10联盟2024届高三最后一卷生物试题: 这是一份安徽省1号卷A10联盟2024届高三最后一卷生物试题,文件包含A10联盟最后一卷生物试卷pdf、A10联盟最后一卷生物答案pdf等2份试卷配套教学资源,其中试卷共11页, 欢迎下载使用。

