黑龙江省牡丹江市第一高级中学2023-2024学年高一下学期5月期中生物试题(原卷版+解析版)
展开考试时间: 75分钟 分值: 100分
一、单选题 (共15题,每小题 2分,共30分)
1. 下列关于遗传学中一些概念叙述,正确的是( )
A. 植物的自花传粉属于自交,异花传粉属于杂交
B. 子代中同时出现显性性状和隐性性状的现象称为性状分离
C. 根据测交实验结果可推测亲本所产配子类型及比例
D. 豌豆杂交实验中,出现F2的性状分离比的条件之一是雌雄配子数接近
2. 孟德尔利用纯种黄色圆粒与绿色皱粒的豌豆种子进行了两对相对性状的杂交实验,下列相关叙述错误的是( )
A. F2的表型有4种、基因型有9种
B. F1产生的雌配子与雄配子各有4种
C. F2的黄色圆粒中与F1基因型不同的占5/16
D. F1雌雄配子的结合方式有16种
3. 控制猫尾长短的基因遵循分离定律,某杂交实验过程如图所示。下列有关叙述错误的是( )
A. F2中长尾猫相互交配,其后代中短尾猫所占的比例为1/2
B. 甲中,亲本长尾猫的基因型与乙中F2长尾猫的基因型不同
C. 甲杂交过程属于测交过程
D. 可用测交法判断 F2中长尾猫是否是纯合子
4. 两纯种花生杂交得F1,F1自交得F2,F2个体籽粒表型及比例为厚壳高含油量∶厚壳低含油量∶薄壳高含油量∶薄壳低含油量=27∶9∶21∶7.不考虑变异,下列说法不正确的是( )
A. 两对性状中,壳的厚度受2对等位基因控制B. 壳厚度和种子含油量的遗传遵循自由组合定律
C. 若F1个体测交,子代薄壳高含油量所占比例为1/4D. F2中厚壳高含油量个体的基因型有8种
5. 图甲是某生物的一个精细胞,根据染色体固的类型和数目,判断图乙中与其来自同一个精原细胞的有( )
A. ①②B. ②④C. ①④D. ①③
6. 每种生物在繁衍过程中,既保持遗传的稳定性又表现出遗传的多样性。下列对其原因的表述错误的是( )
A. 减数分裂过程中染色体的行为可导致配子中染色体组合的多样性
B. 受精作用使受精卵中的染色体数目又恢复到该物种体细胞中的数目
C. 减数分裂形成的配子含有该物种体细胞染色体数目任意一半的染色体
D. 精子和卵细胞的随机结合可增加受精卵中染色体组合的多样性
7. 关于基因和染色体的叙述正确的是( )
A. 真核细胞中染色体是基因的唯一载体
B. 萨顿提出假说基因在染色体上,摩尔根通过实验证明基因在染色体上
C. 果蝇的X染色体比Y染色体短小,因此Y染色体上含有与 X染色体对应的全部基因。
D. 同源染色体同一位置上的基因即为等位基因,控制相对性状
8. 自然界中,由性染色体决定生物性别的类型主要有XY型和ZW型。下列有关性别决定的叙述,正确的是( )
A. 豌豆体细胞中的染色体分为性染色体和常染色体
B. 位于性染色体上的基因,其相应的性状表现与性别有一定的关联
C. 正常情况下,人体的次级精母细胞含有1个 Y染色体
D. 鸡、果蝇的性别决定方式是 XY 型
9. 下列关于“噬菌体侵染细菌的实验”的叙述,错误的是( )
A. 用35S 标记噬菌体侵染未标记的大肠杆菌,大肠杆菌菌体内新形成的T2噬菌体仍能检测到³⁵S
B. 用32P标记噬菌体的实验中,上清液中检测到了少量放射性,可能是因为保温时间过短
C. DNA 分子中不含S、蛋白质分子中几乎不含P,是选择32P、35S标记T2噬菌体的依据
D. 通过两组实验相互对照,说明DNA 是 T2 噬菌体的遗传物质
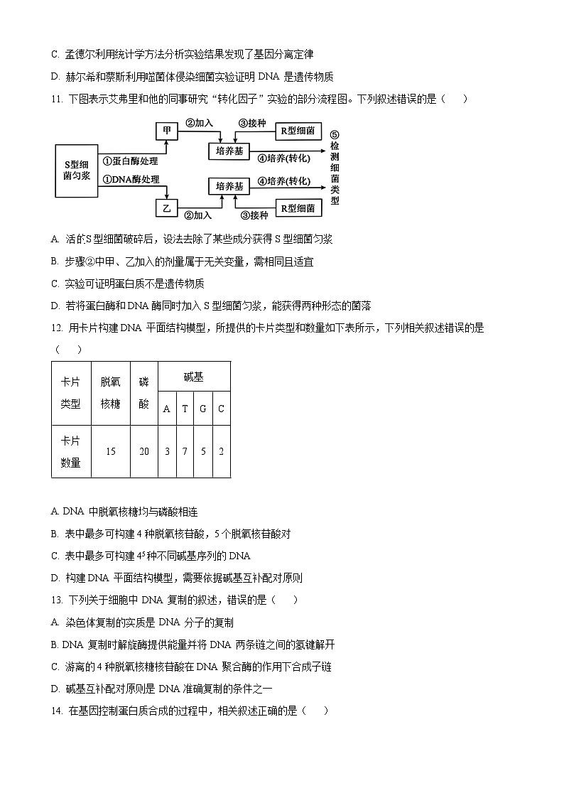
10. 下列有关遗传学史上重要探究活动的叙述,错误的是( )
A. 沃森和克里克通过构建模型揭示了DNA 结构是双螺旋结构
B. 梅塞尔森等人用放射性同位素标记法证明了 DNA 的半保留复制
C. 孟德尔利用统计学方法分析实验结果发现了基因分离定律
D. 赫尔希和蔡斯利用噬菌体侵染细菌实验证明 DNA 是遗传物质
11. 下图表示艾弗里和他的同事研究“转化因子”实验的部分流程图。下列叙述错误的是( )
A. 活S型细菌破碎后,设法去除了某些成分获得S型细菌匀浆
B. 步骤②中甲、乙加入的剂量属于无关变量,需相同且适宜
C. 实验可证明蛋白质不是遗传物质
D. 若将蛋白酶和DNA酶同时加入S型细菌匀浆,能获得两种形态的菌落
12. 用卡片构建DNA 平面结构模型,所提供的卡片类型和数量如下表所示,下列相关叙述错误的是( )
A. DNA 中脱氧核糖均与磷酸相连
B. 表中最多可构建4种脱氧核苷酸,5个脱氧核苷酸对
C. 表中最多可构建45种不同碱基序列的DNA
D. 构建DNA 平面结构模型,需要依据碱基互补配对原则
13. 下列关于细胞中 DNA 复制的叙述,错误的是( )
A. 染色体复制的实质是 DNA 分子的复制
B. DNA 复制时解旋酶提供能量并将DNA 两条链之间的氢键解开
C. 游离的4种脱氧核糖核苷酸在DNA 聚合酶的作用下合成子链
D. 碱基互补配对原则是 DNA准确复制的条件之一
14. 在基因控制蛋白质合成的过程中,相关叙述正确的是( )
A. 在转录过程中,可随机选取基因的一条链做模板
B. 在动物细胞中,转录可以发生在细胞核、线粒体和叶绿体中
C. mRNA上3个密码子决定一个氨基酸
D. mRNA的核苷酸序列发生改变,蛋白质的氨基酸序列可能不变
15. 核糖体由大、小两个亚基组成,其上有3个供tRNA结合的位点,其中A位点是新进入的tRNA结合位点,P位点是肽链延伸过程中的tRNA结合位点,E位点是空载的tRNA释放位点,如下图所示,图中1、2、3代表氨基酸的序号。下列叙述错误的是( )
A. 密码子AUG和UGG分别编码了氨基酸1和氨基酸3
B. 反密码子与终止密码子的碱基互补配对使得肽链的延伸终止
C. 翻译过程中,核糖体沿着mRNA的移动方向是a端→b端
D. 翻译过程中,tRNA的移动顺序是A位点→P位点→E位点
二、不定向选择题(共5题,每小题3分,全部选对得3分,选对但不全得1分,错选不得分,共15分)
16. 下列关于生物科学研究方法和相关实验的叙述,正确的是( )
A. 同位素标记法:T2噬菌体侵染细菌实验探究遗传物质是 DNA 还是蛋白质
B. 密度梯度离心法:探究DNA 复制方式是半保留复制还是全保留复制
C. 加法原理:艾弗里的肺炎链球菌转化实验中用DNA 酶处理S型菌的DNA
D. 假说-演绎法:“F1(Dd)能产生数量相等的两种配子(D:d=1:1)”属于演绎内容
17. 狂犬病毒(RV)外形呈弹状,核衣壳呈螺旋对称,表面具有包膜,内含有单链-RNA。RV与宿主细胞结合后,将其核酸蛋白复合体释放至细胞质,并通过如图途径进行增殖。下列相关推断错误的是( )
A. 狂犬病毒RNA的复制过程由①和③组成
B. 图中-RNA 可作为病毒RNA 复制和翻译外壳蛋白的模板
C. HIV 增殖过程与图中途径相同
D. 过程②发生在 RV的核糖体上
18. 人类肿瘤细胞细胞质中含大量“甜甜圈”般独立于染色体外存在的环状DNA(ecDNA),其上普遍带有癌基因。癌细胞内ecDNA 可大量扩增且癌基因能高效表达。下列叙述正确的是( )
A. 每个 ecDNA 有2个游离的磷酸基团
B. ecDNA 容易复制和表达,可能与其呈裸露状态不与蛋白质结合易解旋有关
C. 该DNA分子中( (A+T)/(C+G)=1
D. ecDNA 中碱基的排列顺序蕴含着遗传信息
19. 两对基因A和a、B和b在同源染色体上的位置有如图三种情况。下列说法错误的是(在产生配子时,不考虑染色体互换)( )
A. 三种类型的个体自交,后代可能出现9:3:3:1性状分离比的是类型3
B. 类型3 的个体在产生配子时会出现非同源染色体的自由组合
C. 类型 1和类型2个体自交,后代的基因型种类数不同
D. 如果类型1、2在产生配子时出现了互换,则三种类型的个体都能产生四种比例相等的配子
20. 某患者的性染色体组成为XXY,其临床表现为举止异常,性格多变,容易冲动。下列有关该患者致病原因的分析,正确的是( )
A. 可能是母亲减数分裂Ⅰ异常引起的
B. 可能是母亲减数分裂Ⅱ异常引起的
C. 可能是父亲减数分裂Ⅰ异常引起的
D. 可能是父亲减数分裂Ⅱ异常引起的
三、非选择题 (共55分,除特殊标记外,每空1分)
21. miRNA 是真核细胞中一类不编码蛋白质的短序列RNA,其主要功能是调控其他基因的表达。研究发现,BCL2是一个抗凋亡基因,其编码的蛋白质有抑制细胞凋亡的作用。该基因的表达受 MIR-15a基因控制合成的miRNA 调控,如下图所示。请分析回答:
(1)A过程是____,该过程需要从细胞质进入细胞核的物质有_________________________(写出三种)。当 ________酶与BCL2基因的结合时,才能进行A过程。图中成熟miRNA 进入细胞质需穿过_____层膜。
(2)B过程中能与①发生碱基互补配对的分子是____________,B过程的方向为___________(填“从左向右”或“从右向左”),该过程的产物除了②还有_____________。B 过程形成多聚核糖体的意义:_________。
(3)据图分析可知,miRNA调控BCL2基因表达的机理是____________________。
(4)若 MIR-15a基因缺失,则细胞发生癌变的可能性将_______(填上升、下降、不变)。
22. 下图1表示某动物(2n=4)器官内正常的细胞分裂图,图2表示不同时期细胞内染色体、染色单体和核DNA 数量的柱形图,图3 表示细胞内染色体数目变化的曲线图,图4表示在分裂过程中一条染色体上DNA 含量变化的曲线。请回答下列问题:
(1)图1中甲细胞的名称是______________。乙细胞产生的子细胞可继续进行的分裂方式可能有_________________。含有同源染色体的细胞有_________。
(2)图1中乙细胞的前一时期→乙细胞的过程对应于图2中的______________(用罗马数字和箭头表示)。
(3)图3中 DE、HI、两个时间点的染色体数目加倍原因分别为_____________,_________。
(4)图4可表示的细胞分裂方式有_________________。ab段形成的原因________________。
23. 图1为某细菌DNA 分子的部分结构示意图。科学家曾用同位素示踪技术标记该细菌的DNA 分子,从而研究其复制方式。首先提取该细菌的DNA 分子进行离心,结果如图2中的B。然后将该细菌移至以³²P为唯一磷源的培养液中培养一代,再转入只含³¹P的培养基中培养一代,分别取完成一次分裂和完成两次分裂的细菌,提取细菌中的DNA分子进行离心。根据图1、图2回答下列问题:
(1)用同位素³²P标记细菌的DNA 则被标记的部位为图1中的______________(填标号)。
(2)图1甲链碱基中,嘌呤数比嘧啶数的比值为2.5,则乙链中嘌呤数比嘧啶数的比值为_____
(3)该细菌DNA 复制的场所为_____________,该过程需要_____________酶的作用。
(4)上述两次DNA离心的结果分别为图2中的_____________(用字母表示)。离心结果证明DNA复制的方式是_____________。
(5)某³²P标记的DNA片段有300个碱基,腺嘌呤有50个,在只含³¹P的溶液中复制三次,第三次复制时需游离的胞嘧啶脱氧核苷酸_____________个,子代DNA 中含³²P的占_____________。
(6)若图1 双链DNA 片段中,A占23%,其中一条链中的C 占该单链的24%,则另一条链中的C 占该单链碱基总数的比例为____。
(7)若图1中甲链的某段DNA的序列是: 5'-GATACC-3',,那么它的互补链乙链的序列是 5'__________ 3'
24. 某种昆虫的背色有黄色和红色两种性状,由等位基因A/a、B/b共同控制。已知A基因控制黄色物质向红色物质的转化,B基因会抑制A基因的作用(图1),且A基因纯合时会使该昆虫致死。研究人员将亲本(P)黄色雌雄个体进行杂交实验,统计后发现正交、反交实验的子代(F1)均为红色:黄色=1:5(图2)。请分析回答:
(1)等位基因A/a、B/b位于____(填“常染色体”或“性染色体”)上,理由是____。
(2)昆虫背色的遗传遵循____遗传定律,理由是____。
(3)亲本黄色雌雄个体的基因型分别是____,F1中黄色个体的基因型有____种。
(4)将F1中的红色雌雄个体杂交,子代的表现型及比例是____。
25. 下图为某家族遗传图解。甲、乙病分别用A/a和D/d表示。
(1)据图分析,甲病的遗传方式是___遗传病;乙病的遗传方式可能是___遗传病。
(2)研究确认Ⅲ-13的致病基因只来自于Ⅱ-8,则Ⅱ-4的基因型为___,Ⅱ-5为纯合子的概率是___,Ⅲ-10为纯合子的概率是___。假如Ⅲ-10和Ⅲ-14婚配,生育患甲病女孩的概率是___,生育的男孩患乙病的概率是___。卡片类型
脱氧核糖
磷酸
碱基
A
T
G
C
卡片数量
15
20
3
7
5
2
类型1
类型2
类型3
黑龙江省牡丹江市第三高级中学2023-2024学年高二下学期期中生物试卷(原卷版+解析版): 这是一份黑龙江省牡丹江市第三高级中学2023-2024学年高二下学期期中生物试卷(原卷版+解析版),文件包含黑龙江省牡丹江市第三高级中学2023-2024学年高二下学期期中生物试卷原卷版docx、黑龙江省牡丹江市第三高级中学2023-2024学年高二下学期期中生物试卷解析版docx等2份试卷配套教学资源,其中试卷共36页, 欢迎下载使用。
黑龙江省牡丹江市第三高级中学2023-2024学年高一下学期期中考试生物试卷(原卷版+解析版): 这是一份黑龙江省牡丹江市第三高级中学2023-2024学年高一下学期期中考试生物试卷(原卷版+解析版),文件包含黑龙江省牡丹江市第三高级中学2023-2024学年高一下学期期中考试生物试卷原卷版docx、黑龙江省牡丹江市第三高级中学2023-2024学年高一下学期期中考试生物试卷解析版docx等2份试卷配套教学资源,其中试卷共26页, 欢迎下载使用。
江苏省马坝高级中学2023-2024学年高一下学期期中生物选修试题(原卷版+解析版): 这是一份江苏省马坝高级中学2023-2024学年高一下学期期中生物选修试题(原卷版+解析版),文件包含江苏省马坝高级中学2023-2024学年高一下学期期中生物选修试题原卷版docx、江苏省马坝高级中学2023-2024学年高一下学期期中生物选修试题解析版docx等2份试卷配套教学资源,其中试卷共34页, 欢迎下载使用。

