山东省临沂市罗庄区第十八中学2023-2024学年高一下学期五月份阶段性测试生物试题
展开一、单项选择题(本题共15小题,每小题2分,共30分)
1. 在“在建立减数分裂中染色体变化的模型”活动中,先制作4个蓝色(2个5cm、2个8cm)和4个红色(2个5cm,2个8cm)的橡皮泥条,再结合细铁丝等材料模拟减数分裂过程。下列叙述错误的是( )
A. 减数分裂中染色体变化的模型属于物理模型
B. 将4个8cm橡皮泥条按同颜色两两扎在一起再并排,模拟1对同源染色体的配对
C. 模拟减数分裂I后期时,移向细胞同一极的橡皮泥条颜色要不同
D. 模拟减数分裂Ⅱ后期时,细胞一极的橡皮泥条数要与另一极的相同
2. 有一种名贵的兰花,花色有红色、蓝色两种,其遗传符合孟德尔的遗传规律。现将红花植株和蓝花植株进行杂交,F₁均开红花,F₁自交,F₂红花植株与蓝花植株的比例为27:37。下列有关叙述错误的是( )
A. 兰花花色遗传至少由位于3对同源染色体上的3对等位基因控制
B. F2中蓝花基因型有19种
C. F2的蓝花植株中,纯合子占7/37
D. 若F1测交,则其子代表型及比例为红花:蓝花=7:1
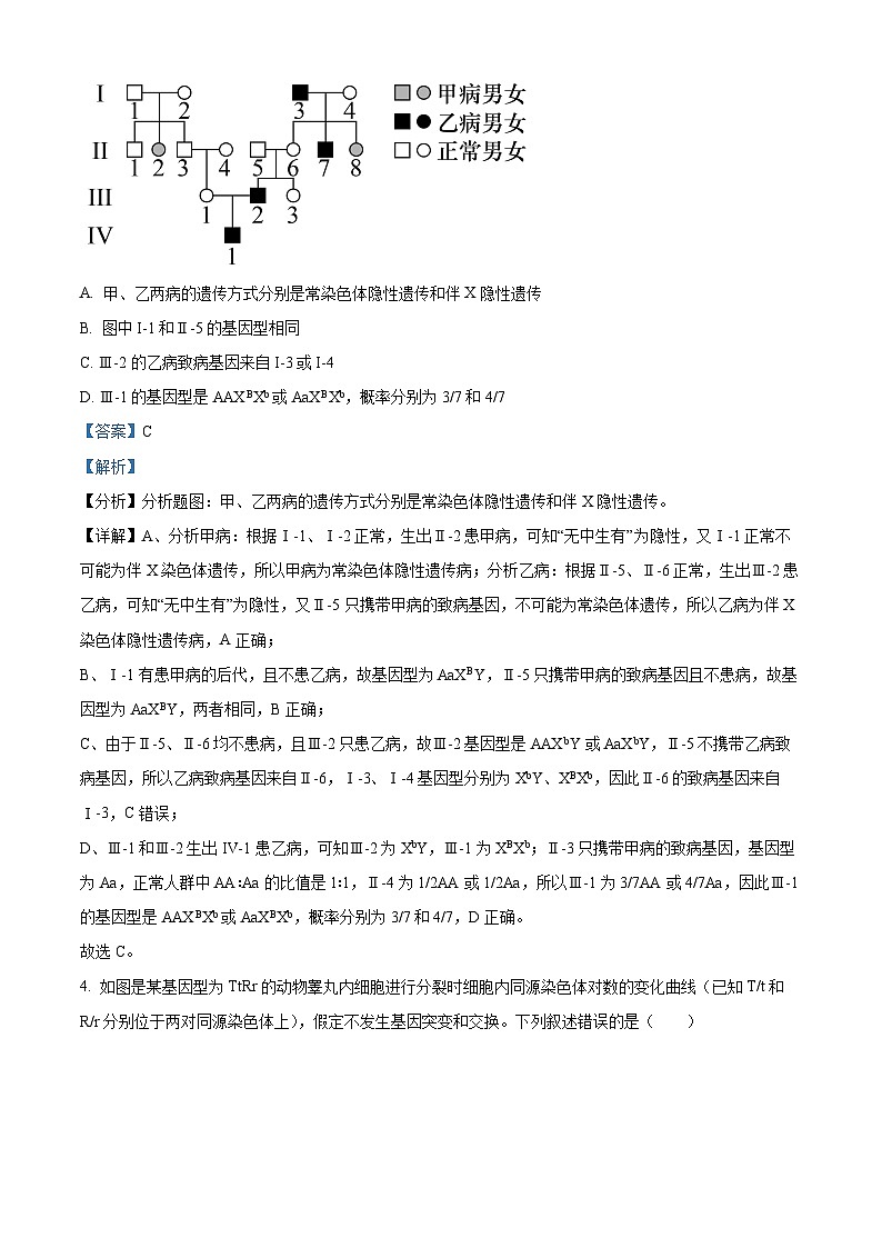
3. 下图表示某家系的遗传图谱。已知甲、乙两种遗传病均为单基因遗传病,Ⅱ-3和Ⅱ-5只携带甲病的致病基因,甲、乙两种遗传病的相关基因分别用A/a、B/b表示,正常人群中AA∶Aa=1∶1。下列说法错误的是( )
A. 甲、乙两病遗传方式分别是常染色体隐性遗传和伴X隐性遗传
B. 图中I-1和Ⅱ-5的基因型相同
C. Ⅲ-2的乙病致病基因来自I-3或I-4
D. Ⅲ-1的基因型是AAXBXb或AaXBXb,概率分别为3/7和4/7
4. 如图是某基因型为TtRr的动物睾丸内细胞进行分裂时细胞内同源染色体对数的变化曲线(已知T/t和R/r分别位于两对同源染色体上),假定不发生基因突变和交换。下列叙述错误的是( )
A. CD段细胞内的染色体数、染色体组数最多
B. 同一精原细胞分裂形成的细胞在HI段基因型不同,分别是TTRR、ttrr
C. 含有两条Y染色体的细胞处于CD、HI段
D. 若该动物产生基因型为Ttr配子,则分裂异常发生在FG段
5. 为了探究烟草花叶病毒(TMV)的遗传物质,某实验小组进行了如下图所示实验。下列说法正确的是( )
A. 实验1为空白对照组,以消除无关变量对实验结果的影响,增强实验的可信度
B. 根据实验1、2、3的实验现象可得出结论:烟草花叶病毒的遗传物质是RNA
C. 实验4是利用“加法原理”设计的一个补充实验组,可以进一步验证实验结论
D. 该实验与格里菲思的实验都是设法将核酸和蛋白质分开后分别研究各自的效应
6. 在噬菌体S-2L的DNA中,2-氨基腺嘌呤(Z)完全取代了腺嘌呤(A),与胸腺嘧啶(T)形成具有三个氢键的新碱基对。含有Z的DNA(Z-DNA)的理化特征发生改变。下列叙述正确的是( )
A. Z-DNA中碱基的种类增加,嘌呤碱基的比例增大
B. S-2L噬菌体中发生Z-DNA复制时,涉及Z的合成和取代
C. Z-DNA的两条DNA单链上的碱基数量相等,各有2个游离的磷酸基团
D. 与人体细胞中的DNA相比,Z-DNA分子结构更稳定
7. 豌豆种子的圆粒(A)对皱粒(a)为显性,A基因控制正常淀粉分支酶的合成,a基因是在A基因中插入了一段外来的DNA序列所产生的,导致淀粉分支酶异常。豌豆荚果的革质膜由大量纤维组成,含革质膜的荚果不能鲜食。研究小组将若干株圆粒大块革质膜豌豆和皱粒大块革质膜豌豆杂交,子代表型及比例如下表。下列说法正确的是( )
A. A基因中插入了一段外来的DNA序列产生a基因的过程,发生了基因重组
B. A/a基因通过控制蛋白质的结构直接控制豌豆种子的圆粒或皱粒
C. 据杂交子代中圆粒∶皱粒=2∶1,判断亲本圆粒豌豆中AA:Aa=1∶1
D. 子代豌豆荚果革质膜的比例说明基因与性状不是简单的一一对应关系
8. 某DNA片段共有4×108个碱基对,其中碱基C的数量占全部碱基的30%。为了验证DNA的半保留复制,科研小组把一个只含14N的该DNA片段放到只含15N的培养液中,让其复制三次。将每次复制的产物分别置于离心管中进行离心,结果分别对应图中的a、b、c。下列说法错误的是( )
A. 本实验利用15N的放射性判断DNA在离心管中的位置
B. 该DNA分子第2次复制,需要利用3.2×108个胸腺嘧啶脱氧核苷酸
C. c结果中含15N标记的DNA单链与含14N标记的DNA单链的比例为7∶1
D. 三个结果中密度为中的DNA分子的数量比为1∶1∶1
9. 转录过程中可能产生提前终止密码子(PTC)。NMD是一种广泛存在于真核生物mRNA质量监控机制,能特异性识别并降解含有PTC的mRNA,从而保持机体正常。NMD会由于某些因素被阻断,如β地中海贫血患者体内,β球蛋白的mRNA含有PTC并逃脱了NMD的监控。下列说法正确的是( )
A. 正常状态和病理状态下都可以产生PTC
B. NMD机制发挥作用的部位是氢键
C. NMD机制会降低基因表达的准确性
D. β地中海贫血患者体内会积累肽链延长的β球蛋白
10. ctDNA是肿瘤细胞死亡后释放到血液中的小片段核酸。研究者采集18例肺癌患者手术前的ctDNA与手术切除的肿瘤组织DNA(tDNA)样本,检测到15人的ctDNA及18人的tDNA中存在肺癌相关基因。下列说法错误的是( )
A. 肺癌细胞的形态结构与正常细胞有显著差异
B. 原癌基因控制的蛋白质活性过强说明其发生了基因突变
C. 两类样本检测结果差异可能与ctDNA易降解有关
D. 研究结果提示ctDNA可作为肺癌筛查的参考指标
11. 玉米(2N=20)的非同源染色体存在罗氏易位现象:两条近端着丝粒染色体的长臂容易融合成为一条大染色体,短臂丢失的现象(如图)。该易位杂合子在减数分裂中,易位染色体和相应两个正常染色体配对会形成三价染色体,但大染色体更容易分配到卵细胞中,且形成的配子和子代正常存活。下列叙述正确的是( )
A 罗氏易位杂合子个体次级卵母细胞中有10或9条染色体
B. 罗氏易位杂合子产生正常卵细胞的概率为1/6
C. 罗氏易位杂合子后代会造成某些性状偏离孟德尔遗传规律分离比现象
D. 任意两条非同源染色体均易形成罗氏易位染色体
12. 红豆杉种子分别在2011年、2012年搭载神舟飞船,两次进行航空育种实验。获得了种苗培育时间缩短但结实时间提前的红豆杉新品种。下列叙述错误的是( )
A. 航天育种的原理是基因突变或染色体变异
B. 红豆杉新品系的培育增加了物种多样性
C. 两次搭载飞船进行育种才得到所需个体与突变的低频性、不定向性有关
D. 航天育种与杂交育种相结合可能会培育出更多新品种
13. 多囊肾是一种单基因进传性肾脏病,初期表现为肾囊肿,有两种遗传类型:常染色体隐性,出生前后发病;常染色体显性,多发于成年,常由位于16号或4号染色体基因突变所致,命名为PKD1和PKD2,其控制的蛋白质相对分子质量分别大约为460000和110000。下列说法正确的是( )
A. 分别携带有PKD1、PKD2的双亲生出正常男孩的概率最大为1/8
B. 根据蛋白质相对分子质量可知PKD1基因长度大于PKD2
C. 多囊肾只能通过基因检测进行产前诊断
D. 对患病个体进行基因治疗大大降低了后代的发病率
14. 科学家发现了结肠癌发生的两种机制:I.一系列原癌基因和抑癌基因按照一定顺序发生突变或缺失,引起相应蛋白质异常;Ⅱ.某些细胞因子如白介素-6(蛋白质)在血清中含量过高,会激活相关途径,提高癌细胞的增殖速率。根据以上机制,下列说法错误的是( )
A. 原癌基因和抑癌基因同时发生突变导致结肠癌发生
B. 原癌基因和抑癌基因的缺失属于染色体结构的变异
C. 结肠癌的发生是一个多因素、长时间的过程
D. 可以通过抑制白介素-6相关基因的表达来降低结肠癌细胞增殖速率
15. 镰状细胞贫血、血友病等人类遗传病均是由遗传物质改变引起的,我国有20%~25%的人患有遗传病,遗传病不但给患者个人带来痛苦,而且给家庭和社会造成了负担。下列说法正确的是( )
A. 单基因遗传病是由一个致病基因引起的遗传病
B. 患镰状细胞贫血的根本病因是正常血红蛋白中的一个氨基酸被替换
C. 利用人的血液、毛发等组织进行基因检测可以预测个人患病的风险
D. 通过遗传咨询、产前诊断和基因检测可以完全避免遗传病的发生
二、不定项选择题(本题共5小题,每小题3分,共15分)
16. 黑腹果蝇的复眼缩小(小眼睛)和正常眼睛是一对相对性状,分别由基因A、a控制,但基因A的外显率为75%,即具有基因A的个体有75%是小眼睛,其余25%的个体是正常眼睛。现将一对果蝇杂交,F1中小眼睛∶正常眼睛=9∶7。下列分析正确的是( )
A. 亲本果蝇的表型可能都为正常眼睛
B. F1中比例说明果蝇眼睛大小的遗传遵循基因自由组合定律
C. 只考虑控制眼睛大小的基因,F1正常眼睛个体都是纯合子
D. F1自由交配,获得的F2中小眼睛和正常眼睛的比例是9∶7
17. 研究发现,MPF(一种促成熟因子)在细胞分裂过程中发挥着重要作用,MPF含量升高,可促进核膜解体,使染色质浓缩成染色体,当MPF被降解时,染色体则解螺旋。下图表示青蛙卵原细胞体外成熟的分裂机制,其中DE段为减数分裂I和减数分裂Ⅱ之间短暂的间期。下列说法正确的是( )
A. 细胞分裂具有周期性,MPF在无丝分裂中也发挥作用
B. 用甲蛋白的抑制剂处理青蛙卵原细胞可使其停留在分裂间期
C. CD段可发生同源染色体的分离和非同源染色体的自由组合
D. EF段和GH段可发生着丝粒的分裂和姐妹染色单体的分离
18. DNA指纹技术在亲子鉴定、侦查罪犯等方面正发挥着越来越重要的作用,该技术是目前最为可靠的鉴定手段。DNA指纹技术需要较高浓度的DNA,实验过程中需要通过体外DNA复制技术得到较多的DNA样品。下列说法错误的是( )
A. 每个人的DNA指纹是独一无二的,这体现了DNA分子的特异性
B. DNA指纹图谱显示的是DNA分子上脱氧核苷酸的排列顺序
C. 人体不同DNA分子中(A+C)/(T+G)的比值相同
D. 体外DNA复制得到的DNA样品是有遗传效应的DNA片段
19. 下图所示为水稻(基因型为BbTt)进行育种获得bbTT的流程图。下列说法正确的是( )
A. 图中两种育种过程中均发生了基因重组
B. 幼苗B若发育成植株,常表现为植株矮小、高度不育
C. 处理2的试剂可用秋水仙素,其原理为抑制纺锤体形成
D. 植株C和植株D中bbTT的概率都为25%
20. 三体()细胞减数分裂时,任意配对的两条染色体分离时,另一条染色体随机移向细胞的一极。已知玉米的某突变株表现为黄叶,其基因组成为bb。为进行B/b基因的染色体定位,用该突变株作父本,与不同的三体绿叶纯合体植株杂交,部分研究结果如下(不考虑致死问题):
突变株(♂)×9-三体(♀)→F1,F1中三体×黄叶→F2黄叶(21),绿叶(110)
突变株(♂)×10-三体(♀)→F1,F1中三体×黄叶→F2黄叶(115),绿叶(120)
以下说法正确的是( )
A. 突变株基因b位于9号染色体上,F1中三体的概率是1/2
B. F1中的9-三体减数分裂能产生两种不同基因型的配子,比例为1:1
C. 三体的产生可能是父本或母本减数分裂异常而导致
D. 10-三体绿叶纯合体的基因型为BBB
三、非选择题(本题共4小题,共55分)
21. 图一表示某二倍体高等动物(2n)细胞分裂示意图(图中只标出部分染色体),图二表示该种动物细胞增殖过程中染色体数与核DNA数的关系图。
(1)根据图一中的__________(填“甲”“乙”、“丙”或“丁”),可以判定的该动物个体的性别,依据是_____________。
(2)相互易位即两条非同源染色体之间相互交换片段,属于染色体结构变异;若该动物个体是相互易位杂合子,则在减数分裂__________时期会出现图一丙所示的“十”字形像,一个“十”字形像中有__________条DNA单链。
(3)现有图一丁所示细胞多个,细胞继续分裂最终产生的子细胞的基因型种类数是____。
(4)根据图二分析,DNA聚合酶活性非常高的时期对应的点为_____________。
(5)图二中⑥→⑦染色体发生的行为是__________,请在图一找出对应图形:_____(填“乙”、“丙”“丁”或“无”)。该行为_____(填“会”或“不会”)被秋水仙素所抑制。
(6)图二中②对应时期的细胞名称为____________。
22. 果蝇是遗传学实验的好材料,北方和南方科研人员均从野生型红眼果蝇中分离出突变体紫眼果蝇品系,分别命名为甲品系和乙品系,为了研究甲、乙品系的相关基因的位置关系,科研人员做了一系列实验。请结合实验结果,回答有关问题。
(1)将甲、乙品系果蝇分别与野生型红眼果蝇杂交,无论是正交还是反交,F1均为红眼,说明红眼为______性性状,且控制该性状的基因位于______染色体上。
(2)实验过程中,科研人员偶然发现了一种性染色体组成为XYY的雄果蝇,形成该雄果蝇的异常配子是______(填“精子”或“卵细胞”),该异常配子的形成原因是______。
(3)假设控制甲、乙品系的紫眼基因用A/a、B/b表示,则A/a、B/b的位置关系可能有以下图三种情况:
为了判断A/a、B/b的位置关系,请利用甲、乙两品系为材料设计实验,写出实验设计思路,并预测部分实验结果。
设计思路:将甲乙两品系(一对)雌雄个体进行交配得F1,观察F1表现型,然后______。
预期实验结果及结论:
a:如果F1均表现为紫眼,则是第一种情况;
b:如果______,则是第二种情况;
c:如果______,则是第三种情况。
23. 下图表示豌豆细胞内发生的某些生理过程,①~⑤表示物质或结构,a、b、c表示生理过程。可能用到的密码子:AUG-甲硫氨酸(起始)、GCU-丙氨酸、AAG-赖氨酸、UUC-苯丙氨酸、UCU-丝氨酸、UAC-酪氨酸。
(1)过程a表示____________,过程b所需的酶是____________。
(2)c过程编码的肽链上,甲硫氨酸后第三个氨基酸是_____________,携带该氨基酸的tRNA上的反密码子是5’____________3’。
(3)研究发现豌豆的皱粒是因为淀粉分支酶基因内插入了800个碱基对,但是皱粒豌豆编码的淀粉分支酶却比圆粒豌豆编码的淀粉分支酶少了羧基端61个氨基酸。豌豆的圆粒和皱粒性状是基因通过______________进而控制的。皱粒豌豆的淀粉分支酶基因插入了800个碱基对,其编码的淀粉酶却少了61个氨基酸﹐推测其可能的原因____________。
24. 普通西瓜是二倍体,下图表示通过不同途径培育新型植株的流程图。
(1)图中植株①产生的卵细胞中有_____________个染色体组。物质A为____________,使用时需要将其滴在普通西瓜(2n)幼苗的芽尖,原因是____________。
(2)植株④的作用是____________。无子西瓜中也会有少量种子,产生这些种子的原因是____________。
(3)培育植株⑤利用的原理是_____________。若植株⑥为单倍体,则方法B是____________。豌豆种子
豌豆荚果
圆粒∶皱粒=2∶1
大块革质膜∶小块革质膜∶无革质膜=9∶6∶1
山东省临沂市河东区2023-2024学年高一下学期4月期中生物试题: 这是一份山东省临沂市河东区2023-2024学年高一下学期4月期中生物试题,共8页。
山东省临沂第十八中学2023-2024学年高一上学期9月份阶段性测试生物试题: 这是一份山东省临沂第十八中学2023-2024学年高一上学期9月份阶段性测试生物试题,共5页。
2022-2023学年山东省临沂市一中北校区高一12月阶段性检测生物试题含解析: 这是一份2022-2023学年山东省临沂市一中北校区高一12月阶段性检测生物试题含解析,共23页。试卷主要包含了单选题,多选题,综合题等内容,欢迎下载使用。

