2024年云南省大理白族自治州中考模拟预测地理试题(原卷版+解析版)
展开地理试题卷
(全卷两个大题,共36个小题,共8页;满分100分,考试用时75分钟)
注意事项:
1.本卷为试题卷。考生必须在答题卡上解题作答。答案应书写在答题卡的相应位置上,在试题卷、草稿纸上作答无效。
2.考试结束时,请将试题卷和答题卡一并交回。
第Ⅰ卷(选择题,共60分)
一、选择题(本大题共30小题,每小题2分,共60分。在每小题给出的四个选项中,只有一项符合题目的要求。)
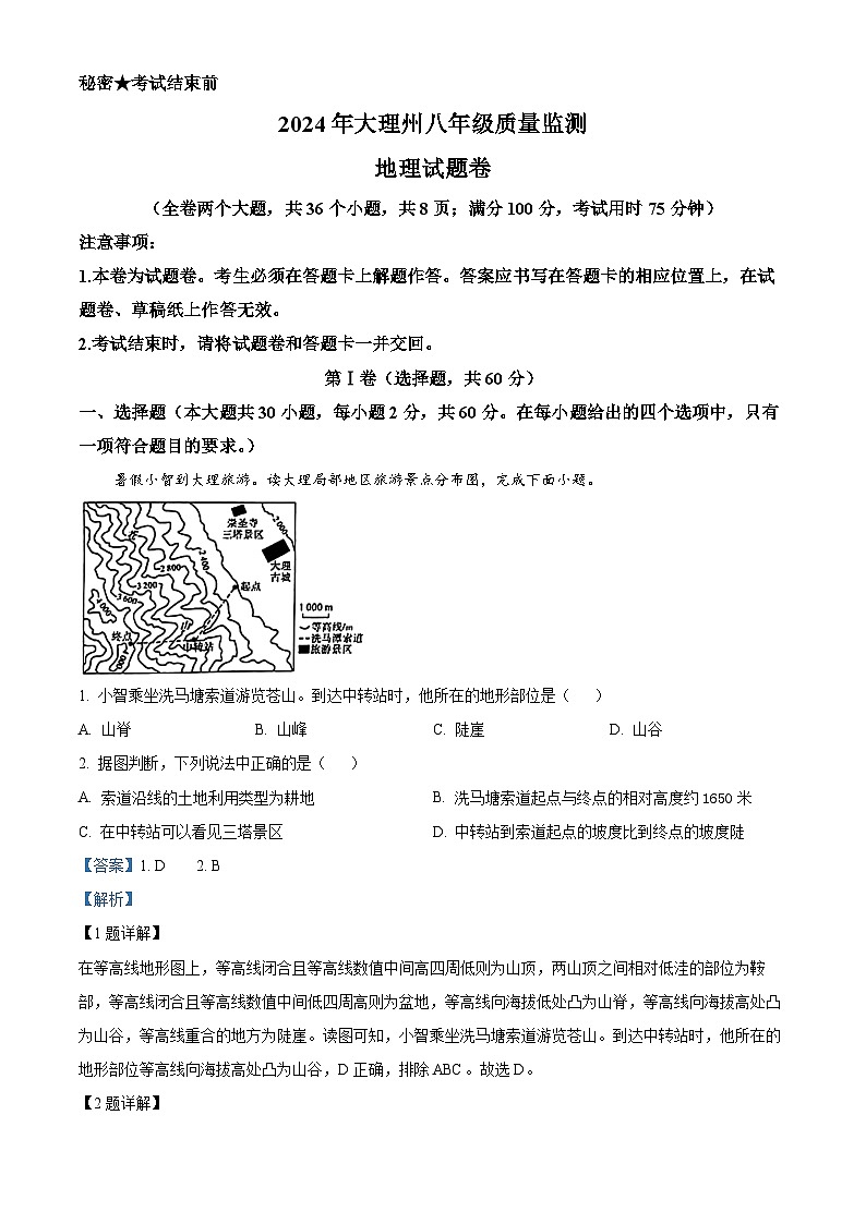
暑假小智到大理旅游。读大理局部地区旅游景点分布图,完成下面小题。
1. 小智乘坐洗马塘索道游览苍山。到达中转站时,他所在的地形部位是( )
A. 山脊B. 山峰C. 陡崖D. 山谷
2. 据图判断,下列说法中正确的是( )
A. 索道沿线的土地利用类型为耕地B. 洗马塘索道起点与终点的相对高度约1650米
C. 在中转站可以看见三塔景区D. 中转站到索道起点的坡度比到终点的坡度陡
“中国制造”的非洲版抖音“Vskit”在撒哈拉以南非洲国家流行起来。读撒哈拉以南非洲沿3°S地形剖面图和当地青年吉姆发布的家乡短视频截图,完成下面小题。
3. 据图对撒哈拉以南非洲描述错误的是( )
A. 西临大西洋,东临印度洋B. 乞力马扎罗山海拔超过7000米
C. 刚果河流经刚果盆地D. 地形类型有山地、高原和盆地
4. 根据吉姆的短视频截图可知,他家乡的居民主要是( )
A. 黑色人种B. 白色人种C. 黄色人种D. 混血人种
5. 吉姆想通过短视频平台为家乡的发展助力,他讲述了家乡“单一商品”经济的发展模式,网友们对改变非洲经济现状献言献策,其中正确的是( )
①从邻国引进资金和技术 ②大量出口初级农矿产品
③加强区域内联合 ④寻求跨区域的国际合作
A. ①②B. ②③C. ③④D. ①④
目前金砖国家增至10个,其中沙特阿拉伯等4国位于中东。读图,完成下面小题.
6. 关于思维导图,下列搭配正确的是( )
A ①——南回归线B. ②——全年高温多雨C. ③——平原D. ④——匮乏
7. 金砖国家合作硕果累累,体现了构建人类命运共同体正在成为国际共识,充分印证( )
A. 八仙过海,各显其能B. 他山之石,可以攻玉
C. 大道不孤,众行致远D. 一日不见,如隔三秋
2024年2月7日,中国南极秦岭站建成。读图,完成下面小题。
8. 秦岭站是我国南极的第五座考察站,下列有关说法正确的是( )
A. 位于中山站的西南方向B. 填补对大西洋沿岸的观测空白
C. 位于南极圈以北,有极昼极夜现象D. 与中山站相比,更靠近南极点
9. 秦岭站为了节能,两翼度夏宿舍在当地冬季人少时关闭,下列月份可以关闭的是( )
A. 12月B. 11月C. 7月D. 2月
第33届夏季奥运会将于2024年7月26日在法国巴黎开幕. 读图,完成下面小题。
10. 下列景点位于法国的是( )
A. 埃菲尔铁塔B. 大堡礁C. 泰姬陵D. 金字塔
11. 马赛是法国著名的葡萄酒产地,从气候的角度分析主要原因是( )
A. 冬季温和多雨,空气清新
B. 河流众多,灌溉水源充足
C. 夏季炎热干燥,光照充足
D. 地形平坦,土壤肥沃
读大不列颠岛(图A)和台湾岛(图B)的地形与河流分布图,完成下面小题。
12. 关于两岛位置的描述错误的是( )
A. 大不列颠岛位于东半球B. 台湾岛位于中纬度地区
C. 大不列颠岛西临大西洋D. 台湾岛与福建省隔海相望
13. 关于两岛自然环境描述正确的是( )
A. 大不列颠岛长河众多B. 台湾岛的河流水流平稳
C. 大不列颠岛的气候海洋性强D. 台湾岛的气候大陆性强
14. 读美国和俄罗斯示意图,下列关于两国的叙述正确的是( )
A. 两国气候暖湿,地形平坦B. 两国劳动力廉价丰富
C. 两国交通便利,内河航运发达D. 两国煤、铁等矿产资源丰富
中国是世界上主要的产竹国,素有“竹子王国”之誉。为了助力全球可持续发展,我国同国际竹藤组织共同发起“以竹代塑”的倡议,其意义深远。阅读资料,完成下面小题。
15. 竹子属于( )
A 森林资源B. 土地资源C. 矿产资源D. 气候资源
16. “以竹代塑”倡议的提出,有利于( )
①减少塑料废物污染 ②促进国际合作,提升国际影响力
③全面杜绝使用塑料制品 ④推动竹产业链发展,促进乡村振兴
A. ①②③B. ①③④C. ②③④D. ①②④
我国实施中部地区崛起战略。读图,完成下面小题。
17. 以下简称不属于“中部六省”的是( )
A. 湘B. 秦C. 皖D. 豫
18. 中部地区“崛起”的有利条件是( )
①交通便利②资源丰富③华人华侨多④劳动力充足⑤政策支持
A. ①③④⑤B. ①②③④C. ①②④⑤D. ①②③⑤
19. 2024年春季江西南昌突发强对流天气,雷暴、冰雹、狂风,轮番席卷。这次强对流天气预报中,没有出现的天气是( )
A. B. C. D.
长江经济带依托“黄金水道”,将我国东部经济发达地区和西部资源富集地区联系起来。“绿色发展,生态优先”是推动长江经济带发展的首要任务。读图,完成下面小题。
20. 对整个长江经济带起到辐射带动作用的城市是( )
A. 重庆B. 武汉C. 上海D. 南京
21. 长江干流在四川省宜宾以下被称为“黄金水道”,航运价值大。其社会经济原因是( )
A. 支流多,流程长,径流量大B. 中下游江阔水深,水流平稳
C. 河水终年不冻,四季可通航D. 城市和人口集中,航运需求量大
22. “绿色发展,生态优先”要求重点保护好长江经济带的( )
A. 山水田林B. 大型国企C. 核心产业D. 水利枢纽
氢能是公认的清洁能源,氢气的燃烧产物只有水。利用可再生能源,将水通过电解工序产生氢气和氧气。读我国首条“西氢东送(内蒙古乌兰察布——北京燕山石化)”示意图,完成下面小题。
23. 京津冀地区对氢能需求量大的原因有( )
①人口密度大,经济发达②交通便利,铁路网密集
③水资源丰富,农业发达④氢能相关产业发展快
A. ①②B. ①④C. ①③D. ②③
24. 乌兰察布被誉为“风电之都”,这里风能丰富的原因是( )
A 地势低平,降水丰沛B. 地形崎岖,障碍物少
C 距海近,受台风影响大D. 距冬季风源地近
25. 2024年春节联欢晚会共设5个会场,其中主会场设在北京,体现了北京是我国的( )
A. 政治中心B. 文化中心C. 经济中心D. 国际交往中心
2024年第一季度,东北地区冰雪旅游市场异常火爆。读图,完成下面小题。
26. 关于东北地区的说法正确的是( )
A. 受纬度影响越往南雪期越长
B. 利用耕地建设冰雪游乐园
C. 人工降雪,打造全年雪景
D. 松花江有春、夏两个汛期
27. 当地民居屋顶斜、墙厚、北面窗小,分别适应当地的( )
A. 光照、气温、风B. 降水、气温、风
C. 降水、光照、气温D. 风、气温、降水
2023年12月18日,我国自主设计建造的首艘大洋钻探船———“梦想”号在珠江口试航。读珠江三角洲示意图,完成下面小题。
28 设计建造“梦想”号大洋钻探船有利于我国( )
①建设海洋强国 ②扩大领海宽度 ③探测深海资源 ④维护海洋权益
A. ①②③B. ①②④C. ①③④D. ②③④
29. “深圳一香港—广州科技集群”连续4年居全球创新指数第二。本区发展成为国际科技创新中心的有利条件不包括( )
A. 重工业发达B. 科技力量强C. 高校众多D. 资金雄厚
30. 云南水果品类丰富,是我国不可多得的优质果品产区,享有“百果之省”的美誉。云南“一季可以产出四季水果,四季可以产出同种水果”的主要原因是( )
A. 喀斯特地貌广布,土壤肥沃B. 低纬高原,气候垂直差异大
C. 西南沿海,降水季节差异大D. 跨寒温热三带,南北热量差异大
第Ⅱ卷(非选择题,共40分)
二、非选择题(共40分)
31. 第19届亚洲运动会(以下简称“杭州亚运会”)于2023年9月23日在浙江省杭州市 开幕。当天杭州某中学地理兴趣小组的同学们对树影的变化进行了观测,并绘制了简单示意图。读图,回答下列问题。
(1)本届亚运会开幕当天,太阳直射_________(纬线)。当天从日出到日落,同学们按时间先后对树影排序是_________,当天影子长短变化与地球________运动有关。
(2)随后三个月,杭州的同学们明显感受到当地昼夜长短变化情况是_________。
(3)本届亚运会首次启用数字火炬手点燃火炬,显示了我国_______产业的迅猛发展。
32. 《区域全面经济伙伴关系协定》(简称RCEP),现有15个成员国,其总人口、经济体量、贸易总额均占全球总量约30%,是世界上最大的自贸区。读RCEP成员国分布图和成员国间服装生产——销售模式示意图,回答下列问题。
(1)RCEP成员国分别位于亚洲和大洋洲,其中中国、韩国、日本位于____(亚洲分区)。
(2)RCEP成员国召开各种线上线下会议,在会议上最可能使用的语言是__________。
(3)RCEP成员国中,与我国陆地接壤、海岸线相连的国家是_________。
(4)成员国之间服装生产——销售合作中,我国的优势是_______。(回答一点即可)
(5)分析东南亚成为中国人出境旅游目的地的优势条件。(回答两点即可)
33. 日本是工业高度发达的国家,巴西是世界著名的农牧业大国。读日本和巴西示意图,回答下列问题。
(1)日本工业区主要分布在太平洋沿岸和____沿岸,原因是_____。(回答一点即可)
(2)日本某钢铁企业计划到巴西投资建厂,巴西吸引日本投资钢铁工业的有利条件是________。(回答一点即可)
(3)巴西以生产和出口咖啡等_________(温度带)经济作物闻名。
(4)巴西北部_________河流域分布着世界上面积最大的热带雨林。目前,对巴西热带雨林以保护为前提的开发是人类的共识。请你为保护性开发热带雨林提一条合理化的建议:_______。(回答一点即可)
34. 梯田是千百年来人与自然和谐相处的杰作,是劳动人民勤劳智慧的结晶。中国是世界上梯田最多的国家之一。随着农业机械化水平的提高,城市人口的增加,山区部分梯田废耕。读我国主要梯田分布图,回答下列问题。
(1)彭阳梯田位于黄土高原,当地居民将坡地变成一层层平整的台阶和田埂,改变了地表坡度,改善了当地________的环境问题。
(2)为避免土壤肥力下降,长江中下游地区的婺源人设计了油菜、_________(粮食作物)的轮作方式,部分油菜种子成为梯田的肥料,改善了土壤肥力。
(3)哈尼族人的村寨建在半山腰的梯田上方,主要是为了________。
(4)据统计,梯田占我国耕地面积的1/4以上。分析我国梯田分布较多的原因。(回答两点即可)
(5)分析山区部分梯田废耕的原因。(回答一点即可)
(6)简述山区梯田废耕对区域可持续发展的不利影响。(回答两点即可)
(7)为我国梯田今后的发展方向提出合理化建议。(回答一点即可)
35. 读我国部分地理区域图和青藏公路唐古拉山段某处景观图,回答下列问题。
(1)甲、乙两大地理区域天然草场广布,农业生产部门以________业为主。
(2)A盆地下蕴藏着丰富的石油和________资源,是我国西气东输的重要基地。
(3)甲区域自然环境的主要特征是_____,原因是_________。(回答一点即可)
(4)图中阴影部分为三江源自然保护区,是我国重要的水源涵养地,有“中华水塔”之称。分析三江源地区成为“中华水塔”的主要原因。(回答一点即可)
(5)唐古拉山段某处设置了遮阳板保护青藏公路。推测该装置的主要作用是_______。
(6)有人建议乙地区利用光伏发电脱贫致富,你认为可行吗?请说明理由。
36. 2023年11月26日“云岭新天路”丽江至香格里拉铁路开通运营。读云南省示意图和2023年云南省主要运输方式货物、旅客运输周转量表,回答下列问题。
2023年云南省各种运输方式货物、旅客运输周转量
(1)丽香铁路穿越_______(地形区)腹地,横跨金沙江,连接了丽江和香格里拉两大旅游胜地,游客在丽江可体验到浓郁的_________族风情。
(2)云南省的货物运输以________运输为主,分析其主要原因。________ (回答两点即可)
(3)简述丽香铁路建设对沿线地区的有利影响。(回答一点即可)
交通运输方式
货物运输周转量
(亿吨/公里)
旅客运输周转量
(亿人/公里)
铁路
473.9
230.09
公路
1538.58
133.5
水路
8.14
1
民航
1.13
159.2
2024年四川省广安市邻水县中考模拟预测地理试题(原卷版+解析版): 这是一份2024年四川省广安市邻水县中考模拟预测地理试题(原卷版+解析版),文件包含2024年四川省广安市邻水县中考模拟预测地理试题原卷版docx、2024年四川省广安市邻水县中考模拟预测地理试题解析版docx等2份试卷配套教学资源,其中试卷共26页, 欢迎下载使用。
2024年湖南省娄底市双峰县中考模拟预测地理试题(原卷版+解析版): 这是一份2024年湖南省娄底市双峰县中考模拟预测地理试题(原卷版+解析版),文件包含2024年湖南省娄底市双峰县中考模拟预测地理试题原卷版docx、2024年湖南省娄底市双峰县中考模拟预测地理试题解析版docx等2份试卷配套教学资源,其中试卷共27页, 欢迎下载使用。
2024年河北省沧州市献县中考模拟预测地理试题(原卷版+解析版): 这是一份2024年河北省沧州市献县中考模拟预测地理试题(原卷版+解析版),文件包含2024年河北省沧州市献县中考模拟预测地理试题原卷版docx、2024年河北省沧州市献县中考模拟预测地理试题解析版docx等2份试卷配套教学资源,其中试卷共24页, 欢迎下载使用。

