2024年新疆乌鲁木齐部分学校中考三模历史试题(含答案)
展开05,2024年新疆乌鲁木齐部分学校中考三模历史试题: 这是一份05,2024年新疆乌鲁木齐部分学校中考三模历史试题,共8页。试卷主要包含了、单项选择题等内容,欢迎下载使用。
04,2024年新疆乌鲁木齐部分学校中考三模历史试题: 这是一份04,2024年新疆乌鲁木齐部分学校中考三模历史试题,共8页。
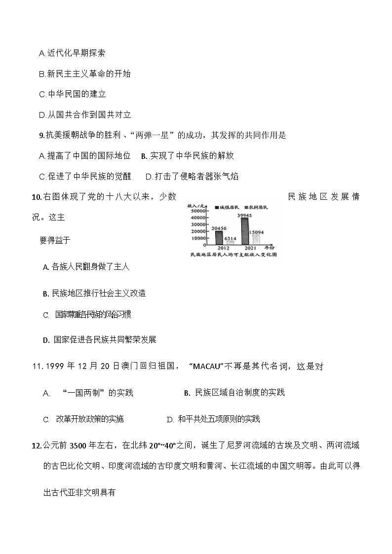
2024年新疆乌鲁木齐新市区中考三模历史试题: 这是一份2024年新疆乌鲁木齐新市区中考三模历史试题,共9页。试卷主要包含了单项选择题,非选择题等内容,欢迎下载使用。

