吉林省长春市第二实验中学2023-2024学年高一下学期期中考试语文试题(含答案)
展开考生注意:
1.满分150分,考试时间150分钟。
2.考生作答时,请将答案答在答题卡上。选择题每小题选出答案后,用2B铅笔把答题卡上对应题目的答案标号涂黑;非选择题请用直径0.5毫米黑色墨水签字笔在答题卡上各题的答题区域内作答,超出答题区域书写的答案无效,在试题卷、草稿纸上作答无效。
3.本卷命题范围:人教版必修下册第一至四单元、《谏太宗十思疏》《答司马谏议书》和古诗词诵读。
一、现代文阅读(35分)
(一)现代文阅读I(本题共5小题,18分)阅读下面的文字,完成1~5题。
材料一:
《论语》中孔子的正义观主要是通过“道”“义”“礼”等词表现出来的。与柏拉图相似,孔子在讨论“道”“义”“礼”等有关正义的问题时,也既包括君子个人道德方面的正义,又涵盖诸侯国政权合法性方面的正义。他认为,当君子都以“义”作为做人行事的原则,处处不违背“礼”时,有“道”的社会才能够建成。这与柏拉图从个人正义能够推广到城邦正义的观点是一致的。
个人伦理方面,孔子认为,人是有等级的,而有道者和无道者、君子和小人、士和鄙夫等是最简单最明显的等级划分。阶级之间并非不能流动,而是“就有道而正焉”,到有道之人那里可以匡正自己。“义”是君子为人处世的根基,“君子义以为质”(《论语·卫灵公》),“君子义以为上”(《论语·阳货》),然后才能在行为上表现出“礼”,遵守符合其身份地位的行为规范。如果做到了“义”,那么就遵从了人之本体的正当性,便实现了个人的正义了,正是“君子喻于义,小人喻于利”(《论语·里仁》)。同时,君子要注意去遵从“道”的要求,以“道”作为修身立世的信仰,“谋道不谋食”“忧道不忧贫”(《论语·卫灵公》)。
到了国家层面,孔子认为“天下有道,礼乐征伐自天子出;天下无道,礼乐征伐自诸侯出”(《论语·季氏》),也就是,符合正义的国家,其制礼作乐、兴兵攻伐都由天子来定夺,而不符合正义的国家则由诸侯来定夺。可以看出,孔子所谓的“正义”是基于秩序之上的,符合“礼”的要求才具有合法性。孔子对于政权正义性和合法性的思考尤其体现在他对圣人德政的肯定与赞扬中。而这种“有道”需要通过因袭三代“礼”之精华来达到:“行夏之时,乘殷之辂,服周之冕,乐则《韶》《舞》。”(《论语·卫灵公》)有道的统治者“为政以德”,不仅以德得天下,更是以德治天下。在《论语·泰伯》篇中,孔子盛赞尧:“大哉尧之为君也!巍巍乎!唯天为大,唯尧则之。荡荡乎!
民无能名焉。巍巍乎其有成功也!焕乎其有文章!”盛赞舜、禹:“巍巍乎!舜、禹之有天下也,而不与焉。”可以看出,统治者是否具有足够的德性也是孔子判断国家是否符合正义的重要指标。(摘编自王菁菁《柏拉图与孔子的正义观:比较与启示》)
材料二:
孔子在《论语·季氏》中提出“均、和、安”的思想:“……丘也闻有国有家者,不患寡而患不均,不患贫而患不安。盖均无贫,和无寡,安无倾。夫如是,故远人不服,则修文德以来之。既来之,则安之。”
我们认为,根据“均无贫”“和无寡”“安无倾”三者之间的有机联系,《论语·季氏》原文可为:“不患贫而患不均,不患寡而患不和,不患倾而患不安。盖均无贫,和无寡,安无倾。”“贫”意为“财富贫乏”,“均”意为“各得其分”,“寡”意为“人口稀少”,“和”意为“社会和谐”,“倾”意为“政权倾覆”,“安”意为“民安邦宁”。孔子认为相比担心财富贫乏、人口稀少、政权倾覆,更应担心财富分配的不均衡、社会关系的不和谐以及人民生活的不安定。无论《论语·季氏》是否具有错漏补缀存疑的问题,结合孔子对冉求说教的背景,其体现出的正是孔子深谙人民对公平正义的诉求。“均”要求财富分配“各得其分”,以此缩小贫富差距,体现社会公平,实现社会之“和”。但孔子认为此时所达到的“和”之深度仍然不够,进而提出“寡”的问题,即人口数量的问题。但孔子并不担心人口多寡而威胁到“和”,相比人口数量,他更担心人口质量,确切地说,是人的内在道德问题。所以,“和”的要求不能只停留于等级分配正义的经济社会之“和”,要从经济社会之“和”上升到道德社会之“和”,即进一步深化到内生道德正义层面。在这个意义上,“和”之高度在于“中庸”,“和”之根基在于“仁性”,以“仁”界定社会秩序的合理性,以“仁”肯定固有人性的平等性。但是,孔子认为具有高尚德行的人民还未达到“安”的程度,想要达到真正的“安”还需要从内生道德需求之“安”落实到外在物质需求之“安”,所以,必须坚持“藏富于民”的民本经济正义,鼓励人民自由生产,保障人民利益,增进人民福祉,民富则国富,国富则民安,本固则邦宁。
可见,从孔子“均、和、安”的思想中提炼出“各得其分”的等级分配正义、“崇仁尚中”的内生道德正义和“藏富于民”的民本经济正义,均内含公平正义的思想意蕴,均是公平正义的具体体现。因此,对孔子“均、和、安”的思想可作进一步解读:以“均”为基,“和”为贵,“安”为重,将经济、道德、政治统一起来,形成从“各得其分”的等级分配正义层面,到“崇仁尚中”的内生道德正义层面,再到“藏富于民”的民本经济正义层面的理论逻辑,建构出一套有机联系的传统公平正义思想体系。
(摘编自杨洁《论孔子“均、和、安”的公平正义思想》)
1.下列对材料相关内容的理解和分析,不正确的一项是(3分)
A.孔子与柏拉图的相似点在于,他们谈论的正义既包括君子个人道德方面,又涵盖诸侯国政权合法性方面。
B.孔子认为在个人伦理方面,“义”是君子立身处世的根基,“礼”是行为的规范,“道”是修身立世的信仰。
C.作者根据“均无贫”“和无寡”“安无倾”的有机联系,将《论语·季氏》原文重新组合,把“均”放在了首位。
D.孔子在“和”的基础上提出人口数量问题,并认为人口多寡不会威胁到“和”,但人口质量会威胁到“和”。
2.根据材料内容,下列说法不正确的一项是(3分)
A.由“天下无道,礼乐征伐自诸侯出”可知,孔子认为如果诸侯带兵出去打仗,是不符合正义的,因为这种行为打破了秩序。
B.统治者是否具有足够的德性是孔子判断国家是否符合正义的重要指标,因此获得孔子赞扬的统治者很可能在德政方面比较突出。
C.“均”要求财富分配“各得其分”,以此缩小贫富差距,体现社会公平,但“各得其分”不意味着照顾懒惰之人,否则也不公平。
D.作者认为孔子“均、和、安”思想中,“均”为基、“和”为贵、“安”为重,如果没有“均”这个基础,“和”与“安”都无从谈起。
3.下列选项,不适合作为论据来支撑材料一第二段观点的一项是(3分)
A.见利思义,见危授命。——《论语·宪问》
B.修己以安百姓。——《论语·宪问》
C.人无远虑,必有近忧。——《论语·卫灵公》
D.道不同,不相为谋。——《论语·卫灵公》
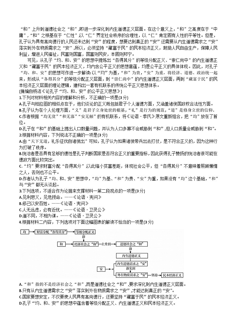
4.根据材料二内容,下列选项对下面这幅图表的解读不恰当的一项是(3分)
A.“和”指的不是经济社会之“和”,而是道德社会之“和”,要求深化到内生道德正义层面。
B.只有从内生道德需求之“安”落实到外在物质需求之“安”,才能达到真正的“安”。
C.国家要想安定,不仅要使人民具有高尚德行,还要坚持“藏富于民”的民本经济正义。
D.孔子“均、和、安”的思想中蕴含着等级分配正义、内生道德正义和民本经济正义。
5.请简要分析材料一的论证思路。(6分)
(二)现代文阅读Ⅱ(本题共4小题,17分)
阅读下面的文字,完成6~9题。
邮 差
张建春
一条土路悠悠地向山外延伸,晴天里还好,雨天里一路泥泞。可也就这一条路,将山里山外联系了起来。
土路上跑得最多的山外人是邮差,也称为信使,一周一趟,风雨无阻。
起先邮差还是个小伙子,但跑着跑着小伙子就老了,就有了白发,就有了风刻的皱纹,一道道的,如山石的纹理。
邮差叫许文灿,名字好听,不过山上喊他“许文灿”的人很少。马爷和马奶叫他“文灿”。许文灿上山,一周一趟,都是直奔马爷、马奶家。马爷、马奶的家在山旮旯里,房子躲在山石的皱褶里。偏僻得很。
许文灿气喘吁吁地将自行车停在山石的皱褶边,必大声喊:“马爷、马奶,我来了!报纸来了,信来了!”
马爷、马奶双双应答:“文灿,文灿啦!”山跟着回应:“文灿,文灿啦!”一座山都知道邮差许文灿进山了。
许文灿进山是马爷、马奶家的节日——有报纸看,有信读,有欢笑,时而还有捎过来的包裹。包裹里都是些山里没有的古怪的东西,比如好吃的、好用的。
许文灿把报纸信件送到了,不是拔腿就走,还要在马爷、马奶家待上半天——上午到,下午走;下午来,要到天擦黑才下山。许文灿有理由——就给他们一家送邮件,送到了工作就完成了。
马爷、马奶巴不得许文灿多待些时候。他们和他唠嗑,有说不完的话。说着话,许文灿也不闲着,在房前屋后找活儿干,干得顺汤顺水。马爷、马奶喜欢看许文灿吃饭。许文灿吃得香,对山菜特别钟爱,每次都将马爷、马奶烧的饭菜吃个精光。不过,从山外寄来的包裹中的吃食,许文灿是坚决不吃的,许文灿只吃山货。马爷不止一次悄悄对马奶说:“文灿的吃相和儿子一样。”马奶点头,接着眼眶就红了。
儿子早些年当兵去了好远的外地,一去就没回来过,这期间信没断过。所以许文灿才经常来送邮件。报纸也是儿子订的,儿子知道马爷爱看报纸,订了好几种。
报纸不能天天送,许文灿一周送一次,一送一堆,够马爷看的了。
儿子的信大约一个月一封,字写得工整,把在部队的情况说得清清楚楚。儿子来信,马爷、马奶是要回的,先是马爷亲自回,之后让许文灿代回。这样过了几年时间,有一天,马爷突然对许文灿说:“不回了,知道儿子在部队好好的就行。”说这话时,马爷长长叹了口气,没想到山也做了回应,发出一声长叹。
马爷、马奶发现,许文灿送邮件的时间多是在周六或者周日,盘桓在山中的时间也越来越长。马爷就对许文灿说:“多陪陪父母。”马奶跟上说:“早点儿回去吧,孩子、老婆一大家呢。”许文灿就呵呵笑:“都要陪的,都要陪的。”
许文灿每次下山,马爷、马奶坚决不让许文灿空手,有时给几捧栗子,有时是一两个南瓜,有时是一小袋山菜……许文灿不客气,拿上头也不回地走。许文灿不敢回头,一回头泪就掉地上了。
路好了,许文灿再来送邮件就不蹬自行车了,改成了开车。每周末来一次是少不了的,有时中间也来,一待半天。许文灿没告诉马爷、马奶,自己已经退休了。
马爷比马奶走得早,走得也突然。那天是星期天,许文灿刚到,从车上搬下报纸、包裹之类,还高兴地说:“有信,有信呢。”马爷把信接到手中,还没拆封,手一抖,竟不省人事了。马爷临终前,拉着许文灿的手断断续续地说:“我都知道,都知道……”许文灿没敢接腔,泪水横流。
马爷走后,许文灿还是每周来送邮件。迎接许文灿时,少了马爷的一句“文灿,文灿啦!”马奶苍老的声音落单了,只有她自己的声音在山里转:“文灿,文灿啦!”
许文灿没有改变,马奶也没有改变,只是马奶不看报,就不让许文灿再送报了,她说:“省两个钱是两个钱。”许文灿没听马奶的,还是送,送得更勤了。
马奶的最后几年是在养老院度过的,马奶一到周六就把目光投向大门口,一直要望到许文灿来。许文灿从没让马奶失望。许文灿总是开着车,还是邮差的角色,到养老院一待大半天。过去许文灿到马奶家还有些活儿干,在养老院无事可做,许文灿就不停地和马奶说话,但马奶无话,只是用浑浊的眼睛看许文灿,一直看,看得许文灿的心一阵阵抽搐。
马奶是九十五岁走的,走前,许文灿守在马奶身边,泪一个劲儿地流。许文灿想说什么,马奶摇头制止,缓缓地说:“我知道,文灿,我知道的……”许文灿的心就碎了。
马爷、马奶都不在了,许文灿隔段时间还会去山的皱褶里,让山风吹吹,拾取“文灿,文灿啦”的余响。
许文灿是马爷、马奶儿子的战友,马爷、马奶的儿子早牺牲了。许文灿当了邮差、信使,传递着虚假的信息,延续着深挚的战友情。
6.下列对小说相关内容的理解,不正确的一项是(3分)
A.邮差对山村生活产生了深远的影响,他将外界的新鲜事物与山村相勾连,让山村感受到了世界的广阔。
B.小说中写马爷、马奶的应答以及大山的回应,突出了邮差受到的尊重,体现了马爷、马奶对他的到来的期待和欢迎。
C.邮差在山村中不是一个孤立的存在,他与马爷、马奶之间建立了深深的感情联系,成了他们生活中的一部分。
D.小说结尾用简短的话语揭晓真相,体现出邮差身负重任——他需要向马爷、马奶传递他们的儿子已牺牲的信息。
7.下列对小说艺术特色的分析鉴赏,不正确的一项是(3分)
A.小说开头描绘了山上路况的糟糕,为下文写邮差“风雨无阻”送邮件作铺垫,表明了邮差坚持为马爷、马奶送邮件的决心。
B.小说用生动细腻的语言描写马奶去世时的画面,突出了邮差与马奶之间的默契以及“此时无声胜有声”的深刻情感交流。
C.小说通过邮差与马爷、马奶的形象,成功向人们描绘了一个封闭、愚昧、落后的山村在残酷战争背景下的生活图景。
D.小说通过邮差送邮件和陪伴马爷、马奶等细节描写,呈现出三人的生活状态,使读者更能理解小说的深层意蕴。
8.请简要分析小说标题“邮差”的内涵。(5分)
9.你认为许文灿是一个怎样的人?请结合文本简要分析。(6分)
二、古代诗文阅读(35分)
(一)文言文阅读(本题共5小题,20分)
阅读下面的文言文,完成10~14题。
材料一:
曩者①与介甫议论朝廷事,数相违戾,未知介甫之察不察,然于光向慕之心未始变移也。窃见介甫独负天下大名三十余年,才高而学富,难进而易退。远近之士,识与不识,咸谓介甫不起则已,起则太平可立致,生民咸被其泽矣。天子用此,起介甫于不可起之中,引参大政,岂非欲望众人之所望于介甫邪?今介甫从政始期年,而士大夫在朝廷及自四方来者,莫不非议介甫,如出一口;下至闾阎细民、小吏走卒,亦窃窃怨叹,人人归咎于介甫,不知介甫亦尝闻其言而知其故乎?光窃意门下之士,方日誉盛德而赞功业,未始有一人敢以此闻达于左右者也。非门下之士则皆曰:“彼方得君而专政,无为触之以取祸,不若坐而待之,不过二三年,彼将自败。”若是者不唯不忠于介甫,亦不忠于朝廷。若介甫果信此志推而行之及二三年则朝廷之患已深矣,安可救乎?如光则不然,忝备交游之末,不敢苟避谴怒、不为介甫一一陈之。
(节选自司马光《与王介甫书》)
材料二:
盖儒者所争,尤在于名实,名实已明,而天下之理得矣。今君实所以见教者,以为侵官、生事、征利、拒谏,以致天下怨谤也。某则以谓受命于人主,议法度而修之于朝廷,以授之于有司,不为侵官;举先王之政,以兴利除弊,不为生事;为天下理财,不为征利;辟邪说,难壬人,不为拒谏。至于怨诽之多,则固前知其如此也。
(节选自王安石《答司马谏议书》)
【注】①曩(nǎng)者:从前。
10.材料一中画波浪线的部分有三处需要断句,请用铅笔将答题卡上相应位置的答案标号涂黑,每涂对一处给1分,涂黑超过三处不给分。(3分)
若介甫果信A此B志C推而D行之E及二F三年G则朝廷之患H已深矣
11.下列对材料中加点的词语及相关内容的解说,不正确的一项是(3分)
A.期年,指一年,与《邹忌讽齐王纳谏》“期年之后”中的“期年”意思相同。
B.闾阎,原指古代里巷内外的门,后借指里巷、民间、平民;文中指平民。
C.取,指招致、遭到,与《阿房宫赋》“奈何取之尽锱铢”中的“取”意思不同。
D.举,指施行,与《阿房宫赋》“戍卒叫,函谷举”中的“举”意思相同。
12.下列对材料有关内容的概述,不正确的一项是(3分)
A.司马光充分认可王安石的个人能力和学识,并且支持皇帝对王安石的重用,但他对王安石坚持变法可能产生的后果深感忧虑。
B.司马光既不对王安石歌功颂德,也不坐观成败,而是客观地指出社会各阶层对变法的态度,并鲜明地表达出自己的看法。
C.王安石针对司马光提出的种种指责,引出“名实”这一根本问题,高屋建瓴,意在深刻揭示出事情的本质,为变法正名。
D.王安石与司马光二人政见不同,但是在书信往来中始终抱着互相尊重的态度委婉地表达个人的观点,并坚持自己的政见。
13.把材料中画横线的句子翻译成现代汉语。(8分)
(1)起则太平可立致,生民咸被其泽矣。(4分)
(2)辟邪说,难壬人,不为拒谏。(4分)
14.请简要说明材料二的语言特点及效果。(3分)
(二)古代诗歌阅读(本题共2小题,9分)
阅读下面这首宋诗,完成15~16题。
晚泊岳阳①
欧阳修
卧闻岳阳城里钟,系舟岳阳城下树。正见空江明月来,云水苍茫②失江路③。夜深江月弄清辉④,水上人歌月下归。一阕⑤声长听不尽,轻舟短楫⑥去如飞。
【注】①岳阳:湖南洞庭湖边岳阳城。这首诗为诗人途经岳阳所写。②苍茫:旷远迷茫的样子。③失江路:指江水苍茫,看不清江上行船的去路。④清辉:皎洁的月光。⑤阕:乐曲终止。⑥短楫:小船桨。
15.下列对这首诗的理解和赏析,不正确的一项是(3分)
A.诗人途经岳阳而暂泊树下,闲卧舟中,听到岳阳城里的钟声,心中不由生发思绪。
B.“空江”二字突出了洞庭湖口的冷寂逼仄,也暗示了诗人从遐想中回过神来的茫然。
C.诗人的视线由明月转向江面,江面云水茫茫,烟霭沉沉,诗人探寻那归去的水路。
D.当诗人的注意力重返现实时,夜已深,诗人眼前呈现一片“江月弄清辉”的美景。
16.这首诗的后四句与杜甫《登岳阳楼》的后四句“亲朋无一字,老病有孤舟。戎马关山北,凭轩涕泗流”,抒情方式和表达的情感均有不同之处,请简要分析。(6分)
(三)名篇名句默写(本题共1小题,6分)
17.补写出下列句子中的空缺部分。(6分)
(1)《子路、曾皙、冉有、公西华侍坐》中,冉有以“__, ”两句话谦虚地表达自己不能承担礼乐治国的重任。
(2)《桂枝香·金陵怀古》中“ , ”两句,动静结合,色彩对比鲜明,描绘了一幅美丽的金陵秋景图。
(3)张孝祥《念奴娇·过洞庭》中“ , ”两句,通过大与小的比照表现出一种空阔的境界,又显示出词人豪迈超旷的内在气质。
三、语言文字运用(20分)
(一)语言文字运用I(本题共3小题,9分)
阅读下面的文字,完成18~20题。
物流,即“物的流通”。中国古代为农耕社会,商品意识淡薄,谈不上全面的“物的流通”。中国古代虽没有物流的概念,但并非没有物流的工具。从古诗词中大抵能看到它的影子,最出名的一首“物流诗”应是杜牧的《过华清宫》,其中几句读者 A_:“长安回望绣成堆,山顶千门次第开。一骑红尘妃子笑,无人知是荔枝来。”此处之“骑”,便是物流运输的工具,那时最快的是马。官方的快递小哥骑着快马,从南方出发,一路向长安(今西安)疾驰。按彼时的运输条件,纵然“八百里加急”,杨贵妃想吃到原汁原味的“鲜活食品”,也是不容易的。而普通百姓,想第一时间尝到南方的新鲜果蔬,纵是垂涎三尺,也 B_。
①“胃口”无法满足,“情义”又何尝不是?②唐朝诗人杜甫的《春望》一诗,读者仍然熟悉。③“家书”自然指亲人之间互报平安的信件。④一封信,何以能值“万金”?有文学夸张的成分,更因为战争,驿路不畅,信送不出去,也送不过来。“白头搔更短,浑欲不胜簪。”望眼欲穿却听不到亲人的消息,便会_ C 。其实,即便没有战争,百姓之间的书信往来也走不了官方的“快递渠道”。邮驿属于官方机构,传递官服文书、军事情报,民间书信,搭不上车。
18.请在文中横线处填入恰当的成语。(3分)
19.下列句子中的“即”与文中加点的“即”,意义和用法相同的一项是(3分)
A.你要先改变非黑即白的思维习惯。
B.出发在即,请你再检查一下行李。
C.他总是给人一种若即若离的感觉。
D.即无他人帮忙,我也能如期完成。
20.“烽火连三月,家书抵万金。”这两句古诗出现的位置,最恰当的是(3分)
A.①处B.②处C.③处D.④处
(二)语言文字运用Ⅱ(本题共2小题,11分)
阅读下面的文字,完成21~22题。
维生素D是婴幼儿最早接触到的营养补充剂。 ① ,可有效预防婴幼儿患维生素D缺乏性佝偻病。维生素D与人体对钙、磷等矿物质的吸收、代谢息息相关,婴幼儿生长发育速度较快,且骨骼、牙齿、身高发育都离不开钙,因此 ②_。维生素D主要来源于阳光中的紫外线照射皮肤,但婴儿很难通过日晒___③_。婴幼儿从人乳中摄取的维生素D比较有限,婴幼儿易患的感染性疾病、慢性消化道疾病、肝胆系统疾病等也会影响维生素D的吸收,因此需要额外补充。
打开各大电商平台网站,各种儿童营养补充剂让人看得眼花缭乱,部分家长陷入营养补充“焦虑”。卫生专家提醒,盲目给儿童“进补”有危害。对于绝大多数儿童来说,目前最大的问题不是营养素缺乏,而是营养素过剩。儿童摄取营养过多就会让营养变成脂肪,导致体重超标,进而引发一系列健康问题。摄入过多的营养还会让儿童提前进入青春期,影响身高发育。家长真正要注意的是确保儿童饮食的多样化和均衡。对于健康的孩子来说,从日常饮食中摄取的营养素,就能保证身体所需,是否需要补充营养素要看症状、听医嘱。
21.请在文中横线处补写恰当的语句,使整段文字语意完整连贯,内容贴切,逻辑严密,每处不超过12个字。(6分)
22.简述第二自然段的主要内容。要求使用包含因果关系的句子,表达简洁流畅,不超过65个字。(5分)
四、写作(60分)
23.阅读下面的材料,根据要求写作。(60分)
在数字时代,我们生活在一个信息爆炸的世界里,信息无处不在,且易于获取。然而,这种信息的丰富性似乎并没有带来我们所期望的精神富足。相反,我们常常感到更加孤独和空虚。为什么会出现这种情况?我们又该如何应对?
请结合以上材料,以“数字时代:信息丰富与精神孤岛”为话题写一篇文章。
要求:选准角度,确定立意,明确文体,自拟标题;不要套作,不得抄袭;不得泄露个人信息;不少于800字。
长春二实验中学高一(下)期中测试卷·语文
参考答案、提示及评分细则
1.D(D项,“并认为人口多寡不会威胁到‘和”错误,根据材料二原文“但孔子并不担心人口多寡而威胁到‘和’”可知,人口多寡会威胁到“和”,但是孔子不担心人口多寡,更担心人口质量。)
2.A(A项,“孔子认为如果诸侯带兵出去打仗,是不符合正义的”错误,由材料一原文“不符合正义的国家则由诸侯来定夺”可知,不符合正义的不是带兵打仗,而是作战的决策权。)
3.C(材料一第二段观点为:君子遵循“道”“义”“礼”的伦理要求。A项,“见利思义”符合君子对“义”的要求。B项,“修己”符合君子对“礼”的要求。C项,“远虑”与“道”“义”“礼”无关,是谋划方面的要求。D项,“道不同,不同为谋”符合君子对“道”的要求。)
4.A(A项,“‘和’指的不是经济社会之‘和’,而是道德社会之‘和’”错误,材料二原文表述为“‘和’的要求不能只停留于等级分配正义的经济社会之‘和’,要从经济社会之‘和’上升到道德社会之‘和’”,“和”不仅指经济社会之“和”,更指道德社会之“和”。)
5.材料一采用“总—分”结构,(1分)先开门见山地提出“孔子的正义观主要是通过‘道’‘义‘礼’等词表现出来的”的观点,(2分)并与柏拉图的正义观进行比较;(1分)然后从个人伦理、国家层面两个方面入手,大量引用《论语》中关于“道”“义”“礼”的句子,来论证孔子的正义观。(2分)
6.D(D项,“体现出邮差身负重任——他需要向马爷、马奶传递他们的儿子已牺牲的信息”错误,虽然许文灿的确承担着向马爷、马奶传递亡子信息的任务,但这个重任并不是告诉他们儿子已经牺牲的事实,而是延续他们对儿子仍在世上的希望,让他们在欢喜中度过余生。)
7.C(C项,“愚昧、落后”“残酷战争背景”错误,偏离主题,小说讲述的是一个“邮差”帮助牺牲的战友照顾老人的感人故事。)
8.①“邮差”的本意是邮递员,指许文灿,他以“邮差”的身份出现在马爷、马奶的生活中,联系着山里山外。(2分)②“邮差”也具有象征意义,不仅指信息的传递者,更指亲情、战友情的传递者。马爷、马奶对儿子的爱通过“邮差”得以延续,“邮差”通过传递“虚假的信息”延续深挚的战友情。(3分)(意思对即可)
9.①有责任感、使命感。他坚持每周进山送邮件,风雨无阻,一直替牺牲的战友照顾着马爷、马奶。②重情重义、热心善良。他怕马爷、马奶难过,一直维持着他们的儿子还在世的假象,每周给他们送东西、陪伴他们,给他们带来了温暖和喜悦。③勤劳肯干、朴实厚道。他在马爷、马奶家也不闲着,屋前屋后找活儿干,干得顺汤顺水;马爷、马奶让他早点回去陪家人,他笑呵呵说都要陪的。(每点2分,意思对即可)
10.CEG(每涂对一处给1分,涂黑超过三处不给分)
11.D(D项,“意思相同”错误,“函谷举”中的“举”意思是被攻占。)
12.D(D项,“但是在书信往来中始终抱着互相尊重的态度委婉地表达个人的观点”错误,由材料一“今介甫从政始期年,而士大夫在朝廷及自四方来者,莫不非议介甫,如出一口”和材料二“今君实所以见教者,以为侵官、生事、征利、拒谏,以致天下怨谤也。某则以为受命于人主,……不为侵官;……不为生事;……不为征利;……不为拒谏”可知,两人都是直接表明自己的观点,并不委婉。)
13.(1)一起用就会立即求得天下太平,黎民百姓都会受到他的恩泽。(“致”“咸”“被”各1分,句意1分)
(2)批驳不正确的言论,排斥巧辩的佞人,这不是拒不接受反对意见。(“辟”“难”“拒谏”各1分,句意1分)
14.特点:①多用短句;②句式整齐。(每点1分)效果:鲜明地表现了作者的坚决态度,增强了辩驳气势。(1分)
【材料一参考译文】
从前,跟您议论起朝廷的政事,意见屡有不合,不知道您已经察觉到了或是没有察觉到,然而对于我来说,对您的向往、敬慕之心始终没有改变。私下观察您独享天下的大名已经有三十多年,才能出众,学识丰富,难于起用,易于引退。远近的士人,认识的或不认识的,都说介甫不起用便罢了,一起用就会立即求得天下太平,黎民百姓都会受到他的恩泽。天子因此起用您于不可起之中,任用您参与国家大政,岂不是把希望寄托在众人所厚望的您身上吗?到现在您执政才一周年,在朝廷的及来自各个地方的士大夫,没有一个不责备您,就像是从一个人的嘴里说出来的;下至平民百姓、小吏差役,也都窃窃私语,埋怨叹息,所有的人都把罪责推给您,不知道您可曾听到过这些议论并且知道是什么原因吧?我私下认为您的门下之士,正在天天称誉您的盛德,赞颂您的功业,没有一个人敢把这些情况通报给您。而不是您的门下之士就都说:“他正受到君王的信任而专断朝政,不要触犯他而自取其祸,不如坐着等待,不出二三年,他将自己遭到失败。”像这样的人不仅是不忠于您,也是不忠于朝廷的。如果您真的坚信变法主张,推广实行,等到二三年之后,则朝廷所受的祸害已经很深重了,怎么能够挽救呢?像我就跟门下之士和非门下之士的态度不同,有愧作为你的朋友中的一员,不敢只求目前免于您的谴责、愤怒,而不向您一一陈述自己的恳诚。
15.B(B项,“冷寂逼仄”错误,应是“空旷开阔”。)
16.①欧阳诗的后四句借景抒情,(1分)月洒清辉,轻舟晚归,歌声传来,轻舟短楫,疾去如飞,诗人久久凝视,思归之情寄寓其中。(2分)②杜诗的后四句直抒胸臆,(1分)写自己羁旅漂泊,年老多病,孤舟为伴,亲朋故旧杳无音讯;而诗人还关注着关山以北的战争烽火,忧思国家安危。(2分)(意思对即可)
17.(1)如其礼乐 以俟君子
(2)彩舟云淡星河鹭起
(3)玉鉴琼田三万顷着我扁舟一叶(每空1分,错字、漏字、添字该空不得分)
18.A耳熟能详/烂熟于心B无计可施/无能为力C心急如焚/搔首踟蹰(每空1分,符合语境即可)
19.A(文中加点的“即”意为“就是”。A项,就是。B项,目前、当下。C项,靠近。D项,即使、就算。)
20.C“烽火连三月,家书抵万金”出自杜甫的《春望》。语段先提到《春望》,接着引用诗句,然后阐释诗句中的“家书”何以能值“万金”。故放在③处与前后文衔接最紧密。)
21.①适量补充维生素D ②对维生素D的需求量较大③获得充足的维生素D(每处2分,意思对即可)
22.儿童营养素过剩会引发一系列健康问题,甚至影响青春期发育,因此要注意儿童饮食的多样化和均衡,不要盲目补充营养素。(5分,意思对即可)
23.【写作指导】这是一道话题作文题。材料关注的是数字时代下信息丰富与精神孤岛的问题,随着数字技术的发展,人们可以方便地获取各种信息,但同时也容易陷入信息过载和注意力分散的困境。这是因为,信息丰富是数字化时代的必然结果,我们如果对海量信息不加筛选,必然被这些“平等的垃圾”所淹没。此时,我们的精神成长无法正向获得,就会在复杂信息面前变得肤浅与表面,在复杂信息裹挟而来的低级快乐里更加孤独与空虚,被精神孤岛囚禁。此外,大数据数字化时代的信息生产方式是“算法”,算法会打造信息壁垒,形成信息茧房,长此以往,我们困在其中,丧失独立思考的能力。这一切,也就无所谓精神富足了。
试题要求考生以“数字时代:信息丰富与精神孤岛”为话题写一篇文章,也就是要深入思考数字时代下信息丰富与精神孤岛的关系,以及如何平衡的问题。对此,考生可以从数字时代的信息丰富入手,分析人们容易陷入信息焦虑的原因。例如,过多的信息让人难以专注,容易产生焦虑和孤独感;同时,人们也容易在追求信息的过程中失去与他人的联系和沟通,导致精神上的孤独。考生还可以探讨如何平衡信息的获取与精神生活的关系,例如通过筛选信息、减少对社交媒体的依赖、增加与他人的面对面交流等方式来提高精神生活的质量。此外,考生还可以从更深层次探讨数字时代对人类精神生活的影响。例如,数字技术让人们更加注重外在的物质生活,而忽视了内在的精神追求;数字世界的虚拟性也让人们失去了与现实世界的联系,影响了人们对真实情感的感知和表达。考生可以通过对这些问题进行深入思考和分析,寻找解决精神孤岛问题的方法和途径。在写作过程中,考生若写成议论文,要注意观点的鲜明和逻辑的严密。同时,要注意论证的充分性和说服力,合理运用事实和引用经典名言来支持自己的观点。此外,还要注意语言的流畅性和表达的准确性。
【参考立意】①偶尔屏蔽复杂信息,学会享受孤独。②别被信息绑架,数字时代更呼唤成长和自由。③告别精神孤岛,拥抱精神追求。④筛选信息,多读经典,丰富人生。
2023-2024学年吉林省长春市实验中学高一上学期12月期中考试语文含答案: 这是一份2023-2024学年吉林省长春市实验中学高一上学期12月期中考试语文含答案,共13页。试卷主要包含了现代文阅读,诗歌鉴赏,默写,语言表达,作文等内容,欢迎下载使用。
2023-2024学年吉林省长春市实验中学高一上学期12月期中语文试题含答案: 这是一份2023-2024学年吉林省长春市实验中学高一上学期12月期中语文试题含答案,共23页。试卷主要包含了现代文阅读,诗歌鉴赏,默写,语言表达,作文等内容,欢迎下载使用。
2023-2024学年吉林省长春市第二实验中学十一校联考高一上学期期中考试语文试题含答案: 这是一份2023-2024学年吉林省长春市第二实验中学十一校联考高一上学期期中考试语文试题含答案,文件包含语文试题含答案docx、语文答案docx等2份试卷配套教学资源,其中试卷共14页, 欢迎下载使用。

