2024年江苏省泰州市海陵五校中考二模生物试卷
展开(考试时间:45分钟,满分30分)
请注意:1.本试卷分选择题和非选择题两个部分。
2.所有试题的答案均写在答题卡上,答案写在试卷上无效。
一、选择题(每题只有一个正确答案每题0.5分)
1.大雨过后,菜地里爬出许多蚯蚓,几只鸭子忙着享受“美食”。以上没有体现的生物特征是( )
A.生物的生活需要营养B.生物能进行呼吸
C.生物能排出体内产生的废物D.生物能对外界刺激作出反应
2.下列现象与生物特征的对应关系,不正确的是( )
A.岸边的柳树长出嫩芽和新叶——生物能繁殖后代
B.鲸浮出水面时产生雾状水柱——生物能进行呼吸
C.树上的麻雀看到游人,拍打着翅膀飞走了——生物能对外界刺激作出反应
D.盛开的桃花,有的粉似朝霞,有的白似雪——生物具有变异现象
3.《齐民要术》是我国古代的农业百科全书,对世界农业科学史产生了重要的影响。其中对蔬菜种植的管理有“有草锄之”的论述。种菜要锄草,这是因为杂草与蔬菜之间的关系主要是( )
A.竞争B.合作C.寄生D.共生
4.吉林省通榆县利用大棚种植辣椒,把“小辣椒”变成“大产业”。下列能够提高大棚中辣椒产量的措施有( )
①适当增大昼夜温差②合理密植
③适当增加二氧化碳浓度④多施肥少浇水
A.①②③B.①②④C.①③④D.②③④
5.长跑时,体育老师总是建议我们用鼻吸气,用嘴呼气,必要时可以用嘴辅助吸气,但不要张大嘴巴吸气和呼气。下列对用鼻吸气比用嘴吸气的优势,解释错误的是( )
A.鼻黏膜内有丰富的毛细血管,可使吸入的空气变得温暖
B.鼻黏膜可分泌黏液,使吸入的空气变得湿润和清洁
C.鼻腔内有鼻毛,可使吸入的空气变得清洁
D.鼻黏膜内有嗅觉感受器,可感受空气刺激
6.俗话说:“食不言,寝不语。”吃饭时不能大声谈笑的主要原因是( )
A.有利于保护声带B.食物容易山咽误入气管
C.流经消化器官的血量会减少D.唾液腺分泌唾液的量会减少
7.如图为某人在一次平静呼吸中肺内气压的变化曲线,图中A点到B点的变化是( )
①氧气含量增加②氧气含量减少
③二氧化碳含量增加④二氧化碳含量减少
A.①③B.①④C.②③D.②④
8.肺活量常作为评价人身体素质的指标之一。测小华肺活量时,连续三次测得数据为2900毫升、3100毫升、2400毫升。小华的肺活量为( )
A.2400毫升B.2800毫升C.2900毫升D.3100毫升
9.航天员翟志刚、王亚平、叶光富在中国空间站进行太空授课时,展示了干细胞分化出的心肌细胞在失重环境中的收缩过程。下列相关叙述正确的是( )
A.干细胞具有细胞分裂和分化的能力
B.干细胞分裂产生的新细胞中染色体数目减半
C.心肌细胞与干细胞形态相同,生理功能不同
D.失重环境中,活的心肌细胞不需要消耗能量
10.“蒌蒿满地芦芽短,正是河豚欲上时”是苏轼《惠崇春江晚景》中的诗句,生动地描绘了初春时芦苇抽芽与河豚洄游的景象。下列关于芦苇和河豚的叙述,正确的是( )
A.芦苇细胞和河豚细胞中均含有的能量转换器是叶绿体
B.芦苇抽芽过程中通过细胞分裂实现细胞数量的增多
C.河豚洄游行为受大脑控制,大脑主要肌肉组织构成
D.芦苇和河豚的结构层次为细胞→组织→器官→系统→个体
11.古诗词中描述了很多植物,如“苔痕上阶绿,草色入帘青”“钩帘阴卷柏,障壁坐防风”,其中的“苔”和“卷柏”分别指的是( )
A.苔藓植物和蕨类植物B.苔藓植物和种子植物
C.蕨类植物和种子植物D.裸子植物和被子植物
12.鲸终生生活在海洋中,颈部不明显,具鳍,体表光滑无毛。但它是哺乳动物,而不是鱼类的主要原因是( )
A.用肺呼吸,体温恒定B.心脏分为四腔,有两条血液循环路线
C.神经系统发达,能产生条件反射D.胎生、哺乳
13.“双飞燕子几时回?夹岸桃花蘸水开”,燕子在飞行中需要消耗大量能量。下列叙述中,与燕子能产生大量能量无关的是( )
A.心跳频率快,运输能力强B.气囊辅助呼吸,可获得充足氧气
C.骨骼轻、薄、坚固,体表被覆羽毛D.食量大,消化能力强
14.有人将循环系统比作体内繁忙的“交通运输网”,其中的瓣膜在控制“交通”中起着重要作用。当心房舒张、心室收缩时,以下瓣膜的状态正确的是( )
A.动脉瓣打开,房室瓣打开B.动脉瓣关闭,房室瓣打开
C.动脉瓣打开,房室瓣关闭D.动脉瓣关闭,房室瓣关闭
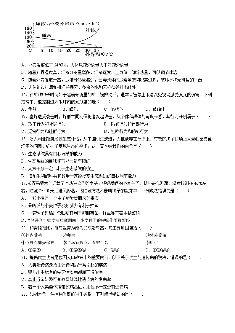
15.如图是某健康人汗液和尿液分泌量随外界温度变化的曲线图。下列有关分析错误的是( )
A.外界温度低于24℃时,人体尿液分泌量大于汗液分泌量
B.随着外界温度高,汗液分泌量增多,汗液蒸发带走身体一部分热量,可以调节体温
C.随着外界温度升高,尿液分泌量减少,会导致体内尿素等废物积累过多,破坏水和无机盐的平衡
D.人体通过排尿和排汗将尿素、多余的水和无机盐等排出体外
16.在矿难中长时间处于黑暗环境里的矿工被救助后,通常会被蒙上眼睛以免视网膜受强光的伤害。下列结构中,能控制进入眼球内的光线量的是( )
A.角膜B.瞳孔C.晶状体D.玻璃体
17.蜜蜂遭受袭击时,蜂群共同向侵犯者发起攻击,从个体和群体的角度来看,其行为分别属于( )
A.攻击行为和社群行为B.防御行为和社群行为
C.觅食行为和社群行为D.社群行为和防御行为
18.澳大利亚政府经过生态评估,从中国引进蜣螂,大批放养在草原上,有效解决了牧场上大量牲畜粪便堆积的问题,维护了草原生态的平衡。这一事实给我们的启示是( )
A.生态系统具有自我调节的能力
B.生态系统的自我调节能力是有限的
C.人为干预一定不利于生态系统的稳定
D.增加生物的种类和数量一定能提高生态系统的自我调节能力
19.《齐民要术》记载了“热进仓”贮麦法:将经暴晒的小麦种子,趁热进仓贮藏,温度控制在46℃左右,贮藏7~10天后通风降温,该贮藏方法不影响种子的发芽率。下列说法错误的是( )
A.一粒小麦是一个由子房发育而来的果实
B.暴晒后的小麦种子水分减少有利于贮藏
C.小麦种子趁热进仓贮藏有利于抑制霉菌、蛀虫等有害生物繁殖
D.“热进仓”贮麦法贮藏期间,小麦种子的呼吸作用将暂停
20.和青蛙相比,雏鸟发育为成鸟的成活率高,其主要原因包括( )
①体内受精②卵生③体外受精
④卵外有卵壳保护⑤亲鸟有孵卵、育雏行为⑥胎生
A.①④⑤B.①④⑤⑥C.②③D.①②④③
21.提倡优生优育是我国人口政策中的重要内容。以下关于优生与遗传病的说法,错误的是( )
A.人类遗传病是指由遗传物质异常引起的疾病
B.婴儿出生就有的先天性疾病都属于遗传病
C.禁止近亲结婚可有效降低隐性遗传病的发病率
D.若一个人染色体携带致病基因,则他不一定患有遗传病
22.如图表示几种植物类群的进化关系,下列叙述错误的是( )
A.戊最有可能是水生的B.乙和丙都是由甲进化而来的
C.最先出现的植物类群是甲D.丁的结构比丙的复杂
23.宫颈癌是危害女性健康的常见疾病,99%的宫颈癌是由HPV(人乳头瘤病毒的简称)引起的。我国已在多省份试点推行适龄女性免费接种二价HPV疫苗项目,下列相关叙述正确的是( )
A.接种HPV疫苗能够提高人体对宫颈癌的免疫力
B.宫颈癌和贫血都属于传染病
C.接种HPV疫苗在传染病预防措施中属于控制传染源
D.接种HPV疫苗后,人体能产生抵抗HPV的抗原
24.根据你对生物体的结构与功能相适应的理解,下列细胞中含线粒体最多的( )
A.口腔上皮细胞B.心肌细胞C.神经细胞D.脂肪细胞
25.当遇到触电、溺水、煤气中毒、血管出血等意外伤害时,所采取的急救措施错误的是( )
A.遇到有病人需要急救时,应及时拨打120急救电话
B.血液从伤口喷出,颜色鲜红,应在伤口的远心端止血
C.图乙表示胸外心脏按压过程,据患者情况可结合人工呼吸交替进行
D.图甲表示对病人进行急救时的做法,主要是让病人呼吸道畅通
26.图是糖尿病人和正常人在用餐后几小时内血糖浓度的变化曲线,以下说法错误的是( )
A.甲为糖尿病患者血糖的变化曲线
B.甲乙餐后血糖浓度在最初阶段都会上升
C.乙在用餐后胰岛素的分泌会显著减少
D.乙的血糖浓度相对稳定与胰岛素的调节有关
27.“三月春浓,芍药丛中蝴蝶舞;五更天晓,海棠枝上子规啼”。下列选项不准确的是( )
A.蝴蝶的发育过程经过蛹时期B.芍药采用无性繁殖时能保持母体的优良性状
C.海棠的根、茎、叶称为营养器官D.子规呼吸时通过肺和气囊进行气体交换
28.多指是由常染色体上的显性基因M控制的。已知一位手指正常年轻女性的父母和弟弟均为多指,理论上,下列推测错误的是( )
A.该年轻女性的弟弟基因组成为MM或Mm
B.该年轻女性的父母基因组成一定都为Mm
C.若该年轻女性与多指男性婚配,所生子女一定不正常
D.禁止近亲结婚可有效预防多指遗传病的发生
29.下列流程图有错误的是( )
A.反射弧结构:感受器→传入神经→神经中枢→传出神经→效应器
B.植物水分运输的途径:根毛→根的导管→茎的导管→叶的导管→气孔
C.尿液排出体外的过程:肾脏→膀胱→输尿管→尿道→体外
D.青蛙的发育过程:受精卵→蝌蚪→幼蛙→成蛙
30.农民伯伯经常将大蒜瓣埋入潮湿的土壤里来培育大蒜幼苗。下列与这种繁殖方式相同的是( )
A.播种水稻B.发黄豆芽C.扦插柳枝D.玉米萌发
二、填空题
31.(3分)显微镜是生物学研究中常用的观察仪器,它能帮助我们观察到用肉眼无法看到的细微结构,请据图回答下列问题。
(1)图2是同学们在用低倍镜观察蚕豆叶下表皮时看到的甲、乙、丙、丁四个物像图。
若把物像由甲图变成丙图,是在观察过程中把玻片标本向______移动的结果。
(2)图像丁的问题是物像模糊,可以调节图1中的[______](填序号)来达到更好的观察效果。
(3)若要改善图乙的问题,可以通过调节图1中的[______](填序号)来实现。
(4)用显微镜观察人血永久涂片时,若观察到的视野如图3所示,可以看出血液中最
大的血细胞是______,它主要有______作用;若观察到的血细胞里没有白细胞,可采取______(填“重新对光”“转动细准焦螺旋”或“移动涂片”)措施找到。
32.(3.5分)如图为某校生物兴趣小组设计的实验装置,请结合所学,回答问题。
ABCD
(1)装置A为验证光合作用需要光,如图1,选叶遮光是为了形成______;正确的实验现象是遮光部分______;未遮光部分______。如果遮光和未遮光部分都变蓝,可能的原因是______。
(2)装置C验证呼吸作用产生二氧化碳的实验现象是______。
(3)装置D的设计存在缺陷应更改为是______(1分)
33(2.5).今年国际生物多样性日的主题是“呵护自然,人人有责”,旨在号召国际社会团结合作,共建地球生命共同体。分析以下材料,回答问题:
材料一:在去年召开的联合国生物多样性峰会上,习近平主席向世界做出郑重承诺“二氧化碳排放力争于2030年前达到峰值,努力争取2060年前实现碳中和。”
材料二:我国生物多样性法律法规体系越来越完善,如今年4月施行的《生物安全法》。
材料三:今年3月,我国遭受了近十年来的最强沙尘暴,此次沙尘暴起源于蒙古国戈壁荒漠。蒙古国因过度放牧导致土壤荒漠化,再加上今年春季气温较往年偏高5-8℃,导致干旱、大风,就此形成了超强沙尘暴。
(1)中国要在2060年前实现碳中和,一方面应保护现有森林,并大力植树造林,利用绿色植物进行______消耗二氧化碳:另一方面需从能源结构、工业制造和个人生活等方面减少:氧化碳的排放。
(2)《生物安全法》中规定加强对抗生素药物等抗微生物药物使用和残留的管理,因为这些药物残留可能会沿______逐渐积累危及人体健康,也可能污染环境;还规定加强对人类和珍稀动植物遗传资源的调查、管理与监督,这是从______多样性的角度保护我国生物多样性及生物安全。
(3)过度放牧会影响草原生态系统的______状态,加速草场退化,造成土壤荒漠化。
(4)“呵护自然,人人有责”。下列个人行为不利于保护自然的是______。
A.随手关灯B.光盘行动C.放生巴西龟D.垃圾分类投放
34.(3分).自2023年1月8号起,新冠肺炎更名为新型冠状病毒感染,实施乙类乙管。
(1)新型冠状病毒感染是由新型冠状病毒(2019-nCV)引起的传染病,从传染病的角度分析,新型冠状病毒属于______。某轻症患者居家时服用抗生素药物进行治疗,效果不明显,原因是______。
(2)接种疫苗是新型冠状病毒感染最有效的预防措施,此外,外出戴口罩也是很好的预防措施,在传染病预防措施上它们分别属于______,______。
(3)抗原检测主要是检测新冠病毒表面的抗原物质,通过试纸条上质控区(C)和检测区(T)显色来判定结果(图甲)。若某人抗原检测的结果如图中乙所示,请判定他的检测结果是______。
(4)抗体检测适用于症状发作到3~4周之后,主要原因是大量抗原进入人体后,启动人体的______免疫需要一定的时间。
35.(3分)镰刀型细胞贫血症是一种血液遗传疾病,红细胞圆饼状与镰刀状是一对相对性状。控制这一性状的显性基因和隐性基因分别用E和e来表示。如图为一家庭生殖过程与遗传图谱图示,请据图回答问题。
(1)在生殖过程中,.①过程进行的场所是______。
(2)根据遗传图谱可以看出,该遗传病属于______控制的遗传病。
(3)图谱中4号个体的基因组成为______,3和4再生育一个患病男孩的几率是______,此孩子从父亲那得到的性染色体为______。
(4)CRISPR/Cas9基因编辑技术是通过DNA剪接技术的一种基因治疗法,目前可治疗多种遗传病,但如果经过编辑的基因出现负面的影响,将给人类带来灾难。请你谈谈对现代生物技术的看法______。
海陵区五校2024年第二次中考适应性训练试卷
八年级生物
第一部分选择题(共15分)
第二部分非选择题(共15分)
31.(3分)(1)右下方。(2)②。
(3)⑩和⑪。(4)b;防御和保护。
(5)移动涂片
32.(3.5分)
(1)对照;不变蓝;变蓝;
遮光时间不够长(或遮光部位淀粉未完全消耗,或未进行暗处理)。
(2)澄清的石灰水变浑浊
(3)袋口应扎在最下面一片叶以下,土壤之上(袋口应扎在茎处)(1分)
33.(2.5分)(1)光合作用(2)食物链基因
(3)平衡(4)C
34(3分)(1)病原体;抗生素不能消灭病毒。
(2)保护易感人群、切断传播途径。
(3)阴性。(4)特异性。
35(3分)(1)输卵管(2)隐性基因
(3)Ee;25%;Y
(4)生物科学技术是一把双刃剑,既有利也有一定的局限性,我们应合理开发和利用现代生物技术,让人类的未来更美好。
1
2
3
4
5
6
7
8
9
10
C
A
A
A
D
B
B
D
A
B
11
12
13
14
15
16
17
18
19
20
A
D
C
C
C
B
B
B
D
A
21
22
23
24
25
26
27
28
29
30
B
A
A
B
B
C
D
C
C
C
2024年江苏省泰州市姜堰区中考二模生物试题: 这是一份2024年江苏省泰州市姜堰区中考二模生物试题,共6页。试卷主要包含了本试卷分选择题和非选择题两部分,5分)等内容,欢迎下载使用。
2023年江苏省南通市海陵中学生物中考模拟试卷: 这是一份2023年江苏省南通市海陵中学生物中考模拟试卷,共7页。试卷主要包含了单项选择题,综合题等内容,欢迎下载使用。
2023年江苏省泰州市姜堰区中考生物一模试卷: 这是一份2023年江苏省泰州市姜堰区中考生物一模试卷,共29页。试卷主要包含了选择题,非选择题等内容,欢迎下载使用。

