2024年中考第三次模拟考试题:生物(贵阳卷)(解析版)
展开注意事项:
1.答卷前,考生务必将自己的姓名、准考证号填写在答题卡上。
2.回答第Ⅰ卷时,选出每小题答案后,用2B铅笔把答题卡上对应题目的答案标号涂黑。如需改动,用橡皮擦干净后,再选涂其他答案标号。写在本试卷上无效。
3.回答第Ⅱ卷时,将答案写在答题卡上。写在本试卷上无效。
4.考试结束后,将本试卷和答题卡一并交回。
第Ⅰ卷(选择题 共24分)
本题共12小题,每小题2分,共24分。在每小题的四个选项中,选出最符合题目要求的一项。
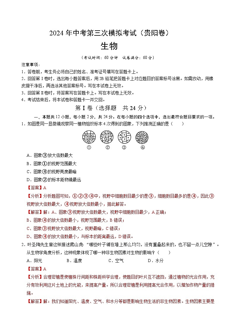
如图是同一显微镜观察同一植物组织标本4次得到的图象,下列推测正确的是( )
A.图象③放大倍数最大
B.图象①的视野范围最大
C.图象④的视野亮度最暗
D.图象②的标本距物镜最远
【答案】A
【分析】分析题图可知,①②③④中,视野中细胞数目最少的是③,细胞数目最多的是④,因此③视野放大倍数最大,④视野放大倍数最小,据此解答。
【解答】解:A、图象③视野放大倍数最大,视野中细胞数目最少,A正确;
B、图象④的放大倍数最小,视野范围最大,B错误;
C、图象③视野放大倍数最大,视野最暗,C错误;
D、图象④的放大倍数最小,与标本的距离最远,D错误。
2.叶圣陶先生曾这样描述爬山虎:“哪些叶子铺在墙上那么均匀,没有重叠起来的,也不留一点儿空隙”。从生物学角度分析,这种现象体现了哪一种非生物因素对生物的影响?( )
A.阳光B.温度C.空气D.水分
【答案】A
【分析】合理密植是使植株行间距和株距科学合理,使题目的叶片互不遮挡,通过植物的光合作用,充分有效利用这片土地上的光能,来提高产量。所以合理密植是利用提高光合作用,以增加作物产量的措施。
【解答】解:我们知道阳光、温度、空气、和水分等都是影响生物生活的非生物因素。生物因素主要是指生物与生物之间的相互作用,包括同种生物之间和不同种生物之间的相互作用。“叶子铺在墙上那么均匀,没有重叠起来的,也不留一点儿空隙”目的是充分地接受阳光,进行光合作用,如果重叠下面的叶子就无法进行光合作用,不能进行制造有机物,只会消耗有机物,所以看出是阳光对生物的影响。
3.教育部、国家体育总局和共青团中央提出“阳光体育”﹣﹣“每天锻炼一小时,健康生活一辈子”,目的就是为了切实提高学生的健康水平,使学生能更好地学习、更好地生活。下列有关叙述,错误的是( )
A.运动能使肌肉收缩,协调能力增强
B.运动能使呼吸得到锻炼,促进肺活量增长
C.运动能增强心脏的功能,促进血液循环
D.饭后运动能使消化系统得到充分锻炼,增强消化系统的功能
【答案】D
【分析】运动能增强心、肺功能,促进血液循环,增强骨骼肌收缩和饭后不宜立即进行剧烈运动。
【解答】解:A、体育锻炼能促进血液循环,加强对骨骼肌的血液供应,从而使肌细胞获得更多的营养,A正确。
B、经过长期的体育锻炼和体力劳动,就能加强呼吸肌的收缩力量,扩大胸廓的活动范围,增多参与气体交换的肺泡数量。其结果是肺活量增大,呼吸功能加强。B正确。
C、经常参加体育锻炼的人,心肌发达,搏动有力,每搏输出的血量比一般人的要大,在安静状态下的心率比一般人的慢。C正确。
D、饭后立即剧烈运动,会使肌肉内的血流量增大,流经消化器官的血液减少,导致胃、肠蠕动减弱,消化腺的分泌功能降低,分泌的消化液减少,从而影响食物的消化和吸收。D错误。
4.探究“光照对蚯蚓生活的影响”,如表所示实验方案中,需要修改的是( )
A.蚯蚓量B.土壤C.温度D.光照条件
【答案】B
【分析】对照实验:在探究某种条件对研究对象的影响时,对研究对象进行的除了该条件不同以外,其他条件都相同的实验。根据变量设置一组对照实验,使实验结果具有说服力。一般来说,对实验变量进行处理的,就是实验组。没有处理的就是对照组。
【解答】解:对照实验所要探究的条件就是实验的唯一变量,因此某生物兴趣小组探究“光照对蚯蚓生活的影响”的唯一变量是光照,除光照不同外,其他条件都应该相同且适宜,如蚯蚓数量、温度、湿度、土壤干湿度等。所以实验方案需要修改的选项是B土壤干湿度,改为均为一层湿土。
5.关于人体健康生活知识的叙述中不正确的是( )
①要有充分的睡眠
②高蛋白食品吃得越多越好
③酗酒主要导致呼吸道疾病的发生
④吸烟可诱发肺癌
⑤青少年可以利用网络获取知识
⑥吸毒会损害人的神经系统
A.①④B.③⑤C.②③D.②⑥
【答案】C
【分析】健康的生活方式不仅有利于预防各种疾病,而且有利于提高人们的健康水平,提高生活质量。值得注意的是,尽管大多数慢性疾病是在成年期发生的,但许多与之有关的不良生活方式却是在儿童和青少年时期形成的。
【解答】解:①要有充分的睡眠,因为睡眠是一种有效的休息方式,①正确。
②蛋白质是青春期发育的重要物质,但不是吃得越多越好,多余的蛋白质作为“燃料”给燃烧掉了,并且会产生酸性物质,导致身体更加疲劳,因此并不是高蛋白食品营养丰富,吃的越多越好,②错误。
③喝酒会严重损害人的神经系统而不导致呼吸道疾病的发生。长期酗酒对人体的危害非常大,过量的酒精能使脂肪沉淀到血管壁上,使得管腔变窄,继而使血压升高,加速人体动脉硬化的过程,从而使脂肪肝以及冠心病的发病率增高,③错误。
④香烟产生的烟气含有许多强致癌物和有害物质,其中对人体危害最大的是尼古丁、焦油,会损坏人体的呼吸系统,吸烟可诱发肺癌,④正确。
⑤青少年不沉迷网络游戏,利用网络这个大众传媒了解时事热点、获取知识的做法是正确的,⑤正确。
⑥吸毒的危害极大,尤其是对神经系统有很大的损害,可使人产生异常的兴奋、抑制等作用,出现一系列神经、精神症状,如失眠、烦躁、惊厥、麻痹、记忆力下降、主动性降低、性格孤僻、意志消沉、周围神经炎等。对循环系统、呼吸系统、消化系统和生殖系统等也会造成严重的危害,⑥正确。
综上所述,有关人体健康生活方式的叙述,不正确的是②③。
6.下列关于生物与人类生活关系的叙述,正确的是( )
A.海带、紫菜营养丰富可供人类食用
B.肾蕨可作为监测空气污染的指示植物
C.水体中的藻类植物过多不会形成赤潮
D.大量的古代苔藓植物形成了煤炭
【答案】A
【分析】根据绿色植物的繁殖方式的不同一般把绿色植物分为孢子植物和种子植物两大类,其中孢子植物有藻类植物、苔藓植物和蕨类植物,都用孢子繁殖后代。种子植物包括裸子植物和被子植物,都用种子繁殖后代。
【解答】解:A、海带、紫菜等属于藻类植物,营养丰富可供人类食用,故正确;
B、苔藓植物的叶片只有一层细胞,有害物质可以从背腹两面侵蚀细胞,可以作为空气污染的指示植物。而肾蕨属于蕨类植物。故错误;
C、藻类植物生活在水中,单细胞的浮游藻类是引发赤潮的主要生物,水体中的藻类植物过多会形成赤潮,故错误;
D、煤是由古代的高大蕨类植物经过漫长的年代,逐渐变成的。故错误。
7.某科学家进行了如图所示的变形虫切割实验,下列分析错误的是( )
A.甲不能继续生长发育并繁殖后代
B.乙能继续生长发育并繁殖后代
C.若取出乙中细胞核,该细胞核也能继续发育成完整的个体
D.该实验证明了细胞核能控制细胞的生长发育等生命活动
【答案】C
【分析】细胞核是遗传物质储存和复制的场所,是细胞代谢活动和遗传特性的控制中心,在细胞中起决定性作用。
【解答】解:A、细胞核是控制中心,甲没有细胞核,不能继续生长发育并繁殖后代。A正确;
B、乙具有细胞核,能继续生长发育并繁殖后代。B正确;
C、细胞核控制细胞的生长和发育,若取出乙中细胞核,只有细胞核不能继续发育成完整的个体。C错误;
D、细胞核是细胞代谢活动和遗传特性的控制中心,所以该实验证明了细胞核能控制细胞的生长发育等生命活动。D正确。
8.下列有关生物体结构层次的叙述,错误的是( )
A.胃腺细胞和胃壁肌肉细胞在同一器官内,却属于不同的组织
B.皮肤是人体最大的器官,皮肤排出的废物主要是水、无机盐、尿素
C.通常情况下,茎尖分生组织细胞分裂产生的新细胞与原细胞所含的染色体形态数目相同
D.根尖细胞中有细胞壁、液泡、叶绿体,而口腔上皮细胞中没有
【答案】D
【分析】(1)植物细胞和动物细胞的相同点和不同点:
(2)细胞分裂时,染色体复制加倍,随着分裂的进行,染色体分成形态和数目相同的两份,分别进入两个新细胞中。因此细胞分裂后,新生成的细胞中染色体数目与原来的细胞相同。
【解答】解:A、胃腺细胞是由具有分泌作用的上皮细胞组成的上皮组织,胃壁肌肉细胞属于肌肉组织,能收缩和舒张促进胃的蠕动来消化食物。胃腺细胞和胃壁肌肉细胞在同一器官内,却属于不同的组织,A正确;
B、皮肤是人体最大的器官,皮肤产生汗液,排出一部分水、无机盐和尿素,B正确;
C、通常情况下,茎尖分生组织细胞分裂产生的新细胞与原细胞所含的染色体形态数目相同,而且新细胞和原细胞所含有的遗传物质也是一样的,C正确;
D、根尖细胞结构中有细胞壁、液泡,但是没有叶绿体,叶绿体只存在于绿色部位的植物细胞中,D错误。
9.如图为生态系统各个成分间的相互关系。下列有关说法不正确的是( )
A.A是生产者,它能够将无机物转变为有机物
B.B为消费者,它和C的关系为消费关系
C.C是分解者,它对生态系统的物质循环起着重要的作用
D.若A、B、C包括地球上所有的生物,则该生态系统为生物圈
【答案】B
【分析】此题考查的知识点是生态系统的组成以及生态系统中各成分的功能。据此解答。
【解答】解:生态系统包括生物部分和非生物部分,其中生物部分包括:生产者(绿色植物能进行光合作用,制造有机物,营养方式为自养);消费者(动物直接或间接地以植物为食,营养方式为异养。);分解者(细菌、真菌靠分解动植物的遗体来维持生活)。
由图可知:图中A利用太阳的光能,需要二氧化碳、水和无机盐进行光合作用,制造有机物,故可判断图中A为生产者,将无机物转化为有机物。B为消费者,C为分解者。故B与C之间的关系为分解与被分解的关系。
C能够产生二氧化碳,并且给生产者提供二氧化碳、水和无机盐,可判断为分解者。
生物圈是生物与环境构成的一个统一的整体,是最大的生态系统,它包括了地球上所有的生物及其生存的全部环境,它为生物提供了营养物质、阳光、空气、水、适宜的温度和一定的生存空间等生存的基本条件,适合生物的生存。可见D的叙述是正确的。
10.“连花清瘟胶囊”对治疗新型冠状病毒肺炎有一定的辅助作用。下列有关药品说明书的理解正确的是( )
A.属于非处方药
B.可治疗风寒感冒
C.首次服用药量可加倍
D.中成药无毒副作用,可以长期服用
【答案】A
【分析】服用药品前要仔细阅读药品的使用说明书,使用说明中的作用与用途(功能与主治)、用法与用量、规格、有效期、批准文号、制造单位和注意事项对于安全用药都是十分重要的。
【解答】解:A、药品主要包括非处方药和处方药,非处方药是不需要医师处方、即可自行判断、购买和使用的药品,简称OTC.处方药是必须凭执业医师或执业助理医师才可调配、购买和使用的药品,简称Rx.此说明有“OTC”标志,说明该药为非处方药,A正确。
B、说明书中注明了其功能主治是:流行性感冒,风寒感冒者不适用,B错误。
C、说明书中注明:口服一次4粒,一日三次,C错误。
D、是药三分毒,说明书中注明:本品不宜长期服用,D错误。
11.如图表示的是昆虫的发育方式,则下列说法正确的是( )
A.蝗虫的发育过程中,C对农作物的危害最大
B.蜻蜓的不完全变态发育过程可以表示为A→B→C
C.蜜蜂的完全变态发育过程中,B为蛹期,C为幼虫期
D.根据家蚕的发育过程,为了提高蚕丝产量,应设法延长C时期
【答案】A
【分析】完全变态发育:昆虫在个体发育中,经过卵、幼虫、蛹和成虫等4个时期的发育。完全变态发育的幼虫与成虫在形态构造和生活习性上明显不同,差异很大。
不完全变态发育:幼体与成体的形态结构和生活习性非常相似,但各方面未发育成熟,发育经历卵、若虫、成虫三个时期。
【解答】解:A、观图可知D为卵,若此图表示蝗虫的发育过程,则A是幼虫期,C是成虫期,成虫期对农作物的危害最大,故正确。
B、D为卵,若此图表示蜻蜓的不完全变态发育,则发育过程为D→A→C,故说法错误;
C、若此图表示蜜蜂的完全变态发育,则A为幼虫期,B为蛹期,C为成虫期,故说法错误;
D、此图表示春蚕的发育过程,则A是幼虫期,B为蛹期,C为成虫期,为了使蚕丝产量提高,应设法延长A时期,故说法错误。
12.某人利用乳酸菌制作泡菜,因操作不当泡菜腐烂,下列原因中正确的是( )
①罐口密闭缺氧,抑制了乳酸菌的生长繁殖
②罐口密闭不严,氧气抑制了乳酸菌的生长繁殖
③罐口密闭不严,促进需氧腐生菌的生长繁殖
④罐口封闭缺氧,促进需氧腐生菌的生长繁殖.
A.①③B.②④C.②③D.①④
【答案】C
【分析】此题考查的是发酵技术在食品制作中的应用,如制泡菜要用到乳酸菌,据此作答.
【解答】解:制作泡菜时要用到乳酸菌,乳酸菌发酵产生乳酸,使的菜具有特殊的风味,同时乳酸菌是厌氧菌,分解有机物是不需要氧气的,因此泡菜坛要加盖并用一圈水来封口,以避免外界空气的进入,否则,如果有空气进入,就会抑制乳酸菌的发酵产生乳酸,还促进了需氧细菌的生长繁殖,致使泡菜腐烂,影响泡菜的质量,可见C符合题意。
故选:C。
第 = 2 \* ROMAN II卷(非选择题 共36分)
本题共4小题,共36分。
13.(9分)如图是人体新陈代谢示意图,其中A、B、C、D表示不同的系统;a、b、c、d、e表示不同的物质;①②③④表示不同的生理过程。请据图回答下列问题:
(1)图中[B]表示 ,在该系统中为血液流动提供动力的器官是 。
(2)物质[b]进入[B]是依靠 完成的;[b]进入[B]后需要 结合进行运输,在组织细胞进行 产生物质[a],其主要场所是 。
(3)①过程是通过 实现的,气体经过呼吸道时,呼吸道对气体的处理表现为使进入肺的空气 。
(4)图中数字能表示排泄途径的是 。
【答案】(1)循环系统;心脏
(2)扩散作用;血红蛋白;呼吸作用; 线粒体
(3)呼吸运动;温暖、清洁、湿润
(4)①、②、④
【点评】解答此类题首先要掌握好这几部分的知识,并注意归纳概括。
【分析】分析图示可知:A表示消化系统,B表示循环系统,C表示呼吸系统,D表示泌尿系统;过程①表示肺的通气,②表示排尿;③表示排遗,④表示排汗,a是二氧化碳,b是氧气,c是营养物质,d是汗液,e是尿液。
【解答】解:(1)B表示循环系统,循环系统的动力器官是心脏。
(2)物质[b]氧气进入[B]循环系统的过程是肺泡处的气体交换,原理是气体的扩散作用;组织细胞进行有机物的氧化分解即进行呼吸作用,消耗氧气,产生二氧化碳。因此物质[a]的产生是组织细胞进行呼吸作用的结果,呼吸作用的场所是线粒体,红细胞氧气的载体,b氧气进入血液循环后与血红蛋白结合进行运输。
(3)过程①表示肺的通气,是通过呼吸运动实现的;呼吸道的组成由上到下依次是鼻腔、咽、喉、气管和支气管,鼻腔内有鼻毛,可以阻挡灰尘,清洁空气,呼吸道都有骨或软骨做支架,使空气顺畅通过,其内表面覆盖着黏膜,黏膜上的黏液能湿润空气,黏膜内还分布有丰富的毛细血管,能温暖空气。这些特点既保证了气体的畅通,又对吸入的空气具有清洁、温暖和湿润的作用。
(4)人体的三条排泄的途径是①表示肺的通气,②表示排尿;④表示排汗。
14.(9分)如图是棕毛小鼠(雄)与黑毛小鼠(雌)杂交后产生子一代结果的示意图。请据图分析回答。(用D、d分别表示控制小鼠毛色的显性基因、隐性基因)
(1)小鼠的棕毛和黑毛是一对 。据杂交结果判断, 是显性性状。
(2)请写出图中有关小鼠的基因组成:亲本棕鼠 ,子一代小鼠 。
(3)若子一代小鼠雌雄相互杂交,其后代产生黑色雌鼠的概率是 。
(4)某实验室饲养了一只黑色小鼠(雄),若要鉴定它的基因组成,实验思路是:
①选用若干毛色为 色的雌鼠与这只黑色雄鼠杂交,根据所生后代小鼠的毛色可进行判断;
②预期结果与结论:若后代全为黑色,则该雄鼠的基因组成为 ;若后代出现棕色,则该雄鼠的基因组成为Dd,判断理由是: 。
【答案】(1)相对性状;黑毛
(2)dd;Dd
(3)37.5%
(4)①棕;②DD;因为子代棕色鼠基因dd分别亲代棕色和黑色小鼠,因此黑色小鼠的基因一定是Dd
【分析】生物的性状由基因控制,基因有显性和隐性之分;显性基因是控制显性性状发育的基因,隐性基因,是控制隐性性状的基因;当细胞内控制某种性状的一对基因都是显性或一个是显性、一个是隐性时,生物体表现出显性基因控制的性状;当控制某种性状的基因都是隐性时,隐性基因控制的性状才会表现出来。
【解答】解:(1)生物体的形态特征、生理特征和行为方式叫做性状;同种生物同一性状的不同表现形式叫做相对性状;题干中豚鼠的毛色在遗传学上称为性状。棕毛和黑毛毛色的不同在遗传学上称为相对性状。由图示可知:棕毛小鼠(雄)与黑毛小鼠(雌)相交后产生的下一代全部是黑毛小鼠,说明黑毛是显性性状,棕毛是隐性性状。
(2)根据黑毛是显性性状,棕毛是隐性性状,如果用D和d分别表示控制毛色的显性基因和隐性基因,则亲本棕鼠的基因组成是dd,为子一代黑色小鼠一定提供基因d,则子一代小鼠的基因一定是Dd。
(3)若子一代小鼠雌雄相互杂交,黑色小鼠的基因组成是Dd×Dd,遗传图解如图所示:
根据遗传图解可知,其后代产生黑鼠的概率是:75%.同时产生子代为雌性鼠的概率为50%.因此,若子一代小鼠雌雄相互杂交,其后代产生黑色雌鼠的概率是:75%×50%=37.5%。
(4)要判断子代中某只雄性黑色小鼠的基因组成,要用棕色雌鼠与之交配,因为棕色鼠的基因组成是纯合的,即dd,这样,如果子代全为黑色小鼠,则雄性黑色鼠的基因组成是DD.如果子代既有黑色鼠也有棕色鼠,则雄性黑色鼠的基因组成是Dd,因为子代棕色鼠基因dd分别亲代棕色和黑色小鼠,因此黑色小鼠的基因一定是Dd。
15.(9分)随着生活水平的提高,人们的健康意识日益增加。清晨,不少市民到绿树成荫的公园里散步、晨跑,但有人认为清晨到林间锻炼身体对健康不利。某校生物兴趣小组的同学对此产生了兴趣,并进行了一系列探究学习活动。请分析回答下列问题。
探究学习一:该兴趣小组的同学利用同一植株上大小、长势相似的两片叶子,设计了图甲所示的实验装置。
(1)此实验在光下进行一段时间后,用手挤压塑料袋,使塑料袋内的气体通入烧杯,观察到的现象是装置A中澄清的石灰水 ,装置B中澄清的石灰水 。
探究学习二:该兴趣小组的同学又将装置B连通二氧化碳浓度测定仪,在室外测定一天中二氧化碳浓度的变化,并绘制了图乙所示的曲线。图丙表示叶内进行的生理活动。
(2)从图乙推知,一天中 时左右林间氧气浓度最高,这是适宜到林间锻炼的时间之一。
探究学习三:该兴趣小组的同学结合农业生产实际,尝试对知识进行清晰的理解和合理的运用。
(3)植物生长、细胞分裂等生命活动所需要的能量来自图丙中 (填图中字母)所释放的能量,该过程进行的主要场所是植物细胞中的 。
(4)农业生产中的合理密植是为了提高图丙中 (填图中字母)的效率,该过程进行的场所是植物细胞中的 。
【答案】(1)变浑浊;不变浑浊
(2)18
(3)A;线粒体
(4)C;叶绿体
【分析】1、图甲中装置A和装置B形成以光为变量的对照实验。
2、由图乙曲线可知,0~6点和18~24点,光合作用的强度小于呼吸作用强度;6~18点光合作用强度大于呼吸作用强度。
3、丙图中A表示呼吸作用,B表示蒸腾作用,C表示光合作用。
【解答】解:(1)二氧化碳能使澄清的石灰水变浑浊,光合作用的必备条件是光,呼吸作用在有光无光下都能进行,光合作用吸收二氧化碳,呼吸作用产生二氧化碳,故装置A不能进行光合作用,只进行呼吸作用和蒸腾作用,产生二氧化碳;装置B既进行光合作用,也进行呼吸作用和蒸腾作用,消耗二氧化碳,生成氧气。因此塑料袋内的气体通入烧杯,观察到的现象是装置A中澄清的石灰水变浑浊,装置B中澄清的石灰水不变浑浊。
(2)由图乙曲线可知,6~18点间二氧化碳浓度持续降低,说明此时间段光合作用强度大于呼吸作用强度,光合作用产生的氧气逐渐积累,因此一天中18时左右林间氧气浓度最高,这是适宜到林间锻炼的时间之一。
(3)活细胞利用氧,将有机物分解成二氧化碳和水,并且将储存在有机物中的能量释放出来,供给生命活动的需要,这个过程叫作呼吸作用。因此植物生长、细胞分裂等生命活动所需要的能量来自图丙中A呼吸作用所释放的能量,该过程进行的主要场所是植物细胞中的线粒体。
(4)为充分利用单位面积上的光照,既不能种得过稀也不能种得过密,要合理密植。因此农业生产中的合理密植是为了提高图丙中C光合作用的效率。光合作用的场所是植物细胞中的叶绿体。
16.(9分)炭疽是炭疽杆菌引起的人畜共患的急性传染病。炭疽主要为食草动物(牛、羊、马等)的传染病,畜牧业工作人员工作时要有保护工作服、帽、口罩等,严禁吸烟及进食,下班时要清洗、消毒更衣;法国科学家巴斯德在研究炭疽脱毒疫苗对预防炭疽是否有效时,利用绵羊进行的实验方法和过程如下表所示,请据表格填空:
(1)从材料中可知,炭疽病具有 性和 性等特点。
(2)实验过程选择10只绵羊,而不选择1只的理由是 。
(3)实验中甲组绵羊第二次注射后没有发病是因为在病原体的刺激下 产生了一种抵抗它的特殊的蛋白质称为 ,从而获得相应的免疫力。
(4)乙组绵羊在实验中的作用是 。
(5)依据实验结果可以得出的结论是 。
(6)材料中要求从事畜牧业工作的人员下班时要清洗、消毒更衣,采取这一措施属于 。
(7)青少年要养成良好的生活和卫生习惯,保持身心的健康成长,提高机体免疫力。你认为健康的生活方式有 。(写出一项即可)
【答案】(1)传染;流行
(2)减少偶然性,提高实验结果的可靠性
(3)免疫系统;抗体
(4)对照
(5)炭疽脱毒疫苗可以有效预防炭疽
(6)切断传播途径
(7)均衡饮食(写1条,合理即可)
【分析】传染病是由细菌、病毒或寄生虫等病原体引起的,能在人与人之间或人与动物之间传播的疾病。传染病具有传染性和流行性,有的还具有季节性和地方性的特点。传染病若能流行起来必须具备传染源、传播途径、易感人群三个环节。因此,控制传染病的措施有三个:控制传染源、切断传播途径、保护易感人群。
【解答】解:(1)传染性指的是病原体能够通过直接或间接的途径从一个生物体传播到另一个生物体。流行性则意味着传染病在一定时间内在特定地区或群体中广泛传播,这两种特性是传染病的基本特征。炭疽作为一种急性传染病,自然具备这些特点。
(2)实验过程选择10只绵羊,而不选择1只的理由是为了减少偶然性,提高实验结果的可靠性。如果只使用1只绵羊进行实验,那么任何个别的异常情况都可能导致实验结果的偏差。而增加样本数量可以降低这种偶然性,使得实验结果更加稳定和可信。
(3)甲组绵羊第二次注射后没有发病是因为在病原体的刺激下免疫系统产生了一种抵抗它的特殊的蛋白质称为抗体,从而获得相应的免疫力。这是疫苗工作原理的体现,即通过模拟感染来激活免疫系统,使其能够在未来遇到真正的病原体时迅速有效地进行防御。
(4)对照组是科学实验中的一个重要组成部分,它用于与实验组进行比较,以验证实验处理的效果。在这个实验中,乙组绵羊没有接受疫苗注射,因此它们在第二次注射强毒病菌后患炭疽,这与接受疫苗注射的甲组绵羊形成对比,证明了疫苗的有效性。可见,乙组绵羊在实验中的作用是对照。
(5)实验中甲组绵羊在接受疫苗注射后,即使在接触到强毒病菌的情况下也没有患病,这说明疫苗成功地激活了它们的免疫系统,使其具备了抵抗炭疽的能力。可见,依据实验结果可以得出的结论是炭疽脱毒疫苗可以有效预防炭疽。
(6)传播途径是病原体离开传染源到达健康人所经过的途径,如空气传播、饮食传播、生物媒介传播等。切断传播途径就是采取一定的措施,阻断病原体从传染源转移到易感宿主的过程,从而防止疾病的发生。可见,材料中要求从事畜牧业工作的人员下班时要清洗、消毒更衣,采取这一措施属于切断传播途径。
(7)青少年要养成良好的生活和卫生习惯,保持身心的健康成长,提高机体免疫力。健康的生活方式包括均衡饮食,即摄入各种营养素,包括蛋白质、糖类、脂肪、维生素和矿物质等,以满足身体的生长和发育需要。(写1条,合理即可)蚯蚓数量
光照条件
温度
土壤
20只
阴暗
适宜
一层湿土
20只
明亮
适宜
一层干土
细胞类型
相 同 点
不 同 点
植物细胞
都有:细胞膜、细胞质、
细胞核、线粒体。
有:细胞壁、叶绿体、
液泡。
动物细胞
无:细胞壁、叶绿体、
液泡。
第一次处理
第二次处理
方法
结果
方法
结果
甲组绵羊(10只)
注射适量的炭疽脱毒疫苗
没有患炭疽
注射强毒病菌
没有患炭疽
乙组绵羊(10只)
注射等量的生理盐水
没有患炭疽
注射强毒病菌
患炭疽
2024年中考第三次模拟考试题:生物(贵阳卷)(考试版): 这是一份2024年中考第三次模拟考试题:生物(贵阳卷)(考试版),共4页。
2024年中考第三次模拟考试题:生物(广州卷)(解析版): 这是一份2024年中考第三次模拟考试题:生物(广州卷)(解析版),共15页。
2024年中考第三次模拟考试题:生物(广西卷)(解析版): 这是一份2024年中考第三次模拟考试题:生物(广西卷)(解析版),共18页。试卷主要包含了中医讲“五脏之真,唯肾为根”,观察下图漫画,下列叙述错误的是等内容,欢迎下载使用。

