广东省潮州市2024年中考二模化学试卷(含答案)
展开一、单选题
1.近期防疫中,75%的酒精可有效灭活新冠病毒。下列有关酒精的说法,属于物理变化的是( )
A.高粱酿酒B.酒精挥发C.酒精燃烧D.酒精消毒
2.下列对科学家在化学上的贡献叙述错误的是( )
A.侯德榜发明联合制碱法B.屠呦呦发现抗疟新药青蒿素
C.拉瓦锡发现空气的主要成分D.门捷列夫提出分子原子学说
3.第19届亚运会于2023年9月23日至10月8日在杭州成功举办。“绿色智能、节俭、文明”是杭州亚运会的办会理念。下列做法与此理念不相符的是( )
A.减少使用化石燃料,开发利用清洁能源
B.大力推广一次性碗筷,树立健康意识
C.生活垃圾分类回收,减少资源浪费
D.倡导低碳生活,少开私家车
4.北斗系统的全面建成彰显了中国航天的力量。在航天科技中运用了大量金属材料,下列有关金属及合金的说法正确的是( )
A.常温下金属单质都是固体B.通常铝制品抗腐蚀性能比铁制品弱
C.地壳中含量最高的金属元素是铁D.生铁和钢都是铁的合金
5.某校为学生提供的午餐有以下食品,其中含蛋白质最少的是( )
A.豆腐汤B.炒青菜C.红烧肉D.水煮鱼
6.下列实验操作不符合规范要求的是( )
A.加粉末药品B.读液体体积
C.测定溶液PHD.稀释浓硫酸
7.工业上使用一种国产低温催化剂生产氢气的反应过程如图所示,下列说法正确的是( )
A.反应结束后尾气不需处理可直接排放
B.该反应属于基本反应类型中的氧化反应
C.参加反应物质的质量比为9:14
D.该化学反应前后不发生变化的有碳原子、氢原子、氧原子和水分子
8.砸可用于提高人体免疫力,被誉为“抗癌大王”装砸元素在元素周期表的部分信息及原子结构示意图如图所示下列说法正确的是( )
A.砸元素位于第三周期
B.砸的原子结构示意图中x=6
C.砸原子的相对原子质量是78.96g
D.砸属于金属元素,砸原子在化学反应中易失电子
9.己亥末,庚子春,阻击新冠,众志成城。喷洒以配制的消毒剂,可防止病毒传播。中氯元素的化合价为( )
A.-1B.0C.+1D.+2
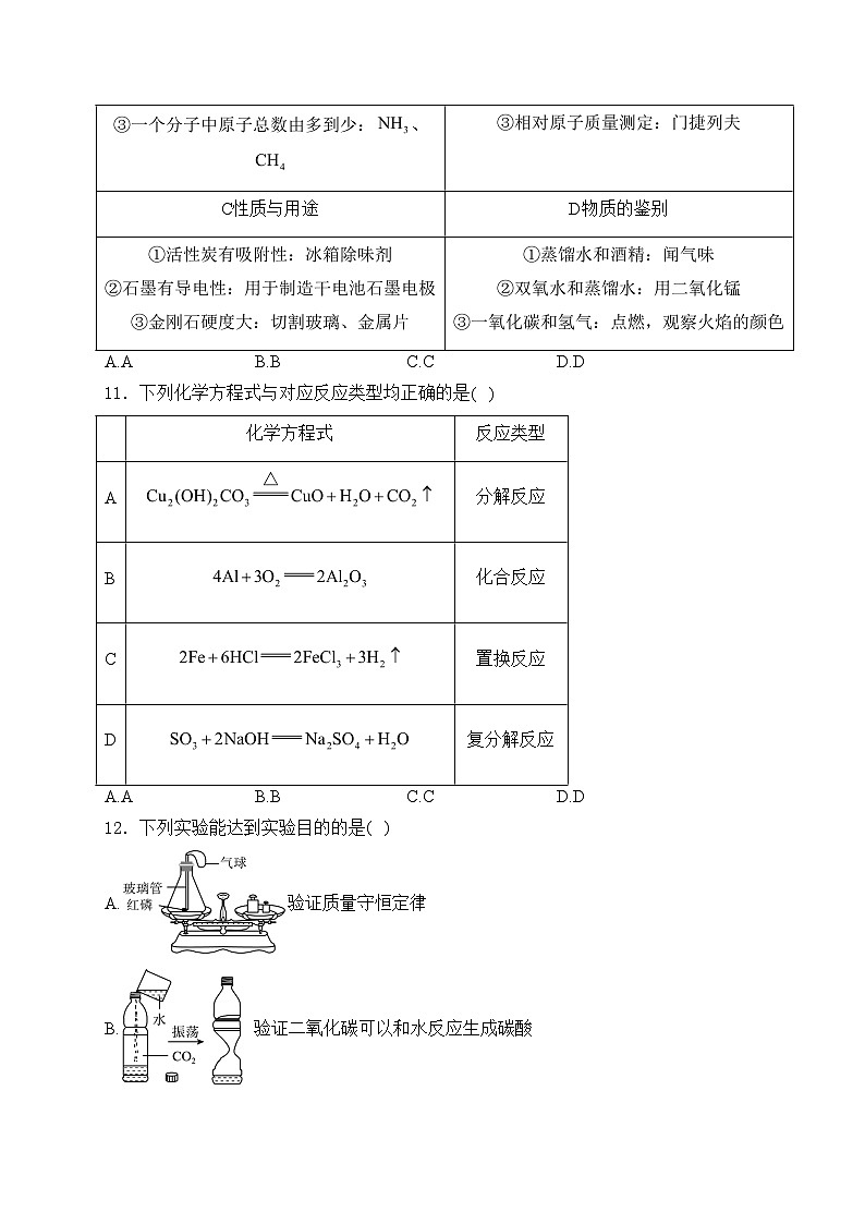
10.下列归纳和总结完全正确的一组是( )
A.AB.BC.CD.D
11.下列化学方程式与对应反应类型均正确的是( )
A.AB.BC.CD.D
12.下列实验能达到实验目的的是( )
A.验证质量守恒定律
B.验证二氧化碳可以和水反应生成碳酸
C.探究二氧化锰对过氧化氢分解的催化作用
D.探究燃烧的条件与着火点有关
13.图示是和溶解度曲线,下列说法不正确的是( )
A.的溶解度受温度的影响比大
B.20℃时,在50g水中加20 g形成饱和
C.溶液降温一定有晶体析出
D.40℃时,饱和溶液的溶质质量分数:
14.下列对应的化学方程式书写正确,且反应前后有元素化合价变化的是( )
A.铁和盐酸混合制取氢气:
B.生活中用天然气作燃料:
C.胃舒平(含氢氧化铝)治疗胃酸过多症:
D.赤铁矿()高温下通炼铁:
二、多选题
15.美国科学家卡尔•克里特在真空条件下,成功制得盐粒状的“氮5”(化学式为),在制取“氮5”的实验中,它曾发生了爆炸,摧毁了实验室的设备.因此科学家认为,如果能让这种物质保持稳定,它可以成为火箭和导弹的理想燃料.有关“氮5”的说法正确的是( )
A.“氮5”是一种化合物
B.每个分子由5个氮原子构成
C.“氮5”的化学性质很活泼
D.和中都含有氮元素,所以也可以做火箭和导弹的理想燃料
三、填空题
16.回答问题
(1)下列物质:
①氮气
②空气
③二氧化碳
④矿泉水
⑤高锰酸钾
⑥二氧化锰
⑦食盐
⑧牛奶,其中属于纯净物的有(均填序号)______,属于混合物的有______。
(2)下列5种微粒子,易失电子形成阳离子的是______(填序号,下同),易得电子形成阴离子的是______,已达稳定结构的是______。
17.丰富多彩的中华文物铭刻着中华文化的脉络、记录着中华文明的传承。
(1)认识文物:三星堆遗址出土的青铜人头,它是铜与______的合金。其特点可塑性好、耐腐蚀、硬度比纯铜______。
(2)文物锈蚀:青铜器长时间在潮湿的环境下也会生锈,铜锈的主要成分为,其锈蚀的原理是铜与空气中水和氧气、______发生化学反应的结果。
(3)文物修复:含六偏磷酸钠【化学式为】的敷贴可使青铜器表面附着的土壤硬结物软化清除,该物质中钠元素与磷元素的质量比是______。去除文物上铁锈的步骤之一是将铁锈的主要成分()用氢气在一定温度下还原成氧化亚铁,该反应的化学方程式为______。
18.构建知识网络是一种重要的学习方法。如图是有关氧气获得和性质的网络图。
请根据图回答有关问题:
(1)氯酸钾()中氯元素的化合价为______。
(2)氢气燃烧是实现转化③的途径之一,该反应的文字(或化学式)表达式为______。
(3)实验室用转化①、④获得氧气时,通常都需要加入一定量的,它在反应中起______作用。
(4)在自然界中,二氧化碳转化为氧气的主要途径是绿色植物的______作用。
19.根据下列装置图回答问题是(所用装置图用序号表示)
(1)写出编号为③④的仪器名称:③______,④______。
(2)实验室用大理石和稀盐酸反应制取二氧化碳,化学方程式为______。应选用的气体发生装置和收集装置为______。
(3)若用A装置来进行加热高锰酸钾制取氧气实验,应该在A装置中作适当的变化是______。若用A装置来进行木炭粉还原氧化铜的实验,应该在A装置中作适当的变化是______。
20.我国力争在2060年前实现“碳中和”。碳中和,即通过植树造林、节能减排等形式,抵消自身产生的排放,实现“零排放”。
(1)“碳”排放:减少排放,你还有哪些做法______(写一种)。
(2)“碳”吸收:自然界有多种途径吸收。
①绿色植物通过______吸收。
②海水吸收二氧化碳会生成______(写名称)。
③风化的岩石如粉末可吸收空气中的和转化为,反应的化学方程式为______。
(3)“碳”利用:
①超临界是指温度与压强达到一定值时,形成气态与液态交融在一起的流体,研究发现超临界流体和水相似,溶解能力强,被誉为“绿色环保溶剂”。下列关于超临界流体的说法正确的是______(填序号)。
A.它是混合物
B.它的化学性质与普通二氧化碳相同
C.它的分子不再运动
D.它可代替许多有害、有毒、易燃的溶剂
②我国科学家以二氧化碳、氢气为原料,通过十步反应制得淀粉[化学式为],实现了二氧化碳到淀粉的人工合成。二氧化碳、氢气、淀粉三种物质中,属于单质的是______。关于二氧化碳合成淀粉的意义,下列说法正确的是______(填序号)。
a.能够消耗二氧化碳,将有助于减少温室效应
b.能够合成淀粉,将有利于解决粮食短缺问题
四、实验题
21.家庭厨房或卫生间的管道经常堵塞,管道疏通剂能很好地解决这些烦恼。某化学研究小组购买了某品牌固态管道疏通剂进行探究。
资料:固态管道疏通剂主要成分为、铝粉和缓蚀阻垢剂。
实验一:验证管道疏通剂疏通效果
(1)在实验室里,同学们取出一定量管道疏通剂,放入盛有水、毛发、脂肪的管中(如图),观察到反应剧烈,有大量气泡产生,管壁发烫,堵塞物被赶出,落入废液杯中。
①同学们对管壁发烫的原因,提出两种猜想:一、反应放出热量;二、______。
②甲同学查阅资料得知反应原理。请配平反应原理的化学方程式:。
③乙同学对上述反应生成氢气的原因提出猜想:是活泼金属,所以能置换出中的“H”。大家认为他的观点错误,原因是______。
实验二:测定管道疏通剂中铝粉的质量分数
(2)取20g样品倒入烧杯中,然后加入200g水,直到没有固体剩余,称量剩余物质总质量为219.4g。
①反应生成氢气的质量为______g。
②样品中铝粉的质量分数为______。
拓展探究:
同学们猜想也能制管道疏通剂,通过查阅资料了解到溶液能发生反应:。在老师的帮助下进行以下探究:
实验三:按表中数据将药品混合均匀后,分别加入20mL水,观察到有大量气泡产生,测量反应前后温度的变化(温度升高值越大,疏通效果越好)。实验数据如下:
(3)同学们提出猜想的依据:、两种溶液中含有相同的______(写微粒符号),它们的化学性质相似。
(4)分析上述实验,同学们认为能制管道疏通剂。他们得出结论的依据是______。
(5)上述实验的另一个目的是探究______。
(6)实验中,、铝粉的质量比为______时疏通效果最好。
对于缓蚀阻垢剂用量对疏通效果的影响,能否用代替制管道疏通剂,同学们认为还需继续查找资料、进一步开展探究。
参考答案
1.答案:B
解析:A、酿酒的过程中有酒精生成,属于化学变化,该选项不符合题意;
B、酒精挥发的过程中没有新物质生成,属于物理变化,该选项符合题意;
C、酒精燃烧的过程中有二氧化碳和水生成,属于化学变化,该选项不符合题意;
D、酒精消毒的过程中有新物质生成,化学变化,该选项不符合题意。
故选B。
2.答案:D
解析:A、侯德榜改进了制碱工艺,发明了联合制碱法,A正确,不符合题意。
B、屠呦呦发现抗疟新药青蒿素,B正确,不符合题意。
C、拉瓦锡首先通过实验得出空气是由氮气和氧气组成的结论,C正确,不符合题意。
D、门捷列夫在化学上的主要贡献是发现了元素周期律,并编制出元素周期表,D不正确,符合题意。故选:D。
3.答案:B
解析:A、减少使用化石燃料,开发利用清洁能源,有利于节约资源、保护环境,故A不符合题意;
B、大力推广使用一次性碗筷,会导致树木被大量砍伐,树木减少,植物光合作用减弱,减少对二氧化碳的吸收,生态环境会恶化,故B符合题意;
C、生活垃圾分类回收,节约资源,能有效提高对垃圾的处理和再利用,减少污染,有利于保护环境,故C不符合题意;
D、倡导低碳生活,少开私家车,可节约能源,减少污染,故D不符合题意。
故选B。
4.答案:D
解析:A、常温下大部分金属为固体,但金属汞为液体,说法不正确,不符合题意;
B、通常铝制品比铁制品耐腐蚀,原因是铝和氧气反应生成致密的氧化铝薄膜,可以阻止里面的铝进一步反应,说法不正确,不符合题意;
C、地壳中含量最高的金属元素是铝元素,说法不正确,不符合题意;
D、生铁是含碳量为2%~4.3%的铁合金,钢是含碳量为0.03%~2%的铁合金,说法正确,符合题意。
故选D。
5.答案:B
解析:A、豆腐汤中富含蛋白质;
B、炒青菜中富含维生素;
C、红烧肉中富含蛋白质;
D、水煮鱼中富含蛋白质。
含蛋白质最少是炒青菜。故选:B。
6.答案:C
解析:A、取用粉末状药品,试管横放,用药匙或纸槽把药品送到试管底部,图中所示操作正确.B、量筒读数时视线要与量筒内液体的凹液面的最低处保持水平,图中所示操作正确.C、用pH试纸测定未知溶液的pH时,正确的操作方法为用玻璃棒蘸取少量待测液滴在干燥的pH试纸上,与标准比色卡对比来确定pH.不能将pH试纸伸入待测液中,以免污染待测液,图中所示操作错误.D、稀释浓硫酸时,要把浓硫酸缓缓地沿器壁注入水中,同时用玻璃棒不断搅拌,以使热量及时地扩散;一定不能把水注入浓硫酸中;图中所示操作正确。故选C。
7.答案:C
解析:A、由图可知,水和一氧化碳在催化剂的作用下反应生成二氧化碳和氢气,由于该反应中一氧化碳参与,一氧化碳有毒,直接排放到空气中会污染空气,则反应结束后尾气需处理后才能排放,故A说法错误;
B、氧化反应不属于基本反应类型,故B说法错误;
C、由图可知,水和一氧化碳在催化剂的作用下反应生成二氧化碳和氢气,化学方程式为:,则参加反应的水和一氧化碳的质量比为18:(12+16)=9:14,故C说法正确;
D、根据质量守恒定律,化学反应前后原子的种类和数目不变,则该化学反应前后不发生变化的有碳原子、氢原子、氧原子,而水分子发生改变,故D说法错误;
故选:C。
8.答案:B
解析:A、原子的电子层数等于元素的周期数,硒原子的电子层数为4,则硒元素位于第四周期,选项错误;
B、根据原子中,质子数=核外电子数,硒的原子结构示意图中x=34-2-8-18=6,选项正确;
C、硒原子的相对原子质量是78.96,相对原子质量的单位是“1”,一般不写出来,选项错误;
D、由元素名称可知硒属于非金属元素,根据原子中,质子数=核外电子数,硒原子的最外层电子数为34-2-8-18=6,大于4,在化学反应中易得到电子,选项错误。
故选B。
9.答案:C
解析:中氧元素显-2价,设氯元素的化合价为x,根据化合物中,正、负化合价的代数和为零,可得:2x+(-2)=0,x=+1。
故选C。
10.答案:C
解析:A、①过滤只能除去难溶性杂质,蒸馏可除去所有杂质,故净化水程度由低到高:过滤、蒸馏,错误;
②地壳中元素含量由低到高:硅、氧;
③一个甲烷分子由1个碳原子、4个氢原子共5个原子构成,1个氨分子由1个氨原子和3个氢原子共4个原子构成,故一个分子中原子总数由多到少:、,错误。
不符合题意;
B、①用定量方法研究空气成分:拉瓦锡,正确;②发现元素周期律:门捷列夫,错误;③相对原子质量测定:张青莲,错误。
不符合题意;
C、①活性炭有吸附性,可吸附异味,可作冰箱除味剂,正确;
②石墨有导电性,可用于制造干电池石墨电极,正确;
③金刚石硬度大,可用于切割玻璃、金属片,正确。
符合题意;
D、①酒精具有酒香味,蒸馏水是无味的,蒸馏水和酒精气味不同,可以闻气味进行鉴别,正确;
②双氧水中加入二氧化锰,过氧化氢在二氧化锰的催化下分解生成水和氧气,产生气泡,蒸馏水中加入二氧化锰,无明显现象,用二氧化锰可以鉴别,正确;
③一氧化碳燃烧发出蓝色火焰,氢气燃烧发出淡蓝色火焰,现象区别不大,点燃,观察火焰的颜色不可以鉴别,错误。
不符合题意。
故选C。
11.答案:B
解析:
化学方程式与对应反应类型均正确的是B。
12.答案:A
解析:A、红磷和氧气在密闭装置内反应,反应生成的五氧化二磷能称量到,前后质量不变,可以验证质量守恒定律,故选项能达到实验目的;
B、将二氧化碳倒入盛水的塑料瓶中,拧紧瓶盖后瓶子变瘪,只能证明二氧化碳溶于水或和水反应,不能证明二氧化碳和水反应生成碳酸,故选项不能达到实验目的;
C、实验中过氧化氢溶液浓度不同,变量不唯一,不能探究二氧化锰对过氧化氢分解的催化作用,故选项不能达到实验目的;
D、铜片上的红磷不燃烧,热水中的白磷不燃烧,铜片上的红磷与氧气接触,但温度没有达到可燃物的着火点,热水中的白磷没有与氧气接触,温度虽然达到着火点也不燃烧,存在两个变量,无法证明燃烧的条件与着火点有关,故选项不能达到实验目的。
故选:A。
13.答案:C
解析:A、由图像可知,的溶解度受温度的影响比大;故A正确;
B、20℃时,的溶解度为33.7g,即100g水中最多能溶解33.7g,50g水中最多能溶解16.85g,加入20g能达到饱和状态;故B正确;
C、没有强调溶液状态,降温不一定有晶体析出;故C错误;
D、40℃时,的溶解度大于的溶解度,所以饱和溶液中的溶质质量分数:;故D正确;
故选C。
14.答案:D
解析:A、铁和盐酸混合制取氢气的方程式为:,故错误;
B、天然气的主要成分是甲烷(),不是,故B错误;
C、胃舒平(含氢氧化铝)治疗胃酸过多症的方程式为:,反应类型为复分解反应,反应前后元素化合价不发生变化,故C错误;
D、赤铁矿()高温下通炼铁的产物是铁和二氧化碳,反应的化学方程式为:,铁元素化合价降低,碳元素化合价升高,故D正确;
故选D。
15.答案:BC
解析:A、由一种物质组成的物质叫纯净物;由一种元素组成的纯净物叫单质;“氮5”是一种单质;B.化学式中元素符号右下角为一个分子中原子的个数,每个分子由5个氮原子构成,正确;C.“在制取“氮5”的实验中,它曾发生了爆炸,摧毁了实验室的设备.因此科学家认为,如果能让这种物质保持稳定,它可以成为火箭和导弹的理想燃料。”据此可知“氮5”的化学性质很活泼,正确;D.和中都含有氮元素,但是两种物质的分子构成不同,所以其化学性质不相同,所以化学性质稳定,不可以做火箭和导弹的理想燃料。选BC。
16.答案:(1)①③⑤⑥;②④⑦⑧
(2)AE;D;BC
解析:(1)①氮气是由一种物质组成的,属于纯净物;
②空气含有氮气、氧气等多种物质,属于混合物;
③二氧化碳是由一种物质组成的,属于纯净物;
④矿泉水含有水、矿物质等多种物质,属于混合物;
⑤高锰酸钾是由一种物质组成的,属于纯净物;
⑥二氧化锰是由一种物质组成的,属于纯净物;
⑦食盐中含有氯化钠、碘酸钾等多种物质,属于混合物;
⑧牛奶含有水、蛋白质等多种物质,属于混合物;
故其中属于纯净物的有①③⑤⑥,属于混合物的有②④⑦⑧。
(2)A、核外有三个电子层,最外层电子数为1,容易失去1个电子形成阳离子;
B、核外有两个电子层,最外层电子数为8,达到稳定结构;
C、核外有两个电子层,最外层电子数为8,达到稳定结构;
D、核外有三个电子层,最外层电子数为7,容易得到1个电子形成阴离子;
E、核外有三个电子层,最外层电子数为2,容易失去2个电子形成阳离子;
故易失电子形成阳离子的是AE,易得电子形成阴离子的是D,已达稳定结构的是BC。
17.答案:(1)锡;大
(2)二氧化碳/
(3)23:31;
解析:(1)青铜是铜与锡的合金,合金的硬度大于组成它的纯金属,青铜硬度大于纯铜;
(2)铜锈的主要成分为,有碳元素,则铜生锈是铜与空气中的氧气、水、二氧化碳共同作用的结果;
(3)六偏磷酸钠中钠元素与磷元素的质量比是:(23×6):(31×6)=23:31;和氢气在一定温度下反应产生氧化亚铁,根据质量守恒定律,反应前后元素种类不变,还生成水,该反应的化学方程式为。
18.答案:(1)+5
(2)氢气+氧气水(或)
(3)催化(加快分解反应速率)
(4)光合
解析:(1)氯酸钾中钾元素显+1价,氧元素显-2价,设氯酸钾()中氯元素的化合价为x,根据化合物中各种元素正、负化合价的代数和等于零的原则,则:(+1)×1+x+(-2)×3=0,得x=+5,故填:+5。
(2)氢气燃烧是氢气和氧气在点燃条件下反应生成水,该反应的文字表达式为:氢气+氧气水,符号(化学式)表达式为:;
(3)实验室用转化①、④获得氧气时,反应速率较慢,通常都需要加入一定量的催化剂,它在反应中起催化(加快分解反应速率)作用,故填:催化(加快分解反应速率)作用。
(4)在阳光下,绿色植物通过光合作用把二氧化碳气体和水合成为葡萄糖,同时生成氧气,这是自然界中二氧化碳转化为氧气的主要途径,故填:光合。
19.答案:(1)长颈漏斗;集气瓶
(2);BE
(3)试管口加一团棉花;酒精灯上加网罩
解析:(1)仪器③的名称为长颈漏斗;仪器④的名称为集气瓶;
(2)大理石的主要成分为碳酸钙,稀盐酸的溶质为氯化氢,二者反应的化学方程式为:;用大理石和稀盐酸反应制二氧化碳,属于固液常温型,固发生装置选B,二氧化碳密度比空气的大,可溶于水,所以用向上排空气法来收集,故所选的发生和收集装置为:B和E;
(3)为防止高锰酸钾颗粒进入试管,堵塞试管,所以A装置应作的变化是:在试管口处入一团棉花;木炭还原氧化铜需要在高温的条件下进行,所以为了聚拢火焰提升温度,A装置中作适当的变化是:在酒精灯上加网罩。
20.答案:(1)减少一次性筷子的使用(合理即可)
(2)光合作用;碳酸;
(3)BD;氢气;ab
解析:(1)减少排放,倡导低碳生活,做法有减少(或不使用)一次性筷子的使用,尽量使用公共交通工具代替私家车等,故填:减少一次性筷子的使用(合理即可)。
(2)自然界中绿色植物通过光合作用吸收二氧化碳;海水吸收二氧化碳会生成碳酸;碳酸钙与水和二氧化碳反应生成碳酸氢钙,反应的化学方程式为:。
故填:光合作用;碳酸;。
(3)①A.超临界流体是纯净物,故A错误;
B.超临界流体与普通二氧化碳都是由二氧化碳分子构成,所以超临界流体化学性质与普通二氧化碳相同,故B正确;
C.分子都是在不断运动的,故C错误;
D.由题干可知,超临界流体和水相似,溶解能力强,被誉为“绿色环保溶剂”,它可代替许多有害、有毒、易燃的溶剂,故D正确。
故选:BD。
②单质是由同种元素组成的纯净物,所以二氧化碳、氢气、淀粉三种物质中,属于单质的是氢气()。关于二氧化碳合成淀粉的意义,能够消耗二氧化碳,将有助于减少温室效应,能够合成淀粉,将有利于解决粮食短缺问题,所以a、b说法都正确。故答案为:氢气(或);ab。
21.答案:实验一:
(1)①固体溶于水放出热量
②2
③氢氧化钠溶液中的氢元素是以氢氧根离子形式存在,而不是氢离子,所以乙同学的观点不正确(合理即可)
(2)①0.6
②27%
(3)
(4)生成大量气体、温度有较大幅度的升高
(5)探究质量相等、缓蚀阻垢剂质量相等的条件下,铝的用量对疏通效果的影响
(6)1.3:0.95
解析:实验一:验证管道疏通剂疏通效果
(1)①管壁发烫的原因,可能是反应放出热量;也可能是氢氧化钠固体溶于水放出热量,故填:固体溶于水放出热量;
②根据质量守恒定律,反应前后原子的种类、数目不变,反应前、、H、O的原子个数分别为2、2、6、4,反应后H原子个数为6,所以化学式前面的系数为2,故填:2;
③虽然是活泼金属,但氢氧化钠溶液中的氢元素是以氢氧根离子形式存在,而不是氢离子,所以乙同学的观点不正确,故填:氢氧化钠溶液中的氢元素是以氢氧根离子形式存在,而不是氢离子,所以乙同学的观点不正确(合理即可);
实验二:测定管道疏通剂中铝粉的质量分数
(2)①根据质量守恒定律,反应生成氢气的质量为20g+200g-219.4g=0.6g,故填:0.6;
②设样品中铝的质量为x,
样品中铝的质量分数为;
故填:27%;
拓展探究:
(3)、两种溶液中都电离出相同的氢氧根离子,因此它们的化学性质相似,故填:;
(4)由实验数据可知,实验过程中可观察到有大量气泡产生,且温度有较大幅度的升高,因此能制管道疏通剂,故填:生成大量气体、温度有较大幅度的升高;
(5)由表格中的数据可知,上述实验的另一个目的是探究质量相等、缓蚀阻垢剂质量相等的条件下,铝的用量对疏通效果的影响,故填:探究质量相等、缓蚀阻垢剂质量相等的条件下,铝的用量对疏通效果的影响;
(6)由表格中的数据可知,、铝粉的质量比为1.3:0.95时,混合前后温度升高最高,因而疏通效果最好,故填:1.3:0.95。
A排列顺序
B化学史
①净化水程度由低到高:蒸馏、过滤
②地壳中元素含量由低到高:硅、氧
③一个分子中原子总数由多到少:、
①用定量方法研究空气成分:拉瓦锡
②发现元素周期律:张青莲
③相对原子质量测定:门捷列夫
C性质与用途
D物质的鉴别
①活性炭有吸附性:冰箱除味剂
②石墨有导电性:用于制造干电池石墨电极
③金刚石硬度大:切割玻璃、金属片
①蒸馏水和酒精:闻气味
②双氧水和蒸馏水:用二氧化锰
③一氧化碳和氢气:点燃,观察火焰的颜色
化学方程式
反应类型
A
分解反应
B
化合反应
C
置换反应
D
复分解反应
序号
质量/g
铝粉质量/g
缓蚀阻垢剂质量/g
混合前后温度升高/℃
①
1.3
0.55
0.18
63
②
1.3
0.75
0.18
78
③
1.3
0.95
0.18
89
④
1.3
1.15
0.18
83
化学方程式
反应类型
A
分解反应
B
化合反应
C
置换反应
D
复分解反应
广东省潮州市2024年中考化学二模试题: 这是一份广东省潮州市2024年中考化学二模试题,共8页。试卷主要包含了题目,填空与简答,实验题,科学探究题,综合应用题等内容,欢迎下载使用。
101,2024年广东省潮州市化学中考一模化学试题: 这是一份101,2024年广东省潮州市化学中考一模化学试题,共8页。试卷主要包含了考生必须保持答题卡的整洁,可能用到的相对原子质量等内容,欢迎下载使用。
广东省潮州市2024年中考一模化学试卷(含答案): 这是一份广东省潮州市2024年中考一模化学试卷(含答案),共17页。试卷主要包含了单选题,多选题,填空题,实验题等内容,欢迎下载使用。

