2024届天津市宁河区芦台第一中学高三下学期五次模拟考试政治试题(原卷版+解析版)
展开16,天津市宁河区芦台第一中学2022-2023学年高一下学期合格考科目期末检测政治试题: 这是一份16,天津市宁河区芦台第一中学2022-2023学年高一下学期合格考科目期末检测政治试题,共20页。试卷主要包含了选择题等内容,欢迎下载使用。
2024届天津市宁河区芦台第一中学高三下学期五次模拟考试政治试题: 这是一份2024届天津市宁河区芦台第一中学高三下学期五次模拟考试政治试题,共10页。试卷主要包含了选择题,简答题;等内容,欢迎下载使用。
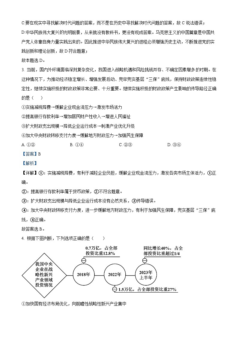
2024届天津市宁河区芦台第一中学高三下学期五次模拟考试政治试题: 这是一份2024届天津市宁河区芦台第一中学高三下学期五次模拟考试政治试题,共10页。

