2024届重庆市荣昌区重荣昌仁义中学校高三下学期模拟预测生物试题(原卷版+解析版)
展开
这是一份2024届重庆市荣昌区重荣昌仁义中学校高三下学期模拟预测生物试题(原卷版+解析版),文件包含2024届重庆市荣昌区重荣昌仁义中学校高三下学期模拟预测生物试题原卷版docx、2024届重庆市荣昌区重荣昌仁义中学校高三下学期模拟预测生物试题解析版docx等2份试卷配套教学资源,其中试卷共31页, 欢迎下载使用。
1.答卷前,考生务必将自己的姓名、准考证号填写在答题卡上。
2.回答选择题时,选出每小题答案后,用铅笔把答题卡上对应题目的答案标号涂黑。如需改动,用橡皮擦干净后,再选涂其他答案标号。回答非选择题时,将答案写在答题卡上。写在本试卷上无效。
3.考试结束后,将本试卷和答题卡一并交回。
一、选择题:本题共15小题,在每小题给出的四个选项中,只有一项是符合题目要求的。
1. 细胞外基质通过激活细胞膜上的整合素与肌动蛋白相连接,并与核膜上的Nesprin1/2蛋白结合,促进细胞核变形。核纤层是一层紧贴内核膜的特殊纤维蛋白网络,当细胞进行有丝分裂时,核纤层蛋白发生磷酸化并引起核膜解体。下列说法错误的是( )
A. 细胞质中的蛋白质可通过核孔复合体自由进出细胞核
B. 降低Nesprin1/2蛋白的表达会降低细胞核形变的程度
C. 抑制核纤层蛋白磷酸化会将细胞分裂阻断在有丝分裂前期
D. 核膜参与构成生物膜系统,外核膜与内质网相连有利于物质运输
【答案】A
【解析】
【分析】细胞核的结构:核膜:
(1)结构:核膜是双层膜,外膜上附有许多核糖体,常与内质网相连;其上有核孔,是核质之间频繁进行物质交换和信息交流的通道;在代谢旺盛的细胞中,核孔的数目较多。
(2)化学成分:主要是脂质分子和蛋白质分子。
(3)功能:起屏障作用,把核内物质与细胞质分隔开;控制细胞核与细胞质之间的物质交换和信息交流。
【详解】A、核孔复合体是大分子物质进出细胞核的通道,但核孔复合体具有选择透过性,蛋白质和RNA等大分子物质不能自由通过,A错误;
B、分析题意,细胞外基质通过激活细胞膜上的整合素与肌动蛋白相连接,并与核膜上的Nesprin1/2蛋白结合,促进细胞核变形,由此可知,降低Nesprin1/2蛋白的表达会降低细胞核形变的程度,B正确;
C、核膜解体发生在有丝分裂前期,核纤层蛋白发生磷酸化并引起核膜解体,由此可知,抑制核纤层蛋白磷酸化会将细胞分裂阻断在有丝分裂前期,C正确;
D、核膜参与构成生物膜系统,外核膜与内质网直接相连有利于物质运输,D正确。
故选A。
2. 研究表明,自噬—溶酶体途径参与胶质母细胞瘤(GBM)的发生。调节蛋白3(Sirt3)在GBM患者体内的表达水平较高,敲除Sirt3基因会导致溶酶体膜蛋白LAMP2A表达显著减少。正常情况下,细胞内的溶酶体数目处于动态平衡,溶酶体数目异常可能会导致细胞清除能力产生障碍,诱发细胞凋亡。下列说法错误的是( )
A. 溶酶体能分解衰老、损伤的细胞器或功能退化的细胞结构
B. 敲除Sirt3基因可能会诱导GBM细胞发生凋亡
C. 使用溶酶体膜蛋白LAMP2A激活剂可能有助于GBM的治疗
D. 自噬降解产物可被再利用,获得维持细胞生存所需的物质和能量
【答案】C
【解析】
【分析】细胞自噬:通俗地说,细胞自噬就是细胞吃掉自身的结构和物质。在一定条件下,细胞会将受损或功能退化的细胞结构等,通过溶酶体降解后再利用,这就是细胞自噬。处于营养缺乏条件下的细胞,通过细胞自噬可以获得维持生存所需的物质和能量;在细胞受到损伤、微生物入侵或细胞衰老时,通过细胞自噬,可以清除受损或衰老的细胞器,以及感染的微生物和毒素,从而维持细胞内部环境的稳定。
【详解】A、溶酶体含有多种水解酶,能分解衰老、损伤的细胞器或功能退化的细胞结构,A正确;
B、调节蛋白3(Sirt3)在GBM患者体内的表达水平较高,敲除Sirt3基因会导致溶酶体膜蛋白LAMP2A表达量减少,溶酶体数目异常可能会导致细胞清除能力产生障碍,诱发细胞凋亡, 敲除Sirt3基因可能会诱导GBM细胞发生凋亡,B正确;
C、使用溶酶体膜蛋白LAMP2A抑制剂可能有助于GBM的治疗,C错误;
D、自噬降解产物可被再利用,从而获得维持细胞生存所需的物质和能量,D正确。
故选C。
3. 细胞呼吸的原理在生活和生产中得到了广泛的应用。下列说法错误的是( )
A. 中耕松土:促进根细胞有氧呼吸,利于根系吸收无机盐
B. 睡前刷牙:抑制细菌无氧呼吸产生大量酸性物质侵蚀牙齿
C. 保存果蔬:在低温、低氧条件下降低细胞呼吸强度,减少有机物消耗
D. 稻田定期排水:避免水稻根细胞长时间无氧呼吸,产生乳酸导致烂根
【答案】D
【解析】
【分析】1、细胞呼吸的影响因素有温度、O2的浓度、CO2的浓度和含水量;晒干小麦种子,减少水分以降低呼吸作用,以延长保存期限;对番茄植株进行摘心,解除顶芽对侧芽的抑制作用,增加产量;夜晚适当降低温室内的温度,减少有机物的消耗,以提高产量;农村采用密闭的土窑保存水果蔬菜,目的增加CO2浓度,抑制有氧呼吸;
2、常考的细胞呼吸原理的应用:
⑴、用透气纱布或“创可贴”包扎伤口:增加通气量,抑制破伤风杆菌的无氧呼吸;
⑵、酿酒时:早期通气--促进酵母菌有氧呼吸,利于菌种繁殖,后期密封发酵罐--促进酵母菌无氧呼吸,利于产生酒精;
⑶、食醋、味精制作:向发酵罐中通入无菌空气,促进醋酸杆菌、谷氨酸棒状杆菌进行有氧呼吸;
⑷、土壤松土,促进根细胞呼吸作用,有利于主动运输,为矿质元素吸收供应能量;
⑸、稻田定期排水:促进水稻根细胞有氧呼吸;
⑹、提倡慢跑:促进肌细胞有氧呼吸,防止无氧呼吸产生乳酸使肌肉酸胀.
【详解】A、中耕松土:增加土壤中氧气的含量,促进根细胞有氧呼吸,为矿质元素吸收供应能量,利于根系吸收无机盐,A正确;
B、睡前刷牙:增加口腔内氧气的含量,可抑制细菌无氧呼吸产生大量酸性物质侵蚀牙齿,B正确;
C、在低温、低氧条件下细胞呼吸有关酶的活性降低,从而降低细胞呼吸强度,减少有机物消耗,C正确;
D水稻根细胞无氧呼吸产生的是酒精和CO2,不产生乳酸,D错误。
故选D。
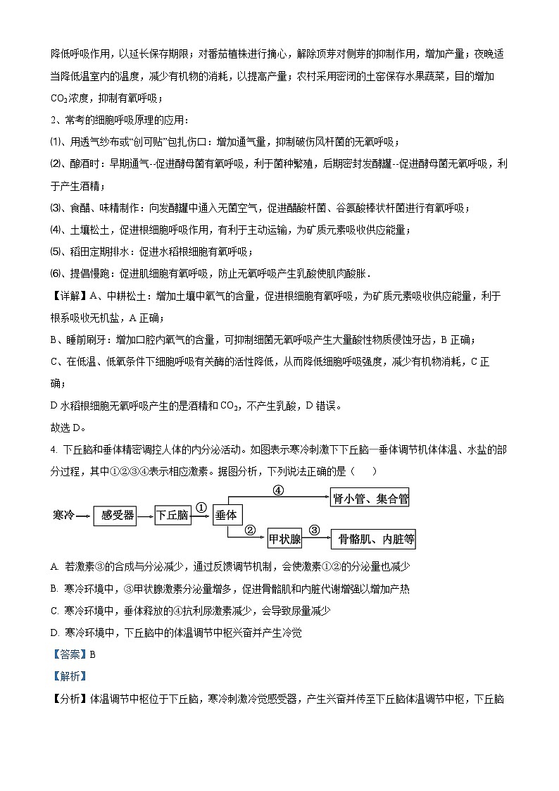
4. 下丘脑和垂体精密调控人体的内分泌活动。如图表示寒冷刺激下下丘脑—垂体调节机体体温、水盐的部分过程,其中①②③④表示相应激素。据图分析,下列说法正确的是( )
A. 若激素③的合成与分泌减少,通过反馈调节机制,会使激素①②的分泌量也减少
B. 寒冷环境中,③甲状腺激素分泌量增多,促进骨骼肌和内脏代谢增强以增加产热
C. 寒冷环境中,垂体释放的④抗利尿激素减少,会导致尿量减少
D. 寒冷环境中,下丘脑中的体温调节中枢兴奋并产生冷觉
【答案】B
【解析】
【分析】体温调节中枢位于下丘脑,寒冷刺激冷觉感受器,产生兴奋并传至下丘脑体温调节中枢,下丘脑通过传出神经作用于下丘脑内分泌细胞引起促甲状腺激素释放激素的分泌,该激素作用于垂体,促进垂体分泌促甲状腺激素,作用于甲状腺促进甲状腺激素分泌,甲状腺激素分泌增加促进机体产热增加,同时,通过神经调节肾上腺素分泌液增加,与甲状腺激素协同作用使机体产热增加;另一方面,通过神经调节使骨骼肌战栗,产热增加,毛细血管收缩,立毛肌收缩,散热减少,共同维持体温平衡;寒冷环境中排汗量减少使细胞外液渗透压降低,刺激了下丘脑渗透压感受器产生兴奋,进而使垂体释放抗利尿激素减少,减弱了肾小管、集合管对水的重吸收,尿量有所增加,从而维持内环境的稳态。
【详解】A、若激素③(甲状腺激素)的合成与分泌减少,通过反馈调节机制,对下丘脑和垂体的抑制作用减弱,会使激素①②的分泌量增加,A错误;
B、寒冷环境中,会刺激下丘脑和垂体的活动,促进甲状腺合成分泌③甲状腺激素,促进骨骼肌和内脏代谢增强以增加产热,B正确;
C、寒冷环境中排汗量减少使细胞外液渗透压降低,刺激了下丘脑渗透压感受器产生兴奋,进而使垂体释放抗利尿激素减少,减弱了肾小管、集合管对水的重吸收,尿量有所增加,C错误;
D、寒冷环境中,下丘脑中的体温调节中枢兴奋并将兴奋传至大脑皮层产生冷觉,D错误。
故选B。
5. 机体的运动、内脏活动的调节以及学习和记忆、情绪等都离不开神经系统的调节。下列叙述错误的是( )
A. 机体的运动受大脑皮层以及其他中枢的分级调节
B. 脊髓对膀胱扩大和缩小的控制是由自主神经系统支配的
C. 若患者大脑皮层言语区的H区发生病变,则听不见别人说话
D. 调节呼吸运动、心血管等活动的中枢位于脑干
【答案】C
【解析】
【分析】1、自主神经系统由交感神经和副交感神经两部分组成,它们的作用通常是相反的。当人体处于兴奋状态时,交感神经活动占据优势,心跳加快,支气管扩张,但胃肠的蠕动和消化腺的分泌活动减弱;而当人处于安静状态时,副交感神经活动则占据优势,此时,心跳减慢,但胃肠的蠕动和消化液的分泌会加强,有利于食物的消化和营养物质的吸收。交感神经和副交感神经对同一器官的作用,犹如汽车的油门和刹车,可以使机体对外界刺激作出更精确的反应。
2、各级中枢的分布与功能:
①大脑:大脑皮层是调节机体活动的最高级中枢,是高级神经活动的结构基础。其上由语言、听觉、视觉、运动等高级中枢。
②小脑:有维持身体平衡的中枢。
③脑干:有许多重要的生命活动中枢,如心血管中枢、呼吸中枢等。
④下丘脑:有体温调节中枢、渗透压感受器(水平衡中枢)、血糖平衡调节中枢,是调节内分泌活动的总枢纽。
⑤脊髓:调节躯体运动的低级中枢。
3、语言功能是人脑特有的高级功能:
W区(书写性语言中枢):此区受损,不能写字(失写症)。
S区(运动性语言中枢):此区受损,不能讲话(运动性失语症)。
H区(听觉性语言中枢):此区受损,不能听懂话(听觉性失语症)。
V区(视觉性语言中枢):此区受损,不能看懂文字(失读症)。
【详解】A、脑中的相应高级中枢会发出指令对低级中枢进行不断调整,机体的运动在大脑皮层以及其他中枢的分级调节下,变得更加有条不紊与精准,A正确;
B、排尿不仅受到脊髓的控制,也受到大脑皮层的调控。 脊髓对膀胱扩大和缩小的控制是由自主神经系统支配的: 交感神经兴奋,不会导致膀胱缩小;副交感神经兴奋,会使膀胱缩小。而人之所以能有意识地控制排尿,是因为大脑皮层对脊髓进行着调控 ,B正确;
C、大脑皮层言语区的H区是听觉性语言中枢,此区受损,可以听见声音,但不能听懂声音中所携带的信息,称为听觉性失语症,C错误;
D、脑干是连接脊髓和脑其他部分的重要通路,其中有许多重要的生命活动中枢,如心血管中枢、呼吸中枢等,D正确。
故选C。
6. 研究表明,生长素有利于提高植物对不良环境的适应能力,提高植物抗逆性。为选育耐低磷的葛藤品种,科研人员选取不同种源的葛藤为实验材料,进行3个磷营养水平的水培实验,测定葛藤幼苗根和叶中的生长素含量,实验结果如图。下列说法错误的是( )
A. 低磷胁迫下,生长素合成增多,促进葛藤幼苗根的发生
B. 低磷和极低磷胁迫下,湖南葛藤叶的生长素含量均最高
C. 在葛藤的幼根和幼叶中,生长素只能从形态学上端运输到形态学下端
D. 生长素的绝对含量决定了葛藤根、叶的生长发育
【答案】D
【解析】
【分析】生长素主要的合成部位是幼嫩的芽、叶和发育中的种子,在这些部位,色氨酸经过一系列反应可转变成生长素。生长素只能从形态学上端运输到形态学下端,而不能反过来运输,称为极性运输,极性运输是细胞的主动运输。
【详解】A、由图可知,在低磷胁迫下,生长素合成增多,促进葛藤幼苗根的发生,A正确;
B、由图可知,低磷和极低磷胁迫下,湖南葛藤叶的生长素含量均超过其它葛藤的含量,B正确;
C、在葛藤的幼根和幼叶中,生长素只能从形态学上端运输到形态学下端,称之为极性运输,C正确;
D、生长素的相对含量决定了葛藤根、叶的生长发育,而不是绝对含量,D错误。
故选D。
7. 科研人员以鹿子嶂和杨梅坝的两个大苞山茶种群为研究对象进行调查,探讨大苞山茶种群的生存现状以及未来的发展趋势,调查结果如图。下列说法错误的是( )
A. 可采用样方法调查两个大苞山茶的种群密度
B. 两个大苞山茶种群的年龄结构均为增长型
C. 气候、火灾对两种群密度的作用强度随种群密度的增大而增强
D. 出生率和死亡率直接决定两种群的数量变化
【答案】C
【解析】
【分析】种群的年龄组成分为:
(1)增长型:种群中幼年个体很多,老年个体很少,这样的种群正处于发展时期,种群密度会越来越大;
(2)稳定型:种群中各年龄期的个体数目比例适中,数目接近.这样的种群正处于稳定时期,种群密度在一段时间内会保持稳定;
(3)衰退型:种群中幼年个体较少,而老年个体较多,这样的种群正处于衰退时期,种群密度会越来越小。
【详解】A、调查植物种群密度常用样方法,故可采用样方法调查两个大苞山茶的种群密度,A正确;
B、分析题图可知,两个大苞山茶种群中幼年个体很多,老年个体很少,这样的种群正处于发展时期,种群密度会越来越大,故两个大苞山茶种群的年龄结构均为增长型,B正确;
C、气候、火灾对两种群密度的作用强度不随种群密度的增大而增强,属于非密度制约因素,C错误;
D、出生率和死亡率直接决定两种群的数量变化,D正确。
故选C。
8. 研究人员将干细胞培养技术与基因编辑技术等结合获得重构干细胞,并培养至早期胚胎,检测后移植到受体子宫内发育,加快了育种进程,推动畜禽种业高速发展。下列说法正确的是( )
A. 用胃蛋白酶或胶原蛋白酶处理牛、羊睾丸组织可使其分散成单个细胞
B. 培养动物细胞时,需将其置于含有95%CO₂和5%O₂混合气体的培养箱中
C. 来自同一机体的胚胎干细胞、重构干细胞和精原干细胞的遗传信息一定相同
D. 将早期胚胎移植到受体的子宫内,受体对该外来胚胎基本不发生免疫排斥反应
【答案】D
【解析】
【分析】动物培养条件:
(1)无菌无毒环境:无菌——对培养液和所有培养用具进行无菌处理;在细胞培养液中添加一定量的抗生素;无毒——定期更换培养液,防止细胞代谢产物积累对自身造成危害;
(2)营养成分:所需营养物质与体内基本相同,例如需要有糖、氨基酸、促生长因子、无机盐、微量元素等,还需加入血清、血浆等天然成分。培养基类型:合成培养基(将细胞所需的营养物质按其种类和所需数量严格配制而成的培养基);
(3)温度和pH值:哺乳动物多以36.5±0.5℃为宜,多数细胞生存的适宜pH为7.2~7.4;
(4)气体环境:通常采用培养皿或松盖培养瓶,将其置于含95%空气加5%CO2的混合气体的培养箱中进行培养。O2:是细胞代谢所必需的,CO2:主要作用是维持培养液的pH。
【详解】A、用胰蛋白酶或胶原蛋白酶处理牛、羊睾丸组织可使其分散成单个细胞,不能用胃蛋白酶,因为在细胞培养条件下(pH为7.2~7.4)胃蛋白酶会变性失活,A错误;
B、进行动物细胞培养时,需置于含有95%空气和5%CO2混合气体的培养箱中培养,B错误;
C、来自同一机体的胚胎干细胞和精原干细胞的遗传信息相同,重构干细胞会引入其他生物的遗传物质,因此它的遗传物质可能不同,C错误;
D、胚胎移植时受体对移入子宫的外来胚胎基本上不发生免疫排斥反应,这为移植胚胎的存活提供了可能,D正确。
故选D
9. 长春花合成的生物碱等次生代谢物具有抗癌、镇静、安神等功效。研究人员以长春花的新生嫩叶为外植体,利用植物组织培养技术快速培养出愈伤组织,短时间内获得了大量的生物碱等多种次生代谢物。下列说法错误的是( )
A. 外植体需先后用酒精和次氯酸钠溶液进行消毒
B. 次生代谢物是长春花基本生命活动所必需的物质
C. 生长素与细胞分裂素用量的比值为1时,有利于促进愈伤组织的形成
D. 由愈伤组织培养到长春花幼苗过程需要光照,以诱导叶绿素的形成
【答案】B
【解析】
【分析】1、植物组织培养是一种无性繁殖技术,通过从植物体分离出所需的组织、器官或细胞,在无菌条件下接种在含有营养物质及植物激素的培养基上进行培养,获得再生的完整植株或生产具有经济价值的其他产品。该技术主要包括脱分化产生愈伤组织,再分化形成再生植物。
2、植物代谢会产生一些一般认为不是植物基本的生命活动所必需的产物—次生代谢物。
【详解】A、外植体在接种于培养基培养时,需先后用酒精和次氯酸钠溶液进行消毒,消毒流程为:先用流水充分冲洗后的外植体用酒精消毒30s,然后立即用无菌水清洗2〜3次,再用次氯酸钠溶液处理30min后, 立即用无菌水清洗2〜3次,A正确;
B、次生代谢物是指植物代谢产生的一些一般认为不是植物基本的生命活动所必需的产物,因此,次生代谢物不是长春花基本生命活动所必需的物质,B错误;
C、植物激素中生长素和细胞分裂素是启动细胞分裂、脱分化和再分化的关键激素。生长素用量比细胞分裂素用量比值高时,有利于根的分化、抑制芽的形成;生长素用量比细胞分裂素用量比值低时,有利于芽的分化、抑制根的形成;生长素用量比细胞分裂素用量比值适中时,促进愈伤组织的形成,C正确;
D、由愈伤组织培养到长春花幼苗的过程需要光照,利用光诱导叶绿素合成,使试管苗能够进行光合作用,D正确。
故选B。
10. 科研人员以杉木根际土壤为供试土壤,取摇床振荡后的土壤溶液上清液等比稀释,涂布于含有磷酸三钙的无机磷培养基上,记录各菌株的溶磷圈直径、菌落直径及二者比值,挑取菌落通过平板划线法进行纯化,并利用摇瓶定量筛选出高效溶磷菌,结果如图。下列说法错误的是( )
A. 土壤溶液摇床振荡培养有利于溶磷菌的生长和繁殖
B. 接种前需对含有磷酸三钙的无机磷培养基进行高压蒸汽灭菌
C. 初步筛选溶磷圈直径与菌落直径比值小的菌落进行纯化培养
D. 由图可知,菌株Y9的溶磷能力显著高于其他菌株
【答案】C
【解析】
【分析】本实验的目的是从杉木根际土壤中筛选出具有高效溶解磷酸三钙的无机磷能力的菌株,溶磷圈直径与菌落直径比值越大,说明溶磷能力越强。
【详解】A、土壤溶液摇床振荡培养,可以使溶磷菌与营养物质充分接触,有利于溶磷菌的生长和繁殖,A正确;
B、接种前需对含有磷酸三钙的无机磷培养基进行高压蒸汽灭菌,以防止杂菌污染,B正确;
C、溶磷圈直径与菌落直径比值越大,说明溶磷能力越强,因此初步筛选溶磷圈直径与菌落直径比值大的菌落进行纯化培养,C错误;
D、由图可知,菌株Y9的溶磷圈直径与菌落直径比值最大,说明其溶磷能力显著高于其他菌株,D正确。
故选C。
11. 当外界环境中的Na⁺浓度过高时,会破坏微生物细胞内的渗透压平衡,使其生长繁殖受阻甚至死亡。耐盐微生物在长期进化过程中形成了对抗盐胁迫的生理机制:通过离子转运调节Na⁺(如图,以质子电化学梯度为动力,将Na⁺转运到胞外)、K⁺(负责摄入K⁺的蛋白转运系统升高胞内K⁺浓度,其转运过程需要消耗ATP)等离子的外排、输入,以维持胞内各离子浓度的动态平衡。下列说法错误的是( )
A. 在高盐环境中,耐盐微生物的Na⁺外排属于主动运输
B. 在一定范围内,升高胞内K⁺浓度可维持耐盐微生物细胞渗透压的平衡
C. 质子泵转运H⁺需消耗ATP,导致细胞内的ADP含量大量减少
D. Na⁺-H⁺转运蛋白只运输图中的两种离子,因此该转运蛋白具有特异性
【答案】C
【解析】
【分析】主动运输需要载体和能量,逆梯度进行;协助扩散需要转运蛋白,不需要能量,顺梯度进行。ATP在细胞内能与ADP快速转化,从而保证生命活动的正常进行。
【详解】A、在高盐环境中,耐盐微生物的Na⁺外排是逆态度进行的,需要消耗质子电化学梯度产生的势能,属于主动运输,A正确;
B、在一定范围内,升高胞内K⁺浓度可提高胞内渗透压,从而维持耐盐微生物细胞渗透压的平衡,B正确;
C、由图可知,质子泵转运H⁺需消耗ATP,由于ATP在细胞内能与ADP快速转化,所以细胞内的ADP含量不会大量减少,C错误;
D、Na⁺-H⁺转运蛋白只运输图中的两种离子,而不能运输其他离子,因此该转运蛋白具有特异性,D正确。
故选C。
12. 研究表明,G-四链体是由G-四分体(由氢键连接4个G形成的环状平面)堆叠组成的核酸结构,广泛存在于原核生物以及真核生物的基因组DNA或者RNA中。如图表示两种不同形式的由3个G—四分体形成的G3-四链体结构。形成G-四链体结构的序列主要聚集在关键的基因组区域,如端粒、基因启动位点等。下列说法错误的是( )
A. 图示G3-四链体彻底水解形成的产物有脱氧核糖、磷酸和4种碱基
B. 富含G的基因组中的G-四链体不会影响原核生物DNA分子的复制
C. G-四链体复制、转录时氢键断裂分别需解旋酶、RNA聚合酶的参与
D. 稳定端粒区域内的G-四链体结构可抑制癌细胞的持续增殖
【答案】B
【解析】
【分析】DNA的双螺旋结构:①DNA分子是由两条反向平行的脱氧核苷酸长链盘旋而成的;②DNA分子中的脱氧核糖和磷酸交替连接,排列在外侧,构成基本骨架,碱基在内侧;③两条链上的碱基通过氢键连接起来,形成碱基对且遵循碱基互补配对原则,即A-T、C-G、T-A、G-C。
【详解】A、图示G3-四链体是DNA分子,基本组成单位是脱氧核苷酸,因此G3-四链体彻底水解形成的产物有脱氧核糖、磷酸和4种碱基,A正确;
B、富含G的基因组中的G-四链体可能会阻止DNA聚合酶的识别,因此可能会影响DNA的复制,B错误;
C、G-四链体复制时需要解旋酶破坏氢键,转录时需要RNA聚合酶来催化,C正确;
D、稳定端粒区域内的G-四链体结构会阻止DNA聚合酶、RNA聚合酶的识别,从而影响癌细胞DNA的复制、转录,进而影响癌细胞的持续增殖,D正确。
故选B。
13. 图1表示基因型为AaXBY的果蝇的正常精原细胞(仅表示出部分染色体),图2表示图1精原细胞先进行有丝分裂后进行减数分裂过程中同源染色体对数的变化。下列说法错误的是( )
A. 图1细胞中含有两个染色体组,图2中的③④段含有四个染色体组
B. 减数分裂Ⅰ前期可能发生A与a互换,减数分裂Ⅱ后期可能发生A与B组合
C. 图1细胞中存在2对同源染色体,对应图2中⑦至⑧过渡的中间阶段
D. 若该果蝇产生一个基因型为aaY的配子,原因是减数分裂Ⅱ发生染色体数目变异
【答案】C
【解析】
【分析】题图分析:图2表示图1精原细胞先进行有丝分裂后进行减数分裂过程中同源染色体对数的变化。据图2可知,由①至②时期,细胞中染色体对数不变,表示有丝分裂前期、中期;③至④时期染色体对数加倍,表示有丝分裂后期和末期;⑥至⑦过程染色体对数不变,表示减数分裂Ⅰ;⑧至⑨染色体对数为0,表示减数分裂Ⅱ。
【详解】A、据图1可知,细胞中含有等位基因A、a,它们分别位于两条同源染色体上,因此该细胞含有两个染色体组;据图2可知,③④段时期的细胞中含有4对同源染色体,因此,该时期细胞中含有四个染色体组,A正确;
B、减数分裂Ⅰ前期同源染色体联会,若非姐妹染色单体间发生片段交换,则位于非姐妹染色单体上的A与a互换;若基因A、B所在染色体在减数分裂Ⅰ时移向细胞的同一极,则减数分裂Ⅱ后期的细胞中A与B组合在一起,B正确;
C、图1细胞为正常精原细胞,细胞中仅表示2对同源染色体。图2表示图1精原细胞先进行有丝分裂后进行减数分裂过程,⑤时期同源染色体对数更新回到2对,说明精原细胞有丝分裂结束,则⑤至⑥表示有丝分裂产生的子代精原细胞,故图1细胞可对应图2中⑤至⑥时期的细胞,C错误;
D、两个a基因位于姐妹染色单体上,若该果蝇产生一个基因型为aaY的配子,说明a基因位于的姐妹染色单体在减数分裂Ⅱ时未分离,使该细胞中多了一条染色体,发生染色体数目变异,D正确。
故选C。
14. DNA甲基化修饰常发生于基因启动子中富含CG序列区域的CpG岛,是通过DNA甲基转移酶将S-腺苷甲硫氨酸的甲基基团添加到CpG二核苷酸的胞嘧啶上形成甲基胞嘧啶的过程。研究发现,迟发性的角膜内皮细胞中miR-199b基因的启动子高甲基化导致自身表达下调,使其调控的靶基因Snail和ZEB的表达增加。下列说法错误的是( )
A. DNA甲基转移酶降低了DNA甲基化修饰的活化能
B. DNA甲基化修饰可能会干扰RNA聚合酶识别和结合启动子,从而抑制转录
C. DNA甲基化修饰不改变基因启动子的碱基排列顺序,确保了基因表达的稳态
D. miR-199b基因的启动子去甲基化可能会促进基因Snail和ZEB的表达
【答案】D
【解析】
【分析】表观遗传是指生物体基因的碱基序列保持不变,但基因表达和表型发生可遗传变化的现象。
【详解】A、DNA甲基转移酶能催化甲基化的发生,而根据酶作用的原理,DNA甲基转移酶降低了DNA甲基化修饰的活化能,A正确;
B、根据题意,“迟发性的角膜内皮细胞中miR-199b基因的启动子高甲基化导致自身表达下调”,因此DNA甲基化修饰可能会干扰RNA聚合酶识别和结合启动子,从而抑制转录,B正确;
C、分析题意可知,DNA分子上CpG中胞嘧啶被甲基化没有改变基因的碱基序列,C正确;
D、由题意可知,“迟发性的角膜内皮细胞中miR-199b基因的启动子高甲基化导致自身表达下调,其调控的靶基因Snail和ZEB的表达增加”因此,miR-199b基因的启动子去甲基化可能抑制进基因Snail和ZEB的表达,D错误。
故选D。
15. 某湖泊生态系统的生物量和总流通量主要分布在3个营养级,该生态系统中存在两条食物链,包括以大型沉水植物和浮游植物为初级生产者的牧食食物链和以碎屑为主的碎屑食物链,其能量流动情况如表(单位:1t⋅km⁻²⋅a⁻¹),下列说法正确的是( )
A. 流经该生态系统的总能量是20289t⋅km⁻²⋅a⁻¹
B. 该生态系统中生产者Ⅰ和第Ⅱ营养级之间的能量传递效率为19.9%
C. 第Ⅱ营养级粪便中的能量是生产者和碎屑流向分解者的能量的一部分
D. 第Ⅲ营养级用于自身生长、发育和繁殖的能量是336.81t⋅km²⋅a⁻¹
【答案】C
【解析】
【分析】1、生态系统中能量的输入、传递、 转化和散失的过程,称为生态系统的能量流动。
2、生态系统的能量流动功能包括以下几个方面:
①能量输入:生态系统中能量流动的起点是生产者(主要是植物)通过光合作用固定的太阳能开始的。能量流动的渠道是食物链和食物网。
②能量传递:生态系统能量流动中,能量以太阳光能→生物体内有机物中的化学能→热能散失的形式变化。能量在食物链的各营养级中以有机物(食物)中化学能的形式流动。
③能量散失:生态系统能量流动中能量散失的主要途径是通过食物链中各营养级生物本身的细胞呼吸及分解者的细胞呼吸,主要以热量的形式散失。
【详解】A、据表可知,该生态系统的生产者固定的能量为20289t⋅km⁻²⋅a⁻¹,来自碎屑的能量为1186.4t⋅km⁻²⋅a⁻¹。依题意,该生态系统存在以碎屑为主的碎屑食物链,因此,流经该生态系统的总能量应包括生产者固定的能量及碎屑中所包含的能量,即20289+1186.4=21475.4t⋅km⁻²⋅a⁻¹,A错误;
B、据表格数据可知,生产者Ⅰ固定的能量为20289t⋅km⁻²⋅a⁻¹,第Ⅱ营养级固定的能量为4037.6,其中包括了从生产者Ⅰ固定的能量,也包括从碎屑中固定的能量,由于无法知道它从生产者Ⅰ中固定了多少能量,因此,无法计算两者间的能量传递效率,B错误;
C、第Ⅱ营养级粪便中能量是第二营养摄取生产者Ⅰ和碎屑后未消化吸收的有机物中能量,这部分能量是生产者和碎屑流向分解者的能量的一部分,C正确;
D、第三营养级的同化量是336.81t⋅km⁻²⋅a⁻¹,呼吸消耗的能量是155.29t⋅km⁻²⋅a⁻¹,因此,第Ⅲ营养级用于自身生长、发育和繁殖的能量是336.81-155.29=181.52t⋅km⁻²⋅a⁻¹,D错误。
故选C。
二、非选择题:本题共5小题。
16. 为探究不同钙肥对“蜜脆”苹果生长发育的影响,科研人员以苹果为实验材料,在幼果期分别喷施清水(Ⅰ)、糖醇钙(Ⅱ)、流体螯合钙(Ⅲ)、氨基酸钙(Ⅳ)、硝酸铵钙(Ⅴ)、乳酸钙(Ⅵ),一定时间后测定相关生理指标,结果如图。
(1)叶片细胞中的叶绿素具体分布在________上,主要吸收________光。
(2)研究发现,重金属胁迫会抑制叶绿素的合成,施加一定浓度的钙肥能缓解重金属胁迫,用________法分离盐胁迫条件下叶片细胞的光合色素,会观察到喷施钙肥后的叶绿素色素带的宽度________(填“大于”“等于”或“小于”)对照组。
(3)测定叶片的净光合速率时,需要考虑的外界环境因素主要有________(答出两点即可)等。据图分析,在提高净光合速率方面,喷施________的效果最好,原因是________。
【答案】(1) ①. 类囊体薄膜 ②. 红光和蓝紫
(2) ①. 纸层析 ②. 大于
(3) ①. 光照强度、CO₂浓度、温度 ②. 氨基酸钙(Ⅳ) ③. 与对照组和其他处理组相比,氨基酸钙处理组苹果叶片的气孔导度最大,胞间CO₂浓度最低,CO₂的固定较多,暗反应速率提高
【解析】
【分析】分析表格可知:随着镉浓度增加,类囊体结构发生了改变,类囊体消失或出现空泡,叶绿素含量由7.8降低到1.9,导致光合作用减弱。
【小问1详解】
细胞中叶绿素存在于叶绿体的类囊体薄膜上,主要吸收红光和蓝紫光。
小问2详解】
检测叶绿素的含量,可以纸层析法分离盐胁迫条件下叶片细胞的光合色素,根据题意,“重金属胁迫会抑制叶绿素的合成,施加一定浓度的钙肥能缓解重金属胁迫”,而条带越宽,叶绿素含量越高。因此喷施钙肥后的叶绿素色素带的宽度大于对照组。
【小问3详解】
测定叶片的净光合速率时,需要考虑的外界环境因素主要有光照强度、CO₂浓度、温度等,都会影响光合作用的强度,根据第一幅图可知,与对照组和其他处理组相比,氨基酸钙处理组苹果叶片的净光合速率最高,原因是与对照组和其他处理组相比,氨基酸钙处理组苹果叶片的气孔导度最大,胞间CO₂浓度最低,CO₂的固定较多,暗反应速率提高。
17. 某二倍体植物的性别决定方式为XY型,花色有乳白色、红色和金黄色三种,由两对等位基因A、a和B、b控制,叶形有披针形、匙形两种,由等位基因D、d控制。现用纯合的红花披针形叶雌株和纯合的红花匙形叶雄株杂交,F₁均为乳白花披针形叶,F₁雌雄个体杂交得F₂,F₂表型及比例为乳白花披针形叶雌:乳白花披针形叶雄:乳白花匙形叶雄:红花披针形叶雌:红花披针形叶雄:红花匙形叶雄:金黄花披针形叶雌:金黄花披针形叶雄:金黄花匙形叶雄=18:9:9:12:6:6:2:1:1。不考虑X、Y染色体同源区段。
(1)花色的遗传______(填“遵循”或“不遵循”)基因的自由组合定律,原因是______。
(2)控制叶形的基因位于________(填“常染色体”或“X染色体”)上,属于隐性性状的是________。F₁的基因型是________,F₂的红花植株中关于花色的纯合子占________。
(3)已知基因A、a位于2号染色体上,若F₁某乳白花雄株的一条2号染色体发生缺失(如图),基因A、a不位于缺失的染色体片段上,含异常染色体的花粉不育。请从题干个体中选取合适的材料设计杂交实验以确定基因A位于正常染色体上还是异常染色体上,简要写出实验思路并预期实验结果及结论。
实验思路:______;实验结果及结论:________。
【答案】(1) ①. 遵循 ②. F₂中乳白花:红花:金黄花=9:6:1,是“9:3:3:1”的变式
(2) ①. X染色体 ②. 匙形 ③. AaBbXDXd、AaBbXDY ④. 1/3
(3) ①. 让该乳白花雄株与F₂中的金黄花雌株(aabb)进行测交产生子代,统计子代表型及比例 ②. 若子代表型及比例为红花:金黄花=1:1,则基因A位于异常染色体上;若子代表型及比例为乳白花:红花:=1:1,则基因A位于正常染色体上
【解析】
【分析】基因自由组合定律的内容及实质:
1、自由组合定律内容:控制不同性状的遗传因子的分离和组合是互不干扰的;在形成配子时,决定同一性状的成对的遗传因子彼此分离,决定不同性状的遗传因子自由组合;
2、实质:(1)位于非同源染色体上的非等位基因的分离或组合是互不干扰的;(2)在减数分裂过程中,同源染色体上的等位基因彼此分离的同时,非同源染色体上的非等位基因自由组合。
【小问1详解】
由题意可知,F2花色表型及比例为乳白花:红花:金黄花=(18+9+9):(12+6+6):(2+1+1)=36:24:4=9:6:1,为9:3:3:1的变式,说明花色基因的遗传遵循基因的自由组合定律。
【小问2详解】
由题意可知,F2叶形性状中雌性全为披针形叶,雄性披针形叶:匙形叶=1:1,说明叶形性状的遗传与性别相关联,控制叶形的基因位于X染色体上,由于F1均为披针形叶,F2有匙形叶,说明匙形叶为隐性性状。因此亲本基因型为AAbbXDXD、aaBBXdY,F1的基因型为AaBbXDXd、AaBbXDY,F2的红花植株的基因型及比例为AAbb:aaBB:Aabb:aaBb=1:1:2:2,红花植株中的纯合子占1/3。
【小问3详解】
要设计实验以确定基因A位于正常染色体上还是异常染色体上,可用该乳白花雄株(AaBb)与F2中的金黄花雌株(aabb)进行测交产生子代,统计子代表型及比例。假如基因A位于异常染色体上,由于含异常染色体的花粉不育,则该乳白花雄株(AaBb)只能产生aB:ab=1:1的两种雄配子,测交后代基因型及比例为aaBb:aabb=1:1,表型及比例为红花:金黄花=1:1;如果基因A位于正常染色体上,则该乳白花雄株(AaBb)只能产生AB:Ab=1:1的两种雄配子,测交后代基因型及比例为AaBb:Aabb=1:1,表型及比例为乳白花:红花=1:1。
18. 运动量少、经常熬夜等不良的生活习惯是诱发2型糖尿病的重要原因。
(1)人体血糖的主要来源是________。当血糖浓度升高到一定程度时,体内的胰岛素水平上升,一方面促进血糖进入组织细胞进行________,进入肝细胞、肌细胞并合成糖原,进入脂肪组织细胞转变为甘油三酯;另一方面又能抑制________转化为葡萄糖。
(2)当血糖含量降低时,位于下丘脑的血糖调节中枢兴奋,通过________(填“交感神经”或“副交感神经”)促进胰岛A细胞分泌胰高血糖素,进而使得血糖含量上升。另外,神经系统还通过控制________的分泌活动来调节血糖含量。总之,血糖稳态的调节是________调节的结果。
(3)钠—葡萄糖共转运蛋白2是一种表达于肾小管的高转运能力、低亲和力的葡萄糖转运体。达格列净是一种新型的治疗2型糖尿病的药物,通过促进尿糖排泄和降低蛋白尿来降低血糖,该药物的作用机制可能是________。
(4)中药黄葵胶囊能利尿和降低蛋白尿,同时保护肾功能。糖尿病肾病是糖尿病常见的微血管并发症之一,请设计实验证明黄葵胶囊联合达格列净可有效控制血糖并保护肾脏,简要写出实验思路:________。
实验材料:2型糖尿病肾病模型小鼠、达格列净、黄葵胶囊、血糖检测仪、肾功能指标检测仪(可检测血清肌酐水平、尿蛋白排泄率)。
【答案】(1) ①. 食物中糖类的消化、吸收 ②. 氧化分解 ③. 肝糖原的分解和非糖物质
(2) ①. 交感神经 ②. 甲状腺和肾上腺 ③. 神经—体液
(3)抑制钠—葡萄糖共转运蛋白2的表达,减少对尿液中葡萄糖的重吸收,促进尿糖排泄,从而降低血糖
(4)将2型糖尿病肾病模型小鼠随机均分为甲、乙、丙、丁四组,治疗前用血糖检测仪检测血糖水平,用肾功能指标检测仪检测血清肌酐水平、尿蛋白排泄率并记录。甲组不作处理,乙组服用达格列净,丙组服用黄葵胶囊,丁组服用达格列净和黄葵胶囊,一段时间后再次检测上述指标
【解析】
【分析】1、自主神经系统包括交感神经和副交感神经,交感神经活动占据优势时,心跳加快,支气管扩张,但胃肠的蠕动和消化腺的分泌活动减弱;而副交感神经活动占据优势时,心跳减慢,但胃肠的蠕动和消化液的分泌会加强,有利于食物的消化和营养物质的吸收。
2、血糖平衡调节方式是神经—体液调节,调节中枢是下丘脑。当血糖浓度升高到一定程度时,胰岛B细胞的活动增强,胰岛素的分泌量明显增加。体内胰岛素水平的上升, 一方面促进血糖进入组织细胞进行氧化分解,进入肝、肌肉并合成糖原,进入脂肪细胞和肝细胞转变为甘油三酯等;另一方面又能抑制肝糖原的分解和非糖物质转变成葡萄糖。这样既增加了血糖的去向,又减少了血糖的来源,使血糖浓度恢复到正常水平。当血糖浓度降低时,胰岛A细胞的动增强,胰高血糖素的分泌量增加。胰高血糖素主要作用于肝,促进肝糖原分解成葡萄糖进入血液,促进非糖物质转变成糖,使血糖浓度回升到正常水平。
【小问1详解】
人体血糖的主要来源是食物中糖类的消化、吸收。当血糖浓度升高到一定程度时,体内的胰岛素水平上升,一方面促进血糖进入组织细胞进行氧化分解,进入肝细胞、肌细胞并合成糖原,进入脂肪组织细胞转变为甘油三酯;另一方面又能抑制肝糖原的分解和非糖物质肝糖原的分解转化为葡萄糖。
【小问2详解】
当血糖含量降低时,位于下丘脑的血糖调节中枢兴奋,通过交感神经促进胰岛A细胞分泌胰高血糖素,进而使得血糖含量上升。另外,神经系统还通过控制甲状腺和肾上腺的分泌活动来调节血糖含量。总之,血糖稳态的调节是神经—体液调节的结果。
【小问3详解】
钠—葡萄糖共转运蛋白2是一种表达于肾小管的高转运能力、低亲和力的葡萄糖转运体。达格列净是一种新型的治疗2型糖尿病的药物,通过促进尿糖排泄和降低蛋白尿来降低血糖,该药物的作用机制可能是抑制钠—葡萄糖共转运蛋白2的表达,减少对尿液中葡萄糖的重吸收,促进尿糖排泄,从而降低血糖。
【小问4详解】
设计实验证明黄葵胶囊联合达格列净可有效控制血糖并保护肾脏,自变量是黄葵胶囊和达格列净的有无,以及联合使用的效果,所以可以设计实验将2型糖尿病肾病模型小鼠随机均分为甲、乙、丙、丁四组,治疗前用血糖检测仪检测血糖水平,用肾功能指标检测仪检测血清肌酐水平、尿蛋白排泄率并记录。甲组不作处理,乙组服用达格列净,丙组服用黄葵胶囊,丁组服用达格列净和黄葵胶囊,一段时间后再次检测上述指标
19. 白芨滩国家级自然保护区属于荒漠类型的自然保护区,分布着柠条、猫头刺等根系发达的豆科植物,在防风固沙和水土保持中发挥着重要的作用。科研人员对处于不同演替阶段的土壤小动物种类、细菌多样性指数及土壤含氮量进行调查,结果如表。
(1)在群落水平上研究该自然保护区,可研究的问题包括________(答出一点即可)等。不同的生物在群落中占据不同的生态位,研究某种小动物的生态位,通常要研究它的________(答出两点即可)等。
(2)调查土壤小动物种类常用的方法是________。土壤小动物、大多数细菌在生态系统中分别属于消费者或分解者、________,其中作为消费者有利于________。
(3)柠条、猫头刺在防风固沙和水土保持中发挥着重要的作用,体现了生物多样性的________价值。随着演替的进行,该自然保护区的抵抗力稳定性逐渐提高,原因是______。
(4)分析表中数据可知,随着演替的进行,该自然保护区土壤含氮量逐渐增加,原因可能是________(答出一点即可)。
【答案】(1) ①. 群落的物种组成、群落的范围和边界、群落的结构、群落演替、优势种、群落的季节性 ②. 栖息地、食物、天敌以及与其他物种的关系
(2) ①. 取样器取样法 ②. 分解者 ③. 加快生态系统的物质循环
(3) ①. 间接 ②. 生态系统中的组分增多(或动植物种类增多),食物网变复杂(或营养结构变复杂),自我调节能力增强
(4)豆科灌木的根瘤菌具有固氮作用;土壤中分解者的分解作用释放氮
【解析】
【分析】1、一个物种在群落中的地位或作用,包括所处的空间位置,占用资源的情况,以及与其他物种的关系等,称为这个物种的生态位。
2、生物多样性是生物进化的结果,既有直接价值,也有维持生态系统稳定性等间接价值,还有尚未明确的潜在价值。但是长期以来由于人类掠夺式的开发和利用、环境污染等原因,生物多样性正在以惊人的速度锐减。对生物多样性可采取就地保护和易地保护等措施。
【小问1详解】
研究群落的问题包括群落的范围和边界如何、群落中有多少种群、哪些种群占优势、群落中各个种群之间的相互关系是怎样的、群落具有怎样的空间结构、群落的演替情况是怎样的及群落中各个种群分别占据什么位置等。
一个物种在群落中的地位或作用,包括所处的空间位置,占用资源的情况,以及与其他物种的关系等,称为这个物种的生态位。因此,研究某种小动物的生态位,通常要研究它的栖息地、食物、天敌以及与其他物种的关系等。
【小问2详解】
土壤小动物活动能力强,而且躯体微小,调查其种类常用的方法是取样器取样法。
土壤小动物利用土壤中有机物生活,有些小动物还依赖腐殖质生活。因此,土壤小动物属于生态系统成分中的消费者和分解者;土壤中大多数细菌依赖土壤中腐殖质生活,属于生态系统成分中的分解者。消费者通过自身的新陈代谢,能将有机物转化为无机物,这些无机物排出体外后又可以被生产 者重新利用。可见,消费者的存在,能够加快生态系统的物质循环。
【小问3详解】
维持生态系统稳定性属于生物多样性的间接价值,柠条、猫头刺在防风固沙和水土保持中发挥着重要的作用,体现了生物多样性的间接价值。
随着演替的进行,生态系统中的组分增多(或动植物种类增多),食物网变复杂(或营养结构变复杂),自我调节能力增强,则生态系统的抵抗力稳定性逐渐提高。
【小问4详解】
依题意,柠条、猫头刺等植物属于豆科植物,豆科灌木的根瘤菌具有固氮作用;土壤中分解者的分解作用释放氮。因此,随着演替的进行,该自然保护区土壤含氮量逐渐增加。
20. 猪传染性胃肠炎病毒(TGEV,+RNA))是引起猪传染性胃肠炎的主要病原体,其核衣壳蛋白(N)保守性强,对病毒粒子的装配有重要作用。科研人员根据TGEV的N基因保守序列设计特异性引物和TaqMan探针,与pCld-Ⅰ质粒连接,构建重组质粒pCld-Ⅰ-N,建立针对N基因的荧光定量PCR检测方法,用于临床快速诊断。
(1)提取TGEV的RNA,在________酶的作用下获得cDNA,在PCR扩增时需要添加________种引物,引物的作用是________。
(2)PCR反应需要的温度条件如图1,98°C预变性5min的目的是______。引物、探针与模板的结合发生在图1的______阶段。
(3)实验中使用琼脂糖凝胶电泳法来鉴定PCR扩增产物,结果如图2,分析可知,目的条带大小约________bp。将目的条带回收后,利用限制酶BamHⅠ和EcRⅠ切割目的条带和pCld-Ⅰ载体,然后在DNA连接酶的作用下构建重组质粒pCld-Ⅰ-N。使用双酶切的原因是________。除N基因外,构建成功的pCld-Ⅰ-N还包括________等。
【答案】(1) ①. 逆转录(或反转录) ②. 2 ③. 使DNA聚合酶能够从引物的3'端开始连接脱氧核苷酸
(2) ①. 使模板DNA彻底(或充分)变性(或DNA双链彻底解旋为单链) ②. 退火
(3) ①. 1149 ②. 防止目的基因与质粒自身环化或二者反向连接 ③. 启动子、终止子、标记基因
【解析】
【分析】基因工程的操作步骤:
(1)目的基因的获取:方法有从基因文库中获取、利用PCR技术扩增和人工合成;
(2)基因表达载体的构建:是基因工程的核心步骤。基因表达载体包括目的基因、启动子、终止子和标记基因等;
(3)将目的基因导入受体细胞:根据受体细胞不同,导入的方法也不一样,将目的基因导入植物细胞的方法有农杆菌转化法、基因枪法和花粉管通道法;将目的基因导入动物细胞最有效的方法是显微注射法;将目的基因导入微生物细胞的方法是感受态细胞法。
(4)目的基因的检测与鉴定:
分子水平上的检测:
①检测转基因生物染色体的DNA是否插入目的基因-DNA分子杂交技术。
②检测目的基因是否转录出了mRNA-分子杂交技术。
③检测目的基因是否翻译成蛋白质:抗原-抗体杂交技术,
个体水平上的鉴定:抗虫鉴定、抗病鉴定、活性鉴定等。
【小问1详解】
由RNA获取cDNA,可以使用逆转录(或反转录)酶,在PCR扩增时需要添加2种引物,进而使使DNA聚合酶能够从引物的3'端开始连接脱氧核苷酸。
【小问2详解】
PCR反应时,98°C预变性5min的目的是使模板DNA彻底变性(或DNA双链彻底解旋为单链),引物、探针与模板的结合发生在图1的退火阶段。
【小问3详解】
使用琼脂糖凝胶电泳法来鉴定PCR扩增产物,结果如图2,分析可知,条带1为目的条带,其大小约为1149bp。将目的条带回收后,利用限制酶BamHⅠ和EcRⅠ切割目的条带和pCld-Ⅰ载体,如果用同一种酶切割目的条带和载体,由于同种酶切割,会产生相同的切口,加入反应体系中,可能会发生目的基因或质粒的自身环化,或二者的反向连接,因此使用双酶切的原因是防止目的基因与质粒自身环化或二者反向连接。除N基因外,构建成功的pCld-Ⅰ-N,作为基因的运载体,还包括启动子、终止子、标记基因。项目
生产者Ⅰ
固定
来自
碎屑
第Ⅱ营
养级同
化量
第Ⅱ营养
级呼吸消
耗的能量
第Ⅱ营养级
粪便中
的能量
第Ⅲ营养
级同化量
第Ⅲ营养级
呼吸消耗
的能量
能量
20289
1186.4
4037.6
2093.6
1215
336.81
155.29
演替阶段
土壤小动物种类/种
细菌多样性指数
土壤含氮量//(g•kg⁻¹)
Ⅰ阶段
38
4370.2
0.06
Ⅱ阶段
47
4450.5
0.07
Ⅲ阶段
55
4430.8
0.08
相关试卷
这是一份2024届重庆市荣昌区荣昌永荣中学校高三下学期模拟预测生物试题(原卷版+解析版),文件包含2024届重庆市荣昌区荣昌永荣中学校高三下学期模拟预测生物试题原卷版docx、2024届重庆市荣昌区荣昌永荣中学校高三下学期模拟预测生物试题解析版docx等2份试卷配套教学资源,其中试卷共29页, 欢迎下载使用。
这是一份2024届重庆市南开中学校高三模拟预测生物试题(原卷版+解析版),文件包含2024届重庆市南开中学校高三模拟预测生物试题原卷版docx、2024届重庆市南开中学校高三模拟预测生物试题解析版docx等2份试卷配套教学资源,其中试卷共29页, 欢迎下载使用。
这是一份重庆市荣昌区永荣中学校2023-2024学年高三下学期三月月考生物试题,共7页。试卷主要包含了单选题,共45分,综合题,共55分等内容,欢迎下载使用。

