- 2024南平高三下学期三模试题政治含解析 试卷 1 次下载
- 2024南平高三下学期三模试题地理含解析 试卷 1 次下载
- 2024南平高三下学期三模试题历史含解析 试卷 1 次下载
- 2024南平高三下学期三模试题物理含解析 试卷 0 次下载
- 2024南平高三下学期三模试题化学含解析 试卷 0 次下载
2024南平高三下学期三模试题生物含答案
展开本试卷共8页。满分100分。
注意事项:
1.答题前,考生务必在试题卷、答题卡规定的地方填写自己的准考证号、姓名。考生要认真核对答题卡上粘贴的条形码的“准考证号、姓名”与考生本人准考证号、姓名是否一致。
2.回答选择题时,选出每小题答案后,用铅笔把答题卡上对应题目的答案标号涂黑。如需改动,用橡皮擦干净后,再选涂其它答案标号。回答非选择题时,将答案写在答题卡上。写在本试卷上无效。
3.考试结束后,将本试卷和答题卡一并交回。
一、选择题:本题共15小题,其中,1-10小题,每题2分;11-15小题,每题4分,共40分。在每个小题给出的4个选项中,只有一项是最符合题目要求。
1.许多无机盐对维持细胞和生物体的生命活动都有重要作用。下列相关叙述,错误的是
A.H2PO4作为原料参与脂肪的合成B.Mg2+可激活细胞的DNA聚合酶
C.Na+参与维持细胞外液的渗透压D.Fe是构成血红素的元素
2.在半固体培养基表面上培养了黏细菌,发现黏细菌能响应cAMP(环化-磷酸腺苷)的浓度变化,从cAMP浓度高的一侧向浓度低的一侧移动。下列相关叙述,错误的是
A.黏细菌不具有成形的细胞核和膜包被的细胞器
B.cAMP可由ATP脱去两个磷酸基团后环化形成
C.黏细菌从cAMP浓度高的一侧向浓度低的一侧移动方式是自由扩散
D.黏细菌对cAMP浓度梯度的响应反映了它们有适应环境变化的能力
3.果肉中的多酚氧化酶催化酚类物质氧化,引起褐变。某小组为了探究水蜜桃冷藏过程中采收成熟度对桃肉褐变的影响,将七成熟(P1)、八成熟(P2)和九成熟(P3)的水蜜桃放入0~2℃冷库贮藏,分别测定果肉褐变的指数,结果如下图。
下列相关叙述,错误的是
A.褐变指数与多酚氧化酶活性、酚类物质含量有关
B.八成熟时采收有利于延长贮藏时间、减轻褐变
C.进一步降低冷库温度,可减轻褐变、延长贮藏期
D.对采收后水蜜桃喷施乙烯利,可加快其成熟程度
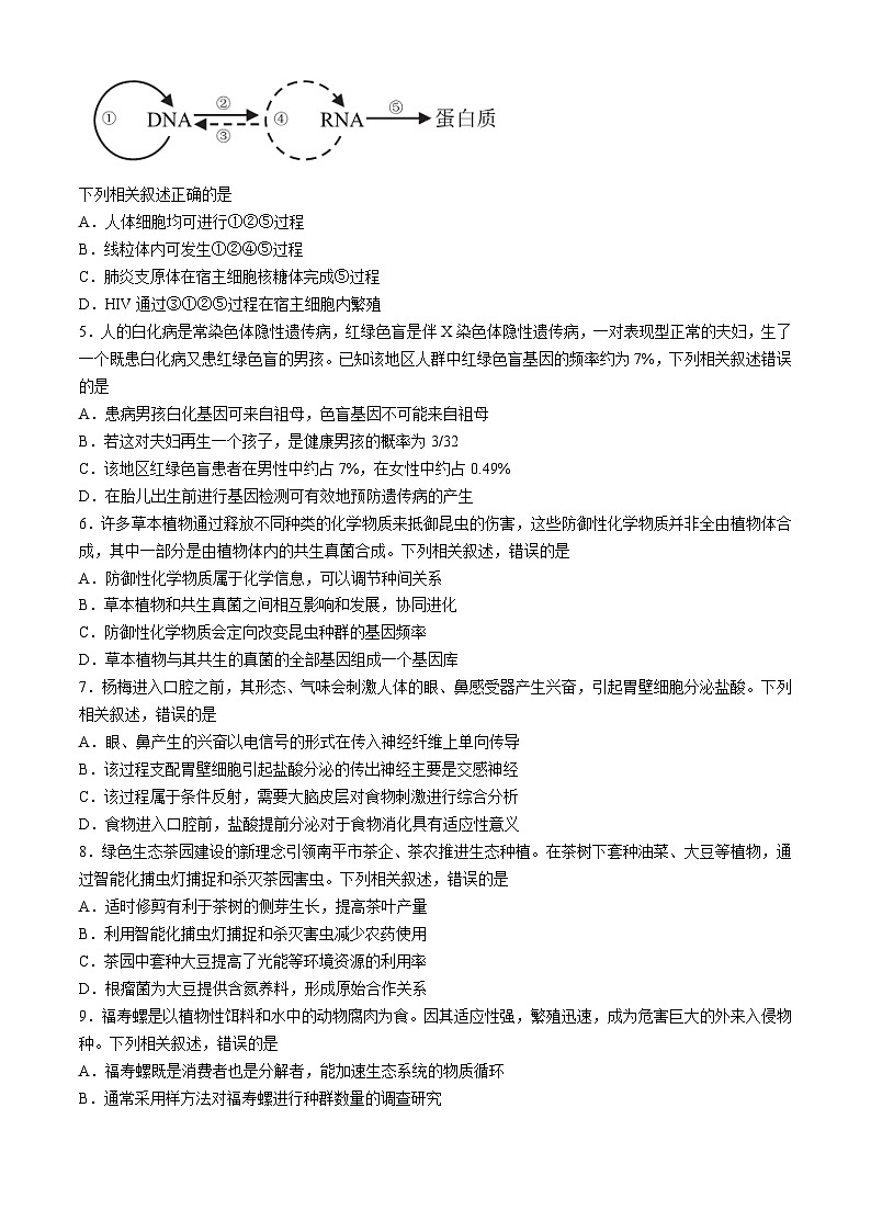
4.下图为中心法则图解(虚线表示少数生物的遗传信息的流向)。
下列相关叙述正确的是
A.人体细胞均可进行①②⑤过程
B.线粒体内可发生①②④⑤过程
C.肺炎支原体在宿主细胞核糖体完成⑤过程
D.HIV通过③①②⑤过程在宿主细胞内繁殖
5.人的白化病是常染色体隐性遗传病,红绿色盲是伴X染色体隐性遗传病,一对表现型正常的夫妇,生了一个既患白化病又患红绿色盲的男孩。已知该地区人群中红绿色盲基因的频率约为7%,下列相关叙述错误的是
A.患病男孩白化基因可来自祖母,色盲基因不可能来自祖母
B.若这对夫妇再生一个孩子,是健康男孩的概率为3/32
C.该地区红绿色盲患者在男性中约占7%,在女性中约占0.49%
D.在胎儿出生前进行基因检测可有效地预防遗传病的产生
6.许多草本植物通过释放不同种类的化学物质来抵御昆虫的伤害,这些防御性化学物质并非全由植物体合成,其中一部分是由植物体内的共生真菌合成。下列相关叙述,错误的是
A.防御性化学物质属于化学信息,可以调节种间关系
B.草本植物和共生真菌之间相互影响和发展,协同进化
C.防御性化学物质会定向改变昆虫种群的基因频率
D.草本植物与其共生的真菌的全部基因组成一个基因库
7.杨梅进入口腔之前,其形态、气味会刺激人体的眼、鼻感受器产生兴奋,引起胃壁细胞分泌盐酸。下列相关叙述,错误的是
A.眼、鼻产生的兴奋以电信号的形式在传入神经纤维上单向传导
B.该过程支配胃壁细胞引起盐酸分泌的传出神经主要是交感神经
C.该过程属于条件反射,需要大脑皮层对食物刺激进行综合分析
D.食物进入口腔前,盐酸提前分泌对于食物消化具有适应性意义
8.绿色生态茶园建设的新理念引领南平市茶企、茶农推进生态种植。在茶树下套种油菜、大豆等植物,通过智能化捕虫灯捕捉和杀灭茶园害虫。下列相关叙述,错误的是
A.适时修剪有利于茶树的侧芽生长,提高茶叶产量
B.利用智能化捕虫灯捕捉和杀灭害虫减少农药使用
C.茶园中套种大豆提高了光能等环境资源的利用率
D.根瘤菌为大豆提供含氮养料,形成原始合作关系
9.福寿螺是以植物性饵料和水中的动物腐肉为食。因其适应性强,繁殖迅速,成为危害巨大的外来入侵物种。下列相关叙述,错误的是
A.福寿螺既是消费者也是分解者,能加速生态系统的物质循环
B.通常采用样方法对福寿螺进行种群数量的调查研究
C.福寿螺同化量部分流向下一营养级和分解者,剩余的就是未被利用的能量
D.物种入侵可能导致当地生物种类和数量减少,破坏生态平衡
10.Trp-2是一种跨膜糖蛋白,在多种肿瘤组织中高表达,参与细胞内多种信号转导,从而调控细胞的增殖和转移。Trp-2抗体和细胞毒素类药物SN-38构成偶联物(SG)可以有效治疗乳腺癌,下图为SG的制备过程。
下列相关叙述,错误的是
A.推测肿瘤组织表达Trp-2糖蛋白可促进细胞的增殖和转移
B.①过程可用灭活的病毒使细胞膜的蛋白质和脂质分子重新排布
C.③过程通过克隆化培养和抗体检测获得分泌抗Trp-2抗体的细胞
D.④过程形成SG通过SN-38特异性识别Trp-2并杀伤乳腺癌细胞
11.温带草原上,春季,随着气温的回暖和雨水的滋润,草类植物迅速生长,昆虫们忙觅食,羚羊也活跃起来。夏季,灌木和野花相继盛开,吸引更多动物觅食和栖息。下列相关叙述错误的是
A.草原上植物种群数量受到昆虫,羚羊等非密度制约因素的影响
B.由于地形变化、动物影响,草原各种群在水平方向常呈镶嵌分布
C.草原群落的季节性主要是由于阳光、温度和水分等随季节而变化
D.草原次生演替过程中,群落中各物种的生态位不断分化趋于稳定
12.城市降雨径流中含有机物芘(C16H10),具有极强生物毒性,常积累于路边的滞留池中。将滞留池土壤溶液接种于添加芘的培养基甲中,筛选获得菌株A,将A接种于以芘为唯一碳源的培养基乙中,却无法形成菌落。下列有关叙述,错误的是
A.甲、乙均为选择培养基,菌株A对芘具有一定的耐受性但无法利用芘
B.将滞留池溶液用稀释涂布平板法接种到甲中,可计算溶液中菌株A浓度
C.为筛选获得菌株A,甲培养基采用高压蒸汽灭菌后,需再添加其他碳源
D.可通过诱变育种或基因工程育种,构建高效降解芘的菌株用于生态修复
13.科学家研究发现下丘脑CRH神经元具有双重免疫调节功能,一方面CRH神经元可通过途径1操控脾神经这一神经通路来促进浆细胞的产生,增强免疫;另一方面应激条件下CRH神经元还可通过途径2使肾上腺分泌大量糖皮质激素,调整机体应激,抑制免疫系统活动。
下列相关叙述,错误的是
A.下丘脑CRH神经元可以启动神经-体液-免疫调节网络,共同维持机体的稳态
B.途径1中,活化了的T细胞可分泌细胞因子作用于B细胞,提供B细胞激活信号
C.途径2中,下丘脑CRH神经元对糖皮质激素分泌的调节,可放大激素的调节效应
D.如果过量使用糖皮质激素类药物治疗过敏性鼻炎,会降低内源性糖皮质激素的分泌
14.普通抗虫棉仅导入一种抗虫基因,称为单价抗虫棉,科研工作者将两种机理不同的抗虫基因同时导入到棉花中,获得甲、乙、丙三种双价抗虫棉,其体细胞抗虫基因分布如下图所示(不考虑其他变异)。
下列相关叙述,正确的是
A.甲、乙、丙植株细胞有丝分裂后期,都有4条染色体含抗虫基因
B.甲、乙、丙分别自交,子代中保持双价抗虫性状比例最高的是甲
C.甲、乙、丙与非转基因棉杂交,子代具抗虫性状比例最高的是丙
D.与双价相比,种植单价抗虫棉有利于延缓棉铃虫种群抗性的发展
15.生物实验成功与否在很大程度上取决于精心挑选的实验材料以及科学合理的实验方法。以下是对一些生物学实验的相关叙述,正确的有
①将洋葱表皮细胞浸入适宜浓度甘油溶液中,可观察质壁分离和质壁分离复原的现象
②绿叶中色素的提取实验中,可将适量无水碳酸钠加入95%的酒精来溶解光合色素
③观察蝗虫减数分裂时,可在低倍镜识别初级精母细胞、次级精母细胞和精细胞
④在模拟生物体维持pH值稳定的实验开始前,应先测试并记录缓冲液的起始的pH
⑤设计制作生态缸,生态缸密封后,要能和外界进行能量交换,应置于阳光直射下
⑥DNA片段电泳鉴定中要在凝胶载样缓冲液中加入核酸染料,再与样品注入加样孔内
A.①②③④B.①③⑤⑥
C.②③④⑥D.①②④⑥
二、非选择题:本题共5小题,共60分。
16.(10分)某湖泊因畜禽养殖污水排放导致水体污染和蓝藻爆发,科研小组向湖泊中投放能摄食浮游植物的鲢鱼和鳙鱼,并用发泡塑料为支架搭建人工生态浮岛进行治理(如下图),取得良好生态效益和经济效益。
回答下列问题:
(1)富含有机物的畜禽养殖污水排入湖泊后,经过_________产生大量无机氮、磷等是蓝藻爆发的重要因素。科研小组采取的治理措施有效控制了蓝藻的数量,据图分析,其原因有___________。(答出两点即可)
(2)科研小组采取的治理措施在有效治理水体污染的同时还能提高经济效益,从能量流动的角度结合上图分析,一方面,合理地调整___________,使能量更多流向芹菜、玉米、鲢鱼、鳙鱼等;另一方面,将废弃物转化为生物能源,提高___________。
(3)在该生态治理中提高了该地生物多样性程度,利用种群之间互利共存关系,构建复合的_______,体现了生态工程的________原理。
17.(11分)构树是一种常见的落叶树,能吸收二氧化硫等有毒物质,为了研究不同浓度亚硫酸氢钠溶液对构树光合作用的影响,对其叶面喷施0、1、2、5、10、20、50mml/L的亚硫酸氢钠,测定不同浓度处理下构树叶片的光合色素含量、净光合速率(P)和气孔导度(Gs,其值越大则气孔开放度越大)。请回答。
(1)研究小组首先测定了各组构树叶片的光合色素含量,结果如下。
叶片的光合色素分布在叶绿体的______,主要吸收_______,因此可通过对特定波长光的吸收量测定其含量。根据上述研究结果,预测构树光合作用会随喷施亚硫酸钠浓度的增加而降低,原因是___________。
(2)研究小组进一步测定了各组构树净光合速率(PN),实验结果如下图1,发现亚硫酸钠喷施浓度为1、2mml/L时,与对照组相比,构树净光合速率_________,为探究其原因,研究小组进一步测定了各组气孔导度如下图2。
结合亚硫酸氢钠处理后构树光合色素含量及气孔导度的变化,分析1、2mml/L亚硫酸氢钠处理组净光合速率变化的原因是_______。
(3)据此,科研人员认为构树可用于治理轻度的二氧化硫和酸雨污染,依据是____________。
18.(12分)小白鼠血糖平衡由激素调节和神经调节共同完成。回答下列问题:
(1)胰岛素的分泌使血糖降低,血糖降低的信号又抑制胰岛B细胞的分泌功能,从而实现血糖相对稳定,体现了激素调节的______________机制。
(2)研究发现小白鼠胰岛B细胞活动受迷走神经和交感神经共同支配,两种神经末梢释放相同神经递质,但迷走神经兴奋促进胰岛素分泌,交感神经兴奋会抑制胰岛素分泌,从信息传递过程的角度分析,其原因可能是________。迷走神经和交感神经对同一器官的作用通常是相反的,其意义是________,使机体更好地适应环境的变化。
(3)研究表明,口服葡萄糖比静脉注射等量葡萄糖引起更多的胰岛素分泌,有人提出,回肠分泌的GLP-1促进胰岛素分泌。为验证该假说,研究者选择正常大鼠若干,随机平均分为甲、乙、丙、丁4组,进行实验。部分实验方案如下。
请将上述实验方案补充完整
a:_____________;b:____________;
实验结果分析:与乙相比,丙组____________,丁组胰岛素含量、血糖浓度与乙相近,则可验证该假说。
(4)我国首个自主创新的长效降糖类药物聚乙二醇洛塞那肽注射液(PEG-Lxe)是GLP-1类似物,糖尿病患者每周仅需注射一次即可有效控制血糖,与体内激素对比该药物能长效治疗糖尿病的机理是____________。
19.(13分)果蝇的性别是由X染色体的数目和常染色体的染色体组数A的比例(X:A)决定。当X:A≥1时,果蝇胚胎将发育成雌性;当X:A≤0.5时,果蝇胚胎将发育成雄性。Sxl基因是位于X染色体上性别分化的关键基因。果蝇的性别分化机理如下图。
在常染色体数目正常的条件下,请回答。
(1)可以通过测定成年果蝇细胞的____________来判断果蝇的性别。
(2)某果蝇仅含1条X染色体,其发生的变异类型是染色体__________变异,根据上图性别分化机理,该果蝇只含一条X染色体,激活___________,使得Sxl基因转录出的mRNA中_________,果蝇体内_________基因得以表达。
(3)已知XXX、XYY和YY的果蝇受精卵不发育,其余具有三条性染色体的果蝇,能正常进行减数分裂,产生配子时三条性染色体任意两条正常配对并分离,另一条随机移向一极。红眼(R)对白眼(r)是显性,基因位于X染色体,现发现一只白眼雌果蝇(M),考虑性染色体小于等于三条的情况下,该雌果蝇的基因型可能为_______。研究人员预通过杂交的方法确定果蝇M的基因型,请根据实验思路,预测实验结果并分析讨论。
实验思路:将M果蝇与染色体正常的红眼果蝇杂交,获得足够子代,观察并记录子代雌雄果蝇的表型并统计其比例,预测实验结果并得出结论:
①__________________________
②__________________________
20.(14分)抗性淀粉(RS)不易被肠道消化吸收,具有降低餐后血糖等重要生理功能。研究发现,水稻淀粉分支酶基因(SBE3)的表达量降低会引起RS含量升高。CRISPR/Cas9基因编辑技术是由一条单链向导RNA(sgRNA)引导核酸内切酶(Cas9)到一个特定的基因位点进行准确切割的技术,科学家对水稻SBE3进行定点编辑,获得高RS水稻突变体。
下图为CRISPR/Cas9表达载体的线性T-DNA片段。
(1)构建编辑SBE3的CRISPR/Cas9表达载体:根据____________基因序列设计sgRNA基因,将其插入OsU6—SK质粒OsU6启动子后,再将Cas9基因插入另一质粒35S启动子后,最后将两种重组质粒中含目的基因的片段构建成如图T-DNA片段。图中35S启动子可驱动_______________转录。
(2)CRISPR/Cas9表达载体导入受体细胞,并表达出sgRNA-Cas9复合体:用Ca²+处理农杆菌,使其处于一种___________,将CRISPR/Cas9表达载体导入农杆菌,再用上述农杆菌转化水稻,CRISPR/Cas9表达载体的__________整合到水稻某条染色体DNA上,sgRNA基因转录出的sgRNA和Cas9基因表达出Cas9形成sgRNA-Cas9复合体。
(3)sgRNA-Cas9复合体对水稻SBE3进行随机编辑,获得SBE3纯合突变体(ml)和SBE3杂合突变体(m2)。检测发现,m1的RS含量明显高于m2。综合以上信息,保留ml的理由是___________。(答出两点)
(4)上述m1含有CRISPR/Cas9系统,为避免其通过花粉将CRISPR/Cas9系统释放到环境中,引发潜在的生态风险。科学家将m1自交获得子一代,设计Hyg引物分别对子一代11株水稻进行PCR,电泳结果如下:
①据图,应从中挑选出____________号植株用于生产,理由是_____________。
②m1自交后代会出现无Hyg的植株的原因__________。
南平市2024届高三毕业班第三次质量检测
参考答案
16.(10分)
(1)分解者(或微生物)的分解作用(1分)
浮床植物与蓝藻竞争阳光和水中氮磷等营养;鲢鱼和鳙鱼等摄食浮游植物;发泡塑料浮床遮挡影响蓝藻获取阳光(3分)
(2)能量流动的关系(方向)(2分) 能量利用率(2分)
(3)群落(或生物群落)(1分) 自生(1分)
17(11分)
(1)类囊体薄膜(1分) 红光和蓝紫光(2分)
光合色素含量减少,吸收光能减少(1分),光反应产生的NADPH和ATP减少,光合作用降低(1分)。
(2)增加(1分)
光合色素下降对构树光反应速率影响很小(1分),而亚硫酸氢钠处理导致气孔导度增加,使暗反应速率增加,其对净光合速率影响更大(2分)。
(3)构树在1、2mml/L的亚硫酸氢钠,净光合速率增加。(2分)
18(12分)
(1)(负)反馈(2分)
(2)神经递质作用的受体不同(2分)
使机体对外界刺激作出更精确的反应,使机体更好地适应环境的变化。(2分)
(3)a:正常大鼠+假手术(1分)b:正常大鼠+切回肠手术+(注射)GLP-1(1分)胰岛素含量低,血糖浓度持续较高(2分)
(4)该药物可发挥与天然GLP-1相同的生理作用,促进胰岛素的分泌(1分),且其被降解的速度更慢,从而延长作用时间(1分)。
19.(13分)
(1)Sx1基因数量(或“X染色体数目”或“X:A”)(2分)
(2)数目(1分) Pm(1分)
提前出现终止密码(UGA),无法正常翻译出SXL蛋白。(2分) 雄性下游发育(1分)
(3)XX和XXY(2分)
①若雌果蝇全为红眼(1分);雄果蝇全为白眼,则M果蝇基因型为XX²(1分)。
②若雌果蝇中红眼:白眼=4:1(1分);雄果蝇中红眼:白眼=1:2,则M果蝇基因型为X'XY(1分)。
20.(14分)
(1)SBE3(1分) Cas9基因和Hyg(2分)
(2)能吸收周围环境中DNA分子的状态(2分) (线性)T-DNA(1分)
(3)ml的RS含量高,降低餐后血糖效果好(1分);ml是纯合子,自交后代不会出现性状分离(1分)。
(4)①1、6、9(2分)
1、6、9号电泳检测结果无Hyg条带(1分),Hyg和CRISPR/Cas9表达载体上其他的基因在同一条线性T-DNA上,无Hyg就没有CRISPR/Cas9系统(1分),可避免CRISPR/Cas9系统释放到环境中,引发生态风险。
②m1仅一条染色体DNA上含Hyg(1分),由于形成配子时,同源染色体分离,ml自交后代会出现不含Hyg的植株(1分)。
NaHSO3处理
光合色素
0mml/L
1mml/L
2mml/L
5mml/L
10mml/L
20mml/L
50mml/L
叶绿素a+b
2.365
2.281
2.118
2.084
2.006
1.642
1.626
类胡萝卜素
0.409
0.394
0.357
0.332
0.322
0.313
0.306
组别
对照组
实验组
甲
乙
丙
丁
实验鼠处理
正常大鼠+不做处理
a
正常大鼠+切回肠手术
b
检测指标
检测各组小鼠餐后胰岛素含量及血糖浓度
1
2
3
4
5
6
7
8
9
10
11
12
13
14
15
A
C
C
D
B
D
B
D
C
D
A
C
B
B
A
福建省南平市2024届高三下学期三模生物试卷(Word版附答案): 这是一份福建省南平市2024届高三下学期三模生物试卷(Word版附答案),共9页。试卷主要包含了下图为中心法则图解等内容,欢迎下载使用。
2024泉州、南平高三下学期质检联考试题(一模)生物含解析: 这是一份2024泉州、南平高三下学期质检联考试题(一模)生物含解析,共31页。
福建省南平市2024届高三下学期一模考试生物学试题(Word版附解析): 这是一份福建省南平市2024届高三下学期一模考试生物学试题(Word版附解析),文件包含福建省南平市2024届高三下学期一模考试生物学试题原卷版docx、福建省南平市2024届高三下学期一模考试生物学试题解析版docx等2份试卷配套教学资源,其中试卷共31页, 欢迎下载使用。

