2024年普通高等学校招生全国统一考试高考模拟调研卷生物学(四)(原卷版+解析版)
展开
这是一份2024年普通高等学校招生全国统一考试高考模拟调研卷生物学(四)(原卷版+解析版),文件包含2024年普通高等学校招生全国统一考试高考模拟调研卷生物学四原卷版docx、2024年普通高等学校招生全国统一考试高考模拟调研卷生物学四解析版docx等2份试卷配套教学资源,其中试卷共32页, 欢迎下载使用。
一、选择题:本大题共15小题,每小题3分,共45分。在每小题给出的四个选项中,只有一项符合题目要求。
1. 多种元素和化合物共同构成了生物体结构和功能的基本单位——细胞,进而形成多姿多彩的生命世界,下列有关元素和化合物的说法正确的是( )
A. 脂肪由三分子甘油和一分子脂肪酸构成, 室温下一般呈固态
B. 糖类都由C、H、O构成,多糖被水解成单糖才能被细胞吸收
C. 胆固醇存在于动物细胞膜,与性激素组成元素相同
D. 氨基酸分子和蛋白质分子中均存在氢键
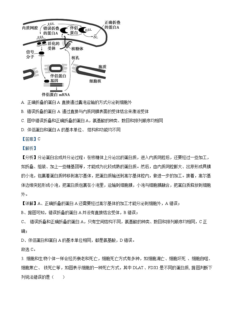
2. 分泌蛋白的合成、加工过程受到细胞严密的调控,下图表示分泌蛋白加工过程的调控,下列说法正确的是( )
A. 正确折叠的蛋白A 直接通过囊泡运输的方式分泌到细胞外
B. 错误折叠的蛋白 A 通过直接与内质网膜表面的受体结合来激活受体
C. 图中错误折叠和正确折叠的蛋白A,氨基酸的种类、数目和排列顺序均相同
D. 伴侣蛋白和蛋白A的基本单位、 结构和功能均不同
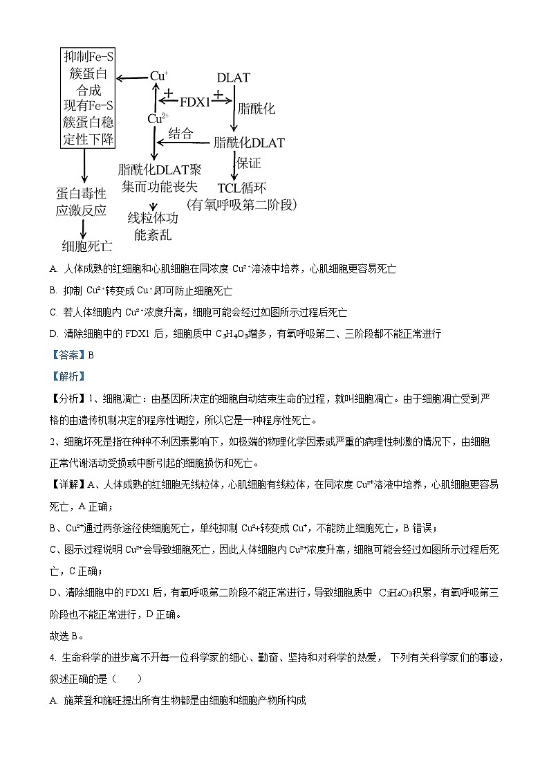
3. 细胞和生物个体一样会经历衰老和死亡,细胞死亡方式有多种,如细胞凋亡、细胞坏死 、细胞自噬、 细胞焦亡、 铁死亡等,如图表示细胞的一种死亡方式,其中DLAT、FDX1是不同的蛋白质, 据图判断下列说法错误的是( )
A. 人体成熟的红细胞和心肌细胞在同浓度 Cu²⁺溶液中培养,心肌细胞更容易死亡
B. 抑制 Cu²⁺转变成Cu⁺,即可防止细胞死亡
C. 若人体细胞内 Cu²⁺浓度升高,细胞可能会经过如图所示过程后死亡
D. 清除细胞中的 FDX1 后,细胞质中 C₃H₄O₃增多,有氧呼吸第二、三阶段都不能正常进行
4. 生命科学的进步离不开每一位科学家的细心、勤奋、坚持和对科学的热爱, 下列有关科学家们的事迹,叙述正确的是( )
A. 施莱登和施旺提出所有生物都是由细胞和细胞产物所构成
B. 辛格和尼克尔森认为细胞膜具有流动性,是因为膜上的蛋白质和磷脂都是可以运动的
C. 摩尔根用红眼雌果蝇和白眼雄果蝇杂交,发现F₁中白眼全是雄性,从而证明基因在染色体上
D. 达尔文认为适应来源于可遗传的变异,适应是自然选择的结果
5. 如图,有氧呼吸过程中产生的[H]可以经过不同的途径传递,最终与O₂结合生成H₂O; 图中“物质6→物质7”过程容易被氰化物抑制; 给兔子提供氰化物后呼吸被抑制而死亡,但给天南星科植物提供氰化物,呼吸仍能进行。依据上述信息判断下列说法正确的是( )
A. “物质 4→物质5”过程比“物质6→物质 7”过程产生的ATP多
B. 天南星科植物开花时花序温度较高,但 ATP 生成量基本不变,此时途径2 增强
C. 兔子细胞中的[H]传递只有途径1,天南星科植物[H]传递只有途径2
D. 有氧呼吸中的[H]来自于丙酮酸和水,最终在线粒体内膜被消耗
6. 下图为在不同温度条件下,测定玉米植株在有光照时的 O₂释放速率和无光照时的O₂吸收速率图像(曲线每个点代表一次测量数据),下列说法错误的是( )
A. 玉米生长的最适温度在15-25℃之间
B. 35℃时玉米植株制造有机物的速率小于25℃
C. 玉米植株在30℃时固定 CO₂的速率是产生CO₂速率的两倍
D. 40ºC时由于温度过高,导致光合作用停止,但呼吸作用还可以进行
7. 有丝分裂整个过程都受到严格的调控,存在诸多检验机制来保证有丝分裂的上常进行。如图表示Mad2检验机制,在分裂中期时,若某染色体着丝粒只与细胞一极的纺锤丝相连,则该染色体上的 Mad2 蛋白检测到异常后会阻止细胞进入分裂后期; 若染色体着丝粒被细胞两极的纺锤丝相连且排列在赤道板上,则Mad2蛋白会消失,细胞正常进入分裂后期; 若采用微针对异常连接的染色体施加正常情况下的纺锤丝拉力,则细胞也可以进入分裂后期。下列叙述错误的是( )
A. 正常情况下,每条染色体上都不存在Mad2 蛋白,细胞才可以进入分裂后期
B. 推测 Mad2 蛋白的作用是检测染色体着丝粒是否被纺锤丝正确连接
C. 若 Mad2 蛋白功能异常,即使纺锤丝未正确连接染色体,细胞也会进入分裂后期
D. 癌细胞即使染色体连接、排列异常仍可以分裂,可能是Mad2检验机制失效
8. 如图2所示为某种碱基缺失造成遗传病系谱图,图1为相关基因的电泳图。研究人员对Ⅱ-1 个体细胞中关于该病的DNA片段进行电泳,不考虑 XY染色体同源区段,关于该病及电泳结果的分析,正确的是( )
A. 该遗传病属于隐性遗传病, I-2、Ⅱ-2、 Ⅱ-3 均为杂合子
B. 碱基缺失、增添、 替换可以发生在个体发育的任何时期,体现了基因突变的普遍性
C. 若Ⅱ-1 电泳结果为两条带,则Ⅱ-1 和Ⅱ-2 再生一个患病男孩的概率是 1/8
D. 若Ⅱ-1 电泳结果为一条带, 则Ⅱ-3 和Ⅱ-4 再生一个正常男孩的概率是 1/2
9. 条形柄锈菌可以影响小麦的基因表达过程,条形柄锈菌在感染小麦时,会合成PstGTA1 蛋白,与小麦细胞核基因TaSIG 的启动子结合,使该基因所在染色质发生组蛋白乙酰化,染色质变得更松散,同时启动基因转录。下列叙述错误的是( )
A. PstGTAl 蛋白结合TaSIG的启动子有利于 RNA 聚合酶的合成和结合
B. 同一株小麦在感染条锈菌前后,遗传信息未变,但表型会发生改变
C. 感染条锈菌后发生的组蛋白乙酰化是可以遗传给下一代的
D. 推测 TaSIG基因表达有利于条锈菌的生存
10. 内啡肽是内源性的具有类似吗啡作用的肽类物质。内啡肽镇痛的原理如下图所示:内啡肽与感觉神经元的阿片受体结合后会抑制Ca²⁺通道开放,从而减少引起痛觉的兴奋性神经递质 P物质释放,最终导致痛觉减轻或消失。 下列说法错误的是( )
A. 内啡肽和P物 质均通过胞吐的方式进行跨膜运输
B. P物质作用于突触后膜后导致突触后膜膜外电位由正变负
C 推测使用阿片受体抑制剂或者P物质受体抑制剂也可以达到镇痛作用
D. 若内环境Na⁺浓度过高,则 P物质更容易使突触后膜兴奋
11. 免疫系统具因分自我与非我的能力,这种能力跟一类称为 MHC 的糖蛋白有关,MHC可以分为MHCI类分子和 MHCII类分子,下图表示病毒入侵人体后的免疫过程,下列说法正确的是( )
A. MHC具有细胞识别、信息传递、物质运输、免疫等功能
B. 器官移植失败的原因主要是不同人的MHC不同,导致移植后产生细胞免疫
C. 细胞毒性 T细胞分泌穿孔素使靶细胞裂解死亡属于细胞坏死
D. 巨噬细胞吞入抗原属于免疫系统的第三道防线
12. 生态位分为基础生态位和实际生态位,基础生态位是一种理论上的生态位,指在没有竞争压力的情况下生物所能占据的最大生态位,实际生态位是物种实际占据的生态位。下图是某区域甲、乙、丙三种生物捕食活动随时间变化的曲线,有关说法错误的是( )
A. 不同生物的基础生态位部分重叠,一定存在种间竞争
B. 乙、 丙之间可能存在种间竞争关系
C. 甲、 乙、 丙不同时间活动频率不同是进化的结果
D. 研究生态位,通常还要研究栖息地、食物、天敌、种间关系等
13. 异戊烯焦磷酸(IPP)在植物体内有很重要的作用,在合适的条件下,IPP可以生成脱落酸、赤霉素和细胞分裂素等,相关过程如图所示,下列说法错误的是( )
A. 细胞分裂素最可能在短日照条件下产生
B. 植物在夏季生长加快的原因可能是长日照增加了赤霉素的产生
C. IPP生成不同激素需要不同的条件
D. 在短日照条件下,植物叶片可能变黄,并逐渐脱落
14. 泡菜是一种在低浓度食盐液中泡制的蔬菜乳酸发酵加工品。下列有关泡菜的说法错误的是( )
A. 泡菜坛边加水的目的是隔绝空气,创造无氧环境有利于发酵
B. 制作泡菜时,保留原来坛中的泡菜汁,可以缩短泡菜的成品时间
C. 泡菜主要利用的是乳酸菌,可用血细胞计数板对其进行计数
D. 制作泡菜过程中对盐水进行煮沸可以达到灭菌的目的
15. 2017年,世界上第一例、第二例体细胞克隆猴先后在中国诞生,标志着中国在非人灵长类疾病动物模型研究中处于国际领先地位。科学家为了提高胚胎发育率和妊娠率,将组蛋白去甲基化酶的 mRNA 注入重构胚,同时用组蛋白脱乙酰酶抑制剂(TSA) 处理,简化过程如下。下列说法正确的是( )
A. “去核”指的是去除卵母细胞的细胞核
B. 体细胞和去核卵母细胞的融合可以采用电融合、PEG融合等方法
C. 胚胎移植前需要对代孕母猴进行同期发情和超数排卵处理
D. 重构胚一般需要发育到囊胚或原肠胚后才进行胚胎移植
二、非选择题:共55分。
16. 为揭示黄土高原乡土草赖草的抗盐碱能力,采用盆栽控制试验,设置8个Na₂CO₃浓度梯度(0、50、75、 100、 150、 200、 300、 400mml/L)对赖草幼苗进行胁迫,研究Na₂CO₃胁迫对赖草幼苗的光合作用的影响,结果如下表:
(1)CO₂的固定需要用到分布于赖草____________________(具体部位) 的 Rubisc 酶, 该酶的酶活性可以用单位叶面积单位时间内__________________(具体指标) 来表示。
(2)Na₂CO₃浓度为150时, 胞间 CO₂浓度最低, 原因可能是______________________;Na₂CO₃浓度为400 时,赖草叶片释放氧气速率最低,原因可能是________________________。
(3)进一步研究发现,在低浓度 胁迫下,赖草叶肉细胞叶绿体结构仍然较完整,在高浓度 胁迫下,虽然部分叶绿体受损消失,但仍然存在部分叶绿体; 而用低浓度 处理不耐盐碱的植物,叶绿体内外膜会受损,用高浓度 处理会导致叶绿体结构破坏,基粒片层消失。说明赖草具有抗盐碱能力的原因是__________________________。
17. 赏食兼用型紫色辣椒是辣椒中稀有的种质资源,为了研究辣椒果色的遗传,某学校兴趣小组做了如下实验:利用白色亲本甲和紫色亲本乙杂交,得到 Fi植株共 132株,全部结白色辣椒; F₁自交得到F₂,表型及比例如下表所示:(注:+表示紫色,十越多表示紫色越深)
(1)辣椒果色的白色对紫色为__________________________性,判断依据是__________________________。
(2)针对上述实验,第一小组同学认为辣椒果色受一对等位基因控制,紫色之所以具有深浅的不同,可能是因为温度或光照不同导致色素合成量不同,并设计了如下实验来证明他们的猜测:利用 F₁自交得到 F₂,将F₂植株全部种植在____________________的环境下, 观察F₂辣椒果实的表型。若____________________,则证明他们的猜想正确。
(3)经过实验检验,第一小组同学的猜想被推翻,第二小组同学在分析实验数据的基础上进一步推测:辣椒果色的遗传受三对位于非同源染色体上的非等位基因控制,其中1对控制色素能否合成,另外两对控制紫色深浅,并且紫色的深浅跟显性基因的个数相关。请根据第二小组同学的推测, 写出F₁植株的基因型________________________(相应基因分别用A(a)、 B(b)、 D(d)表示)。
(4)若第二小组同学的猜想正确,则白色辣椒的基因型总共有_______________种;将表型为+ + + +的紫色辣椒和F₁进行杂交,子代中结+ + +辣椒的植株所占比例为__________________。
18. 刚刚过去的秋冬季节,支原体肺炎、病毒性肺炎让许多免疫力低下的人群防不胜防, 下图是支原体和病毒侵入人体后发生的免疫过程图解。
(1)能够摄取、处理、呈递抗原,除DC细胞外,还有_______________(答两种)。
(2)DC细胞将处理后的抗原信息呈递给辅助性T细胞,辅助性T细胞会分泌________________作用于 B细胞,促进B细胞分化为__________________; 感染过一次支原体肺炎后,短时间内不太容易再感染的原因是________________。
(3)氨溴索口服液可用于止咳,研究发现北沙参溶液可能也可以治疗病毒性肺炎造成的咳嗽,为了探究北沙参溶液是否具有比氨溴索口服液更好的止咳效果,某兴趣小组设计了以下实验方案进行验证:
①将年龄、性别相同且生理状况相似的30只小鼠随机均分为甲、 乙、丙3组。
②取肺炎病毒气溶胶, 喷雾作用于甲、 乙、 丙小鼠鼻腔,使之感染成为病毒性肺炎小鼠后,分别测定并记录 1 小时内___________________,并对每组数据求平均值。
③接着连续两天在 10 点、16 点分别对甲组饲喂适量蒸馏水,对乙组饲喂_________________ , 对丙组饲喂__________________, 其余条件保持相同且适宜。
④第三天10 点分别测定并记录1 小时内甲、乙、丙三组每只小鼠咳嗽的次数,并对每组数据求平均值。
⑤预测实验结果及结论:
a. 若饲喂后咳嗽的次数甲>乙>丙,则说明北沙参溶液具有比氨溴索口服液更好的止咳效果;
b. 若饲喂后咳嗽的次数甲_______________乙_____________丙(填“”或“=”),则说明北沙参溶液和氨溴索口服液的止咳效果相同;
c. ________________________,则说明北沙参溶液止咳效果弱于氨溴索口服液;
d. 若饲喂后咳嗽的次数甲=丙>乙,则说明北沙参溶液没有止咳效果。
19. 中国是世界上草原资源最丰富的国家之一,草原总面积将近4 亿公顷,占全国土地总面积的40%,为现有耕地面积的 3 倍。
(1)草原生态系统和其他生态系统的结构一样,都包括______________________ ; 草原上的羊茅属于第一营养级,羊茅的能量除了未被利用和流向下一营养级外,其余的流向是___________________________。
(2)藏马熊常捕食藏野驴,藏野驴听到藏马熊的叫声会逃跑躲避,藏马熊的叫声属于生态系统的_________________信息,该过程体现出信息传递在生态系统中具有_____________________ 的作用。
(3)有牧民认为草原上的鼠兔数量太多,影响了牧草的生长,于是在鼠兔活动区域施用有毒物质,在杀死鼠兔的同时,也造成其他生物的死亡,最终导致草原生态系统的自我调节能力_________________________。如果让你给牧民提供建议,你认为应该采取_______________________防治效果最好。
(4)草原风景优美,常吸引游客驻足欣赏,这体现了生态系统的___________________价值。
20. 青霉菌产生青霉素需要持续性提供高氧环境。考虑到血红蛋白携带氧气的能力很强,科学家们设想了以下两种方案来得到含有血红蛋白的青霉菌。方案一:提取血红蛋白基因,转入青霉菌细胞,血红蛋白基因表达从而得到含血红蛋白的青霉菌;方案二:将含有血红蛋白的透明颤菌与青霉菌融合,得到含血红蛋白的杂种青霉菌。方案二如图所示:
一些科学家尝试采用方案一:
(1)请补充完整具体的操作过程。第一步:筛选并获取________________;第二步:将目的基因和质粒用限制酶处理后, 再利用_________________将目的基因和质粒连接在一起形成基因表达载体;第三步:将目的基因导入细胞;第四步:检测与鉴定。
(2)通过检测以下转基因青霉菌的哪些项目可以确定方案一是否成功? 。
A. 单位时间内青霉素的产量B. 是否含有血红蛋白基因
C. 是否含血红蛋白基因的 mRNAD. 耗氧速率
E. 血红蛋白含量
另一部分科学家采用方案二:
(3)现有蛋白酶、溶菌酶、纤维素酶、 脂肪酶、淀粉酶可选,处理②应选择_________________。
(4)经过处理③后会得到多种类型的细胞,请简述通过处理④筛选出杂种菌株的方法: ______________________。
(5)如果处理③用于融合动物细胞,则特有的方式是________________________。
有同学提出方案三:
(6)利用青霉菌和透明颤菌作亲本进行杂交,筛选得到含有血红蛋白的杂种菌。 该方案是否可行?___________________。原因是___________________________。Na₂CO₃浓度
叶绿素a
叶绿素 b
类胡萝卜素
叶片释放O₂速率
气孔导度
胞间CO₂浓度
0
8.36
2.61
1.70
11.2
138
462
低浓度
50
7.98
2.50
1.90
8.1
175
478
75
8.20
3.13
1.73
8.9
162
472
100
8.28
2.03
1.34
10.6
151
483
150
8.46
2.32
1.42
11.9
148
435
高浓度
200
7.14
248
1.45
8.3
121
460
300
5.43
2.02
1.22
8.0
134
464
400
5.20
1.58
1.26
6.5
96
458
辣椒颜色
白色
+ + + +
+ + +
++
+
植株数量
98
2
8
12
8
相关试卷
这是一份2024年普通高等学校招生全国统一考试高考模拟调研卷生物学(四),共2页。
这是一份2024届重庆市(康德卷)普通高等学校招生全国统一考试高考模拟调研卷(三)生物试题,文件包含精品解析2024年重庆市普通高中学业水平选择性考试高考模拟调研卷三生物试题原卷版docx、精品解析2024年重庆市普通高中学业水平选择性考试高考模拟调研卷三生物试题解析版docx等2份试卷配套教学资源,其中试卷共28页, 欢迎下载使用。
这是一份2024届重庆市(康德卷)普通高等学校招生全国统一考试高考模拟调研卷(三)生物试题,文件包含精品解析2024年重庆市普通高中学业水平选择性考试高考模拟调研卷三生物试题原卷版docx、精品解析2024年重庆市普通高中学业水平选择性考试高考模拟调研卷三生物试题解析版docx等2份试卷配套教学资源,其中试卷共28页, 欢迎下载使用。

