内蒙古鄂尔多斯市伊金霍洛旗2023-2024学年七年级下学期期中生物试题(原卷版+解析版)
展开考生须知:
1.本试卷共4页,两大题7小题,满分40分,与地理同考,考试时间共60分钟。
2.试题答案一律填涂或书写在答题卡上规定的位置,在试题卷上作答无效。
一、单项选择题(共5题,每题2分,共10分)
1. 双侧输卵管堵塞是女性不孕的主要原因之一,该结构堵塞将直接导致( )
A. 不能产生雌性激素B. 不能产生卵细胞
C 精子与卵细胞不能结合D. 月经不能正常形成
【答案】C
【解析】
【分析】女性的生殖系统主要包括卵巢、输卵管、子宫、阴道等。卵巢是女性的主要性器官,也是女性的性腺,能够产生卵细胞和分泌雌性激素;子宫是胚胎和胎儿发育的场所;输卵管能输送卵细胞,是受精的场所;阴道是精子进入和胎儿产出的通道。
【详解】AB.卵巢是女性的主要性器官,也是女性的性腺,能够产生卵细胞和分泌雌性激素,AB不符合题意。
C.精子和卵细胞在输卵管处结合形成受精卵,如果双侧输卵管堵塞,精子与卵细胞不能结合成受精卵,因而不能怀孕,C符合题意。
D.女孩进入青春期,卵巢内的卵细胞陆续发育成熟并排出。同时,卵巢分泌雌性激素和孕激素,促使子宫内膜增厚和血管增生,如果排出的卵细胞没有受精,雌性激素和孕激素的分泌会很快减少,引起子宫内膜组织坏死脱落,血管破裂出血。脱落的子宫内膜碎片连同血液一起由阴道排出,这就是月经,D不符合题意。
故选C。
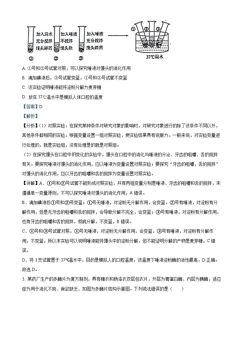
2. 如图为某同学探究“馒头在口腔中的变化”的实验设计。下列说法正确的是( )
A. ①号和②号试管对照,可以探究唾液对馒头的消化作用
B. 滴加碘液后,③号试管变蓝,①号和②号试管不变蓝
C. 该实验证明唾液能将淀粉分解为麦芽糖
D. 放在37℃温水中是模拟人体口腔的温度
【答案】D
【解析】
【分析】(1)对照实验:在探究某种条件对研究对象的影响时,对研究对象进行的除了该条件不同以外,其他条件都相同的实验。根据变量设置一组对照实验,使实验结果具有说服力。一般来说,对实验变量进行处理的,就是实验组,没有处理是的就是对照组。
(2)在探究馒头在口腔中变化的实验中,馒头在口腔中的消化与唾液的分泌、牙齿的咀嚼、舌的搅拌有关。要探究唾液对馒头的消化作用,应以唾液为变量设置对照实验;要探究“牙齿的咀嚼,舌的搅拌”对馒头的消化作用,应以牙齿的咀嚼和舌的搅拌为变量设置对照实验。
【详解】A.①号和②号试管不能形成对照实验,共有两组变量分别是唾液、牙齿的咀嚼和舌的搅拌,未遵循单一变量原则,不可以探究唾液对馒头的消化作用,A错误。
B.滴加碘液后①号和②号变蓝;①号无唾液,对淀粉无分解作用,会变蓝。②号有唾液,对淀粉有分解作用,但是无牙齿的咀嚼和舌的搅拌,会导致分解不完全,会变蓝;③号有唾液,对淀粉有分解作用,也有牙齿的咀嚼和舌的搅拌,彻底分解,不变蓝,B错误。
C.①号和③号试管对照,①号无唾液,对淀粉无分解作用,会变蓝,③号有唾液,对淀粉有分解作用,不变蓝,所以本实验可以说明唾液能将馒头中的淀粉分解,但不能证明分解的产物是麦芽糖,C错误。
D.将3支试管置于37℃温水中,目的是模拟人的口腔温度,该温度下唾液淀粉酶的活性最高,D正确。
故选D。
3. 某药厂生产的多酶片为复方制剂,具有糖衣和肠溶衣双层包衣片,外层为胃蛋白酶、内层为胰酶,适应症为用于消化不良、食欲缺乏、如图为多酶片结构示意图。下列说法错误的是( )
A. 多酶片中胃蛋白酶在胃释放,胰酶在小肠释放
B. 如果肠溶衣在胃中分解,胰酶的活性将会下降
C. 胰酶中包含胰淀粉酶、胰脂肪酶、胰蛋白酶等
D. 吞服后药丸会经过咽、食道、胃、肝脏等器官
【答案】D
【解析】
【分析】安全用药是指根据病情需要,正确选择药物的品种、剂量和服用时间等,以充分发最佳效果,尽量避免药物对人体产生的不良作用或危害。
【详解】A.糖衣可以保护酶不被破坏,胃蛋白酶在胃中起作用,胰酶(含脂肪酶、淀粉酶和蛋白酶)在小肠中起作用,双层包衣和酶的分层设计,以便不同的酶在不同部位释放并发挥作用,A正确。
B.胃蛋白酶的最适pH为1.5,胰酶的作用场所是小肠,小肠液的pH为7.6,故如果肠溶衣在胃中分解,胰酶的活性将会下降,B正确。
C.胰酶在小肠起作用,包含胰淀粉酶、胰脂肪酶、胰蛋白酶等多种酶,C正确。
D.吞服后药丸会经过咽、食道、胃、小肠等消化道器官进行消化,不会经过肝脏这种消化腺,D错误。
故选D。
4. “478呼吸睡眠法”能有效地调节呼吸,平复焦虑情绪,帮助睡眠,其步骤是:闭上眼睛,用鼻子吸气4秒→屏住呼吸7秒→用嘴缓缓呼气8秒。用鼻子吸气时( )
A 肺处于扩张状态B. 体内气体交换停止
C. 肋骨保持向内向下D. 膈肌和肋间肌都舒张
【答案】A
【解析】
【分析】此题考查了与呼吸运动有关的知识,肺与外界的气体交换是通过呼吸运动的原理实现的,当人吸气时,肋间肌和膈肌收缩,胸廓扩大,肺扩张,膈的顶部下降,肺内气压下降,气体入肺,完成吸气。
【详解】A.用鼻子吸气时,肋间肌和膈肌收缩,胸廓扩大,肺扩张,故A符合题意。
B.用鼻子吸气时,体内气体交换并没有停止,肺内气压小于外界气压,气体从呼吸道进入肺。故B不符合题意。
C.人吸气时,肋间肌收缩,牵拉肋骨向外向上运动,增大胸腔的前后径、左右径、上下径,故C不符合题意。
D.当人吸气时,肋间肌和膈肌收缩,而不是舒张,故D不符合题意。
故选A
5. 指夹式血氧仪(如图)可以方便、快捷地测出人体的血氧饱和度。血氧饱和度可用来反映血液能否为全身各器官运送足够的氧。由此推测,血氧仪检测的血管类型是( )
A. 动脉B. 静脉C. 毛细血管D. 三种血管皆可
【答案】A
【解析】
【分析】手指测血氧饱和度,是通过皮肤表面血管传送的系统,测定的结果是动脉的血氧饱和度。
【详解】血氧仪需要测量的指标:为血氧饱和度,血氧饱和度本身是反映动脉血液含氧量的指标(血液中被氧结合的氧合血红蛋白的容量占全部可结合的血红蛋白容量的百分比),指测的血氧饱和度,正常人一般都是在95%以上,这符合动脉的血氧饱和度。如果是静脉的血氧饱和度,非常低,不可能达到九十多的血氧的饱和度,A符合题意,BCD不符合题意。
故选A。
二、非选择题(共2题,除特殊赋分外,每空1分,共20分)
6. 请根据资料回答相关问题:
资料I:人体血液循环的体循环和肺循环通过心脏连通在一起,如图是血液循环过程中两个部位的气体交换情况,a、b代表气体,c~f代表血管。
(1)图中气体a主要代表______,血管d代表______。
(2)血液流经毛细血管c后,血液中的二氧化碳含量______。
(3)在肺循环中,血液由d流回心脏的______中,再经过心脏流向全身。
资料Ⅱ:青少年应积极锻炼身体,长期体育锻炼有助于提高心脏的功能。
(4)心脏是人体血液循环的动力器官,主要是由______组织构成。
(5)运动时,佩戴运动手环可方便测定人体每分钟脉搏次数,即人体手腕处______血管的每分钟跳动次数。正常情况下每分钟脉搏次数可以反映人的心率。
(6)据图1,对比长期进行体育锻炼的运动员和普通人,可以发现______。
(7)进一步检测发现,运动员心脏的每搏输出量较大,其心脏结构(图2)中,与主动脉相连的[ ]______的壁明显增厚,有助于为全身组织细胞提供丰富的______,以满足运动时所需的能量供给。可见长期运动使得心脏泵血功能明显提高。
【答案】(1) ①. 氧气##O2 ②. 肺静脉 (2)降低
(3)左心房 (4)肌肉
(5)动脉 (6)安静时和运动后运动员的心率都低于普通人,且运动员比普通人在运动前后心率变化的幅度小
(7) ① D左心室 ②. 氧气和营养物质
【解析】
【分析】图中a表示氧气,b表示二氧化碳,c肺部毛细血管,d肺静脉,f主动脉。
【小问1详解】
从外界到肺泡内的气体氧气浓度高于肺泡毛细血管内的氧气浓度,毛细血管中二氧化碳的浓度高于肺泡内的浓度,根据气体扩散作用的原理,气体总是由浓度高的地方向浓度低的地方扩散,故氧气由肺泡扩散到毛细血管中去,二氧化碳由毛细血管扩散到肺泡中去。a从肺泡进入毛细血管中,因此a是氧气。血管d连接在肺部毛细血管后和心脏相连,是肺静脉。
【小问2详解】
进行肺泡内的气体交换时,氧气由肺泡扩散到毛细血管中去,二氧化碳由毛细血管扩散到肺泡中去。这样血液由肺动脉送来的含氧少、二氧化碳多的静脉血变成了肺静脉运走的含氧多二氧化碳少的动脉血了。因此,血液流经肺部毛细血管c后,血液中的二氧化碳含量降低。
【小问3详解】
肺循环为右心室→肺动脉→肺部毛细血管→肺静脉→左心房,因此,在肺循环中,血液由d流回心脏的左心房中,再经过心脏流向全身。
【小问4详解】
心脏为人体的血液循环提供动力,心脏主要由心肌组成,心脏壁主要由肌肉组织构成。
【小问5详解】
脉搏即动脉搏动,动脉随着心脏有节律性的收缩和舒张,动脉管壁相应的出现扩张和回位的搏动,在体表浅动脉上可触到搏动。所以运动时,佩戴运动手环可方便测定人体每分钟脉搏次数,即人体手腕处动脉血管的每分钟跳动次数。正常情况下每分钟脉搏次数可以反映人的心率。
【小问6详解】
根据图1可以发现安静时和运动后运动员的心率都低于普通人,且运动员比普通人在运动前后心率变化的幅度小。
【小问7详解】
主动脉与心脏的左心室相连,左心室将血泵到全身各处。因此运动员心脏的结构中,与主动脉相连的D左心室的壁明显增厚,有助于为全身组织细胞提供丰富的营养物质和氧气,以满足运动时所需的能量供给。
7. 肾脏是泌尿系统的重要器官。图一是人体肾单位结构示意图;图二是显微镜下观察到的小鼠的肾脏切片,表1是科研人员研究退烧药A对肾脏功能影响的相关实验处理及结果呈现。请回答下列问题:
(1)肾脏是形成尿液的器官,排出人体产生的废物,图一中b处的血液与a处的血液成分相比,主要减少了______(至少写出两种物质)。
(2)肌酐是肌肉代谢产生的一种小分子毒素,人在大量运动或食用了大量肉类食品后,血液中的肌酐含量会增加。在肾脏内,肌酐随血液流经图一所示的[ ]______时,肌酐经滤过作用进入[ ]______中,当原尿流经肾小管时,肾小管对肌酐基本无______作用,所以肌酐随尿液排出体外,使得血浆中肌酐含量______,因此血浆中的肌酐含量是评价肾脏功能的重要指标之一。
(3)为研究退烧药A对肾脏功能的影响,科研人员进行了相关实验,处理方式及实验结果如下表1所示。
①研究者选取小鼠若干只,随机平均分成2组。表中横线处的处理方式是:______。
②科研人员在一段时间后检测了小鼠血浆中的肌酐含量,结果如上表所示。据实验数据,分析实验结果并得出结论:______。
③为找到导致这一结果的原因,科研人员制作了两组小鼠的肾脏切片,并用显微镜观察到实验组小鼠的肾小球毛细血管的周围部位出现细胞降解和明显凋亡的现象,如图二所示。依据观察结果,从结构与功能的角度分析,导致出现表1所示实验结果的原因是______。
【答案】(1)尿素、氧气
(2) ①. 1肾小球 ②. 2肾小囊 ③. 重吸收 ④. 降低
(3) ①. 每天注射0.2mL生理盐水 ②. 退烧药A对肾功能起抑制作用 ③. 肾小球的结构异常会导致其功能异常(通透性增大),故退烧药 A 可以引起肾小球的结构异常,从而导致其滤过(过滤)作用异常。
【解析】
【分析】(1)尿的形成包括肾小球和肾小囊内壁的过滤(过滤)作用和肾小管的重吸收作用。肾小球过滤的是血细胞和大分子的蛋白质,肾小管重吸收的是大部分的水、全部的葡萄糖和部分无机盐。
(2)图1是人体肾单位结构示意图,图1中各部分的结构名称为:a是肾动脉,b是肾静脉,1是肾小球,2是肾小囊,3是肾小管;图2是显微镜下观察到的小鼠的肾脏切片。
【小问1详解】
从a肾动脉流入肾脏的血液,在沿这条路线流经1肾小球时,通过肾小球的滤过作用和3肾小管的重吸收作用,血液中的部分尿素和尿酸等废物随尿液排出,因此b从肾静脉流出的血液中,尿素、尿酸等废物减少;血液流经肾小管周围的毛细血管时,血液与组织细胞发生了物质交换,组成3肾小管的细胞利用血液运来的氧气和养料分解有机物,产生的二氧化碳又扩散到血液,即血液中的氧气和养料进入组织细胞,组织细胞里的二氧化碳进入血液,因此肾静脉的血液里二氧化碳的含量高,氧气减少,养料减少的静脉血。
【小问2详解】
尿的形成主要包括两个连续的生理过程:肾小球的过滤作用和肾小管的重吸收作用。人在大量运动或食用了大量肉类食品后,血液中的肌酐含量会增加。在肾脏内,肌酐可经1肾小球的过滤作用进入2肾小囊形成原尿,但不能被3肾小管的重吸收。所以肌酐随尿液排出体外,使得血浆中肌酐含量降低,因此血浆中的肌酐含量是评价肾脏功能的重要指标之一。
【小问3详解】
①对照实验要遵循单一变量的原则,即除了变量不同外其他的条件都应该相同且适宜。该实验的变量是“退烧药A”,为了控制单一变量,故表中横线处的处理方式:每天注射0.2mL生理盐水。
②科研人员在一段时间后检测了小鼠血浆中的肌酐含量,结合题干表格数据可知:实验组小鼠血浆中的肌酐含量明显(92.27μml/L)高于对照组(67.07μml/L)。由此可推测退烧药A对肾功能起抑制作用。
③光学显微镜是由一个透镜或几个透镜的组合构成的一种光学仪器,主要用于放大微小物体成为人的肉眼所能看到的仪器。所以科研人员制作了两组小鼠的肾脏切片,需用显微镜观察观察到如图所示的现象。由上述观察结构可知,肾小球的结构异常会导致其功能异常(通透性增大),故退烧药A可以引起肾小球的结构异常,从而导致其滤过(过滤)作用异常。组别
处理方式
血浆中肌酐含量(μml/L)
对照组
——
67.07
实验组
每天注射0.2mL用生理盐水配制的物质A溶液
92.27
内蒙古鄂尔多斯市伊金霍洛旗2023-2024学年七年级下学期5月期中生物试题: 这是一份内蒙古鄂尔多斯市伊金霍洛旗2023-2024学年七年级下学期5月期中生物试题,共2页。
河北省保定地区2023-2024学年七年级下学期期中生物试题(原卷版+解析版): 这是一份河北省保定地区2023-2024学年七年级下学期期中生物试题(原卷版+解析版),文件包含河北省保定地区2023-2024学年七年级下学期期中生物试题原卷版docx、河北省保定地区2023-2024学年七年级下学期期中生物试题解析版docx等2份试卷配套教学资源,其中试卷共23页, 欢迎下载使用。
内蒙古鄂尔多斯市伊金霍洛旗2023-2024学年七年级上学期期末生物试题(原卷版+解析版): 这是一份内蒙古鄂尔多斯市伊金霍洛旗2023-2024学年七年级上学期期末生物试题(原卷版+解析版),文件包含精品解析内蒙古鄂尔多斯市伊金霍洛旗2023-2024学年七年级上学期期末生物试题原卷版docx、精品解析内蒙古鄂尔多斯市伊金霍洛旗2023-2024学年七年级上学期期末生物试题解析版docx等2份试卷配套教学资源,其中试卷共19页, 欢迎下载使用。

