福建省南平市高级中学2023-2024学年高二下学期期中考试地理试题(原卷版+解析版)
展开(考试时间:75分钟满分:100分)
注意事项:
1.答卷前,考生务必将班级、姓名、座号填写清楚。
2.每小题选出答案后,填入答案卷中。
3.考试结束,考生只将答案卷交回,试卷自己保留。
第Ⅰ卷(选择题共48分)
一、选择题:本卷共16题,每题3分,共48分,每小题只有一个选项符合题意。
陉是指山脉中断的地方。军都陉为太行八陉中最北一陉(从南口到八达岭,长二十多千米,因多关城被称为关沟),它是太行山与燕山山脉的分界线。每年3月底到4月初,关沟及两侧坡上桃花和杏花盛开,穿行其间的北京至延庆铁路线上的列车被人们誉为“开往春天的列车”。下图是小明绘制的关沟周边地理简图。据此完成下面小题。
1. 在古代,关沟多布局关城的原因是当地( )
A. 地理位置重要B. 商业贸易繁荣C. 地形平坦开阔D. 农牧产业发达
2. 小明实地考察发现,关沟两侧山坡上的自然环境差异很小,这反映了两山脉分界的( )
①确定性②模糊性③过渡性④动态性
A. ①②B. ②③C. ①④D. ③④
3. 乘坐“开往春天的列车”的乘客发现,关沟桃花及杏花盛开时间要晚于北京城内,主要影响因素是( )
A. 纬度B. 光照C. 风力D. 地势
【答案】1 A 2. B 3. D
【解析】
【1题详解】
结合材料“陉是指山脉中断的地方。军都陉为太行八陉中最北一陉(从南口到八达岭,长二十多千米,因多关城被称为关沟)”可以看出,关沟是山脉内的豁口,南北交通必经之地,在此布局关城可以有效起到防御作用,A正确;商业贸易繁荣、地形平坦开阔以及农牧产业发达均不是在豁口处布局城墙的主要原因,BCD错误。故选A。
【2题详解】
关沟两侧山坡上的自然环境差异很小,这反映了两山脉分界这种自然界线的模糊性和过渡性,②③正确;确定性和动态性对应的是人为规定的行政界线,①④错误。故选B。
3题详解】
关沟桃花及杏花盛开时间要晚于北京城内,两者差异最大的是海拔地势,关外地势较高,同等条件下温度更低,开花时间较晚,D正确;两区域纬度相差不大,故光照也相差不大,AB错误;风力对于植物开花的早晚影响不大,C错误。故选D。
【点睛】区域是实实在在的物质内容,包括自然、人文、经济区域。区域具有一定的界线,有的明确,如国界线,省界线等;有的模糊,如气候区,植被区,降水区等。第一,区域整体性。区域内各要素相互作用、相互影响构成的一个整体;区域自然地理要素包括地质地貌、气候、水文、生物、土壤等;区域人文地理要素包括居民生产生活、制度组织、意识形态、文化等。第二,区域差异性。区域之间的差异,每个区域都有自身的特性;区域之间的差异是绝对的,而区域之间的共性是相对的。第三,区域开放性。一个区域与其他区域发生的各种联系;随着区域的开放性不断提高,与外界的交流联系日益广泛。第四,区域动态性。区域的类型和范围是可以变动的。
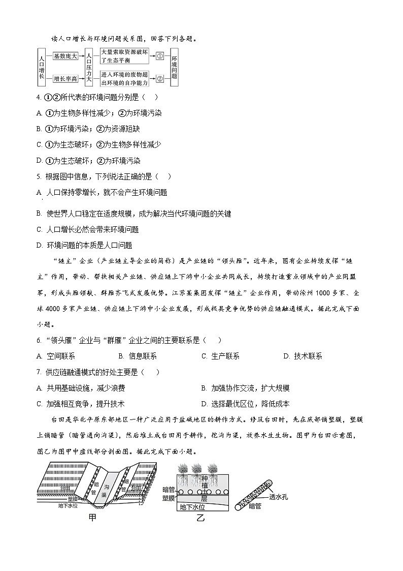
读人口增长与环境问题关系图,回答下列各题。
4. ①②所代表的环境问题分别是( )
A. ①为生物多样性减少;②为环境污染
B. ①为环境污染;②为资源短缺
C. ①为生态破坏;②为生物多样性减少
D. ①为生态破坏;②为环境污染
5. 根据图中信息,下列说法正确的是( )
A. 人口保持零增长,就不会产生环境问题
B. 使世界人口稳定在适度规模,成为解决当代环境问题的关键
C. 人口增长必然会带来环境问题
D. 环境问题的本质是人口问题
【答案】4. D 5. B
【解析】
【4题详解】
大量索取资源破坏了生态平衡导致生态破坏,故①为生态破坏,AB错误;进入环境的废物超出环境的自净能力导致环境污染问题,故②为环境污染,C错误,D正确。故选D。
【5题详解】
即使人口零增长,由于人类个人需求等多方面问题仍会产生环境问题,A错误;控制住世界人口的增长,使世界人口稳定在适度规模是解决当代环境问题的关键,B正确;人口合理增长不会带来环境问题,C错误;环境问题本质上是发展问题,D错误。故选B。
【点睛】环境问题,是指由于人类活动作用于周围环境所引起的环境质量变化,以及这种变化对人类的生产、生活和健康造成的影响。
“链主”企业(产业链主导企业的简称)是产业链的“领头雁”。近年来,国有企业持续发挥“链主”作用,带动、帮扶相关产业链、供应链上下游中小企业共同成长,持续打造重点领域中的产业同盟军,形成头雁领航、群雁齐飞式发展优势。江苏某集团发挥“链主”企业作用,带动徐州1000多家、全球4000多家产业链、供应链上下游中小企业发展,形成极具竞争优势的供应链融通模式。据此完成下面小题。
6. “领头雁”企业与“群雁”企业之间的主要联系是( )
A. 空间联系B. 信息联系C. 生产联系D. 技术联系
7. 供应链融通模式的好处主要是( )
A. 共用基础设施,减少浪费B. 加强协作交流,扩大规模
C. 加强相互竞争,提升技术D. 选择最优区位,降低成本
【答案】6. C 7. B
【解析】
【分析】
【6题详解】
由材料可知,头雁领航、群雁齐飞式发展是“链主”企业带动、帮扶相关产业链、供应链上下游中小企业,说明“领头雁”企业与“群雁”企业之间主要是生产联系,C正确;“领头雁”企业与“群雁”企业之间虽然存在空间联系、信息联系和技术联系,但这些并非主要联系,排除A、B、D。故选C。
【7题详解】
供应链融通模式是“链主”企业与相关产业链、供应链上下游中小企业之间的融通联系,是相互协作而非竞争,C错误,B正确;供应链融通模式下,企业在空间上存在一定的距离,不一定能共用基础设施,排除A;该模式不是跨国公司的布局模式,企业在布局时会考虑多方面的因素,不一定布局在最优区位,排除D。故选B。
【点睛】主导产业是指那些在某个时期内具有较高发展速度、对一个经济体的发展起主要推动作用的产业。主导产业有两个主要特征:一是它们的增长率高于国民经济总增长率;二是它们对国民经济的拉动作用高于平均水平。
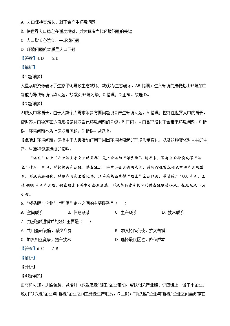
台田是华北平原东部地区一种广泛应用于盐碱地区的耕作方式。修筑台田时,先在底部铺塑膜,塑膜上铺暗管(暗管通向沟渠),然后堆土成台田用于耕作,挖沟为渠,放养水生生物。图甲为台田示意图,图乙为图甲中虚线部分剖面图。据此完成下面小题。
8. 华北盐碱地分布区表层土壤盐分最高的季节是( )
A. 春季B. 夏季C. 秋季D. 冬季
9. 塑膜、暗管、沟渠、台田的作用是( )
A. 堆土成台主要是为了便于设施埋放B. 塑膜主要起到防渗保水的作用
C. 暗管主要是为土壤排水、排盐D. 沟渠主要是为台田灌溉
【答案】8. A 9. C
【解析】
【8题详解】
华北地区是温带季风气候,夏季降水多,丰富的降水将表层土壤中的盐分淋溶,表层土壤盐分最低,B错误;华北地区春季气温回升,蒸发旺盛,降水较少,故表层土壤盐分最高,A正确;秋季气温开始下降,蒸发减弱,表层土壤中的盐分相对春季低,冬季蒸发最弱,表层土壤盐分较低,CD错误。所以选A。
【9题详解】
由材料“修筑台田时,先在底部铺塑膜,塑膜上铺暗管(暗管通向沟渠),然后堆土成台田用于耕作,挖沟为渠,放养水生生物”可知,堆土成台主要是为了耕作,A错误;塑膜主要阻挡盐分在旱季和雨季上下移动,缓解田地盐碱化,B错误;暗管主要是为土壤排水、排盐,C正确;沟渠主要是为了放养水生生物,D错误。所以选C。
【点睛】土壤盐渍化是指土壤底层或地下水的盐分随毛管水上升到地表,水分蒸发后,使盐分积累在表层土壤中的过程。是指易溶性盐分在土壤表层积累的现象或过程,也称盐碱化。中国盐渍土或称盐碱土的分布范围广、面积大、类型多,总面积约1亿公顷。主要发生在干旱、半干旱和半湿润地区。盐碱土的可溶性盐主要包括钠、钾、钙、镁等的硫酸盐、氯化物、碳酸盐和重碳酸盐。硫酸盐和氯化物一般为中性盐,碳酸盐和重碳酸盐为碱性盐。
在我国乡村发展历程中,介于县城和乡村之间的建制镇发挥着重要作用。近年来随着国家对县城和乡村的投资力度增大,县城对乡村地区的服务功能愈发突出,镇逐渐成为城乡建设中的薄弱环节。下图示意广东某典型县域“县—镇一村”空间服务结构的演变。完成下面小题。
10. 服务结构模式由阶段Ⅰ向阶段Ⅱ演变直接得益于( )
A. 县城的范围扩大B. 交通条件的改善
C. 农业规模化推广D. 建制镇企业发展
11. 与阶段Ⅰ相比,阶段Ⅱ的建制镇( )
A. 村民就业比例降低B. 服务空间范围缩小
C. 医疗教育水平降低D. 商品交易类型减少
12. 当前建制镇对农村地区服务职能依然突出的县域可能是( )
A. 大城市周边直接管辖县B. 平原上以农业为主县
C. 经济水平落后的山区县D. 行政区划面积较小的县
【答案】10. B 11. A 12. C
【解析】
【10题详解】
交通条件的改善可以加强县—镇一村的空间联系,结合图示内容可知,与阶段Ⅰ相比,阶段Ⅱ县与镇的空间联系增强,村与镇的空间联系渠道由单一向多点多重联系转变,服务结构的变化主要得益于交通条件的改善,B正确;与县城的范围变化、农业规模和建制镇企业发展关系不大,ACD错误。故选B。
【11题详解】
读图可知,与阶段Ⅰ相比,阶段Ⅱ以建制镇为局域中心的半封闭式服务网络解体,县城对乡村的服务功能增强,这会使更多村民到县城就业,建制镇吸引村民就业比例降低,A正确;由于交通条件改善,建制镇之间联系增强,建制镇的服务空间范围可能会扩大,B错误;随着社会经济的发展和交通条件的改善,建制镇的医疗教育设施水平将有所提高,C错误;各建制镇之间及其与县城联系增强,建制镇的商铺进货渠道更通畅,商品交易类型不会减少,D错误。故选A。
【12题详解】
由材料可知,介于县城和乡村之间的建制镇一直发挥着重要作用,故经济欠发达的山区县交通不便,县城难以辐射县域大部分的农村地区,仍然需要局域中心即建制镇发挥服务功能,C正确,ABD错误。故选C。
【点睛】在城市体系中,城市等级越高,数量越少,功能越多,服务范围越大,同级别城市距离越远;等级越低,数量越多,功能越少,服务范围越小,同级别城市距离越近。高一级别城市一般覆盖低一级别城市的功能和服务范围;同一级别的城市功能相似,服务范围相互排斥,但也有可能有重叠现象。
2023年5月开始的加拿大森林山火持续了4个月,其中分布广泛的地下泥炭层阴燃形成“僵尸火”,助长了加拿大的超级山火。泥炭层是指河流沉积平原或山间谷地等容易积水的低湿地段,由大量因缺氧分解不充分的水生植物有机残体积累而形成的物质层。完成下面小题。
13. 加拿大泥炭层分布广的主要原因有( )
①气候湿冷,微生物分解缓慢 ②地势低洼,河湖水域分布多
③植物丰富,有机残体数量多 ④纬度较高,冻土广布
A. ①②B. ①③C. ②③D. ③④
14. 推测加拿大泥炭层的燃烧特点为( )
A. 地表燃烧,碳排放量小B. 地表燃烧,碳排放量大
C. 地下燃烧,碳排放量小D. 地下燃烧,碳排放量大
【答案】13. B 14. D
【解析】
【分析】
【13题详解】
泥炭是沼泽发育过程中的产物,由沼泽植物的残体在多水的无氧条件下不能完全分解堆积而成,说明泥炭的形成需要大量的沼泽植物及丰富的水分,气候湿冷。加拿大泥炭层分布广的主要原因是气候湿冷, 微生物分解缓慢,植物丰富,有机残体数量多,①③对,②④错。故选B。
【14题详解】
发生在地表之下的泥炭层中,泥炭层是植物、细菌、真菌和微生物在泥土中分解,日积月累堆积而形成的有机物层,因此泥炭层可以燃烧,就像煤炭一样。因为它燃烧在地底下,只见烟雾,见不到明火,燃烧不充分,因此碳排放量大,D正确,ABC错误。故选D
【点睛】泥炭的形成条件:①物质来源:动植物遗体等有机物质;②气候条件:潮湿、低温阴凉、多雨;③地理环境:有稳定的水体;④构造条件:构造沼泽要持续缓慢沉降泥炭沼泽在较长的时间尺度内是不断沉降的,其沉降的速度与植物遗体堆积的速度相同时,泥炭层堆积越来越厚。当沼泽的沉降速度大于植物遗体的堆积速度时,植物会被水淹死,泥炭化作用终止。当沼泽基底沉降速度小于植物遗体堆积速度时,植物的遗体分解,同样泥炭化作用停止。
双转移是广东省创造性地提出的对劳动力转移和产业转移的统称。下图为广东省双转移示意图。据此完成下面小题。
15. 下列有关图示双转移的说法,正确的是( )
A. X转移指劳动力转移,Y转移指产业转移B. Y内部转移指由第三产业向第二产业转移
C. X转移加速可促进Y区间转移D. X转移加速可促进Y内部转移
16. “双转移”战略给广东带来的影响是( )
A. 珠三角地区对劳动力需求增加B. 省内区域发展水平差距增大
C. 促进了欠发达地区的城市化D. 珠三角地区的发展潜力下降
【答案】15. D 16. C
【解析】
【15题详解】
根据材料可知,双转移是广东省创造性地提出对劳动力转移和产业转移的统称。劳动力转移一般是从经济落后地区转移到经济发达地区,产业转移一般是从经济发达地区转移到经济落后地区。图中珠三角地区相比粤北、粤东、粤西经济发达,则劳动力转移应该是Y区间转移,产业转移应该是X,而Y内部转移应该是指本地区产业向第二、三产业转移。X转移指产业转移,Y区间转移指劳动力转移,A错误。Y内部转移应该是指本地区产业向第二、三产业转移或第二产业向第三产业转移,B错误。 X产业转移加速可促进Y内部转移,C错误, D正确。故选D。
【16题详解】
双转移是广东省创造性地提出的对劳动力转移和产业转移的统称,产业转移可以缩小不同区域发展水平差距,促进合作共赢,促进了欠发达地区的城市化,提高经济发展水平,B错误,C正确,珠三角地区重点发展第三产业,高科技产业,需要大量高素质的劳动力,促进产业结构升级,提升发展潜力,A错误,双转移可以资源优势互补,提升珠三角地区的发展潜力,D错误,故选C。
【点睛】产业转移的规律:(1)转移主体:先是劳动密集型产业和轻工业转移,然后是资金、技术密集型产业和重工业转移。(2)转移方向:由发达国家或地区向发展中国家或欠发达地区转移。产业转移并非只是发达国家向发展中国家进行产业转移(利用发展中国家廉价劳动力资源、地价、资源,占领当地市场);发展中国家为了利用发达国家的技术优势、信息优势、投资环境,避开关税壁垒也向发达国家进行产业转移。
第Ⅱ卷(非选择题共52分)
二、非选择题:本卷共3题,共52分。
17. 阅读图文材料,回答下列问题。
都市圈是以一个或多个中心城市为核心,以发达的联系通道为依托,由核心城市及外围社会经济联系密切的地区所构成的城市功能地域。2017年郑州被国家确定为国家中心城市建设;2023年郑州都市圈获批。郑州都市圈将从构建“主副协同、区域统筹、圈层一体”的发展新格局出发,重点推动都市圈交通、产业、公共服务、水利、能源生态等专项规划和建设。下图为郑州都市圈区域示意图。
(1)从产业发展的角度,预测未来郑州都市圈核心圈层第二产业结构的变化。
(2)从城市的辐射功能角度,分析郑州市对都市圈内其它区域的影响。
【答案】(1)第二产业比例下降;第二产业内部,资源密集或劳动密集型产业下降,技术密集型或资金密集型产业比例上升。
(2)获得郑州市的资金、技术与管理经验;推进交通、通信等基础设施建设;与中心城市错位发展,接受郑州市产业转移;提升经济活力,促进经济发展。
【解析】
【分析】本题以郑州都市圈为材料,涉及区域经济发展、区域产业结构以及城市辐射功能的相关知识,考查学生材料信息提取能力、地理知识调用分析能力,体现了区域认知、综合思维以及地理实践力的地理学科核心素养。
【小问1详解】
随着社会经济的发展,第三产业比重不断提高,第二产业占比减低;第二产业内部,资源密集型和劳动力密集型等附加值较低的产业比重下降,技术密集型和资金密集型等附加值较高的产业比重上升。
【小问2详解】
城市的辐射功能主要指中心城市为区域内的中小城市提供资金、技术、经验等。郑州市雄厚的资金向周边输出,加大郑州都市圈新兴产业投资力度;郑州市优质人才资源和技术向郑州都市圈内扩散,缩短技术进步的周期;郑州市作为郑州都市圈的龙头城市,对内对外均交通便捷,能够推动区域的交通、通信等基础设施的建设,为腹地产品出口提供通道;郑州都市圈的其它城市可以接受郑州市的产业转移,促进产业升级,促进经济发展;郑州市先进的创意、理念向郑州都市圈辐射,能促进都市圈思想观念的进步,提升经济活力,助推产业升级。
18. 阅读图文材料,完成下列要求。
攀枝花地处中国西南川滇结合部,是四川通往华南、东南亚沿边、沿海口岸的最近点,也是“南方丝绸之路”上重要的交通枢纽和商贸物资集散地。攀枝花拥有丰富的矿产资源,是我国一座典型的资源型城市。2016年,全市三大产业结构比值为3.4:70.5:26.1。尽管攀枝花产业结构调整已取得显著成效,但仍然存在许多亟待解决的结构性矛盾和问题。近年来,攀枝花积极发展养老养生、休闲旅游、医疗服务等康养产业,产业结构逐渐优化。下图示意2016~2020年攀枝花市三大产业增值对比。
(1)指出攀枝花在产业结构调整中存在的主要问题。
(2)说明攀枝花立足当前优势,实现产业转型升级的措施。
(3)从市场角度,分析攀枝花发展康养产业的有利条件。
【答案】(1)产业结构升级缓慢,以第二产业为主的结构仍未改变;产业结构同质化突出,其他产业发展严重滞后。
(2)优化产业布局,促进上下游企业的合理集聚,形成产业规模效益;延长产业链,增加附加值,促进产业结构升级;积极发展养老养生、休闲旅游、医疗服务等康养产业,营造地区品牌;加快以旅游业、物流业为龙头的现代服务业发展,提升城市服务业水平;加强高水平战略资源开发基地建设,实现资源可持续发展。
(3)早期环境污染严重,引发较多健康问题;老年人口比重大,对医疗养生需求大;经济较发达,民众医疗康养意识增强;地理位置优越,交通便利,跨区域求医人员多。
【解析】
【分析】本地区以攀枝花为例,设置3个小题,考查产业结构、工业区位因素变化等相关知识;难度较小,内容一般,重在培养学生的综合思维、区域认知、地理实践力等地理核心素养。
【小问1详解】
根据材料可得,该地区产业结构升级换面,从2016-2020年,第二产业为主的结构仍未改变;2016年,全市三大产业结构比值为3.4:70.5:26.1。说明该地区产业结构同质化突出,其他产业发展严重滞后。
【小问2详解】
本道题主要考查产业转型的举措;“攀枝花积极发展养老养生、休闲旅游、医疗服务等康养产业,产业结构逐渐优化。”首先结合材料,对于第二产业,可以优化产业布局,促进上下游企业的合理集聚,形成产业规模效益;延长产业链,增加附加值,促进产业结构升级;该地区为河谷地区,环境较好,可以积极发展养老养生、休闲旅游、医疗服务等康养产业,营造地区品牌;加快以旅游业、物流业为龙头的现代服务业发展,提升城市服务业水平;针对资源枯竭转型可以加强高水平战略资源开发基地建设,实现资源可持续发展。
【小问3详解】
该地区发展康养产业,首先环境优良,该地区早期以重工业为主,早期环境污染严重,引发较多健康问题;此外作为传统工业城市,老年人口比重大,对医疗养生需求大;经济较发达,民众医疗康养意识增强;该地区还吸引众多外地游客,地理位置优越,交通便利,跨区域求医人员多。
19. 阅读图文材料,完成下列要求。
2020年中国南水北调集团有限公司成立,主营调水工程建设与运营、城市供水、沿线资源开发等。已建成的南水北调中线和东线工程以明渠为主,全长约2899km,输水线路的日常运行耗电量巨大。该公司计划在中、东线输水明渠上建设水面光伏发电(左图),采用“自用自发、余电上网(国家电网)”的运营模式,被誉为我国的“绿色长城”。右图示意南水北调中、东线路线分布。
(1)从工程建设的角度,分析明渠较管道的优势。
(2)简述在输水明渠上建设水面光伏发电的经济效益。
(3)指出中、东线水面光伏工程被誉为“绿色长城”的原因。
(4)有人建议该企业在东线工程沿线依托水资源打造多个主题公园,以促进企业进一步发展。对此你是否赞同,并说明理由。
【答案】(1)修建难度低;工程量小,造价低;维护方便。
(2)水面光伏不占用土地,可减少用地成本;为输水线路提供日常运行耗电,减少运行成本;已有线路长,水面面积大,总发电量大,余电经济效益高;可减少水面蒸发,保证输水收益。
(3)光伏发电是一种清洁能源,能节约能源,减少碳排放;可改善工程本身和沿线地区能源消费结构,减少大气污染。
(4)赞同。南水北调工程知名度高,主题公园吸引力强;东部地区人口稠密、经济发达,消费市场广阔;可增加企业的经济收入。
不赞同。沿线地区用地紧张,土地租金较高(投资较大);工程建设易造成水体污染,影响供水水质;破坏沿线地区生态环境。
【解析】
【分析】本题以南水北调为背景,涉及清洁能源的开发利用、意义和水资源开发等相关知识点,要求学生能够结合图文材料比较工程建设的优、缺点,分析水面光伏发电的经济效益和生态效益,判断依托水资源提升旅游收入的可行性。重点围绕南水北调工程的综合开发考查学生对二、三产业的认知,体现出综合思维、区域认知和人地协调观的综合运用。
【小问1详解】
本题考查工程建设的优、缺点。管道和明渠的优、缺点可以从修建和维护难度、修建和维护成本、工程量等方面进行比较,明渠修建于地面上,有修建难度小、工程量小、成本低、维护方便的特点。
【小问2详解】
本题考查水面光伏发电的经济效益。南水北调、城市供水、光伏发电都是该公司的主营业务,水面光伏发电不仅可以通过发电创造经济价值,还可以保障输水和供水的经济效益。输水渠日常运行耗电量巨大,发电可以降低其用电成本,余电可并入国家电网增加收益。同时在输水明渠上建光伏板可以节约用地成本,减少水面的太阳辐射,减少水体的蒸发,保障城市供水的经济效益。
【小问3详解】
本题考查清洁能源的生态效益。中、东线水面光伏工程被誉为“绿色长城”是因为对沿线地区生态环境和大气质量起到了明显的改善作用。这是因为光伏发电本身是一种清洁能源,可以节能减排,并且调整沿线地区能源消费结构,减轻大气污染。
【小问4详解】
本题从人地协调的角度,考查辩证看待自然环境与人类活动的关系。本题属于开放性问题,若选择赞同,应侧重从有利区位条件和有利影响回答,依托水资源打造的主题公园,可以借助南水北调工程的知名度,吸引消费者。同时,中、东线工程主要位于我国东部地区,经济发展水平高,消费能力强,还可以为企业额外带来旅游的收入。若选择不赞同,应侧重从不利区位条件和不利影响回答,由于中、东线工程主要位于我国东部地区,所以存在用地紧张、地价较高的问题,同时工程建设可能会对沿线地区生态环境以及水质造成影响。
福建省南平市2024届高三第三次质量检测地理试题(原卷版+解析版): 这是一份福建省南平市2024届高三第三次质量检测地理试题(原卷版+解析版),文件包含福建省南平市2024届高三第三次质量检测地理试题原卷版docx、福建省南平市2024届高三第三次质量检测地理试题解析版docx等2份试卷配套教学资源,其中试卷共16页, 欢迎下载使用。
江苏省无锡市市北高级中学2023-2024学年高二下学期5月期中考试地理试题(原卷版+解析版): 这是一份江苏省无锡市市北高级中学2023-2024学年高二下学期5月期中考试地理试题(原卷版+解析版),文件包含江苏省无锡市市北高级中学2023-2024学年高二下学期5月期中地理试题原卷版docx、江苏省无锡市市北高级中学2023-2024学年高二下学期5月期中地理试题解析版docx等2份试卷配套教学资源,其中试卷共25页, 欢迎下载使用。
福建省厦门市湖滨中学2023-2024学年高二下学期期中考试地理试题(原卷版+解析版): 这是一份福建省厦门市湖滨中学2023-2024学年高二下学期期中考试地理试题(原卷版+解析版),文件包含福建省厦门市湖滨中学2023-2024学年高二下学期期中考试地理试题原卷版docx、福建省厦门市湖滨中学2023-2024学年高二下学期期中考试地理试题解析版docx等2份试卷配套教学资源,其中试卷共21页, 欢迎下载使用。

