安徽省皖南八校2024届高三下学期4月第三次联考化学试卷(原卷版+解析版)
展开这是一份安徽省皖南八校2024届高三下学期4月第三次联考化学试卷(原卷版+解析版),文件包含安徽省皖南八校2024届高三下学期4月第三次联考化学试卷原卷版docx、安徽省皖南八校2024届高三下学期4月第三次联考化学试卷解析版docx等2份试卷配套教学资源,其中试卷共33页, 欢迎下载使用。
考生注意:
1.本试卷分选择题和非选择题两部分。满分100分,考试时间75分钟。
2.考生作答时,请将答案答在答题卡上。选择题每小题选出答案后,用2B铅笔把答题卡上对应题目的答案标号涂黑;非选择题请用直径0.5毫米黑色墨水签字笔在答题卡,上各题的答题区域内作答,超出答题区域书写的答案无效,在试题卷、草稿纸上作答无效。
3.本卷命题范围:高考范围。
可能用到的相对原子质量:H 1 C 12 N 14 O 16 Na 23 CI 35.5 V 51 Bi 209
一、选择题(本大题共14小题,每小题3分,共42分。在每小题给出的四个选项中,只有一项是符合题目要求的)
1. 宋代《千里江山图》中大量使用两种含铜的矿物颜料。对于如图所示转化关系,下列说法正确的是
A. 反应①②③均为氧化还原反应
B. 孔雀石颜料和蓝铜矿颜料受热都可能变为黑色
C. 保存古画需控制温度和湿度,目的是防止孔雀石颜料等被氧化
D. 孔雀石颜料、蓝铜矿颜料耐酸碱腐蚀
【答案】B
【解析】
【详解】A.反应①②均为氧化还原反应,③的化学方程式为,是非氧化还原反应,A错误;
B.和受热分解都可能生成黑色固体CuO,B正确;
C.古画主要由纸张和绢、绫、锦等织物构成,易受潮和氧化,不易被氧化,C错误;
D.孔雀石颜料、蓝铜矿颜料的主要成分都能与酸反应,不耐酸腐蚀,D错误;
故选B
2. 化学与生产、生活、科技等密切相关,下列说法正确的是
A. 二氧化硫具有氧化性,常添加于葡萄酒中起保质作用
B. 制造5G芯片的氮化铝晶圆属于传统无机非金属材料
C. 碲化镉(CdTe)是制备太阳能薄膜电池的关键原材料;太阳能电池将化学能转化为电能
D. 我国科学家首次合成大面积全碳纳米材料——石墨炔,石墨炔与石墨互为同素异形体
【答案】D
【解析】
【详解】A.二氧化硫添加于葡萄酒中起保质作用,是利用其还原性,而不是氧化性,故A错误;
B.传统无机非金属材料是指硅酸盐产品,氮化铝属于新型无机非金属材料,故B错误;
C.太阳能电池将光能转化为电能,故C错误;
D.据题意可知,石墨炔是一种碳单质,与石墨互为同素异形体,故D正确;
故选D。
3. 点击化学(Click chemistry),又译为“链接化学”“速配接合组合式化学”,主旨是通过小单元的拼接,来快速可靠地完成形形色色分子的化学合成。一价铜催化的叠氮化物炔烃环加成反应可谓点击化学中的第一个经典之作,下列说法正确的是
A. 基态的核外电子有15种空间运动状态
B. N、O、C的第一电离能由大到小的顺序是O>N>C
C. 中σ键与π键的数目之比为4∶1
D. 丙炔的键线式为
【答案】C
【解析】
【详解】A.基态的核外电子排布式为,核外电子分布在14个轨道上,因此电子的空间运动状态有14种,A错误;
B.同一周期从左到右,元素的第一电离能逐渐增大,但由于N原子的2p轨道有3个电子,处于半充满状态,比较稳定,其第一电离能大于O原子的第一电离能,B错误;
C.中有8个σ键、2个π键,则σ键与π键的数目之比为4∶1,C正确;
D.丙炔中含三键的C为sp杂化,形成直线形分子,键角180°,D错误;
故选C。
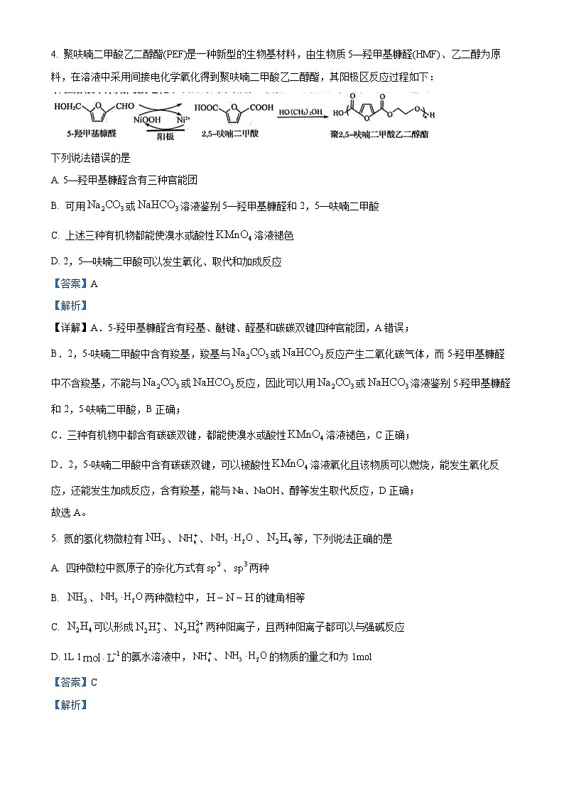
4. 聚呋喃二甲酸乙二醇酯(PEF)是一种新型的生物基材料,由生物质5—羟甲基糠醛(HMF)、乙二醇为原料,在溶液中采用间接电化学氧化得到聚呋喃二甲酸乙二醇酯,其阳极区反应过程如下:
下列说法错误的是
A. 5—羟甲基糠醛含有三种官能团
B. 可用或溶液鉴别5—羟甲基糠醛和2,5—呋喃二甲酸
C. 上述三种有机物都能使溴水或酸性溶液褪色
D. 2,5—呋喃二甲酸可以发生氧化、取代和加成反应
【答案】A
【解析】
【详解】A.5-羟甲基糠醛含有羟基、醚键、醛基和碳碳双键四种官能团,A错误;
B.2,5-呋喃二甲酸中含有羧基,羧基与或反应产生二氧化碳气体,而5-羟甲基糠醛中不含羧基,不能与或反应,因此可以用或溶液鉴别5-羟甲基糠醛和2,5-呋喃二甲酸,B正确;
C.三种有机物中都含有碳碳双键,都能使溴水或酸性溶液褪色,C正确;
D.2,5-呋喃二甲酸中含有碳碳双键,可以被酸性溶液氧化且该物质可以燃烧,能发生氧化反应,还能发生加成反应,含有羧基,能与Na、NaOH、醇等发生取代反应,D正确;
故选A。
5. 氮的氢化物微粒有、、、等,下列说法正确的是
A. 四种微粒中氮原子的杂化方式有、两种
B. 、两种微粒中,的键角相等
C. 可以形成、两种阳离子,且两种阳离子都可以与强碱反应
D. 1L 1的氨水溶液中,、的物质的量之和为1ml
【答案】C
【解析】
【详解】A.、、、四种微粒中氮原子的杂化方式都是'杂化,A错误;
B.中N原子提供孤电子对与水分子共用,形成配位键,孤电子对消失,成键电子对之间的排斥作用减小,的键角变大.即中的键角大于中的键角,B错误;
C.的电子式为,每个N原子都有孤电子对,可以结合形成、,这两种阳离子和类似,能与强碱反应,C正确;
D.氨水中的含氮微粒为、、,根据氮原子守恒可知、、的物质的量之和为1ml,D错误;
答案选C。
6. 某MOFs多孔材料刚好可将“固定”,实现了与分离并制备,如图所示。
已知: 。
下列说法错误的是
A. 气体温度升高后,反应的平衡常数减小
B. 增大压强,增大程度大于增大程度
C. 生成的反应为
D. 分别用和制备等量的硝酸,转移电子数后者是前者的2倍
【答案】D
【解析】
【详解】A.为放热反应,升高温度,平衡向逆反应方向移动,平衡常数减小,A正确;
B.增大压强,、均增大,平衡正向移动,增大程度大于增大程度,B正确;
C.与和反应生成,化学方程式为,C正确;
D.和中N的化合价均为+4价。生成中N的化合价为+5价故制备等量的硝酸。两者转移电子数相等,D错误;
故选D。
7. 实验是探究元素化合物性质的重要方法。利用下列实验装置和试剂观察到的现象和所得结论正确的是
A. AB. BC. CD. D
【答案】B
【解析】
【详解】A.①与②反应产生,使溴水褪色,体现了的还原性,A错误;
B.①与②反应产生,氧化生成,遇KSCN变红色,反应中物质氧化性强弱顺序为,B正确;
C.进入③的是和HCl的混合气体,无法证明酸性:,C错误;
D.石蕊试液不变色是由于铝被浓硝酸钝化,钝化也是化学变化,D错误;
故选B。
8. 某化合物M的结构如图所示。L、W、X、Y、Z为原子序数依次增大的同周期主族元素,其中基态L原子仅s能级上填充电子,基态X原子的价电子排布式为。下列说法正确的是
A. L、W、X、Y、Z均位于元素周期表的p区
B. L形成的单质在Y形成的单质中燃烧主要生成
C. X单质中原子间的作用力只有共价键
D. 化合物属于非极性分子
【答案】D
【解析】
【分析】L、W、X、Y、Z为原子序数依次增大的同周期主族元素,基态L原子仅s能级上填充电子,结合L形成+1价离子,故L为Li,基态X原子的价电子排布式为,且X能形成4个共价键,故X为C,原子序数在Li和C之间的元素为Be、B,且W形成4个共价键,则W为B,Y可以形成2个共价键,故Y为O,则Z为F,L、W、X、Y、Z分别为Li、B、C、O、F。据此分析作答。
【详解】A.Li属于s区,其余4种元素属于p区,A错误;
B.Li在中燃烧只能生成,B错误;
C.碳单质有多种,比如石墨中原子间不只有共价键,还存在范德华力,C错误;
D.化合物中B的价层电子对数为3,为杂化,且无孤电子对,形成平面正三角形结构,分子中正负电中心重合,属于非极性分子,D正确;
故选D。
9. 一定温度下,在1L恒容密闭容器中,发生“甲烷重整”反应:,其原理如下所示。
已知“甲烷重整”反应在不同温度下的化学平衡常数如下表所示:
下列说法错误的是
A. 物质a可能是FeO
B. 该反应在任何温度下均可自发进行
C. 若减小的值,则的平衡转化率增大
D. 1000℃,若容器中、,则反应处于平衡状态
【答案】B
【解析】
【详解】A.由反应①可知,氢元素被还原,则铁元素被氧化,所以物质a可能是FeO,A正确;
B.该反应的,根据表中数据,升高温度,化学平衡常数增大,则正反应为吸热反应,,根据反应可自发进行,可知该反应在高温下可能自发进行,B错误;
C.若减小的值,即相当于增加水蒸气的浓度,化学平衡正向移动,则的平衡转化率增大,C正确;
D.1000℃,若容器中,,则,则此时反应处于平衡状态,D正确;
故选B。
10. 根据下列实验目的和实验设计,所得现象和结论正确的是
A. AB. BC. CD. D
【答案】C
【解析】
【详解】A.根据离子方程式:,两试管中高锰酸钾均过量,溶液不会完全褪色,A错误;
B.离子化合物和共价化合物的水溶液都可能导电,故溶液导电,不能说明中含有离子键,B错误;
C.和反应的离子方程式为,说明夺去了中的,即比结合质子的能力强,C正确;
D.NaOH固体、无水乙醇和1-溴丁烷混合,微热,将产生的气体通入酸性高锰酸钾溶液中,挥发出的气体中有乙醇蒸气,乙醇能使高锰酸钾溶液紫色褪去,所以不能证明1-溴丁烷发生了消去反应,D错误;
故选C。
11. 复旦大学彭慧胜院士和王兵杰副教授等人首次设计了一种可充电的铋—空气电池,具有较强稳定性,该电池使用了非碱性的三氟甲磺酸铋水系电解质溶液,简写为(),工作原理如图所示。下列说法正确的是
A. 电池工作时,X极的电极电势高于Y极的电极电势
B. 充电时,Y电极发生还原反应
C. 电解质溶液的作用是让电子在电池内通过,形成闭合的回路
D. 若标准状况下消耗1.68L ,理论上负极区电解质溶液增重65.6g
【答案】D
【解析】
【分析】放电时,X电极为负极,负极电极反应式为Bi-3e-=Bi3+,Y电极为正极,正极电极反应式为3O2+12e-+4Bi3+=2Bi2O3;充电时,X电极为阴极,Y电极为阳极。
【详解】A.根据分析,电池工作时,X极为电池负极,Y极为电池正极,则X极的电极电势低于Y极,A项错误;
B.根据分析,充电时,Y极为阳极,发生氧化反应,B项错误;
C.电子不能通过电解质溶液,C项错误;
D.根据3O2+12e-+4Bi3+=2Bi2O3可知,若标准状况下消耗1.68LO2,电路中转移×4=0.3ml电子,负极反应为Bi-3e-=Bi3+,负极上有0.1ml Bi转化为Bi3+,质量为0.1ml×209g/ml=20.9g,根据电荷守恒,有0.3ml通过阴离子交换膜转移到负极区,质量为0.3ml×=44.7g,则理论上负极区电解质溶液增重20.9g+44.7g=65.6g,D项正确;
答案选D。
12. 25℃时,用0.1NaOH溶液滴定20.00mL 0.1HA溶液,体系中、、NaOH溶液的体积与溶液pH的关系如图所示。下列说法错误的是
A. 图中曲线②表示与pH的关系
B. 25℃时,0.1NaA溶液的pH约为10
C. a点溶液中,
D. b点时,
【答案】B
【解析】
【分析】随着NaOH溶液的增加,溶液中c(A-)逐渐增大、c(HA)逐渐减小,则lgc(A-)逐渐增大、lgc(HA)逐渐减小,所以曲线①、②分别表示lgc(HA)、lgc(A-)。
【详解】A.根据图像可知,曲线②随着pH的增大。微粒浓度的对数值增大。所以曲线②代表与pH的关系,A正确;
B.根据图像,时,pH约为3,则HA的电离常数,NaA的水解常数,,则,pH=9,B错误;
C.a点溶液中存在等物质的量浓度的NaA和HA,存在物料守恒:,C正确;
D.图中b点时溶液呈中性,由于NaA为强碱弱酸盐,若,则溶液呈碱性,故,D正确;
故选B。
13. 生产镍蓄电池的材料之一为三氧化二镍(),一种从含镍废料(主要成分为镍、铝、氧化铁碳等)获得的工业流程如图所示:
已知:①易溶于水,不能氧化;②;③当溶液中离子浓度≤1×10-5ml/L时,认为沉淀完全;④。
下列说法错误的是
A. 为除去含镍废料表面的矿物油,X可选用乙醇溶液
B. “酸浸”后的溶液中含有、、,可以用KSCN溶液证明不能氧化
C. 常温下,加NiO调节溶液pH=3.3时,溶液中Fe3+刚好沉淀完全
D. “无隔膜电解槽电解”发生的总反应为
【答案】B
【解析】
【详解】A.矿物油的主要成分为烃类有机物,可以用乙醇溶液清除,A正确;
B.若能氧化,则溶液中有,可用铁氰化钾溶液检验溶液中没有来证明不能氧化,B错误;
C.由,得,,则pH=33,C正确;
D.沉镍后的滤液为NaCl溶液,电解NaCl溶液得到NaOH、、,采用无隔膜电解槽电解时,NaOH与产生的反应会得到NaClO和NaCl,总反应为,D正确;
故选B。
14. 氢气可将还原为甲烷():,科学家研究在催化剂表面上与反应的前三步历程如图所示,吸附在催化剂表面上的物种用“·”标注,Ts表示过渡态。下列说法正确的是
A. 是极性分子,能溶于水
B. 从起始到Ts1历程中发生了非极性共价键的断裂和形成
C. 该转化反应的速率取决于Ts1的能垒
D. 使用催化剂可以改变反应历程,使非自发反应反应历程
【答案】C
【解析】
【详解】A.是直线形分子,属于非极性分子,A错误;
B.根据图示可知,从起始到Ts1历程中,分子变为·H,非极性键断裂,没有非极性键形成,B错误;
C.根据图示前三步历程中生成Ts1的能垒最大,为决速步骤,C正确;
D.催化剂可以改变反应的历程,但不能改变反应的焓变和熵变,因此化学反应的方向不变,故不能将非自发反应变为自发反应,D错误;
故选C。
二、非选择题(本大题共4小题,共58分)
15. 三氯氧钒()是一种重要的无机试剂,主要用作溶剂、烯烃聚合的催化剂,还可用于钒有机化合物的合成。某兴趣小组利用如图所示装置以氯气、和碳粉为原料制备三氯氧钒。
已知:①三氯氧钒为黄色液体,密度为;熔点为-77℃,沸点为126℃;
②三氯氧钒遇水会迅速水解生成HCl和一种氧化物。
回答下列问题:
(1)仪器X的名称为___________,仪器Y为球形冷凝管,冷却水应从___________口(填“M”或“N”)进入。仪器X可以换为如图装置,其优点是___________。
(2)从A—E中选择必要的仪器制备,正确的连接顺序为___________→d→e→h(按气流方向,用小写字母表示,装置可重复使用)。
(3)装置C的作用是为了防止___________反应发生(写化学方程式)。
(4)管式炉中发生反应生成CO的化学方程式为___________。
(5)已知:,的立方晶胞结构如图所示,晶胞参数为a pm。
①V元素在周期表中的位置为___________。
②晶体的密度为___________(列出计算式,阿伏加德罗常数的值为)。
(6)取装置B烧瓶中的液体少许,先溶于水再过滤,在滤渣中加入稀硫酸溶解后,向其中加入0.2000溶液25mL,再用0.1000溶液滴定过量的草酸溶液至终点,消耗溶液的体积为4mL,则所取液体中的质量为___________g(保留1位小数)。已知:,。
【答案】(1) ①. 分液漏斗 ②. M ③. 上下空气相通,便于液体流出
(2)a→g→f→d→e→b→c
(3)
(4)
(5) ①. 第四周期第ⅤB族 ②.
(6)1.4
【解析】
【分析】由题干实验装置图可知,装置A为实验室制备Cl2的装置,反应原理为:MnO2+4HCl(浓) MnCl2+Cl2↑+2H2O,装置B为制备三氯氧钒的发生装置,反应原理为:3Cl2+3C+V2O52VOCl3+3CO,装置C为干燥Cl2的装置,装置D为除去Cl2中的HCl,装置E为尾气处理装置,据此分析结合各小题具体问题解题。
【小问1详解】
由题干实验装置图可知,仪器X的名称为球形冷凝管,仪器Y为球形冷凝管,冷却水应从下口M口进入。仪器X可以换为如图装置,其优点是:上下空气相通,便于液体流出。
小问2详解】
由分析可知,从A-E中选择必要的仪器制备VOCl3,首先要制备氯气。然后除杂和干燥,然后将氯气通入管式炉中制备VOCl3,然后再一次使用浓硫酸防止尾气处理的NaOH溶液中的水蒸气进入收集装置。因此正确的连接顺序是a→g→f→d→e→b→c。
【小问3详解】
装置C中浓硫酸的作用是干燥Cl2,防止发生水解,化学方程式为:。
【小问4详解】
由分析可知,管式炉中V2O5和C、Cl2反应生成CO和VOCl3,化学方程式为:。
【小问5详解】
①V是23号元素,在周期表中的位置为第四周期第ⅤB族;
②由晶胞结构可知,V原子的个数为=2,O原子的个数为=4,晶胞参数为a pm,晶体的密度为。
【小问6详解】
由得失电子守恒可得关系式:2~5,则消耗n()=n()总-n()剩余=0.2000×0.025L-2.5×0.1000×0.004L =0.004ml,则所取液体中的质量为0.004ml×2×173.5g/ml=1.4g。
16. 钯催化剂(主要成分为Pd、,还含有少量铁铜等)是石油化工中催化加氢和催化氧化等反应的重要催化剂。一种从废钯催化剂中回收海绵钯的工艺流程如下:
已知:钯催化剂在使用过程中Pd易被氧化为难溶于酸的PdO而失活;是一种二元强酸。
回答下列问题:
(1)加入甲酸的主要目的将PdO还原为Pd,甲酸中三种元素的电负性由大到小的顺序为___________;甲酸的沸点比甲醛的___________(填“高”或“低”),主要原因是___________。
(2)“酸浸”过程中盐酸的主要作用是___________,Pd转化的离子方程式为___________。
(3)“酸浸”过程中温度、固液比对浸出率的影响如图所示,当温度高于80℃时,浸出率变化的原因为___________。
(4)“离子交换”过程可简单表示为,流出液通入调节pH后过滤,滤液经一系列操作可以得到。“一系列操作”包括___________、___________、过滤、洗涤、干燥。
(5)“洗脱”时应使用的洗脱液为___________(填标号)。
A.硫酸 B.盐酸 C.无水乙醇
(6)“还原Ⅱ”过程中产生无毒无害气体。由生成海绵钯的反应中,氧化剂和还原剂的物质的量之比为___________。
【答案】(1) ①. O>C>H ②. 高 ③. 甲酸分子间存在氢键,而甲醛分子间没有氢键(或其他合理答案)
(2) ①. 提供作为配位体(或其他合理答案) ②.
(3)温度高于80℃时,浸出率降低,其原因是分解,盐酸挥发(或其他合理答案)
(4) ①. 边通入HCl边加热浓缩(只写蒸发浓缩也可) ②. 冷却结晶
(5)B (6)2∶1
【解析】
【分析】钯催化剂加入甲酸还原,然后通入过氧化氢和盐酸进行酸浸,铁、铜转化为氯化铁、氯化铜,同时过滤除去α-Al2O3,得到浸出液中加入RCl,进行离子交换,除去铁离子、铜离子,流出液中含氢离子、铜离子、铁离子;加稀盐酸洗脱,使重新进入溶液,加氨气、盐酸得到Pd(NH3)2Cl2沉淀,再用还原得到海绵钯。
【小问1详解】
甲酸中有C、H、O三种元素,电负性:O>C>H,甲酸的沸点比甲醛的高,通过观察两者结构可以知道,主要原因是甲酸分子间存在氢键,而甲醛分子间没有氢键;答案:O>C>H、高、甲酸分子间存在氢键,而甲醛分子间没有氢键(或其他合理答案);
【小问2详解】
酸浸”过程中盐酸的主要作用是,在H2O2将Pd氧化后,提供作为配位体,Pd转化得到,离子方程式为,答案:提供作为配位体(或其他合理答案)、;
【小问3详解】
“酸浸”过程中,溶液里含有H2O2、盐酸,两者一个易分解,一个易挥发,所以温度高于80℃时,浸出率降低,其原因是分解,盐酸挥发(或其他合理答案),答案:温度高于80℃时,浸出率降低,其原因是分解,盐酸挥发(或其他合理答案);
【小问4详解】
滤液经一系列操作可以得到固体,可见可以通过通入盐酸或蒸发,增大的浓度,所以可以写,边通入HCl边加热浓缩(只写蒸发浓缩也可),下一步就是冷却结晶,答案:边通入HCl边加热浓缩(只写蒸发浓缩也可)、冷却结晶;
【小问5详解】
“洗脱”时应使用的洗脱液,不能引入新的杂质离子,浸出液和沉钯都加入盐酸,所以在这里我们选着盐酸进行洗脱,答案:B;
【小问6详解】
由Pd(NH3)2Cl2生成海绵钯,产生无毒无害气体为氮气,化学方程式为:,Pd(NH3)2Cl2中Pd化合价降低,为氧化剂,为还原剂,两者比值=2:1,答案:2:1。
17. 氮、砷及其化合物在工农业生产等方面有着重要应用。回答下列问题:
(1)氮氧化物()是常见的大气污染气体之一,用催化还原可消除氮氧化物的污染。
已知:
① ;
② ;
③适量的和完全反应,每生成2.24L(标准状况下)NO时,吸收8.9kJ的热量。
则 ___________。
(2)基态砷原子核外电子云轮廓图呈哑铃形的能级上占据的电子总数为___________。(已知:d轨道电子云轮廓图呈花瓣形。)
(3)在恒容密闭容器中,分解反应:达平衡时,气体总压的对数值与温度的关系如图1所示。
①温度升高,密闭容器中混合气体的平均摩尔质量___________(填“增大”“减小”或“不变”)。
②A点对应温度下的___________(用分数表示)。
(4)25℃时,向0.1三元弱酸溶液中滴加NaOH溶液,溶液中、、及的物质的量分布分数随pH的变化如图2所示。
①a、b、c三点水的电离程度由大到小的顺序为___________。
②反应的平衡常数___________。
(5)某原电池装置如图3所示,电池总反应为。当P池中溶液由无色变蓝色时,正极上的电极反应式为___________;当电流计指针归中后向Q中加入一定量的NaOH,电流计指针反向偏转,此时P中的反应式是___________。
【答案】(1)-1155.5
(2)15 (3) ①. 不变 ②. 或8.192×10-2
(4) ①. c>b>a ②.
(5) ①. ②.
【解析】
【小问1详解】
)N2和O2完全反应,每生成2.24L(标准状况)NO时,吸收8.9kJ的热量,则生成2ml NO吸收热量,即热化学方程式为:③ ,根据盖斯定律,反应①+②-③整理可得 。
【小问2详解】
基态砷原子的核外电子排布式为,电子云轮廓图呈哑铃形的能级为np能级,np上电子总数为6+6+3=15;
【小问3详解】
①温度升高,气体总压的对数值增大,但是反应物为固体,生成物的物质的量之比一定,密闭容器中混合气体的平均摩尔质量不变。
②A点气体总压为1kPa,分压等于总压×气体组分物质的量分数,即AsS(g)的分压为1kPa×4/5=0.8kPa,S2(g)的分压为1kPa×1/5=0.2kPa,Kp=p4(AsS)×p(S2)=(0.8)4×0.2=或8.192×10-2。
【小问4详解】
①25℃时,a、b、c三点分别为酸性溶液,对水的电离有抑制作用、中性溶液对水的电离无影响、碱性溶液为水解后的溶液,对水的电离有促进作用,则三点水的电离程度由大到小的顺序为:c>b>a;
②当c(H3AsO4)=c(H2AsO)时,Ka1=c(H+)=10-2.2,c(HAsO)=c(H2AsO)时,Ka2=c(H+)=10-7.0,c(HAsO)=c(AsO),Ka3=c(H+)=10-11.5;b、c三点时电离平衡常数为:Ka2= =10-7,Ka3= =10-11.5,反应2HAsO⇌H2AsO+AsO的平衡常数K==Ka3/Ka2=10-4.5。
【小问5详解】
P池中溶液由无色变成蓝色,说明P池Pt极为负极,则Q池中Pt极为正极.发生的电极反应为,平衡后,加入NaOH溶液,反应逆向进行,此时Q池中Pt极为负极, P中Pt极为正极,发生还原反应,反应式为I2 + 2e- =2I-。
18. 华法林(物质H)是一种香豆素类抗凝剂,在体内有对抗维生素K的作用,可用于预防血栓栓塞性疾病。某种合成华法林的路线如下:
回答下列问题:
(1)物质A的名称为___________,物质F中的非含氧官能团名称为___________。
(2)设计步骤①③的目的是___________。
(3)鉴别A、B可用的试剂为___________。
(4)由D→E的化学方程式为___________。
(5)反应⑧的反应类型是___________。
(6)M是G的同分异构体,M满足下列条件的同分异构体共有___________种(不考虑立体异构)。
①含有苯环,苯环上有2个取代基,除苯环外无其他环状结构;②能发生银镜反应。其中核磁共振氢谱有6组峰,且峰面积之比为3∶2∶2∶1∶1∶1的结构简式为___________(有几种写几种)。
(7)以和为原料制备,写出合成路线:___________(无机试剂任选)。
【答案】(1) ①. 2-羟基苯甲醛(或邻羟基苯甲醛) ②. 碳碳双键
(2)保护酚羟基,防止被氧化(或其他合理答案)
(3)溶液(用饱和溴水不可)
(4)
(5)加成反应 (6) ①. 18 ②. 、
(7)
【解析】
【分析】以A为原料,参考本题信息,先将醛基氧化为羧基,由于酚羟基有较强的还原性,氧化醛基时要注意酚羟基不能被氧化,A→B即是保护酚羟基,B经氧化剂氧化可将醛基转化为羧基,再与HI反应,恢复酚羟基,C→D生成羧酸酯,D→E将酚羟基转化为酚酯。据此分析作答。
【小问1详解】
根据A的结构,其名称为2-羟基苯甲醛(或邻羟基苯甲醛);物质F中的非含氧官能团名称是碳碳双键;
【小问2详解】
根据分析,酚羟基容易被氧化,所以涉及步骤①③的目的是保护酚羟基,防止被氧化;
【小问3详解】
A含酚羟基和醛基,B含醛基和醚键,所以鉴别A、B可鉴别酚羟基,所用的试剂为溶液;
【小问4详解】
为和乙酸酐发生取代反应生成和乙酸,反应的化学方程式为+(CH3CO)2O+CH3COOH;
【小问5详解】
反应⑧为中碳碳双键上的加成反应,故反应类型为加成反应;
【小问6详解】
M是G 的同分异构体,M满足:能发生银镜反应说明含有醛基,含有苯环,苯环上有2个取代基,除苯环外无其他环状结构,则苯环上的两个取代基可以是:-CHO与-C=C-C,-CHO与-C-C=C,-CHO与-C(CH3)=C,-CH3与-C=C-CHO,-CH3与-C(CHO)=C,-C=C与-C-CHO,两个取代基的位置关系有邻间对三种,故总有6×3=18种;
其中核磁共振氢谱有6组峰,且峰面积之比为3∶2∶2∶1∶1∶1的结构简式为:、;
【小问7详解】
以和为原料制备,由于需要将-CH3氧化为-COOH,所以需要先将易被氧化的酚羟基保护起来,根据提供的原料,和先反应生成酚酯保护酚羟基,再用酸性高锰酸钾氧化-CH3生成-COOH,合成路线:。选项
试剂
现象及结论
①
②
③
A
70%浓硫酸
新制溴水
溴水褪色,有漂白性
B
浓盐酸
和KSCN混合液
③中溶液变红色,氧化性:
C
浓盐酸
溶液
③中产生白色沉淀,酸性:
D
浓硝酸
铝
石蕊试液
石蕊试液不变色,铝与浓硝酸不反应
温度/℃
850
1000
1200
1400
K
0.5
2
275
1772
选项
实验目的
实验设计
现象和结论
A
验证浓度对反应速率影响
两支试管各盛4mL 0.1酸性高锰酸钾溶液,分别加入2mL 0.1草酸溶液和2mL 0.2草酸溶液
加0.2草酸溶液的试管中,高锰酸钾溶液完全褪色且更快,反应物浓度越大,反应速率越快
B
判断的化学键
将固体溶于水,进行导电实验
溶液导电,中含有离子键
C
比较和结合质子的能力
将溶液滴入溶液中
产生白色沉淀,比结合质子的能力强
D
探究1-溴丁烷反应机理
向圆底烧瓶中加入NaOH固体和无水乙醇,搅拌后再加入1-溴丁烷,微热,将产生的气体通入酸性高锰酸钾溶液中
酸性高锰酸钾溶液褪色,1-溴丁烷发生了消去反应
相关试卷
这是一份2024届安徽省皖南八校高三第三次联考化学试题,共6页。
这是一份2024安徽省皖南八校高三下学期4月第三次联考试题化学PDF版含解析,共10页。
这是一份安徽省皖南八校2024届高三下学期4月第三次联考化学试题(PDF版附解析),共10页。

