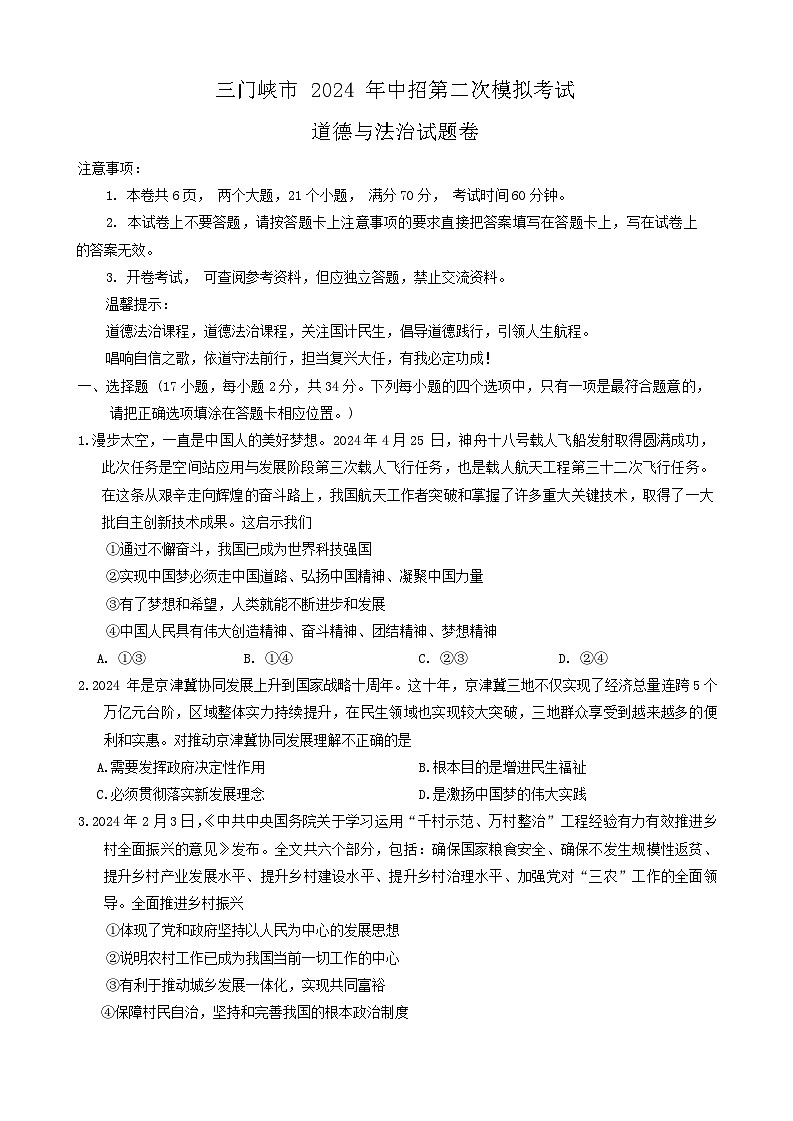
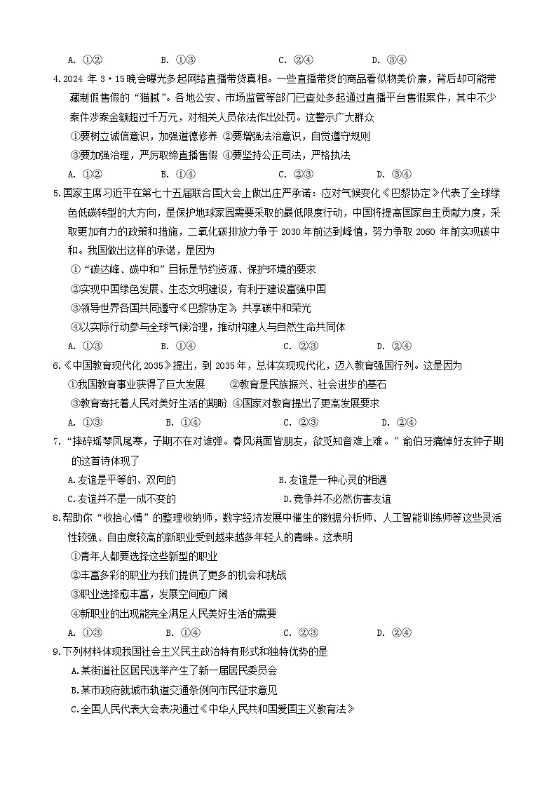
2024年河南省三门峡市中考二模道德与法治试题
展开2024年河南省三门峡市中考一模道德与法治试题(原卷版+解析版): 这是一份2024年河南省三门峡市中考一模道德与法治试题(原卷版+解析版),文件包含2024年河南省三门峡市中考一模道德与法治试题原卷版docx、2024年河南省三门峡市中考一模道德与法治试题解析版docx等2份试卷配套教学资源,其中试卷共22页, 欢迎下载使用。
2023年河南省三门峡市灵宝市中考二模道德与法治试题(含答案): 这是一份2023年河南省三门峡市灵宝市中考二模道德与法治试题(含答案),共7页。
2023年河南省三门峡市中考道德与法治一模试卷(含解析): 这是一份2023年河南省三门峡市中考道德与法治一模试卷(含解析),共15页。试卷主要包含了单项选择题,分析说明题等内容,欢迎下载使用。

