90,山东省济宁市微山县第二中学2023-2024学年高三下学期第一次月考生物试题
展开1. B【详解】A、核糖体的形成不一定都与细胞中的核仁有关,如原核细胞没有核仁,A错误;
B、核仁组织区(NOR)是染色体上含有rRNA基因的一段区域,NOR是一段DNA,核仁由NOR、颗粒成分和NOR中的基因转录形成的细丝成分(RNA)三部分构成,故核仁由DNA、RNA和蛋白质组成,B正确;
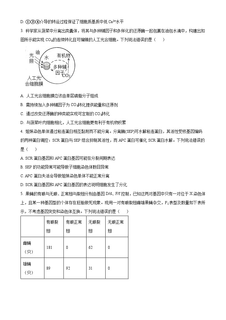
C、NOR中的基因转录形成的细丝成分,需要RNA聚合酶的参与,C错误;
D、已分化的细胞仍会合成蛋白质,需要核糖体,而颗粒成分是核糖体亚基的前身,由细丝成分逐渐转变而成,细丝成分是NOR中的基因转录形成,D错误。
2.C【详解】A、ATP水解释放的磷酸基团将①和④钙泵磷酸化,钙泵磷酸化会导致其空间结构发生变化,进而完成Ca2+的转运,A正确;
B、由图可知,Ca2+通过③进入液泡的方式是主动运输,其能量源于氢离子顺浓度梯度运输的势能,而氢离子进入液泡需要呼吸作用释放的能量,故抑制呼吸作用会影响③转运Ca2+的速率,B正确;
C、由图可知,③为载体蛋白,②⑤为通道蛋白,③载体蛋白转运H+时需要与转运离子结合,C错误;
D、由图可知,①介导的转运过程将细胞质基质中的钙离子运出细胞,③④介导的转运过程将细胞质基质中的钙离子运入液泡,从而保证了细胞质基质中低钙离子水平,D正确。
3. B【详解】A、人工光合细胞膜是油里面是水,磷脂分子的头部亲水,尾部疏水,人工光合细胞膜中磷脂分子的排布呈单层排列,且表现为头朝里,尾部朝外,A正确;
B、ATP和NADPH能为CO2转化提供能量和还原剂,由光反应提供,而多种辅因子参与CO2的固定,且C3还原能产生,故不需持续加入多种辅因子,B错误;
C、通过改变还原酶的种类能实现可定制的CO₂转化,从而得到不同的有机物,C正确;
D、叶肉细胞需要进行消耗有机物的细胞呼吸,而人工光合系统能够进行光合作用,不能进行呼吸作用,能够更有效的积累有机物,D正确。
4. D【详解】A、由题意可知,分离酶(SEP)可水解粘连蛋白,其活性受核基因编码的SCR蛋白和APC蛋白调控,间期进行染色体复制,形成姐妹染色单体,SCR蛋白基因和APC蛋白基因可能在分裂间期表达,A正确;
B、SEP的功能异常,导致粘连蛋白不能正常水解,可能导致子细胞染色体数目异常,B正确;
C、APC蛋白可催化SCR蛋白水解,而SCR蛋白与SEP结合抑制其活性,APC蛋白失活会导致姐妹染色单体不能正常分离,C正确;
D、SCR蛋白基因和APC蛋白基因是与姐妹染色体单体形成和分离相关的基因,二者表达说明细胞发生了增殖,D错误。
5. C【详解】AB、由题意知:对于眼形来说,亲本都为有眼,子代雌雄个体都出现无眼,说明有眼为显性性状,子代雌雄个体表现型比例不同,可能是因为某种配子致死,导致雄性无眼个体减少;对于翅形来说:亲本均为裂翅,而正常翅只在雄性中出现,说明控制翅形的基因位于X染色体上,裂翅为显性性状,由于两对等位基因只有一对基因位于X染色体上,则控制有眼与无眼的基因位于常染色体,由此推知,亲本的基因型为DdXFXf、DdXFY,F1中无眼、正常翅雄性个体数目较少,说明无眼、正常翅雄性个体可能胚胎致死,其基因型为ddXfY,AB正确;
C、若将F1有眼个体随机交配,则F1中DD占1/3,Dd占2/3,d的基因频率为1/3,D的基因频率为2/3。雌性中XFXF占1/2,XFXf占1/2,则Xf的基因频率为1/4,XF的基因频率为3/4,雄性中XFY占1/2,XfY占1/2,则Xf的基因频率为1/4,XF的基因频率为1/4,Y的基因频率为1/2,让F1有眼个体随机交配,则后代成活个体中,有眼正常翅雌性个体的概率为(1-1/3×1/3)×(1/4×1/4)÷(1-1/3×1/3×1/4×1/2)=4/71,C错误;
D、验证上述胚胎致死个体的基因型是否成立,可选择无眼正常翅雌性昆虫和无眼裂翅雄性昆虫杂交,观察并统计后代的表现型及比例,若杂交后代只有雌性昆虫(或只有无眼裂翅雌性昆虫),则上述观点成立,D正确。
6. D【详解】A、已知某种昆虫的红眼(E)对白眼(e)为显性,该对基因位于X染色体上。用染色体组成正常的白眼雌虫(XeXe)和红眼雄虫(XEY)杂交,正常情况下产生的子代为XEXe(红眼雌)、XeY(白眼雄);但实际子代雌、雄虫中均有红眼和白眼个体,研究发现出现异常子代的原因是母本产生了染色体数目异常的卵细胞。因此可推测母本产生的异常卵细胞为XeXe或不含X染色体的(记为O),又知该昆虫的X染色体数量等于染色体组数时为雌性,即XXY为雌性,因此XeXe的卵细胞与含Y的精子结合形成的受精卵XeXeY可发育为白眼雌,而不含性染色体的卵细胞与含X染色体的精子结合形成的受精卵XEO可发育为红眼雄性,XeXe正常分裂形成的Xe的卵细胞与含XE的精子结合形成的受精卵XEXe发育为红眼雌性,Xe的卵细胞与含Y的精子结合形成的受精卵XeY发育为白眼雄性,综上分析,母本产生的异常卵细胞中性染色体组成为XX或O,A错误;
B、已知受精卵中X染色体多于2条或不含X染色体时,受精卵无法正常发育。因此子代中性染色体组成为OY、XXX的受精卵无法正常发育,而XXY的受精卵含有的X染色体数与该生物染色体组数相等,因此可发育为雌性,B错误;
C、根据A项分析可知,子代中红眼雄虫和白眼雌虫的性染色体组成分别为XEO和XeXeY,C错误;
D、若产生的异常卵细胞为XeXe或不含X染色体的(记为0),则与XEY产生的精子XE、Y结合形成的受精卵和比例为1/4XEXeXe(染色体数异常、且不能发育)、1/4XEO(染色体数异常)、1/4XeXeY(染色体数异常)、1/4OY(染色体数异常、且不能发育),已知亲本产生的受精卵总数用m表示,其中染色体数目异常的受精卵数用n表示。则染色体数正常的个体(XEXe、XeY)为m-n,又由于XEXe和XeY的比例相同,因此性染色体组成为XY的昆虫个体数目为1/2(m-n),存活的受精卵为(m-n/2),故子代中性染色体组成为XY的昆虫个体数目的占比是1/2(m-n)÷(m-n/2)=(m-n)/(2m-n),D正确。
7. A【详解】A、两个种群之间的基因库存在不同,两个种群通过双向基因交流会引起种群内部变异量增加,进而能为生物的进化提供丰富的原材料,A正确;
B、物种的形成不一定要经过长期的地理隔离而达到生殖隔离,如多倍体的形成,B错误;
C、协同进化指的是不同物种之间、生物与无机环境之间在相互影响中不断进化和发展的过程,C错误;
D、种群基因频率的改变与自然选择的方向是一致的,故种群基因频率的改变具有定向性,且是环境通过对生物体性状(即表现)的选择来实现的,D错误。
8. A【详解】AB、根据题干信息可知,作用于L细胞的交感神经兴奋抑制GLP-1的分泌,属于神经调节;交感神经兴奋会导致胰岛素分泌分泌减少,胰高血糖素分泌增加,有助于血糖升高,A正确;B错误;
C、人体中交感神经活动占优势时胃肠蠕动和消化腺的分泌活动会减弱,C错误;
D、GLP-1受体阻滞剂会导致GLP-1与相应靶细胞受体结合受阻,细胞对胰岛素的敏感性降低,胰岛素分泌减少,不能用于治疗胰岛素分泌不足引发的糖尿病,D错误。
9. B【详解】A、植物体内的生长素在细胞水平上起的作用是促进细胞伸长和诱导细胞分化等,A正确;
B、分析题干信息,生长素能直接与细胞内受体结合调控基因表达,细胞膜外还存在生长素结合蛋白ABL和ABP,这两种蛋白可分别与细胞膜上的某种跨膜蛋白激酶TMK结合形成共受体感受并传递细胞外的生长素信号,可知跨膜蛋白激酶TMK并不是生长素引发细胞内信号转导必不可少的物质,B错误;
C、ABL或ABP单缺陷突变体均出现生长素缺陷表型,可继续用ABL和ABP双缺陷突变体进行实验,研究两受体发挥作用的相互关系,C正确;
D、生长素发挥作用,需要与细胞内的生长素受体结合,下调生长素受体相关基因表达水平,生长素受体合成减少,生长素发挥作用效果下降,可培育矮化植株用于生产实践,D正确。
10.A【详解】A、细胞毒性T细胞可以识别并攻击肿瘤细胞,引起肿瘤细胞的裂解死亡,肿瘤细胞的清除还需要抗原呈递细胞、辅助性T细胞等免疫细胞的作用,A正确;
B、由题意可知,抑制黑色素瘤细胞线粒体内复合物CⅡ的功能有利于细胞毒性T细胞对肿瘤细胞的识别和清除,这有助于机体免疫监视功能的实现,B错误;
C、提高黑色素瘤细胞内a-酮戊二酸的含量会降低a-酮戊二酸与琥珀酸的比例,使肿瘤细胞表面MHC蛋白表达量减少,使肿瘤细胞不能被细胞毒性T细胞的识别和清除,C错误;
D、如果应用抗MHC蛋白抗体就会与肿瘤细胞表面MHC蛋白结合,使肿瘤细胞不能被被细胞毒性T细胞的识别和清除,不能达到治疗黑色素瘤的目的,D错误。
11.D【详解】A、由题干信息可知,松墨天牛,有松树“癌症”之称的松材线虫病的主要传播媒介昆虫,春季新羽化的成虫取食嫩松枝补充营养,7月中旬至8月上旬成虫交配产卵,冬季则以老熟幼虫在木质部中越冬,所以松墨天牛与松树的种间关系是捕食和寄生,松材线虫与松树间的关系为寄生,A错误;
B、由题干信息可知,松墨天牛在7月中旬至8月上旬成虫交配产卵,使得种群数量增加,所以对松墨天牛成虫的林间防治期以7月中旬以前最佳,B错误;
C、由题干信息可知,松墨天牛1年发生1代,春季新羽化的成虫取食嫩松枝补充营养,7月中旬至8月上旬成虫交配产卵,冬季则以老熟幼虫在木质部中越冬,属于一年生昆虫,所以在7月中旬至8月上旬成虫交配产卵后衰老死亡,使得8月下旬松墨天牛数量急剧减少,C错误;
D、由图中信息可知,与纯林相比,混交林中松墨天牛的数量相对更低,说明混交林对松墨天牛的抵抗力更高,D正确。
12. A【详解】A、醋酸菌是好氧菌,在无氧条件下不能存活,而乳酸菌是厌氧菌,在有氧条件下不能存活,所以醋酸菌与乳酸菌在同一容器中发酵时,不能同时产生醋酸和乳酸,A错误;
B、抗酸性高的酵母菌适应于酸性环境,所以达到一定酸度的麦汁需经熬煮、冷却后才可接种,B正确;
C、酒精发酵需要酵母菌,酵母菌最适宜生长繁殖的温度范围是18~30℃,所以后期发酵产生酒精时,应将发酵温度控制在18~30℃范围内,C正确;
D、发酵一定时间后,观察到发酵罐内液面不再有气泡产生,说明酒精发酵停止,即发酵基本完毕,D正确。
13. C【详解】A、流经该湿地公园的总能量是污水中有机物的化学能和生产者固定的太阳能,A错误;
B、B表示的是初级消费者用于生长、发育和繁殖的能量,B错误;
C、次级消费者(第三营养级)同化的能量=次级消费者的摄入量-粪便量=219-35=184×10kJ/(m·a),初级消费者(第二营养级)同化的量=呼吸作用消耗的能量+生长、发育和繁殖的能量=423+917=1340×10kJ/(m·a),第二营养级到第三营养级的能量传递效率=184÷1340×100%=13.73%,C正确;
D、生态系统的自我调节能力是有一定限度的,故该湿地公园并不可以很好地解决城市各种污水的处理问题,D错误。
14. C【详解】A、原生质体是用纤维素酶和果胶酶去除细胞壁后的植物细胞,而由细胞膜、液泡膜及两者之间的细胞质组成的结构称为原生质层,A错误;
B、原生质体放在无菌水中会吸水涨破,应放到等渗的溶液中,保持原生质体的完整性,B错误;
C、非对称融合过程中部分染色体丢失,从而降低了不同物种间基因表达的干扰程度,C正确;
D、非对称融合过程中部分染色体丢失(断裂),所以会降低植物细胞的全能性,D错误。
15.D【详解】A、制备鼠源性单克隆抗体需将小鼠B细胞与小鼠骨髓瘤细胞融合,并经筛选获得能产生特异性抗体的杂交瘤细胞,A正确;
B、鼠源性单克隆抗体是由杂交瘤细胞产生的,没有经过改造的天然抗体,B正确;
CD、不同生物体的组织相容性抗原不同,若将鼠源性单克隆抗体直接用于人,会产生免疫排斥反应,由于抗体的可变区段决定抗体的特异性,即为识别抗原的部位,因此可将鼠源性单克隆抗体的恒定区段替换成人的相应区段,减少人对鼠源性单克隆抗体的免疫排斥反应,C正确,D错误。
故选D。
二、选择题:本题共5小题,每小题3分,共15分。每小题有一个或多个选项符合题目要求,全部选对得3分,选对但不全的得1分,有选错的得0分。
16. AD【详解】A、随着光照强度的下降,植物的呼吸速率下降,因此该植株可通过降低呼吸速率来适应低光照强度环境,A正确;
B、光照强度为78.3%时,实验中该植物光合作用速率最大,为14.13+2.12=16.25μml·m²·s-1,B错误;
C、降低光照强度,光反应产物ATP和NADPH减少,C3的还原减弱,短时间内CO2固定速率不变,C3的含量会上升,C错误;
D、实验中低光照叶绿素的含量比光照强度为100%时叶绿素含量有所增加,所以实验中低光照适应后该植物对光能的吸收能力会增强,D正确。
17.ABC【详解】A、1与2、3、13相比可知花絮分枝数与花序分枝有关基因的数量有关,2与4、3与5相比可知,花絮分枝数与花序分枝有关基因的种类有关,即花序分枝数取决于花序分枝有关基因的种类和数量,A正确;
B、结合3与5数据相比可知,3号染色体上花序分枝有关基因对花序分枝数的影响更大,B正确;
C、甲的基因型可表示为++++,乙的基因型可表示为--+-,则F1的基因型可表示为+-+-和+-++,二者的比例为1∶1,则F2中表型与F1相同的植株占比1/2×1/4+1/2×1/2=3/8,C正确;
D、根据表中结果推测突变体乙的产生是基因突变的结果,不是3号染色体结构发生改变的缘故,D错误。
18.ACD【详解】A、甲种群数量在第12年时达到K值,若K值不变,12年后种群数量保持稳定,不会持续下降,故甲种群第12年时的K值比第6年时的小,A错误;
B、乙种群在0-4年增长速率大于0,种群数量一直增加,第4年时数量达到最大值,在4-10年增长速率小于0,种群数量一直减少,在第10~12年增长速率等于0,种群数量不变,B正确;
C、乙种群在0-4年种群的增长速率均先增大后减小,数量变化类似于“S”形增长,在第6年后种群数量先减小后维持稳定,C错误;
D、第6~8年间,甲种群增长速率大于0,出生率均大于死亡率,乙种群增长速率小于0,出生率均小于死亡率,D错误。
19.C【详解】A、肌细胞兴奋时,Na+以协助扩散方式内流,形成动作电位,导致兴奋部位膜外呈负电位,A正确;
B、炎症物质可促进Ca2+通道蛋白合成,改变膜的通透性,促进Ca2+内流,降低肌细胞外Ca2+含量,减少其与Na+竞争通道蛋白,使突触后膜更易形成动作电位,促进痛觉产生,B正确;
C、炎症物质促进痛觉在大脑皮层形成的过程未经过完整的反射弧,不属于反射,C错误;
D、杜冷丁可能通过与神经递质结合,以降低神经递质与突触后膜受体结合的机率进行止痛,D正确。
20. BD【详解】A、分析题图可知,I和Ⅲ均属于接种,Ⅱ是挑取单菌落转接,为了防止杂菌污染,获得目标菌株,均需要在超净台上进行;稀释涂布平板法是将待分离的菌液经过大量稀释后,均匀涂布在培养皿表面,经培养后可形成单个菌落;题图可知,I和Ⅲ均为稀释涂布平板法接种,A正确;
B、培养基②的菌落可能存在由两个或多个细菌细胞繁殖而来的子细胞群,B错误;
C、步骤Ⅱ挑取直接最大的菌落转接到液体培养基,该过程是根据菌落特征初步鉴定并扩增高产纤维素酶菌株的过程,C正确;
D、题干为了筛选高产纤维素酶菌株,培养基需要以纤维素为唯一碳源,培养基④富含纤维素且含有能与纤维素形成红色复合物的刚果红,从功能上来看其应为选择+鉴别培养基(以鉴别为主),选出透明圈大的菌落作目的菌种,D错误。
三、非选择题:本题共5小题,共55分
21. 【答案】(1)与25℃相比,35℃下芒其的净光合速率几乎未变
(2) ①. 不能 ②. 高温胁迫下,未施用纳豆芽孢杆菌的组别胞间CO₂浓度也很高,CO₂不是限制光合作用的因素
(3) ①. 磷脂分子 ②. NADPH ③. 高温胁迫下,纳豆芽孢杆菌可提高抗氧化酶的活性,清除自由基,保护类囊体薄膜结构,提高叶绿素含量,从而提高净光合速率
【小问1详解】
据图可知,与25℃相比,35℃下芒果的净光合速率几乎未变,但45℃下,净光合速率有所下降,推测芒果具有一定的耐高温能力。
【小问2详解】
高温胁迫下,未施用纳豆芽孢杆菌的组别胞间CO2浓度也很高,说明CO2不是限制光合作用的因素,因此不能说明高温条件下纳豆芽孢杆菌是通过分解有机肥增加CO2浓度来提高芒果净光合速率的。
【小问3详解】
类囊体是膜结构,基本骨架是磷脂双分子层,高温胁迫可导致芒其细胞内自由基增多,自由基可攻击和破坏磷脂分子,进而破坏类囊体结构。光合作用中电子传递的最终受体是NADPH。高温胁迫下,纳豆芽孢杆菌可提高抗氧化酶的活性,清除自由基,保护类囊体薄膜结构,提高叶绿素含量,从而提高净光合速率,因此施用纳豆芽孢杆菌菌剂可增强芒果耐高温能力。
22. 【答案】(1). ①. Ⅲ ②. 胞吐 ③. 短时间内使神经递质大量释放,从而有效实现神经兴奋的快速传递 ④. 相同
(2) NO含量增加,通过途径Ⅰ抑制突触前神经元的线粒体的功能,使神经元出现供能障碍,进而引起学习效率下降;此外NO还可通过途径Ⅱ促进突触前膜的突触小泡释放抑制性神经递质,阻断突触前膜和突触后膜的兴奋传递,使学习和记忆能力下降
(3). 体液免疫和细胞免疫
【小问1详解】
分析题图可知,当NO含量较低时,NO通过途径Ⅲ刺激突触前膜以胞吐方式释放兴奋性神经递质,该释放方式的意义是短时间内使神经递质大量释放,从而有效实现神经兴奋的快速传递。兴奋在神经纤维上传导方向与膜内局部电流的方向一致,而与膜外局部电流的方向相反;兴奋性神经递质使突触后神经元持续兴奋,此时突触后膜膜内侧局部电流的方向与兴奋传导的方向相同,这一过程有助于提高学习与记忆能力。
【小问2详解】
长期睡眠不足会导致NO含量增加,进而引起学习效率下降;分析题图可知,NO含量增加,通过途径Ⅰ抑制突触前神经元的线粒体的功能,使神经元出现供能障碍,进而引起学习效率下降;此外NO还可通过途径Ⅱ促进突触前膜的突触小泡释放抑制性神经递质,阻断突触前膜和突触后膜的兴奋传递,使学习和记忆能力下降。
【小问3详解】
辅助性T细胞在体液免疫和细胞免疫中均发挥作用,故NO含量异常还会影响树突状细胞的功能,进而影响辅助性T 细胞分泌免疫活性物质,使机体体液免疫和细胞免疫能力下降。
23. 【答案】(1). ①. 抗病 ②. 易感病品系甲与纯合抗病突变体杂交,F1均为抗病
(2) ①. 甲与乙杂交得F1,F1自交后F2表现为抗病:易感病=3:1,符合分离定律,因此乙为单基因突变体 ②. 含有抗病基因的雌配子或者雄配子不育
(3). 实验思路:使突变品系乙和丙杂交,F1自交,观察并记录F2的表型及比例
预期结果和结论:若F2均为抗病,说明丙的抗病突变基因也位于2号染色体上,若F2抗病:易感病=7:1,则说明丙的抗病突变基因不位于2号染色体上
(4) ①. 杂交种为杂合子,自交后代会发生性状分离 ②. 不含抗病基因的2号
【小问1详解】
分析可知,品系甲纯合易感病,突变体乙和突变体丙均抗病,无论是甲与乙杂交还是甲与丙杂交,F1均为抗病,说明抗病为显性。
小问2详解】
甲与乙杂交得F1,F1自交后F2表现为抗病:易感病=3:1,符合分离定律,因此乙为单基因突变体;甲与丙杂交,F1全为抗病,F1自交,F2表现为抗病:易感病=1:1,意味着F1中父本或者母本一方只能提供易感病基因,因此可能含有抗病基因的雌配子或者雄配子不育。
【小问3详解】
使突变品系乙和丙杂交,F1自交,观察并记录F2的表型及比例。若丙的抗病突变基因也位于2号染色体上则遵循分离定律,若丙的抗病突变基因位于其他染色体上则遵循自由组合定律且含有抗病基因的雌配子或者雄配子不育。因此若F2均抗病,说明丙的抗病突变基因也位于2号染色体上,若F2抗病:易感病=7:1,则说明丙的抗病突变基因位于其他染色体上。
小问4详解】
丙的抗病突变发生在2号染色体上,该杂交种不能直接留种使用,是因为杂交种为杂合子,自交后代会发生性状分离出现易感病个体,利用基因工程将一个隐性纯合致死基因导入到抗病杂交种的不含抗病基因所在的2号染色体上,会使后代中易感病个体死亡,培育成转基因抗病杂交种。
24. 【答案】(1) ①. 土壤盐分 ②. 水平
(2) ①. 生态位 ②. 人类活动可以影响群落演替的速度和方向
(3)湿地植被具有较高的生长速度,沉积了丰富的有机质;水饱和状态的土壤始终处于缺氧条件,导致微生物分解作用较弱
(4)互花米草清除后,该群落中的植物种类增多,为动物提供了丰富的食物和栖息场所,使得动物种类增加
【小问1详解】
由题干信息“随着新生滩涂湿地向海扩展,开始发育盐地碱蓬群丛等盐生植被;当盐沼湿地进入潮上带位置时,植被就演化为较耐盐的柽柳等湿地草甸植被”可知,引起黄河三角洲湿地植被顺行演替的主导环境因素是土壤盐分。水平结构是指群落中的各个种群在水平状态下的格局或片状分布。盐地碱蓬群丛、柽柳群丛、芦苇群丛等不同种群,在空间上构成群落的水平结构。
【小问2详解】
补种植物时,可选择与当地植物生态位重叠较低的物种,以减少竞争,加快群落演替速度,该过程体现了人类活动可以影响群落演替的速度和方向。
【小问3详解】
湿地植被具有较高的生长速度,沉积了丰富的有机质;水饱和状态的土壤始终处于缺氧条件,导致微生物分解作用较弱,因此黄河三角洲流域的天然湿地有机碳积累的速率较高。
【小问4详解】
互花米草为入侵物种,清除互花米草后,该群落中的植物种类增多,为动物提供了丰富的食物和栖息场所,使得动物种类增加,因此清除互花米草后的一年内,大型底栖动物数量总体呈增加趋势,鸟类种类及数量均比治理前显著增加。
25. 【答案】(1) ①. 获得一段已知目的基因的序列 ②. 1/8
(2) ①. GGATCC ②. 另一引物应和a链配对,且转录的模板链是a链,则a链引物所在一侧应靠近启动子,所以应选择BamH I限制酶的序列作为引物5’端序列,即另一引物5’端需添加的限制酶序列为GGATCC
(3). 未成功转染和成功转染
(4) ①. 抗原-抗体杂交 ②. 重组质粒缺少启动子和终止子,无法正常转录
【小问1详解】
在进行PCR扩增目的基因时,需要加入引物,引物是根据一段已知目的基因的序列合成的DNA片段。PCR扩增过程中,经过4轮循环后,得到16个DNA分子,其中有2个DNA分子只有含有母链,且该DNA分子只含一种引物,故得到的产物中只含一种引物的DNA分子占比为1/8。
【小问2详解】
在构建PEBf质粒时,为确保fat-1基因按正确方向插入,需要双酶切,还需对fat-1基因的引物进行相应设计。已知fat-1基因转录的模板链为a链,与b链结合的引物5'端添加了限制酶识别序列GAATTC,另一引物应和a链配对,且转录的模板链是a链,则a链引物所在一侧应靠近启动子,所以应选择BamH I限制酶的序列作为引物5’端序列,即另一引物5’端需添加的限制酶识别序列序列为GGATCC。
【小问3详解】
据图分析,M2组和1组没有扩增出DNA片段,故细胞内不存在目的基因,即可能是细胞内导入PEB质粒或者未成功转染,而M2组是PEB质粒转染细胞PCR产物,故1组是未转染细胞PCR产物,2组出现一条DNA条带,即为目的基因条带,则细胞内导入的是PEBf质粒,1组和2组分别是未成功转染和成功转染细胞组PCR产物。
【小问4详解】
检测转基因家兔细胞中是否含有LCPUFA合成酶,可采用抗原-抗体杂交技术。如果fat-1基因已正确插入PEB质粒且成功转染,但在转基因家兔细胞中没有检测到LCPUFA合成酶,从构建基因表达载体的角度分析,基因正确插入却无法检测到相应蛋白质,考虑目的基因未正确表达,从构建基因表达载体的角度分析,可能的原因是重组质粒缺少启动子和终止子,无法正常转录。
山东省济宁市任城区济宁市第一中学2023-2024学年高三下学期4月月考生物试题: 这是一份山东省济宁市任城区济宁市第一中学2023-2024学年高三下学期4月月考生物试题,文件包含山东省济宁市任城区济宁市第一中学2023-2024学年高三下学期4月月考生物试题docx、7-济宁市第一中学2024届高三4月份定时检测生物4-13pdf、参考答案docx、7-济宁市第一中学2024届高三4月份定时检测生物答题卡4-13pdf、参考答案pdf等5份试卷配套教学资源,其中试卷共23页, 欢迎下载使用。
山东省济宁市第一中学2023-2024学年高一下学期4月月考生物试题: 这是一份山东省济宁市第一中学2023-2024学年高一下学期4月月考生物试题,共9页。
山东省济宁市任城区济宁市第一中学2023-2024学年高三下学期3月月考生物试题(原卷版+解析版): 这是一份山东省济宁市任城区济宁市第一中学2023-2024学年高三下学期3月月考生物试题(原卷版+解析版),文件包含山东省济宁市任城区济宁市第一中学2023-2024学年高三下学期3月月考生物试题原卷版docx、山东省济宁市任城区济宁市第一中学2023-2024学年高三下学期3月月考生物试题解析版docx等2份试卷配套教学资源,其中试卷共39页, 欢迎下载使用。

