化学(湖北卷)-2024年中考第三次模拟考试(含答题卡及答案解析)
展开
这是一份化学(湖北卷)-2024年中考第三次模拟考试(含答题卡及答案解析),文件包含化学湖北卷全解全析docx、化学湖北卷考试版A4docx、化学湖北卷考试版A3docx、化学湖北卷参考答案及评分标准docx、化学湖北卷答题卡docx、化学湖北卷答题卡pdf等6份试卷配套教学资源,其中试卷共28页, 欢迎下载使用。
(考试时间:50分钟 试卷满分:50分)
注意事项:
1.答卷前,考生务必将自己的姓名、准考证号填写在答题卡上。
2.回答第Ⅰ卷时,选出每小题答案后,用2B铅笔把答题卡上对应题目的答案标号涂黑。如需改动,用橡皮擦干净后,再选涂其他答案标号。写在本试卷上无效。
3.回答第Ⅱ卷时,将答案写在答题卡上。写在本试卷上无效。
4.考试结束后,将本试卷和答题卡一并交回。
可能用到的相对原子质量:H-1 C-12 O-16 Zn-65
一、选择题(共13个题,共18分。1-8题,每题1分;9-13题,每题2分。在每题给出的四个选项中,只有一项符合题目要求)
1.华夏造物历史悠久,《天工开物》中记载的下列造物过程涉及化学变化的是( )
A. 炼生铁B. 晒海盐C. 钉木舟D. 织衣布
2.下列措施能减少空气污染的是( )
A.鼓励多开私家车出行 B.鼓励燃煤火力发电
C.鼓励焚烧秸秆节约能源 D.鼓励使用太阳能热水器
3.兴趣小组开展主题项目式实践活动。以下内容描述错误的是( )
4.实验室配制质量分数为6%的NaCl溶液。下列图示操作正确的是( )
A. 取用NaClB. 称量NaCl
C. 量取H2OD. 溶解NaCl
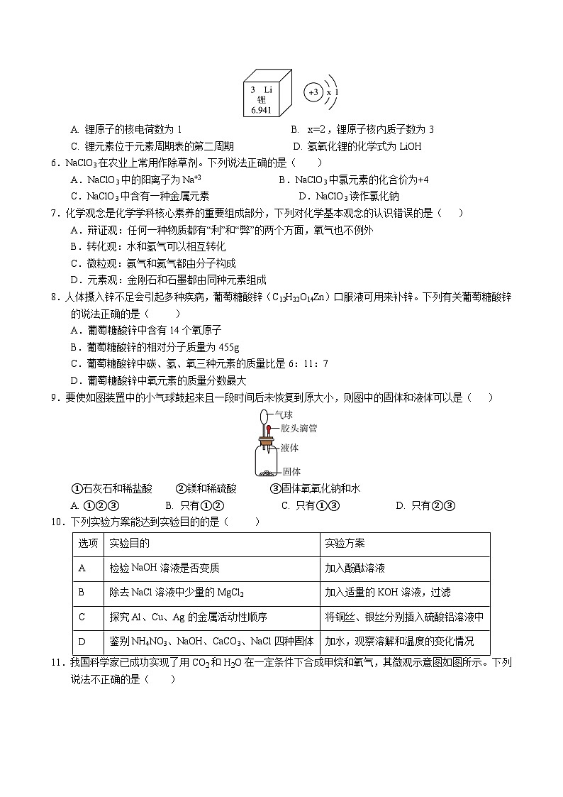
5.我国在四川雅江探获锂资源近百万吨,是亚洲迄今探明最大规模伟晶岩型单体锂矿。锂元素在元素周期表中的部分信息和锂的原子结构示意图如图所示。下列有关说法错误的是( )
A. 锂原子的核电荷数为1
B. ,锂原子核内质子数为3
C. 锂元素位于元素周期表的第二周期
D. 氢氧化锂的化学式为LiOH
6.NaClO3在农业上常用作除草剂。下列说法正确的是( )
A.NaClO3中的阳离子为Na+2 B.NaClO3中氯元素的化合价为+4
C.NaClO3中含有一种金属元素 D.NaClO3读作氯化钠
7.化学观念是化学学科核心素养的重要组成部分,下列对化学基本观念的认识错误的是( )
A.辩证观:任何一种物质都有“利”和“弊”的两个方面,氧气也不例外
B.转化观:水和氢气可以相互转化
C.微粒观:氨气和氦气都由分子构成
D.元素观:金刚石和石墨都由同种元素组成
8.人体摄入锌不足会引起多种疾病,葡萄糖酸锌(C12H22O14Zn)口服液可用来补锌。下列有关葡萄糖酸锌的说法正确的是( )
A.葡萄糖酸锌中含有14个氧原子
B.葡萄糖酸锌的相对分子质量为455g
C.葡萄糖酸锌中碳、氢、氧三种元素的质量比是6:11:7
D.葡萄糖酸锌中氧元素的质量分数最大
9.要使如图装置中的小气球鼓起来且一段时间后未恢复到原大小,则图中的固体和液体可以是( )
①石灰石和稀盐酸 ②镁和稀硫酸 ③固体氧氧化钠和水
A. ①②③B. 只有①②C. 只有①③D. 只有②③
10.下列实验方案能达到实验目的的是( )
11.我国科学家已成功实现了用CO2和H2O在一定条件下合成甲烷和氧气,其微观示意图如图所示。下列说法不正确的是( )
A.从反应价值看:可减少CO2的排放,实现碳中和目标
B.从元素价态看:该反应前后氧元素的化合价改变
C.从守恒关系看:反应前后分子种类和个数不变
D.从表示方法看:该反应的化学方程式为CO2+2H2OCH4+2O2
12.《周礼·考工记》中记载:“练帛,以栏为灰(草木灰,主要成分是K2CO3),渥淳其帛,实诸泽器,淫之以蜃(蚌壳,主要成分为CaCO3),清其灰而盈之……”,这是介绍了古代漂洗丝绸的步骤:丝绸放在草木灰水中浸泡;加入高温煅烧后的蚌壳,一起浸泡。下列有关说法不正确的是( )
A.将蚌壳灰加入草木灰水中,溶液温度升高并产生白色沉淀
B.“以栏为灰”和“清其灰而盈之”中的灰都是指草木灰
C.漂洗丝绸的过程中涉及三种基本反应类型
D.该工艺中起去除污渍作用的物质是KOH
13.下列设计的实验方案能达到目的的是( )
二、非选择题(本题共7个题,共32分)
14.(4分)我国家用燃料的变迁主要经历了以下几个阶段:
(1)纤维素的化学式为(C6H10O5)n,其中C、H、O三种元素的原子个数比为 。
(2)蜂窝煤燃烧的上层火焰呈蓝色,是 (填化学式)在燃烧的缘故。
(3)液化石油气属于 (填“纯净物”或“混合物”)。
(4)甲烷燃烧的化学方程式为 。
15.(4分)阅读下列材料,回答相关问题。
根据氢气的特性,其储存方法可分为物理法和化学法两大类,物理法主要有低温液化储氢、高压压缩储氢、碳基材料储氢等,化学法主要有金属氢化物储氢、配位氢化物储氢等。下图是一些储氢材料的质量储氢密度和体积储氢密度。已知:①质量储氢密度=储氢后氢元素在储氢材料中的质量分数;
②体积储氢密度=储氢后单位体积的储氢材补中储存氢元素的质量
(1)从分子角度解释低温、高压储氢原理 。
(2)结合图示,下列储氢材料中最理想的是 。
A. LaNi5H6B. LiAlH4C. Mg2FeH6D. Al(BH4)3
(3)Mg17Al12也是一种常用的储氢材料,在一定条件下完全吸氢后可得到MgH2和Al。单位质量的MgH2分解产生氢气的质量随时间变化如上图所示,其中温度T1、T2、T3由小到大的顺序是 ,此“储氢过程”中发生反应的化学方程式为 。
16.(5分)某合金主要成分为Zn、Fe、Cu及这三种金属的少量氧化物。利用该合金制成的机械零件废弃物制取高纯度ZnO,其部分工艺流程如图所示。请回答:
已知:Zn(OH)2溶于强碱形成可溶性盐。
(1)过滤中玻璃棒作用 ,滤渣Ⅰ中一定有 。
(2)加酸溶解废弃物时,需要通风并远离火源,其原因是 。写出较活泼金属生成该气体的化学方程式: (写一个),此反应属于 (填基本反应类型)。
17.(5分)我国目前已经进行了千吨级的“液态阳光甲醇”工业化示范工程。“液态阳光甲醇”是用太阳能产生的电来电解水生成H2,H2与空气中捕捉到的CO2生成甲醇(CH3OH),甲醇是液体燃料,便于输送。
(1)CO2属于 (填序号:A、有机化合物,B、无机化合物)。
(2)生成甲醇反应的化学方程式为。若制得32 t CH3OH,计算消耗CO2的质量(写出计算过程及结果)。
18.(4分)如图是实验室常见的装置,请回答下列问题。
(1)实验室用装置A制取氧气,发生反应的化学方程式为 。
(2)实验室制取CO2,若要控制反应速率,应选择的发生和收集装置为 (填字母)。
(3)装置G中可观察到铁丝剧烈燃烧, ,放出大量热。集气瓶底部放少量水的作用是 。
19.(6分)垃圾焚烧促进了垃圾处置的减量化、资源化和无害化。化学兴趣小组的同学们对垃圾焚烧产生了兴趣,走进垃圾焚烧厂,展开了项目式学习之旅。
项目一:了解垃圾焚烧工艺系统
【实地参观】垃圾焚烧工艺系统由垃圾储存系统、焚烧系统,余热锅炉系统、烟气净化系统、汽轮发电系统、灰渣处理系统,给排水系统、渗沥液处理系统组成。
【表达交流】
(1)垃圾进入焚烧系统前,需要将垃圾进行分类,下列垃圾属于可回收物的是 。
A.废旧金属 B.快递纸箱 C.食物残渣
(2)为了使垃圾在焚烧系统中燃烧更加充分。可进行的操作是 。(填一种即可)
项目二:检验垃圾渗沥液的成分
【进行实验】
【得出结论】垃圾渗沥液中含有氢离子。
【反思交流】
(1)若要证明氢离子是否存在,下列试剂不能达到目的的是 。
A.pH试纸 B.Cu C.Fe2O3
(2)向加有酚酞试剂的氢氧化钠溶液中加垃圾渗沥液也可证明溶液中含有氢离子。实验中酚酞的作用是 。
项目三:讨论垃圾焚烧的应用
【讨论交流】垃圾焚烧时产生的热量可用于发电,此过程中的能量转化形式为 能→热能→电能。
20.(4分)图甲是20℃时向装有50g固体物质X(不含结晶水)的烧杯中逐渐加入水,所得溶液的浓度与加入水的质量关系如图:
(1) ,20℃时,物质X的溶解度为 。
(2)关于整个向烧杯中加水的过程,下列说法不正确的是 (填字母序号)。
A.溶液的质量在一直增大
B.从开始到A点时,溶质质量在一直增大
C.从开始到A点时,溶液一直处于饱和状态
D.由图可知,物质X的溶解度随温度升高而减小
(3)图乙是一物体悬挂在饱和的氯化钠溶液中,在恒温条件下向烧杯内溶液中加入硝酸钾固体(悬挂物不参与反应),弹簧秤读数将 (填“变大”或“不变”或“变小”)。
选项
A
B
C
D
活动主题
探究土壤酸碱性对植物生长的影响
垃圾分类与回收利用
设计低碳行动方案
调查航天科技领域中的新材料
学习内容
用熟石灰改良酸性土壤
废旧电池属于有害垃圾
加高烟囱可减少大气污染物排放
钛合金的硬度大于金属钛
选项
实验目的
实验方案
A
检验NaOH溶液是否变质
加入酚酞溶液
B
除去NaCl溶液中少量的MgCl2
加入适量的KOH溶液,过滤
C
探究Al、Cu、Ag的金属活动性顺序
将铜丝、银丝分别插入硫酸铝溶液中
D
鉴别NH4NO3、NaOH、CaCO3、NaCl四种固体
加水,观察溶解和温度的变化情况
选项
A
B
D
实验目的
探究铁生锈的条件之一是与空气(或氧气)接触
探究催化剂对H2O2溶液分解速率的影响
探究同种溶质在不同种溶剂中的溶解性
验证甲烷由碳、氢元素组成
实验方案
实验操作
实验现象
实验结论
步骤1
取少量黑色的垃圾渗沥液于烧杯中,加入足量的活性炭进行吸附色素,静置。
上层溶液变为无色
步骤2
取少量上层溶液于试管中,向其中滴加紫色石蕊溶液。
渗沥液中含有H+
相关试卷
这是一份化学(广西卷)-2024年中考第三次模拟考试(含答题卡及答案解析),文件包含化学广西卷全解全析docx、化学广西卷考试版A4docx、化学广西卷考试版A3docx、化学广西卷参考答案及评分标准docx、化学广西卷答题卡docx、化学广西卷答题卡pdf等6份试卷配套教学资源,其中试卷共39页, 欢迎下载使用。
这是一份化学(成都卷)-2024年中考第三次模拟考试(含答题卡及答案解析),文件包含化学成都卷全解全析docx、化学成都卷考试版A4docx、化学成都卷考试版A3docx、化学成都卷参考答案及评分标准docx、化学成都卷答题卡docx、化学成都卷答题卡pdf等6份试卷配套教学资源,其中试卷共33页, 欢迎下载使用。
这是一份化学(新疆卷)-2024年中考第三次模拟考试(含答题卡及答案解析),文件包含化学新疆卷全解全析docx、化学新疆卷考试版A4docx、化学新疆卷考试版A3docx、化学新疆卷参考答案及评分标准docx、化学新疆卷答题卡docx、化学新疆卷答题卡pdf等6份试卷配套教学资源,其中试卷共26页, 欢迎下载使用。

