2024年中考考前押题地理必刷卷(南京卷)(含答案解析)
展开(地理考试时间共30分钟满分50分)
注意事项:
1.本试卷分第Ⅰ卷(选择题)和第Ⅱ卷(非选择题)两部分。答卷前,考生务必将自己的姓名、准考证号填写在答题卡上。
2.回答第Ⅰ卷时,选出每小题答案后,用2B铅笔把答题卡上对应题目的答案标号涂黑。如需改动,用橡皮擦干净后,再选涂其他答案标号。写在本试卷上无效。
3.回答第Ⅱ卷时,将答案写在答题卡上。写在本试卷上无效。
4.考试结束后,将本试卷和答题卡一并交回。
第Ⅰ卷
一、判断题(本大题共10小题,每小题1分,共10分.正确的填A,错误的填B)
1.绘一幅新疆维吾尔自治区地图,若选用的比例尺越大,则图上1厘米所代表的实地距离越大。()
2.提出大陆漂移说的科学家是哥白尼。()
3.亚洲是世界上人口自然增长率最高的大洲。()
4.降水受地形的影响,往往山地的迎风坡降水多,背风坡降水少。()
5.亚洲分布着世界最大的高原山地气候区。()
6.中东最丰富的自然资源是水资源,最贫乏的自然资源是石油。()
7.巴西人喜欢跳舞,尤其对芭蕾舞情有独钟。()
8.我国人口方面重要的地理分界线是:云南省的腾冲至黑龙江省的漠河。()
9.我国降水的空间分布很不均匀,东西干湿差异显著。()
10.南方地区湿热的气候条件孕育了肥沃的黑土地。()
第Ⅱ卷
二、选择题(11-30题为单选题,每题1分,共20分,每题只有一个正确选项;31-40为双选题,每题2分,共20分,每题有两个正确选项。)
“丹水北运”指将丹江口水库优质水装入集装箱液袋后,搭上浩吉铁路“北煤南运”列车的返程空车,“捎脚运输”至陕西、山西、内蒙古等地,让铁路沿线地区1500万人民群众喝上来自丹江口的天然好水。下图示意浩吉铁路。据此完成下面小题。
11.“丹水北运”的水源地位于()
A.湘赣交界处B.湘鄂交界处C.鄂豫交界处D.豫陕交界处
12.利用浩吉铁路“北煤南运”返程空车进行“捎脚运输”可()
A.提高经济效益B.增加运输费用C.降低运输风险D.增加货物价值
13.“丹水北运”对输入地的积极作用是()
A.发展灌溉农业B.治理污染江河C.提供优质水源D.吸引科技人才
松嫩平原河流纵横、土壤肥沃,是东北平原的最大组成部分。读松嫩平原年平均气温分布图,完成下面小题。
14.根据图中气温分布特点,可推断()
A.年均温由北向南递减B.河流冬季没有结冰期
C.西部等温线较东部密集D.0℃等温线以北全年气温低于0℃
15.东北平原是世界上种植水稻纬度较高的地区,其主要影响因素是()
A.河流B.气候C.地形D.土壤
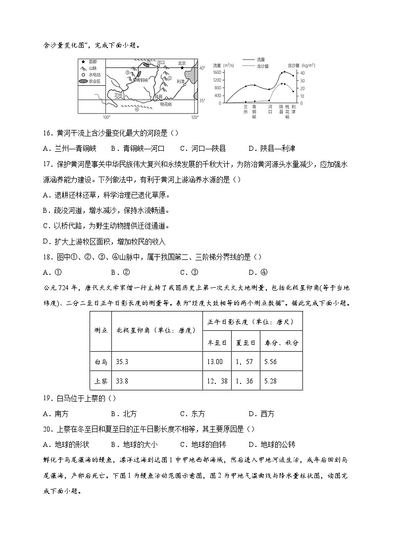
保护黄河是事关中华民族伟大复兴和永续发展的千秋大计。读“黄河水系图和黄河干流不同河段流量和含沙量变化图”,完成下面小题。
16.黄河干流上含沙量变化最大的河段是()
A.兰州—青铜峡B.青铜峡—河口C.河口—陕县D.陕县—利津
17.保护黄河是事关中华民族伟大复兴和永续发展的千秋大计,为防治黄河源头水量减少,应加强水源涵养能力建设。下列做法中,有利于黄河上游涵养水源的是()
A.退耕还林还草,科学治理已退化草原。
B.疏浚河道,增水减沙,保持水流畅通。
C.以桥代路,为野生动物提供迁徙通道。
D.扩大上游牧区面积,增加牧民的收入
18.图中①、②、③、④山脉中,属于我国第二、三阶梯分界线的是()
A.①B.②C.③D.④
公元724年,唐代天文学家僧一行主持了我国历史上第一次天文大地测量,包括北极星仰角(等于当地纬度)、二分二至日正午日影长度的测量等。表为“经度大致相等的两个测点数据”。据此完成下面小题。
19.白马位于上蔡的()
A.南方B.北方C.东方D.西方
20.上蔡在冬至日和夏至日的正午日影长度不相等,其主要原因是()
A.地球的形状B.地球的大小C.地球的自转D.地球的公转
孵化于马尾藻海的鳗鱼,漂洋过海到达图1中甲地西部海域,然后进入甲地河流生活,成年后回到马尾藻海,产卵后死亡。下图1为鳗鱼活动范围示意图,图2为甲地气温曲线与降水量柱状图,读图完成下面小题。
21.鳗鱼从马尾藻海西南部迁往甲地河流的过程中,必须经过的大洋是()
A.大西洋B.北冰洋C.印度洋D.太平洋
22.结合图1和图2,下列关于甲地河流的水文特征说法正确的是()
A.有结冰期B.水流平稳C.夏汛冬枯D.泥沙含量大
23.对乙国的叙述,不正确的是()
A.西部太平洋沿岸是新兴工业的集中地带
B.“硅谷”位于旧金山附近,主要为地中海气候
C.使用小型农机具,精耕细作,粮食产量高
D.农业生产区域专门化机械化程度高
营养丰富的橄榄油是油橄榄果实冷榨而来。读“世界橄榄油主要出口国示意图”及油橄榄资料卡,完成下面小题。
24.由图可知,橄榄油出口国主要分布在()
A.大西洋沿岸B.欧洲西部C.地中海沿岸D.非洲北部
25.下列选项中适合油橄榄生长的气候是()
A.B.C.D.
为更好地学习“北极地区和南极地区”这一节内容,小静和小云查找了关于极地地区的相关信息,并开展了对相关问题的讨论。两人在查找极地地区相关信息时,发现了一幅漫画。据此完成下面小题。
26.为减少极地地区微塑料,我们应当()
A.低碳出行,缓解气候变暖B.加大科考力度C.减少日常使用塑料制品D.发展极地旅游业
27.在北极进行科学考察时,下列哪一项做法是正确的()
A.猎杀北极熊,保障科考人员安全
B.大规模利用北极的生物资源
C.将丢弃的垃圾扔在北冰洋里
D.作为科研基地合理利用资源,保护环境
28.图中漫画反映的问题是()
A.科研考察造成的白色污染
B.石油泄漏对海洋造成的污染
C.全球变暖对极地地区造成的影响
D.猎捕鲸鱼对极地地区生物多样性的破坏
春天跟随着油菜花的足迹缓缓前进着,金黄撒到哪里,春天就到了哪里。图为我国部分地区油菜开花日期示意图。读图,完成下面小题。
29.油菜开花日期由南向北推迟的主要影响因素是()
A.海陆位置B.纬度位置C.地形因素D.土壤类型
30.油菜集中产区的大部分区域()
A.1月均温小于0℃B.年降水量大于800mm
C.为温带季风气候区D.农田类型以旱地为主
读黄河流域局部示意图。据此完成下面小题。
31.关于黄河①、②河段的水文特征,说法正确的是()
A.①落差大,流速快,水能丰富
B.②初春时节经常会发生凌汛
C.①流速慢,泥沙沉积,形成“地上河”
D.②沿岸水土流失严重,含沙量大
32.②地区近年来大力发展林果业,并采取打坝淤地、修筑梯田等措施,带来的影响是()
A.水土流失减轻B.洪涝灾害频发C.河流含沙量变小D.土壤肥力下降
截止2021年4月16日,中国高速铁路运营里程达3.79万公里,居世界第一位。沪昆高铁开通后,上海到昆明只需10小时。读图完成下面小题
33.与乘坐飞机相比,沪昆高铁的优势有()
A.速度更快,耗时更短B.受天气影响小,更准时
C.高铁站离市区近,更便捷D.运量小,运输成本高
34.沪昆高铁的开通,可以实现()
A.早品上海小笼包,晚尝云南过桥米线B.缩短了到北京之间的距离
C.减轻了南北向铁路干线的负担D.带动铁路沿线地区的经济发展
青藏地区是一片神奇的雪域高原,独特的自然景观和人文风情,令人神往。回答下列各题。
35.下列描述符合青藏地区自然环境特征的是()
A.远看是山,近看是川B.林海雪原,白山黑水
C.大漠孤烟,戈壁黄沙D.雪山连绵,冰川广布
36.在青藏地区旅行,你能体验到的当地风土人情有
A.品尝青稞酒和糌粑B.参加盛大的那达慕大会
C.观看赛牦牛表演D.欣赏高亢悠长的信天游
读图“台湾岛地形示意图”,完成下面小题。
37.台湾岛的城市主要分布在()
A.东部地区B.西部地区C.沿海地区D.内陆地区
38.影响台湾岛城市分布的主要自然因素有()
A.地形B.人口C.河流D.交通
39.下图是意大利那不勒斯湾海岸的三根大理石柱升降变化图,石柱上横线部分代表其曾被火山灰覆盖,小黑点部分代表其被海洋生物钻孔。据图文资料推测出公元79年至15世纪,该地可能发生了()
A.填海造陆B.地壳下降C.海平面上升D.岩层多水平运动
40.地球仪是地球的模型。读地球仪示意图,图中各点正确的是()
A.甲地位于热带B.乙地位于中纬度
C.甲地比丙地先迎来日出D.丁地有极昼极夜现象测点
北极星仰角(单位:唐度)
正午日影长度(单位:唐尺)
冬至日
夏至日
春分、秋分
白马
35.3
13.00
1.57
5.56
上蔡
33.8
12.38
1.36
5.28
参考答案
一、判断题(本大题共10小题,每小题1分,共10分.正确的填A,错误的填B)
1.B
【详解】地图的比例尺是由图上距离比上实地距离,如果选用的比例尺越大,则该比例尺图上1厘米代表的实际距离越小,相反如果比例尺越小,则代表的实际距离越大,故错误。
2.B
【详解】提出大陆漂移学说的是德国科学家魏格纳,而不是哥白尼,故错误。
3.B
【详解】人口增长率最高的洲是非洲,因非洲经济落后,人口增长快,粮食不足,人的素质较低,亚洲的人口增长率排名第二。
4.A
【详解】世界降水的规律是:受纬度因素的影响,赤道地区降水多,两极地区降水少;受海陆因素的影响,中纬度沿海地区降水多,内陆地区降水少;回归线穿过的大陆内部和西部降水少,东岸降水多;受地形的影响,山地迎风坡降水多,背风坡降水少。故正确。
5.A
【详解】亚洲中部的地形区:青藏高原、帕米尔高原。青藏高原上有世界最高大的山脉喜马拉雅山脉和世界最高峰珠穆朗玛峰,以高原山地气候为主,因此亚洲分布着世界最大的高原山地气候区,故本题是正确的。
6.中东最丰富的自然资源是水资源,最贫乏的自然资源是石油。( )
【答案】B
【详解】中东大部分地区属于热带沙漠气候,气候干燥,降水少,最贫乏的自然资源是水资源,最丰富的自然资源是石油。该题叙述错误。
7.B
【详解】巴西是一年年轻的国家,是一个多元文化的国家,巴西人最热爱的舞蹈是桑巴舞,俄罗斯人对芭蕾舞情有独钟,故错误。
8.B
【详解】我国的人口大部分分布在黑龙江黑河至云南腾冲一线以东,少部分分布在此线以西,该线也成了我国最重要的人口分界线。
9.A
【详解】我国降水的空间分布很不均匀,受海陆位置的影响,东部降水丰富,西部降水少,东西干湿差异显著。
10.B
【详解】试题分析:南方地区在高温多雨的环境下发育形成了一种颜色较红的土壤—红壤。肥沃的黑土分布在东北地区,故错误.
二、选择题(11-30题为单选题,每题1分,共20分,每题只有一个正确选项;31-40为双选题,每题2分,共20分,每题有两个正确选项。)
11.C 12.A 13.C
【解析】11.由材料可知,“丹水北运”的水源地是丹江口水库。读图可知,丹江口水库位于鄂(湖北)与豫(河南)交界处,C正确,排除ABD。故选C。
12.由材料可知,利用返程空车进行“捎脚运输”相对于专车运输,降低了运输成本,提高了经济效益,A正确,B错误;与运输风险及货物价值关系不大,CD错误。故选A。
13.由材料“让铁路沿线地区1500万人民群众喝上来自丹江口的天然好水”可知,“丹水北运”对输入地的积极作用是提供优质水源,C正确;输入地发展灌溉农业不是调水的主要作用,A错误;调水不能治理水污染,B错误;与吸引科技人才关系不大,D错误。故选C。
14.C 15.B
【解析】14.读图年平均温度由南向北逐渐递减,A错误;该地区冬季温度小于0℃,河流有结冰期,且结冰期较长,B错误;读图西部等温线比东部密集,西部年温差大,C正确;图中的0℃ 线是年平均气温,夏季以北地区的气温会高于0℃,故D错误,故选C。
15.东北地区为温带季风气候,夏季高温,热量充足,故成为世界上种植水稻纬度较高的地区,B正确;河流、地形、土壤均不是影响该地区是世界上种植水稻纬度较高的地区,ACD错误,故选B。
16.C 17.A 18.A
【解析】16.结合所学知识和读图可知,黄河干流上含沙量变化最大的河段是河口—陕县,因黄河中游流经黄土高原,水土流失严重,导致含沙量迅速增加,C正确;河口以上的上游河段,黄河含沙量小且变化小,兰州—青铜峡、青铜峡—河口均位于上游河段,AB错误;陕县—利津,黄河含沙量逐渐减小,D错误。故选C。
17.联系实际可知,退耕还林还草,科学治理已退化草原能有效的涵养水源,A正确;在黄河上游疏浚河道,增水减沙,保持水流畅通,不利于涵养水源,B错误;以桥代路,为野生动物提供迁徙通道,有利于环境保护,对涵养水源无关,C错误;扩大上游牧区面积,增加牧民的收入,会使草地沙漠化严重,水土流失严重,不利于涵养水源,D错误。依据题意,故选A。
18.读图分析,图中①②③④分别是太行山脉、阴山、贺兰山、秦岭,属于我国第二、三阶梯分界线的是①太行山,故选A。
19.B 20.D
【解析】19.根据所学知识可知,某地北极星的仰角=当地的地理纬度,白马为35.3°N,上蔡为33.8°N,因此白马位于上蔡北方。综上所述,B符合题意,排除ACD。故选B。
20.根据所学知识可知,一年中影子长短变化是由于地球公转导致太阳直射点位置不同造成的。综上所述,D符合题意,排除ABC。故选D。
21.A 22.B 23.C
【解析】21.马尾藻海位于北美洲东部,甲地位于欧洲西部,两者之间是大西洋,鳗鱼从马尾藻海西南部迁往甲地河流的过程中,必须经过的大洋是大西洋,A正确,BCD错误;故选A。
22.结合图1和图2可知,甲地属于温带海洋性气候,终年温和多雨,受雨水补给的影响,河流水量大,水流平稳,B正确;最冷月均温高于0℃,河流无结冰期,A错误;终年温和湿润,河流径流季节变化小,泥沙含量小,无明显汛期,CD错误;故选B。
23.读图乙国是美国,西部太平洋沿岸是新兴工业的集中地带,A正确;“硅谷”位于旧金山附近,主要为地中海气候,B正确;采用大型农机具进行农业生产,并且其粮食产量高,C错误;农业生产区域专门化机械化程度高,D正确;根据题意,故选C。
24.C 25.B
【解析】24.读图可知,油橄榄油出口国主要分布在地中海沿岸的西班牙、摩洛哥、突尼斯、土耳其、希腊、意大利等国,C正确,排除ABD。故选C。
25.由上题可知,油橄榄盛产于地中海沿岸地区,属于地中海气候,夏季炎热干燥、冬季温和多雨,对应B图,B正确;A图是温带海洋性气候,气候特征是全年温和湿润,降水均匀,排除A;C图是热带雨林气候,气候特征是全年高温多雨,排除C;D图是温带季风气候,气候特征是夏季高温多雨,冬季寒冷干燥,排除D。故选B。
26.C 27.D 28.C
【解析】26.极地微塑料不是由于气候变暖形成的,其主要原因为人类大量使用塑料制品使海洋环境遭到污染。加大科考力度、发展极地旅游业等,均不利于减少极地微塑料;在生活中减少使用塑料制品,有利于减少极地地区微塑料。综上所述,C正确,ABD错误,故选C。
27.猎杀北极熊、大规模利用北极的生物资源、将丢弃的垃圾扔在北冰洋里,会进一步加剧北极的环境污染和生态破坏,不利于北极生态环境的保护,ABC错误。在北极进行科学考察时,北极生态脆弱,要作为科研基地合理利用资源,保护环境,D正确。故选D。
28.读漫画可知,北极熊和企鹅站在浮冰上,海洋上还插着温度计,说明全球变暖造成冰川融化,C正确。不能反映白色污染、石油泄漏、猎捕鲸鱼,ABD错误。故选C。
29.B 30.B
【解析】29.读图可知,春季我国油菜开花日期的变化规律是东部从南向北延迟,主要原因是我国东部春季升温由南向北推迟,主要影响因素是纬度因素,与海陆位置、地形因素和土壤类型无关,B正确,ACD错误。故选B。
30.由图可知,油菜集中产区的大部分区域在长江中下游平原,这里1月均温大于0℃,年降水量大于800毫米,属于亚热带季风气候区,农业类型以水田为主,B正确,ACD错误。故选B。
31.AD 32.AC
【解析】31.图中①河段在黄河上游同时位于我国地势第一、二级阶梯交界处,河流落差大,流速快,蕴藏着丰富的水能资源,故A正确;凌汛的发生需要具备结冰期、河流从低纬度地区流向高纬度地区的条件,②河段不符合从低纬度地区流向高纬度地区的条件,故B错误;黄河进入下游平原地区,河道变宽,坡度变缓,河水流速减慢,携带的泥沙沉淀下来,使河床逐渐抬高,成为“地上河”。①位于上游,故C错误;黄河中游流经黄土高原,支流较多,黄土高原土层疏松、植被破坏严重、夏季降水集中,水土流失严重,河水含沙量大,故D正确;依据题意,故选AD。
32.②地区位于黄河中游,该地区采取发展林果业,打坝淤地、修筑梯田等水土保持措施,会使该地水土流失减弱,故A正确;中游保持水土可减少下游洪涝灾害的发生,故B错误;中游保持水土可使黄河含沙量减小,故C正确;水土保持工作可增强该地区土壤肥力,故D错误。依据题意,故选AC。
33.BC 34.AD
【解析】33.与航空运输相比,沪昆高铁的优势是受天气影响较小,更准时,B正确;高铁站离市区较近,更便捷,C正确;速度比航空运输更慢,耗时更长,A错误;运量更大,运输成本则更低,D错误。故选BC。
34.沪昆高铁的开通,可以实现早品上海小笼包,晚尝昆明过桥米线,A正确;带动铁路沿线地区的经济发展,D正确;并未缩短到北京之间的距离,B错误;减轻了东西向铁路干线的负担,C错误。故选AD。
35.AD 36.AC
【分析】试题分析:
35.青藏高原是世界上最高的高原,许多山峰终年积雪,冰川广布,雪山连绵,地形相对比较平坦,山的海拔相对不高,形成了“远看是山,近看是川”的地貌;林海雪原,白山黑水描写的东北平原;大漠孤烟,戈壁黄沙描写的是西北内陆地区的景观,故本题选AD。
36.青藏地区的主要农作物为耐寒、耐旱的青稞、小麦、豌豆等。所以在青藏地区旅行,你能品尝到青稞酒和糌粑,牦牛是青藏地区主要的畜种,被称之为“沙漠之舟”,因此在这里我们能看到牦牛表演;那达慕大会是蒙古族的传统节日;信天游是黄土高原上的民歌,故本题选AC。
37.BC 38.AC
【分析】37.读图可知,台湾岛的人口与城市主要分布在西部平原和沿海地区,该地区地形平坦,土壤肥沃,交通便利,BC正确。东部及内陆地区以山地为主,城市较少,AD错误。故选:BC。
38.台湾岛的人口与城市主要分布在西部平原和沿海地区,主要的自然因素是:是因为这里地形平坦,土壤肥沃,水源丰富;人口交通属于社会经济因素,AC正确,BD错误。故选:AC。
39.BC
【详解】从图上可以看出,刚建成不久,三根大理石柱上有3.6米被火山灰覆盖。到15世纪时,三根大理石柱没入海平面以下6.3米,其中有2.7米被海生动物钻孔,该地可能发生了地壳下降或海平面上升,B、C正确;三根大理石柱的升降变化不能说明填海造陆和地壳会做水平运动,A、D错误。故选B、C。
40.AC
【详解】据所学知识可知,甲地位于南北回归线之间,地处热带,A正确;乙地位于南回归线上(23.5°S),位于0°~30°之间的低纬度地区,B错误;同一纬度地区较东的地点总是先看到日出,甲地位于丙的东边,比丙地先迎来日出,C正确;丁地位于北回归线和北极圈之间的北温带,无极昼极夜现象,D错误。故选AC。
2024年中考考前最后一套押题卷:地理(江苏南京卷)(解析版): 这是一份2024年中考考前最后一套押题卷:地理(江苏南京卷)(解析版),共4页。
信息必刷卷04(南京专用)-2024年九年级中考地理考前信息必刷卷: 这是一份信息必刷卷04(南京专用)-2024年九年级中考地理考前信息必刷卷,文件包含信息必刷卷04南京专用原卷版docx、信息必刷卷04南京专用解析版docx、信息必刷卷04南京专用参考答案docx等3份试卷配套教学资源,其中试卷共24页, 欢迎下载使用。
信息必刷卷05(南京专用)-2024年九年级中考地理考前信息必刷卷: 这是一份信息必刷卷05(南京专用)-2024年九年级中考地理考前信息必刷卷,文件包含信息必刷卷05南京专用原卷版docx、信息必刷卷05南京专用解析版docx、信息必刷卷05南京专用参考答案docx等3份试卷配套教学资源,其中试卷共24页, 欢迎下载使用。

