道德与法治(云南卷)-2024年中考第三次模拟考试(含答题卡及答案解析)
展开第Ⅰ卷(选择题,共48分)
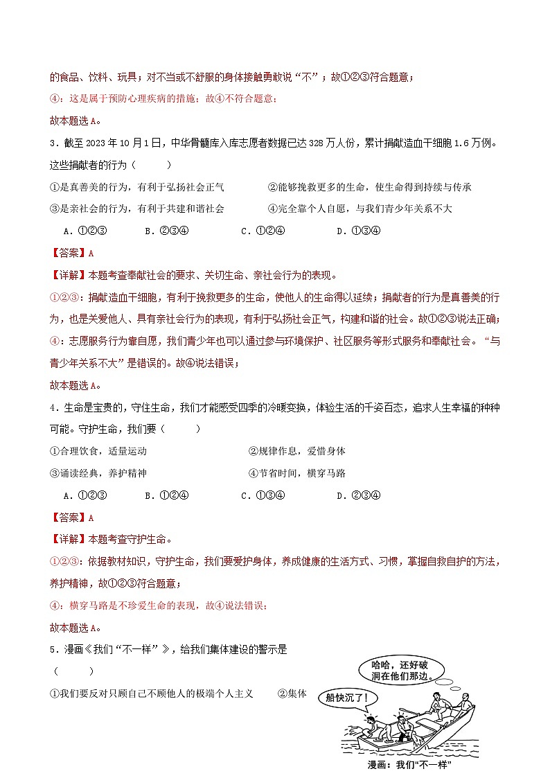
一、选择题(请选出一个最符合题意的答案,用2B铅笔在答题卡上的相应位置填涂。每小题2分,共48分)
第Ⅱ卷(非选择题,共52分)
简答题(请将答案书写在答题卡相应位置题号的位置,共30分)
25.学生甲:可从友善待人;不沉迷网络;学会独立思考;控制情绪等角度回答。
学生乙:可从客观认识自我,增强自信,用发展的眼光看待自己;尊重他人;积极面对挫折,勇于克服困难;增强责任意识、勇于担当等角度回答。
学生丙:树立正确学习观;胸怀梦想;学会独立思考;自立自强等角度回答。
(学生围绕关键词作答,言之有理即可酌情给分)
26.【答案】(1)全国人民代表大会是最高国家权力机关,享有最高立法权;人民代表大会制度是我国的根本政治制度;法律是由国家制定或认可;我国法律体现并维护广大人民的意志;我国厉行法治,积极推进科学立法;我国坚持良法之治,良法善治;我国坚持实施依法治国方略;我国社会主义法治体系不断完善等。
(2)我想对霸凌者说:法律和法治是社会运行的基本准则,每个人的行为都必须在法律框架内进行。欺凌行为不仅伤害他人,也违反了法律关于平等、尊重和不歧视的基本原则。作为未成年人,你们应当受到法律的特殊保护,但同样也要意识到自己的行为可能带来的法律责任和后果。欺凌不是自由的表现,而是对他人权利的侵犯。应当学会尊重他人,履行自己的义务,追求公平正义,而不是通过暴力和欺凌来解决问题。
我想对被欺凌者说:面对欺凌时,不要沉默,要勇敢地站出来维护自己的权益。自我保护是你的权利,你可以寻求成年人的帮助,如老师、家长或其他信任的成年人。同时,你也有权向有关机构报告这些行为,以寻求公正的处理和帮助。记住,你并不孤单,社会有责任保护你免受伤害,并提供一个安全的成长环境。不要因为遭受欺凌而失去自信,而是要坚信,公平和正义始终是我们共同追求的目标。
(学生围绕题意作答,言之有理即可酌情给分)
27.【答案】(1)①有利于强化法律对道德建设的促进作用,激发人民的爱国热情。②有利于弘扬以爱国主义为核心的民族精神,传承中华传统美德。③有利于践行社会主义核心价值观,营造良好的社会氛围。④有利于增强公民的责任感和使命感,增强公民的政治认同。⑤有利于维护民族团结,构筑人类命运共同体意识。⑥有利于完善我国的法律体系,为社会主义现代化建设提供法治保障。
(2)①宪法是国家法制统--的基础;②宪法是国家的根本法,在国家法律体系中具有最高的法律地位、法律权威和法律效力;③一切法律、行政法规和地方性法规都不得同宪法相抵触;④宪法是其他法律的立法基础和立法依据,其他法律是根据宪法 制定的, 不得与宪法的原则和精神相违背,否则,就会因违宪而无效。
(学生围绕题意作答,言之有理即可酌情给分)
三、分析说明题(请将答案书写在答题卡相应题号的位置。共22分)
(1)信息:①中国人民坚持改革开放,我国国内生产总值迅猛增长,极大解放和发展了社会生产力,经济建设取得巨大成就。②中国人民通过改革开放,进出口总额不断增长。③人民收入较快增长,人民生活水平显著提高;城乡居民收入差距大。
结论:改革开放是我国的强国富民之路,是决定当代中国命运的关键抉择;我国经济发展还面临着城乡发展不平衡。
(2)①有利于进一步弘扬中华优秀传统文化;②有利于增强中国人民的文化认同感,坚定文化自信;③有利于展示中华优秀传统文化的独特魅力,建设文化强国;④有利于推动中华优秀传统文化创造性转化、创新性发展;⑤有利于增强中华民族文化软实力;⑥有利于增强中华民族自尊心、自信心、自豪感;⑦有利于扩大中华优秀传统文化的国际影响力,也会提高中华民族的影响力和地位;⑧有利于向世界展示中华文化元素,促进不同文化交流和融合;⑨有助于推动世界文明的繁荣和发展;⑩有利于为世界文明发展注入新的活力和动力等。
(3)必须坚持科技是第一生产力、人才是第一资源、创新是第一动力,深入实施科教兴国战略、人才强国战略、创新驱动发展战略,坚持教育优先发展、科技自立自强、人才引领驱动,加快建设教育强国、科技强国、人才强国;增强自主创新能力,坚持自主创新、重点跨越、支撑发展、引领未来的方针,坚定不移地走中国特色自主创新道路;加快形成有利于创新的治理格局和协同机制,搭建有利于创新的活动平台和融资平台,营造有利于创新的舆论氛围和法治环境;坚定不移地贯彻以人民为中心的发展思想,落实新发展理念,转变发展方式,转换增长动力,建设现代化经济体系,深化供给侧结构性改革,实现经济健康可持续发展;等等。
(4)①树立远大理想,努力学习科学文化知识,提高自身素质;②培养创新能力和实践能力;③勇担社会责任,自觉服务社会,奉献社会;④学法懂法守法用法;⑤践行社会主义核心价值观;⑥树立开放的意识和胸怀,培养团队合作的精神,尊重和学习外来的优秀文化。
(学生围绕题意作答,言之有理即可酌情给分)
题号
1
2
3
4
5
6
7
8
9
10
11
12
答案
B
A
A
A
B
A
B
C
D
B
B
B
题号
13
14
15
16
17
18
19
20
21
22
23
24
答案
A
B
A
A
B
B
A
C
C
B
C
A
道德与法治(陕西卷)-2024年中考第三次模拟考试(含答题卡及答案解析): 这是一份道德与法治(陕西卷)-2024年中考第三次模拟考试(含答题卡及答案解析),文件包含道德与法治陕西卷全解全析docx、道德与法治陕西卷考试版A4docx、道德与法治陕西卷答题卡docx、道德与法治陕西卷考试版A3docx、道德与法治陕西卷答题卡pdf、道德与法治陕西卷参考答案docx等6份试卷配套教学资源,其中试卷共32页, 欢迎下载使用。
道德与法治(无锡卷)-2024年中考第三次模拟考试(含答题卡及答案解析): 这是一份道德与法治(无锡卷)-2024年中考第三次模拟考试(含答题卡及答案解析),文件包含道德与法治无锡卷全解全析docx、道德与法治无锡卷考试版A4docx、道德与法治无锡卷考试版A3docx、道德与法治无锡卷参考答案及评分标准docx、道德与法治无锡卷答题卡docx、道德与法治无锡卷答题卡pdf等6份试卷配套教学资源,其中试卷共37页, 欢迎下载使用。
道德与法治(南京卷)-2024中考第三次模拟考试(含答题卡及答案解析): 这是一份道德与法治(南京卷)-2024中考第三次模拟考试(含答题卡及答案解析),文件包含道德与法治南京卷全解全析docx、道德与法治南京卷考试版A4docx、道德与法治南京卷考试版A3docx、道德与法治南京卷参考答案docx、道德与法治南京卷答题卡docx、道德与法治南京卷答题卡pdf等6份试卷配套教学资源,其中试卷共28页, 欢迎下载使用。

