【写作指导】第12讲:拟好标题,引人入胜-2024年高考语文考场作文指导 (讲义)
展开人民日报年度获奖好标题和赏析
“看书先看皮,看报先看题”。生动形象的标题如同新闻的眼睛,更能引导读者瞬间阅读。文以载道,名以载文。做文章好比行军打仗,出师有名,战无不胜。好的标题要挈事挈理挈机,达到提炼要素、提示内容、提升兴趣的效果。
标题1切莫“渴死在泉水旁”
赏析:这篇文章主要是告诫文艺工作者不能脱离生活、脱离群众,要变走马观花为下马看花、下水摸鱼、解剖麻雀,要脚踏实地、深入基层、沾满泥土。标题巧借法国画家巴尔蒂斯的名言“脱离自然的画家会渴死在泉水旁”,既形象贴切,又发人深思,透彻地点明了文学艺术创作的规律,也很容易第一时间吸引读者阅读兴趣。
标题2昔日家中保姆 如今百岁“母亲”(肩题)
你养我们的小 我们养你的老(主题)
赏析:肩题平实,点明了今夕之间同一个人的不同身份,主题则用了“养小”与“养老”这一对比,既让读者一目了然地理解故事梗概,又对这一故事所反映出来的良好道德风尚进行了升华。该标题登上了微博热搜,反映出其良好的传播效果。
标题3治治“身不由己”的形式主义
赏析:这篇文章选材视角非常新颖,提出一些形式主义的做法是为了应付不切实际的工作要求,以及没有价值的检查评比而“身不由己”,呼吁在整个执行系统中做“全面体检”,做好针对性“治疗”。标题观点鲜明,一针见血,思想性强,同时又有一定的悬念,让读者对什么是“身不由己”的形式主义产生好奇,进而激发起在文中一探究竟的阅读欲望。
标题4迎接“独角兽” 拒绝“毒角兽”
赏析:该标题有两个鲜明特点:一是巧妙使用同音字,化正面的“独”为反面的“毒”,音同字不同,既传神达意又给人一种形象感;二是观点明确,“迎接”与“拒绝”,两个词语意思针锋相对、水火不容,直观表明了报道的立场与态度。
标题5(肩题)行医五十载,最爱说“别怕”,葛琳仪——
(主题)大师偏爱开小方
赏析:肩题中的“行医五十载”,用时间之久说明了大师的资历之深,“最爱说‘别怕’”,则是以其口头禅反映大师接人待物的亲和;主题中的“大”“小”对比凸显了高尚的医德。两行标题包含了主人公的资历、为人、医德等信息,非常全面。
标题6到一线晒晒“健康黑”
赏析:这是政治版“微观”栏目一篇文章的标题,它既准确提炼概括了作者的主要观点——干部要在一线通过实干苦干来接受群众和组织的检验,又以简明扼要且有画面感的“微言”揭示出基层干部只有在一线磨砺中才能健康成长的“大义”。这个标题如同文章的文风,朴实无华但又十分接地气,特别“晒晒健康黑”是点睛之笔。
标题7(肩)郭罗恩,十四年撑船接送村里孩子
(主)摆渡,摆渡,伴你求学路
赏析:该标题肩题与主题相互呼应。肩题交待事迹,主题充满韵律感,有人情味儿,能令人自然联想到“争渡,争渡,惊起一滩鸥鹭”的名句,从而加深对文章的印象。
标题8(主)900天奋战成就900秒奇迹
(副)走访乌兹别克斯坦“安格连—帕普”铁路卡姆奇克隧道
赏析:标题,是新闻之“眼”。“眼”之美,在于善睐引人,标题之大美,也在于吸引读者的兴趣。这则标题主要是在对比中,激起读者的好奇心。工程耗时900天与铁路通行900秒,时间长度上的对比,马上会让读者对“安格连—帕普”这条铁路充满求知欲;而且这两个数字浓缩了这项工程的核心点,使人印象深刻。
标题9(肩)在可可西里腹地,唯一的“路”是巡山队的车辙
(主)无人区 有人护
赏析:一是主题凝练,“无人”和“有人”对比强烈,一个“护”字温度十足,凸显了巡山队员的尽责。二是肩题的引号有点睛作用。引号的一个作用是质疑,用了引号,就表示这个车辙简直算不上路,形容巡山工作异常艰苦。“车辙”一词也用得巧妙贴切,生动形象地表明可可西里并无供人日常行走、穿越的道路,隐射出保护得当的背景。
标题10娱乐不能变“愚乐”
赏析:“看书先看皮,看报先看题”。生动形象的标题如同新闻的眼睛,更能引导读者瞬间阅读。这个标题贵在观点突出,标题中并没有用“是”什么、“要”怎样之类的句式,但准确浓缩了最重要的新闻事实,达到了点明主题的目的。“娱乐”和“愚乐”读音相同,相映成趣,简明扼要,朗朗上口。
标题11短视频 勿短视
赏析:做标题,要简约,要简明扼要,不必啰里啰唆。这个标题是各部门推荐的33个候选标题中最为简短的一个,只有6个字,句式短,字词精,但它言简意赅、观点鲜明,有态度、有立场,通过巧妙地重复“短视”两个字,就把本报对短视频这个热门现象的理性思考高度凝练地表达出来,炼标题就是提炼文章的灵魂,题好文一半,题俗文难传,这就是标题的艺术。
标题12(肩)贵州铜仁加强监管,淬炼执纪铁军
(主)让“打铁的人”变成“铁打的人”
赏析:肩题交待新闻事实的基础背景、提炼文章表达的主要内容,让读者看了后大概就能明白,这篇报道是讲述贵州铜仁市纪委监委如何加强对干部的严教严管,属于客观表达。主题中用“打铁的人”和“铁打的人”指代纪检监察干部,契合了打铁还需自身硬的要求,同样的四个字顺序一变,对肩题进行了有力升华,起到了画龙点睛的作用。
标题13(肩)香港圆了高铁梦
(主)“动感号,好感动”
赏析:这个标题的一大特点是肩题和主题都比较简短,但它们都发挥了重要作用——肩题开门见山,直接说明香港通了高铁,报道新闻事实;主题精心挑选和使用香港市民表达感受的原话,通过在音、意、情上三管齐下,不仅读来朗朗上口,而且让人直观地感受到香港市民发自内心的幸福感,既亲切也很有感染力。
分述篇
俗话说得好:“佛靠金装,人靠衣装。”作文也靠标题装。这是一个重视包装的时代,像一本精彩的书要有一个好的封面,优质产品要有精美的包装。好的标题能收到引人入胜、先声夺人的效果,同学们切莫等闲视之。近几年来,高考命题者总是提供一些材料,提出某个话题,让考生根据材料,自拟题目作文,既考查同学们选择角度确立中心的能力,又考查同学们的概括表达能力。
好的标题应该遵守以下3个原则,并做到简明、新颖、别致,耀眼夺目,富有文采。
此类标题以无招胜有招,有大道至简的底气,质朴无华,亮出的都是“干货”。因洗尽铅华,故能让阅卷者一目了然;因有的放矢,故能让阅卷者了解主旨。
方法1 亮出观点
考生在标题中直接表明自己的态度,亮出自己的观点,提出自己的见解,旗帜鲜明,先声夺人。如:
①作别眼见为实(全国卷Ⅱ)
②打破定式,走向创新(全国卷Ⅱ)
③不忘根本,放眼未来(浙江考生)
人们肉眼见到的往往是事物的表象,而非真相,为此,例①用“作别”二字明确地表达了作者对“眼见为实”这一习惯认识的否定态度;例②破的是“定式”,立的是“创新”,先破后立,观点鲜明;“不忘根本”是“继往”,“放眼未来”是“开来”,例③鲜明地表达了作者“要在传承中发展壮大”的深刻见解。
方法2 亮出内容
考生在标题中直接亮出文章的叙述缘由、核心意象、主要素材等写作内容,标题中的人、事、景、物,各异其趣。如:
①花袭人的暖心世界(江苏考生)
②钱塘潮涌奇,我自泛扁舟(浙江考生)
③水应深潜,酒应细尝(全国卷Ⅱ)
例①亮出的是叙述缘由,用《红楼梦》中的花袭人之言展开议论,她要求宝玉答应的三件事既体贴,又理性,正是“情切切良宵花解语”,因而富有事趣;例②亮出的是带有水乡特色的意象——钱塘潮、扁舟,抒发了作者勇做时代“弄潮儿”的豪迈情怀,因而富有情趣;例③亮出的是水、酒两个事物,借对二者“深潜”“细尝”的态度,表达了“浅显之知浮于表面,深处挖掘才获得真知”的主旨,因而富有理趣。
方法3 亮出层次
考生提取写作提纲中的关键词,在标题中直接亮出文章的行文思路、结构层次,使文章构思清晰,布局分明。如:
①立大志,成大器,担大任(天津考生)
②变时·变识·变实(全国卷Ⅲ)
③新路·心路·兴路(全国卷Ⅲ)
例①中的三个短语形成了严密的逻辑推理链,“立大志”是“成大器”的重要前提,而“成大器”又是“担大任”的重要前提,逐层推进,展示出文章严谨的论证思路。例②和例③均采用“一字立骨”的方法,选择三个音近而意丰的词语,巧妙相连,缀而成题。在标题中,例②展示出文章从时间在变、认识在变到精神在变的总体架构,例③展示出文章从除旧布新、凝心聚力到民族复兴的总体架构。
此类标题“新”在与时俱进,与时代的主旋律、时尚的新潮流同频共振,“锐”在别出机杼,独辟蹊径,带给阅卷者扑面而来的“新”气、“锐”气。
方法1 镶嵌热词
考生在标题中镶嵌一些年度热词、网络热词等,彰显其与祖国同呼吸、共命运的担当意识和与时代同行、倾听时代声音的使命感。如:
①不忘初心,砥砺前行(全国卷Ⅰ)
②走好长征路,领航新时代(全国卷Ⅲ)
③丢弃“佛系”扬“儒系”(浙江考生)
例①中的“初心”和例②中的“新时代”取自国家语言资源监测与研究中心、商务印书馆等联合主办的“汉语盘点2017”年度字词,这两个词语传递的是正能量,洋溢的是家国情怀;例③中的“佛系”取自网络流行词,标题鞭策了“佛系”不争不抢、不求输赢的消极的“出世”态度,倡导“儒系”自信昂扬、奋发进取的积极的“入世”精神。
方法2 点击时事
考生在标题中点击一些政治、经济、文化等领域的时事,彰显其“家事、国事、天下事,事事关心”的情怀和对时事的敏感度、认知度。如:
①雄安的绿色长征路(全国卷Ⅲ)
②且看少年芳华,助力国之成长
——一封“时光瓶”中的信(全国卷Ⅰ)
③只问使命,无问西东
——2035年的一份成人礼(全国卷Ⅰ)
例①的拟题灵感来自中国政治、经济领域中的一件大事——设立雄安新区,此举乃千年大计,举世瞩目;例②和例③的拟题灵感来自热映的两部国产影片——《芳华》和《无问西东》,这两部影片奏响了“青春注定历经磨难,青春必然风雨兼程”的热血乐章,勃发的是“青春无问西东,奋斗自成芳华”的筑梦豪情。
方法3 焕发新论
考生运用发散思维、逆向思维以及批判性思维,打破成见、定论,在标题中焕发出独到的见解、新论,彰显其辩证、发展的眼光和逻辑思辨的能力。如:
①己所欲慎施于人(上海考生)
②浮云不遮慧眼,众议难掩明心(全国卷Ⅱ)
③器,善用者赢(天津考生)
“己所不欲,勿施于人”是孔子的名言,但作者却对其进行了反向思辨,“己所不欲,勿施于人”的出发点是“利他”,“己所欲,施于人”的出发点则可能是“为己”。“利他”与“为己”是划分“被需要”动机和效果的标准。例①为此焕发出“己所欲慎施于人”的新论。“浮云遮望眼”“众口铄金”观照的是“浮云”“众口”等外因的作用,但作者却换一个角度进行了思辨,“眼”“心”等内因不够强大也可能是一个重要的原因。例②为此焕发出“浮云不遮慧眼,众议难掩明心”的新论。“工欲善其事,必先利其器”是孔子的名言,但作者却对其进行了延伸思辨,“利其器”只是前提,“用其器”才是关键,人们应该做“器”的驾驭者,让“器”帮助自己成大器,而不能被“器”绑架,沦为“器”的奴隶。例③为此焕发出“器,善用者赢”的新论。
此类标题“入乎其内,出乎其外”,考生将长期积淀的文学素养幻化为标题中一抹极具文采的云霞,妙手偶得,溢彩流光,让阅卷者拍案叫绝。
方法1 留意押韵
此类标题句式整齐,尾字押韵,读起来朗朗上口,既得词句结构之美,更得汉字音韵之美。如:
①以梦为马,不负韶华——写给2035年的你(全国卷Ⅰ)
②以大国之泱泱,添天下之风光——给“十八岁的你们”的一封信(全国卷Ⅰ)
③巍巍浙江,日月争光(浙江考生)
例①上下句的尾字“马”“华”押拼音体a韵,意深韵长;例②上下句的尾字“泱”“光”和例③上下句的尾字“江”“光”均押拼音体ang韵,铿锵有力。
方法2 机智集句
此类标题看似集词、集句,实则集思、集智,出于原句而不拘于原句,既得原句之妙,又融新意之胜。如:
①变通则久(全国卷Ⅲ)
②粗粝能甘,纷华不染
——寄往2035(全国卷Ⅰ)
③上善若水,烟雨平生
——写给2035年的你(全国卷Ⅰ)
例①从名句“穷则变,变则通,通则久”(《周易》)中集词而来;例②从警句“粗粝能甘,必是有为之士;纷华不染,方称杰出之人”(《围炉夜话》)中集句而来;例③上句集于“上善若水。水善利万物而不争,处众人之所恶,故几于道”(《老子》),下句集于“一蓑烟雨任平生”(苏轼《定风波》)。这些集词、集句不着斧痕,浑然天成。
方法3 妙用修辞
此类标题运用各种修辞手法来增强词句的表达效果,既扣文题之隐旨,更化平淡为神奇。如:
①握崭新机遇,担永恒使命——致新时代青年(全国卷Ⅰ)
②多元思维,破解问题的利刃(全国卷Ⅱ)
③三“味”浙江人(浙江考生)
④在时代的浪尖上舞蹈(浙江考生)
例①中,“机遇”“使命”扣题旨,“崭新”“永恒”显特色,“握”“担”明态度,富有见地,对仗工整;例②运用比喻揭示多元思维在破解问题时的重要作用,深入浅出,形象生动;例③既可以理解为三次“品味”浙江人,也可以理解为浙江人身上的三种“味道”,一语双关,意蕴丰厚;例④以“舞蹈”喻成长、发展,典雅而生动形象,富有诗的意境和韵味。
方法4 巧妙“引用”
尤其值得一提的是,广大考生在拟题时对“引用”这一手法运用得出神入化。如:
①江山代有才人出(全国卷Ⅰ)
②不畏浮云遮望眼(全国卷Ⅱ)
③雄关漫道真如铁,而今迈步从头越(全国卷Ⅲ)
④大“器”磅礴,唯我中华(天津考生)
⑤轻舟驶过万重山(全国卷Ⅰ)
⑥路漫漫,吾将备变而求进(全国卷Ⅲ)
⑦“头疼医头,脚疼医脚”漫谈(全国卷Ⅱ)
此类“引用”源于与作文题目要求在意蕴上的契合,例①、例②和例③分别成为2018年考生在拟写全国卷Ⅰ、全国卷Ⅱ和全国卷Ⅲ标题时引用较多的诗文。言其“出神入化”,是因为广大考生在拟题时不仅能够直接引用,如例①、例②和例③,而且还能够别出心裁地化用,如例④、例⑤和例⑥。其中,例④中的“大‘器’磅礴”从成语“大气磅礴”化用而来;例⑤从李白的诗句“轻舟已过万重山”化用而来,巧改“已”字,尽得风流;例⑥从屈原的诗句“路曼曼其修远兮,吾将上下而求索”化用而来,旧瓶装新酒,境界全出;例⑦直接借用熟语,将抽象的主题表达得通俗而含蓄,新颖别致。
eq \a\vs4\al([误区警示])
1.忘拟标题 有些考生先写作文后拟标题,就很容易忘记拟标题,这样做不仅会白白被扣掉2分,还会“流失”掉更多的印象分。
2.标题大而空 有些考生拟的标题大而空洞,又喜欢用“谈”“论”“谈谈”“之我见”一类的词语,拟写一些没有任何“含金量”的题目。
3.文不对题 有些考生拟标题存在很大的随意性,随便拿来一个词语或短语就作为题目,造成标题与内容之间没有任何逻辑关系,牛头不对马嘴,这是写作的大忌。
4.以词语或成语为标题 有些考生喜欢以一个词语或成语为标题,觉得这样简洁明快,但殊不知现在高考作文的内涵往往比较丰富,尤其是常见的寓意作文和材料作文,一般来讲,高考作文的内涵都不是一个词语或成语能够概括的。
eq \a\vs4\al([微写作])
秋冬季节是落叶飘零的时候。为了加强对城市地面卫生的管理,有的城市甚至让环卫工人24小时连续工作,相同的地点由四个小组轮流值班,坚守在“落叶第一线”;有的城市还喊出了口号“确保地面上没有一片落叶”“确保生活环境的干净清洁”。但《北京青年报》的记者从北京市公园管理中心获悉,北京市属公园首次尝试不立即清扫景区落叶,打造出20处“最美落英缤纷”赏秋景点,引来无数市民前往拍照留念。
对此,你怎么看待?你是否有过类似的经历或体验?请根据材料内容,拟写一个标题。
[解析] 本则材料分为两部分,即对待落叶的两种截然不同的态度:前者是“确保地面上没有一片落叶”,后者是“不立即清扫景区落叶”。这两种态度的出发点也不一样:前者是为了“加强对城市地面卫生的管理”,后者是为了打造“最美落英缤纷”赏秋景点。连接两部分的关键词是一个“但”字,这既表明前后两者态度和行为的对立,也表明后者更是材料的关注点。材料陈述的是现象,考生要透过现象去领悟材料的内涵。从前后两者的行为来看,材料展示的是如何对待自然的问题。前者在于不断地战胜自然,对待自然持对立的态度;后者在于用自然来美化生活,对待自然持互融的态度。从前后两者的出发点来看,材料展示的不是对错的问题,而是看待事物的视角问题。前者从净化与安全的角度出发,从管理便利化的角度出发,是实用主义的视角;后者从美化与诗意的角度出发,从管理人性化的角度出发,是浪漫主义的视角。
具体可从如下角度立意:
1.用管理和制度来保护我们生活环境的干净、清洁、安全;2.从净化到美化体现的是新时代人民对美好生活的追求在不断地升级;3.让生活中多一点诗意;4.管理需要更多的人性化,管理者需要更多的人文情怀;5.留住城市里的自然之美,让城市多一点个性和魅力;6.社会文明程度在不断提升,市政管理服务理念也应日益进步;7.从“确保地面上没有一片落叶”而选择简单粗暴“一刀切”的管理方法是一种庸政;8.对待落叶的态度要兼顾干净、清洁、安全与诗意、美好、浪漫等人民需求,这考验的是管理者的智慧;9.在一个“容”字上,谈保护市容与对待落叶的宽容;10.实用主义与浪漫主义的共存互生。
[我的答案]
[参考答案] 1.亮出观点:《顺其自然也是一种美》《城市管理何妨“浪漫”一些》《让管理多一些人情味》《学会转换思路》。
2.亮出内容:《城市管理之殇》《落叶塑造缤纷》《一片落叶背后的城市管理》。
3.亮出层次:《管理·自然·城市之美》。
4.焕发新论:《不完美也是一种美》《就要“无所作为”》《不妨“懒”一点》《无为亦有为》。
5.妙用修辞:《留一地落叶给秋天》(拟人)、《飘落的烟火气》(用“烟火气”来代指真实的自然)、《因地制宜,共创佳园》(对偶)。
6.巧妙“引用”:《何以解忧,唯有尝试》(化用曹操“何以解忧?唯有杜康”的诗句)、《柳暗花明又一村》(引用“山重水复疑无路,柳暗花明又一村”的诗句)、《转身遇见美丽》(化用电视剧名)、《自然美才是真的美》(化用广告语“大家好才是真的好”)、《一叶不扫,何以扫天下》(化用“一屋不扫,何以扫天下”)。
7.机智集句:《另辟蹊径,柳暗花明》(两个成语搭配使用,呈现出别样的效果)。
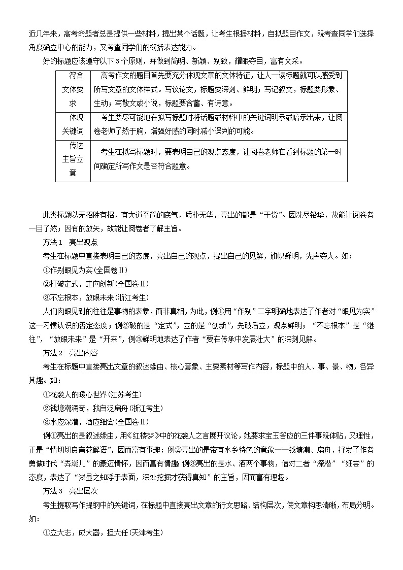
符合文体要求
高考作文的题目首先要充分体现文章的文体特征,让人一读标题就可以感受到所写文章的文体样式。写议论文,标题要深刻、鲜明;写记叙文,标题要形象、生动;写散文或小说,标题要含蓄、有诗意。
体现关键词
考生要尽可能地在拟写标题时将话题或材料中的关键词明示或暗示出来,让阅卷老师了然于胸,增强好感的同时减小误判的可能。
传达主旨立意
考生在拟写标题时,要表明自己的观点态度,让阅卷老师在看到标题的第一时间确定所写作文是否符合题意。
思辨类作文写作指导32:哲理思辨性作文写作指导及优秀范文-高考语文思辨类作文写作全面指导: 这是一份思辨类作文写作指导32:哲理思辨性作文写作指导及优秀范文-高考语文思辨类作文写作全面指导,共20页。试卷主要包含了由表及里,聚焦深邃哲理等内容,欢迎下载使用。
思辨类作文写作指导29:高考思辨作文的五种结构模式写作指导及优秀范文-高考语文思辨类作文写作全面指导: 这是一份思辨类作文写作指导29:高考思辨作文的五种结构模式写作指导及优秀范文-高考语文思辨类作文写作全面指导,共24页。
思辨类作文写作指导13:“加法”与“减法”审题指导及优秀范文-高考语文思辨类作文写作全面指导: 这是一份思辨类作文写作指导13:“加法”与“减法”审题指导及优秀范文-高考语文思辨类作文写作全面指导,共19页。

