2024年高考第三次模拟考试题:生物(海南卷)(解析版)
展开1.答卷前,考生务必将自己的姓名、准考证号等填写在答题卡和试卷指定位置上。
2.回答选择题时,选出每小题答案后,用铅笔把答题卡上对应题目的答案标号涂黑。如需改动,用橡皮擦干净后,再选涂其他答案标号。回答非选择题时,将答案写在答题卡上。写在本试卷上无效。
3.考试结束后,将本试卷和答题卡一并交回
一、单项选择题:本卷共15题,每小题3分,共45分。在每题列出的四个选项中,只有一项最符合题意。
1.下列有关化合物或细胞的生命活动的叙述中,正确的是( )
A.胰岛素和生长素的基本组成单位都是氨基酸
B.动物细胞一般含有溶酶体、核糖体和内质网
C.大肠杆菌和酵母菌都含有核膜和染色体
D.质量相同的糖、脂肪、蛋白质氧化分解所释放的能量是相同的
【答案】B
【分析】原核细胞与真核细胞相比,最大的区别是原核细胞没有被核膜包被的成形的细胞核(没有核膜、核仁和染色体);原核细胞只有核糖体一种细胞器,但部分原核细胞也能进行有氧呼吸和光合作用。
【详解】A、胰岛素的化学本质是蛋白质,基本组成单位是氨基酸,生长素是植物激素,化学本质是吲哚乙酸,A错误;
B、动物细胞属于真核细胞,包含的细胞器主要有:内质网、线粒体、高尔基体、核糖体、溶酶体等,B正确;
C、大肠杆菌是原核生物,没有成形的细胞核,没有核膜和染色体,C错误;
D、与糖类相比,脂肪分子中的氢含量多,氧含量少,氧化分解时产生的能量多,因此质量相同的糖、脂肪、蛋白质氧化分解所释放的能量并不相同,D错误。
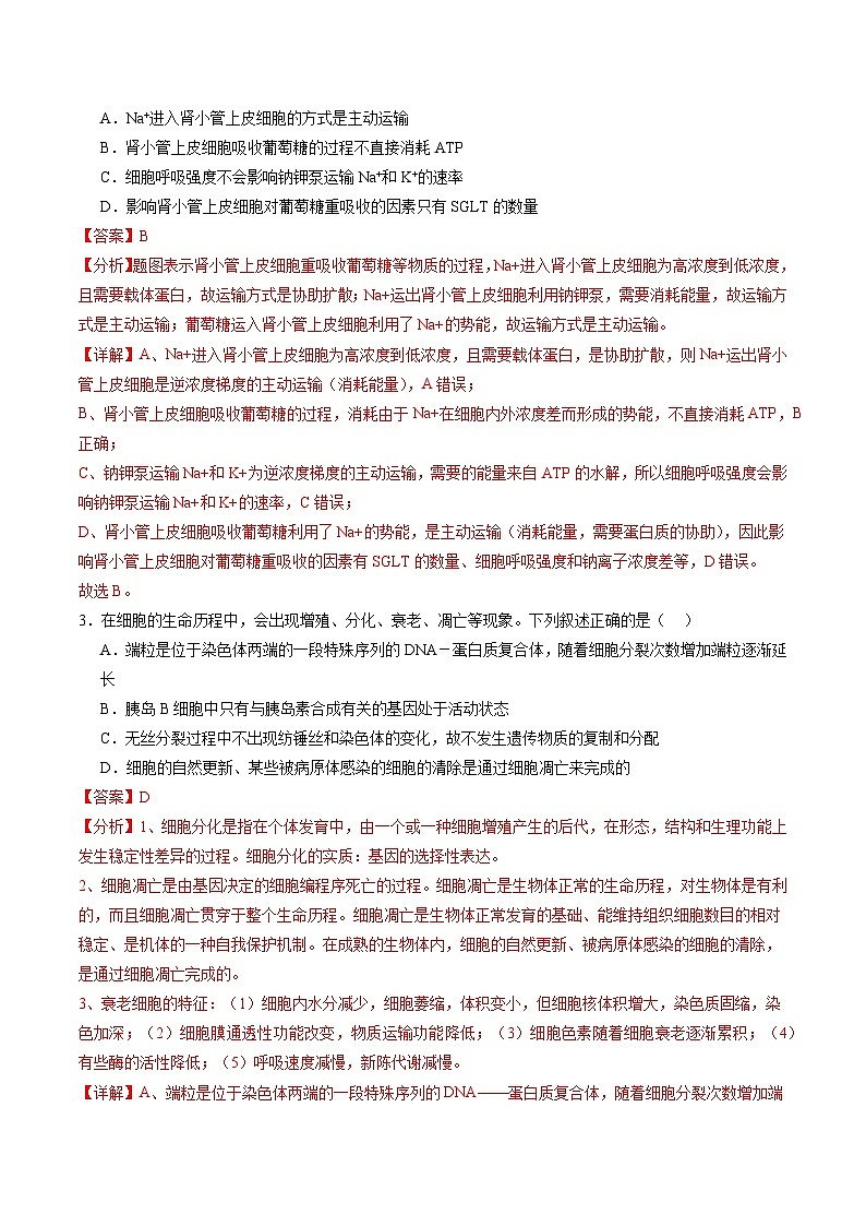
2.健康人原尿中葡萄糖的浓度与血浆中的基本相同,而终尿中几乎不含葡萄糖。肾小管对葡萄糖的重吸收主要依靠上皮细胞的钠—葡萄糖协同转运蛋白(SGLT);原尿中的葡萄糖借助于Na+的转运被肾小管主动重吸收。下图表示肾小管上皮细胞重吸收葡萄糖等物质的过程。下列有关说法正确的是( )
A.Na+进入肾小管上皮细胞的方式是主动运输
B.肾小管上皮细胞吸收葡萄糖的过程不直接消耗ATP
C.细胞呼吸强度不会影响钠钾泵运输Na+和K+的速率
D.影响肾小管上皮细胞对葡萄糖重吸收的因素只有SGLT的数量
【答案】B
【分析】题图表示肾小管上皮细胞重吸收葡萄糖等物质的过程,Na+进入肾小管上皮细胞为高浓度到低浓度,且需要载体蛋白,故运输方式是协助扩散;Na+运出肾小管上皮细胞利用钠钾泵,需要消耗能量,故运输方式是主动运输;葡萄糖运入肾小管上皮细胞利用了Na+的势能,故运输方式是主动运输。
【详解】A、Na+进入肾小管上皮细胞为高浓度到低浓度,且需要载体蛋白,是协助扩散,则Na+运出肾小管上皮细胞是逆浓度梯度的主动运输(消耗能量),A错误;
B、肾小管上皮细胞吸收葡萄糖的过程,消耗由于Na+在细胞内外浓度差而形成的势能,不直接消耗ATP,B正确;
C、钠钾泵运输Na+和K+为逆浓度梯度的主动运输,需要的能量来自ATP的水解,所以细胞呼吸强度会影响钠钾泵运输Na+和K+的速率,C错误;
D、肾小管上皮细胞吸收葡萄糖利用了Na+的势能,是主动运输(消耗能量,需要蛋白质的协助),因此影响肾小管上皮细胞对葡萄糖重吸收的因素有SGLT的数量、细胞呼吸强度和钠离子浓度差等,D错误。
故选B。
3.在细胞的生命历程中,会出现增殖、分化、衰老、凋亡等现象。下列叙述正确的是( )
A.端粒是位于染色体两端的一段特殊序列的DNA-蛋白质复合体,随着细胞分裂次数增加端粒逐渐延长
B.胰岛B细胞中只有与胰岛素合成有关的基因处于活动状态
C.无丝分裂过程中不出现纺锤丝和染色体的变化,故不发生遗传物质的复制和分配
D.细胞的自然更新、某些被病原体感染的细胞的清除是通过细胞凋亡来完成的
【答案】D
【分析】1、细胞分化是指在个体发育中,由一个或一种细胞增殖产生的后代,在形态,结构和生理功能上发生稳定性差异的过程。细胞分化的实质:基因的选择性表达。
2、细胞凋亡是由基因决定的细胞编程序死亡的过程。细胞凋亡是生物体正常的生命历程,对生物体是有利的,而且细胞凋亡贯穿于整个生命历程。细胞凋亡是生物体正常发育的基础、能维持组织细胞数目的相对稳定、是机体的一种自我保护机制。在成熟的生物体内,细胞的自然更新、被病原体感染的细胞的清除,是通过细胞凋亡完成的。
3、衰老细胞的特征:(1)细胞内水分减少,细胞萎缩,体积变小,但细胞核体积增大,染色质固缩,染色加深;(2)细胞膜通透性功能改变,物质运输功能降低;(3)细胞色素随着细胞衰老逐渐累积;(4)有些酶的活性降低;(5)呼吸速度减慢,新陈代谢减慢。
【详解】A、端粒是位于染色体两端的一段特殊序列的DNA——蛋白质复合体,随着细胞分裂次数增加端粒逐渐缩短,A错误;
B、胰岛B细胞中除了与胰岛素合成有关的基因处于活动状态外,还有多种基因也处于活动状态,如细胞呼吸酶基因、ATP合成酶基因等,B错误;
C、无丝分裂过程中虽然不出现纺锤丝和染色体的变化,但仍发生遗传物质的复制和分配,C错误;
D、细胞的自然更新、被病原体感染的细胞的清除都对机体有利且受基因控制,属于细胞凋亡,D正确。
故选D。
4.鱼宰杀后鱼肉中的腺苷三磷酸降解生成肌苷酸,能极大地提升鱼肉鲜味。肌苷酸在酸性磷酸酶(ACP)作用下降解又导致鱼肉鲜味下降。探究鱼类鲜味下降的有关实验结果如下图所示。下列叙述正确的是( )
A.本实验的自变量只有pH和温度,因变量是ACP的相对活性
B.不同鱼的ACP的最适温度和pH有差异,直接原因是不同鱼体内的ACP结构不同
C.pH低于3.8、温度超过60℃,对鳝鱼ACP活性影响的机理不同
D.由图可知,将鮰鱼放置在pH5.8、温度40℃条件下,可保持鱼肉鲜味
【答案】B
【分析】酶的催化具有高效性(酶的催化效率远远高于无机催化剂)、专一性(一种酶只能催化一种或一类化学反应的进行)、需要适宜的温度和pH值(在最适条件下,酶的催化活性是最高的,低温可以抑制酶的活性,随着温度升高,酶的活性可以逐渐恢复,高温、过酸、过碱可以使酶的空间结构发生改变,使酶永久性的失活)。
【详解】A、由图示曲线可知,本实验的自变量是pH、温度和鱼的种类,因变量是酸性磷酸酶(ACP)的相对活性,A错误;
B、不同鱼的ACP的最适温度和pH有差异,根本原因在于控制合成ACP的基因不同,直接原因是不同鱼体内的ACP结构不同,B正确;
C、反应温度超过60℃与pH低于3.8,鳝鱼肌肉ACP都会因为空间结构的改变失去活性,影响机理是相同的,C错误;
D、由图示曲线可知,鮰鱼在pH6.0、温度40℃条件下酸性磷酸酶相对活性最高,导致鱼肉鲜味下降最快,D错误。
故选B。
5.真核细胞合成分泌蛋白时,其合成的肽链氨基端有一段疏水序列,被细胞质中的识别体(SRP)识别并与之相结合,SRP牵引这条带核糖体的mRNA到达粗面内质网的表面,被内质网上的受体识别后,疏水序列进入内质网囊腔中,翻译出的肽链也随之进入,如图所示。有关说法错误的是( )
A.核糖体结合到粗面型内质网的过程与疏水序列有关
B.该mRNA上可相继结合多个核糖体,合成相同的肽链
C.图中核糖体在mRNA上的移动方向是5′→3′
D.mRNA链上任意3个碱基组成1个密码子
【答案】D
【分析】题图分析,此图表示翻译过程,翻译形成的肽链的一端有一段疏水性序列,能被内质网上的受体识别,通过内质网膜进入囊腔中,接着合成合成的多肽链其余部分随之而入。
【详解】A、据图可知,分泌蛋白的起始端有疏水序列,它被内质网上的受体识别后进入内质网囊腔中,所以核糖体结合到内质网上实际上是由肽链氨基端的疏水序列直接决定的,A正确;
B、该mRNA上可相继结合多个核糖体,mRNA上的核糖核苷酸的排列顺序不变,即翻译的模板相同,所以合成的肽链也是相同的,B正确;
C、据图中多肽链的长度可知,核糖体沿着mRNA移动的方向是从左向右,即5'→3',C正确;
D、mRNA链上的密码子不是任意的,密码子是从起始密码子开始,三个相邻的碱基构成一个密码子,直至终止密码子,D错误。
故选D。
6.下图为某种植物细胞减数分裂过程中几个特定时期的显微照片。下列叙述正确的是( )
A.图甲中,细胞的同源染色体之间一定发生了基因重组
B.图乙中,移向细胞两极的染色体上的基因可能为等位基因
C.图丙中,染色体的复制正在进行,着丝粒尚未分裂
D.图丁中,细胞的同源染色体分离,染色体数目减半
【答案】B
【分析】图甲:减数第一次分裂的前期,同源染色体联会形成四分体;图乙:减数第一次分裂的后期,同源染色体彼此分离,移向细胞两极;图丙:减数第一次分裂的末期,核膜已经开始重建,染色体消失,染色质出现,但是着丝粒并未断开;图丁:减数第二次分裂的后期,着丝粒断开,姐妹染色体消失,染色体移向细胞两极,染色体数目等于体细胞。
【详解】A、图甲处于减数第一次分裂前期,若四分体的非姐妹染色单体之间互换可导致基因重组,但若是该个体是纯合子,即使四分体的非姐妹染色单体之间互换也不会导致基因重组,另外也不是所有同源染色体都会发生互换,A错误;
B、图乙表示减数第一次分裂后期,同源染色体分开移向两极,非同源染色体的组合是随机的,同源染色体上可能存在等位基因,因此移向细胞两极的染色体上的基因可能为等位基因,B正确;
C、图丙表示减数第一次分裂末期,同源染色体已经分离,但着丝粒并未分裂,染色体在减数第一次分裂前的间期已经完成复制,C错误;
D、图丁表示减数第二次分裂后期,染色单体分离,染色体数目暂时加倍,与体细胞中的染色体数目相同,而同源染色体的分离发生在减数第一次分裂后期,D错误。
故选B。
7.原先生活在非洲草原上的一群非洲野狗,迁移到欧洲,多年以后,已不能与原非洲野狗杂交繁殖后代了。现生活在非洲草原的非洲野狗主要捕食高角羚。非洲野狗利用保护色隐藏自己,捕获猎物;高角羚有着发达的视觉,发现天敌后可快速逃跑。下列有关叙述错误的是( )
A.若非洲野狗的种群数量下降,则其基因库可能变小
B.迁到欧洲的非洲野狗种群没有发生基因频率的改变
C.迁到欧洲的非洲野狗经过长期地理隔离,最终形成新物种
D.保护色和发达视觉间的相互适应是生物协同进化的结果
【答案】B
【分析】协同进化:不同物种之间、生物与无机环境之间在相互影响中不断进化和发展。
【详解】A、种群中全部个体所含有的全部基因称为该种群的基因库,若非洲野狗的种群数量下降,则其基因库可能变小,A正确;
BC、分布在欧洲的非洲野狗已不能与原非洲野狗杂交繁殖后代,说明种群的基因频率发生了改变,最终达到生殖隔离,标志着新物种形成,B错误、C正确;
D、非洲野狗利用保护色隐藏自己,捕获猎物。高角羚有着发达的视觉,发现天敌后可快速逃跑,说明非洲野狗与高角羚之间相互适应,相互选择,协同进化,D正确。
故选B。
8.海马体对短时记忆的巩固起着重要的作用,重复刺激海马体的突触前神经元,可增加突触后膜上相应神经递质受体(A受体)的数量,从而增强神经元之间联系高频电刺激中的稳定性,形成记忆。如图为在小鼠海马体的神经纤维上施加高频电刺激后的变化过程。下列有关叙述正确的是( )
A.高频电刺激会使突触后膜上的N受体被抑制
B.给小鼠注射适量N受体阻断剂,其记忆力会降低
C.Ca2+内流增强导致突触后膜上A受体数量减少
D.谷氨酸只能作用于A受体使突触后膜产生动作电位
【答案】B
【分析】兴奋到达突触前膜所在的神经元的轴突末梢,引起突触小泡向突触前膜移动并释放神经递质。神经递质通过突触间隙扩散到突触后膜的受体附近。神经递质和突触后膜上的受体结合。突触后膜上的离子通道发生变化,引发电位变化。神经递质被降解或回收。神经元之间兴奋传递是单向的,原因:神经递质只存在于突触小泡中,只能由突触前膜释放,然后作用于突触后膜上。
【详解】A、在小鼠海马体的神经纤维上施加高频电刺激,在高频电刺激作用下,突触前膜释放谷氨酸,谷氨酸作用于突触后膜上的N受体,使N受体被激活,促进Ca2+内流,A错误;
B、给小鼠注射适量的N受体阻断剂,该物质会阻止Ca2+内流,进而使突触后膜上A受体数量减少,导致小鼠记忆力下降,B正确;
C、Ca2+内流会激活钙调素,钙调可促进蛋白激酶C发挥作用,蛋白激酶C可促进含A受体的囊泡形成,最终增加了突触后膜上的A受体数量,C错误;
D、谷氨酸可作用于A受体,引起突触后膜兴奋,还可作用于N受体,激活N受体导致 Ca2+内流,经过一系列变化最终导致突触后膜上的A受体数目增加,促进突触后膜产生动作电位,D错误。
故选B。
9.热射病是暴露在高温高湿环境中导致体内温度迅速升高(超过40℃)的疾病,夏季高温环境中,体液大量丢失会导致严重的血液循环障碍,为了维持脑和心脏最基础的氧气供应,机体会关闭皮肤血液循环,汗液分泌随之关闭,体温失去控制,机体核心温度超过40℃,同时血浆中毒素升高,进而导致多组织器官系统损伤,典型症状有高热、意识障碍等。下列关于此病的叙述正确的是( )
A.高温高湿环境中,患者体液大量丢失,醛固酮的分泌量增加
B.正常人体在高温环境下汗液分泌增多,此时抗利尿激素分泌减少,水重吸收增加使尿量减少
C.热射病发生时,大脑皮层的体温调节中枢功能障碍,机体产热量大于散热量导致高热
D.补水是预防热射病的有效措施,为避免室外高温作业人员中暑,应大量饮用纯净水
【答案】A
【分析】1、内环境稳态是指正常机体通过调节作用,使各个器官、系统协调活动,共同维持内环境的相对稳定状态,具体表现是内环境各种化学成分和理化性质都处于动态平衡中。2、内环境稳态主要调节机制是神经-体液-免疫调节网络,是机体进行正常生命活动的必要条件。
【详解】A、高温高湿环境中,人体散热不畅导致提问上升,人体大量丢失水分且血钠含量降低,此时肾上腺皮质分泌的醛固酮增加,促进肾小管和集合管对钠的重吸收,A正确;
B、正常人体在高温环境下汗液分泌增多,此时抗利尿激素分泌增多,水重吸收增加使尿量减少,B错误;
C、热射病发生时,下丘脑中体温调节中枢功能障碍,机体散热量迅速下降,使产热量大于散热量而导致高热,C错误;
D、室外高温作业人员应大量饮用淡盐水,有利于快速恢复细胞外液渗透压平衡,D错误。
故选A。
10.某科研小组为探究乙烯和茉莉酸在盐胁迫下对棉花种子根生长的调节作用及机制,进行了相关实验,Ⅰ组用蒸馏水处理,Ⅱ组用等量NaCl溶液处理,Ⅲ组用等量NaCl溶液+AVG(可抑制乙烯合成)处理,Ⅳ组用等量NaCl溶液+IBU(可抑制茉莉酸合成)处理,Ⅴ组用等量NaCl溶液+IBU+AVG处理,相关实验结果如图。下列有关叙述正确的是( )
A.该实验的自变量是IBU和AVG的有无,因变量是棉花种子根的长度
B.Ⅱ组、Ⅳ组结果说明NaCl溶液处理使棉花种子产生茉莉酸以抑制根的生长
C.Ⅰ组~Ⅳ组对照说明AVG和IBU均能完全缓解盐胁迫对棉花种子根生长的抑制
D.该实验结果说明在盐胁迫条件下,茉莉酸和乙烯对棉花种子根的生长均有抑制作用
【答案】D
【分析】根据题干和表格可知,本实验的自变量是高浓度NaCl溶液处理与否、抑制剂的种类,因变量是棉花种子根的长度。据图实验处理及数据分析可知:与空白对照组I组相比,II组一定量的NaCl溶液处理会明显抑制棉花种子根生长。而III组用等量NaCl溶液+AVG(可抑制乙烯合成)处理,和Ⅳ组用等量NaCl溶液+IBU(可抑制茉莉酸合成)处理时,种子根长度都比单独施加NaCl时要长,且Ⅳ组棉花种子根长比Ⅲ组要长,证明乙烯合成抑制剂、茉莉酸合成抑制剂都能缓解盐胁迫对种子胚根伸长的抑制作用,而且二者相比,茉莉酸合成抑制剂最能缓解盐胁迫对种子胚根伸长的影响。同时也说明NaCl是通过促进乙烯的合成和促进茉莉酸的合成,进而抑制植物根的生长的。
【详解】A、据图实验处理及数据分析可知,本实验的自变量是高浓度NaCl溶液处理与否、抑制剂的种类,因变量是棉花种子根的长度,A错误;
B、Ⅱ组用等量NaCl溶液处理组,Ⅳ组用等量NaCl溶液+IBU(可抑制茉莉酸合成)处理,两组处理的根长度不同,Ⅱ组和Ⅳ组必须与Ⅰ组用蒸馏水处理为空白对照组,对比,才说明NaCl溶液处理促进拟南芥产生茉莉酸抑制根的生长,B错误;
C、Ⅲ组比Ⅰ组种子根长短,Ⅳ组与Ⅰ组种子根长相同,说明AVG能缓解盐胁迫对棉花种子根生长的抑制,而IBU可完全缓解盐胁迫对棉花种子根生长的抑制,C错误;
D、据图实验处理及数据分析可知,AVG和IBU均可减轻NaCl溶液的抑制作用,说明茉莉酸和乙烯对棉花种子根的生长均有抑制作用,D正确。
故选D。
11.用传统方法不易获得地域面积大、地貌复杂的荒漠动物的数量信息,科研人员采用红外触发相机自动拍摄技术获得相关数据,来进行生态学研究。下列说法错误的是( )
A.与传统方法相比,采用该技术进行调查对野生哺乳动物的生活干扰相对较小
B.该荒漠生态系统的抵抗力稳定性低,恢复力稳定性也低
C.该荒漠群落中由于植被稀少,具有群落的水平结构而不存在垂直结构
D.通过对数据的分析和处理,可以了解该荒漠群落中的物种丰富度
【答案】C
【分析】1、样方法--估算种群密度最常用的方法之一(1)概念:在被调查种群的分布范围内,随机选取若干个样方,通过计数每个样方内的个体数,求得每个样方的种群密度,以所有样方法种群密度的平均值作为该种群的种群密度估计值。(2)适用范围:植物种群密度,昆虫卵的密度,蚜虫、跳蝻的密度等。2、标记重捕法(1)前提条件:标志个体与未标志个体重捕的概率相等。调查期内没有新的出生和死亡,无迁入和迁出。(2)适用范围:活动能力强和范围大的动物,如哺乳类、鸟类、爬行类、两栖类、鱼类和昆虫等动物。
【详解】A、标记重捕法需要捕捉动物并标记,后再次捕捉,故与标记重捕法相比,采用该技术进行调查对野生哺乳动物的生活干扰相对较小, A正确;
B、荒漠生态系统结构简单,抵抗力稳定性低,荒漠生态系统被破坏后不易恢复,恢复力稳定性也低,B正确;
C、 任何群落都存在水平结构和垂直结构,C错误
D、红外触发相机监测野生动物方法是一种新型调查手段,特别适用于对活动隐秘的大中型、珍稀兽类、鸟类的记录。通过对数据的分析和处理,可以了解调查区内大型野生哺乳动物的物种数目的多少,即物种丰富度,D正确;
故选C。
12.海南拥有1900多千米的海岸线,海洋生态资源丰富。近年来,海南沿海积极发展海洋牧场进行海洋渔业生产。三亚市某科研团队建立贝—鱼—藻复合生态系统,在贝类养殖区开展网箱养鱼,间养大型海藻,如图所示。下列有关叙述正确的是( )
A.在该生态系统中,珠母贝可摄食有机碎屑和浮游动植物,属于消费者
B.在该生态系统中,鱼类的粪便和残饵均可为大型海藻的生长提供能量
C.该养殖模式中需考虑浮游植物和珠母贝等生物之间的协调主要遵循了自生原理
D.与该生态养殖相比,传统网箱养鱼可能受自然灾害及病害的影响较大
【答案】D
【分析】1、生态系统中的生物种类越多,营养结构越复杂,生态系统的自我调节能力就越强,抵抗力稳定性就越高;反之,生物种类越少,营养结构越简单,生态系统的自我调节能力就越弱,抵抗力稳定性就越低。
2、生态工程遵循的基本原理:自生、循环、协调和整体。
3、图示为人工“贝—鱼—藻复合生态系统”,该生态系统实现了能量的多级利用,让能量更多流向了对人类有益的部分。
【详解】A、由图中信息分析,珠母贝可取食有机碎屑,为分解者,也可能摄食浮游动植物,为消费者,故其可能属于生态系统的消费者和分解者,A错误;
B、从生态系统的成分和能量流动的角度分析,鱼类的粪便和残饵被分解者分解产生无机盐,无机盐为大型海藻提供营养物质,但是不能为大型海藻提供能量,B错误;
C、该养殖模式中需考虑浮游植物和珠母贝等生物之间的协调主要遵循了协调原理,C错误;
D、一般而言,生态系统的组成成分越多,营养结构越复杂,则抵抗力稳定性越强,因传统网箱养鱼的生态系统营养结构简单,自我调节能力弱,抵抗力稳定性低,因此传统网箱养鱼可能受自然灾害及病害的影响较大,D正确。
故选D。
13.人类有意无意地利用微生物发酵制作果醋或其他食品,已经有几千年的历史。下列有关叙述错误的是( )
A.酿造米酒的过程中,酵母菌进行细胞呼吸的类型为有氧呼吸和无氧呼吸
B.多种微生物参与了腐乳的发酵,其中起主要作用的是毛霉
C.果醋发酵过程中打开发酵瓶主要是为了排出产生的CO2
D.泡菜腌制过程中,泡菜坛内的液体表面可能出现一层由酵母菌繁殖形成的白膜
【答案】C
【分析】1、参与果酒制作的微生物是酵母菌,其新陈代谢类型为异养兼性厌氧型;果酒制作的原理是酵母菌利用有机物进行无氧呼吸。2、参与果醋制作的微生物是醋酸菌,其新陈代谢类型是异养需氧型。果醋制作的原理:醋酸菌是一种好氧细菌,只有当氧气充足时,才能进行旺盛的生理活动。3、泡菜的制作原理:泡菜的制作离不开乳酸菌,在无氧条件下,乳酸菌将葡萄糖分解成乳酸。
【详解】A、酿造米酒的过程中,酵母菌先进行有氧呼吸大量繁殖,后进行无氧呼吸产生酒精,A正确;
B、多种微生物参与了腐乳的发酵,如酵母菌、曲霉、毛霉等,其中起主要作用的是毛霉,B正确;
C、醋酸菌是好氧菌,果醋发酵过程中打开发酵瓶主要是为醋酸菌提供O2,C错误;
D、泡菜腌制过程中,泡菜坛内的液体表面可能出现一层由酵母菌繁殖形成的白膜,D正确。
故选C。
【点睛】本题以微生物发酵为情境,主要考查米酒、果醋和泡菜的制作过程,旨在考查学生的识记能力和分析能力,体现了对生命观念等核心素养的考查。
14.如图为培育作物脱毒苗的两条途径。下列有关叙述错误的是( )
A.通过图中两条途径培育脱毒苗的过程均体现了植物细胞的全能性
B.经②处理可使组织中的病毒减少或减弱病毒侵染细胞的能力,脱毒效果更好
C.③过程中一般不需要光照,④过程中每日需要给予适当时间和强度的光照
D.通过图中两条途径培育的脱毒苗都是纯合子,种植脱毒苗可增加作物产量
【答案】D
【分析】植物组织培养技术是一种无性繁殖技术,通过从植物体分离出所需的组织、器官或细胞,在无菌条件下接种在含有营养物质及植物激素的培养基上进行培养,获得再生的完整植株或生产具有经济价值的其他产品。
【详解】A、根据图示分析,脱毒苗的培育利用了植物组织培养技术,可体现植物细胞的全能性,A正确;
B、一定程度的高温处理可使组织中的病毒减少或减弱病毒侵染细胞的能力,脱毒效果更好,B正确;
C、植物组织培养过程中,诱导愈伤组织期间一般不需要光照,在后续的培养过程中,每日需要给予适当时间和强度的光照,C正确;
D、通过图中两条途径培育脱毒苗的繁殖方式均为无性繁殖,脱毒苗的基因型与提供外植体的植物体相同,不一定是纯合子,D错误。
故选D。
15.实验是研究生物学现象和规律的重要方法之一。下列有关生物学实验操作与现象的叙述,正确的是( )
A.将洋葱鳞片叶浸泡在0.6g·mL-1的蔗糖溶液中,细胞将发生质壁分离和复原现象
B.取洋葱根尖进行解离、漂洗、染色、制片后,显微观察到细胞连续分裂的过程
C.将静置的酵母菌培养液滴加于血细胞计数板后,显微观察到酵母菌均匀分布
D.向溶有DNA的NaCl溶液中加入适量二苯胺试剂,沸水浴后溶液呈现蓝色
【答案】D
【分析】1、只有成熟植物的活细胞可以发生质壁分离和复原现象。
2、解离后洋葱根尖细胞已经死亡。
【详解】A、将洋葱鳞片叶浸泡在0.6g·mL-1的蔗糖溶液中,细胞将发生质壁分离,但不会发生复原现象,因为蔗糖溶液浓度过高,细胞会失水过多而死亡,A错误;
B、取洋葱根尖进行解离、漂洗、染色、制片后,细胞已经死亡,不能观察到细胞连续分裂的过程,B错误;
C、将静置的酵母菌培养液滴加于血细胞计数板后,显微观察到酵母菌分布不均匀,C错误;
D、在一定温度条件下,DNA遇二苯胺试剂会呈蓝色,故向溶有DNA的NaCl溶液中加入适量二苯胺试剂,沸水浴后溶液呈现蓝色,D正确。
故选D。
二、非选择题:共5题,共55分。
16.PSBS是一种光保护蛋白,也是一种类囊体膜蛋白,能感应类囊体腔内H+的浓度而被激活,激活的PSBS可抑制电子在类囊体膜上的传递,最终将过量的光能转换成热能释放,以防止强光对番茄植物细胞造成损伤。根据所学知识,回答下列问题:
(1)吸收光能的叶绿体色素中,在层析液中溶解度最大的和含量最多的色素分别是 。
(2)强光照会激活PSBS,从而 (填“促进”或“抑制”)水的光解,进而影响ATP的合成。PSBS的活性受 (答出两点)等因素的影响。
(3)某品系的番茄抗干旱能力较强,其根细胞内可溶性蛋白、可溶性糖等物质的含量比较高的意义是增大 ,促进细胞吸水或防止细胞失水,以适应干旱环境。在生产中,若施氮肥过少,则会使番茄叶片叶绿素含量显著减少,影响植株的光合作用;此外,从影响光合作用的内部因素的角度分析,施氮肥过少影响光合作用的原因还可能是 。
(4)下图表示不同用量的钾肥(K2O)对番茄植株的净光合速率和胞间CO2浓度的影响,CK组不施用钾肥,K1~K4组的钾肥用量分别为30 kg·hm-2,60 kg·hm-2,90 kg·hm-2和120 kg·hm-2。
据图分析,钾肥用量为 kg·hm-2时,最有利于番茄植株的生长。与CK组相比,不同用量的钾肥处理均导致番茄植株叶肉细胞胞间CO2浓度下降,其原因可能是 。
【答案】(1)胡萝卜素 叶绿素a
(2) 抑制 H+浓度、光照强度
(3) 根细胞内的渗透压(细胞膜内外的浓度差) 影响与光合作用相关的酶的合成,进而影响光合作用
(4) 90 不同用量的钾肥均导致净光合速率大于CK组,使植株对细胞间CO2的需要量增加,故胞间CO2浓度低于CK组。
【分析】光合色素提取的原理是:色素都可以溶解于层析液,但不同的色素溶解度不同。溶解度高的随层析液在滤纸上扩散得快,反之则慢。
【详解】(1)在叶绿素的提取和分离实验中,溶解度最大的色素是胡萝卜素(位于色素带的最上层),含量最大的色素是叶绿素a(色素带最宽)。
(2)依据题干信息,PSBS是一种光保护蛋白,能感应类囊体腔内H+的浓度而被激活,激活的PSBS可抑制电子在类囊体膜上的传递,最终将过量的光能转换成热能释放,以防止强光对番茄植物细胞造成损伤,据此可知,强光激活PSBS,会抑制水的光解,进而影响ATP的合成,PSBS的活性会受到H+浓度、光照强度等因素的影响。
(3)由于番茄的抗干旱能力较强,细胞只有在逆境下保留自身水分(细胞能吸水或防止细胞失水),才能适应环境,所以根细胞内可溶性蛋白、可溶性糖等物质的含量比较高时,会增大细胞内的渗透压,使细胞膜内外的浓度差加大,细胞吸水。从影响光合作用的内因角度分析,施氮肥过少可能会影响与光合作用相关的酶的合成,进而影响光合作用。
(4)结合图示可知,图示中氮肥用量为90 kg·hm-2时净光合速率最大,最有利于番茄植株的生长。与CK组相比,不同用量的钾肥处理均导致番茄植株叶肉细胞胞间CO2浓度下降,联系两图,可推知原因可能是不同用量的钾肥均导致净光合速率大于CK组,使植株对细胞间CO2的需要量增加,故胞间CO2浓度低于CK组。
17.支原体肺炎(MPP)是一种在儿童和青少年群体中常见的急性呼吸道疾病。机体感染肺炎支原体(MP)后引起的免疫功能亢进是引起MPP症状的重要因素,患者体内一些免疫活性物质如IgG、IgM异常增加。科研人员研究阿奇霉素(一种抗生素)和糖皮质激素(一种肾上腺皮质激素)对MPP的治疗效果,结果如下表所示。
回答下列问题。
(1)MP是MPP的病原体,其含有的 可以引起机体产生特异性免疫反应。肺炎支原体在突破第 道防线后,若进入人体细胞内,机体需要靠 细胞来“作战”。
(2)MPP患者体内免疫活性物质能刺激下丘脑兴奋,促进其分泌 ,进而促进机体分泌糖皮质激素,调节免疫系统功能。这表明机体 系统之间存在着相互调节。
(3)患者体内IgG、IgM的作用是 。据表分析,与单独使用阿奇霉素相比,阿奇霉素和糖皮质激素联合治疗可以 ,从而减轻MPP症状。
(4)进入MPP高发季节,医生不建议家长自行给孩子服用阿奇霉素预防感染MP,请说明理由 。
【答案】(1) 抗原 一、二 T
(2) 促肾上腺皮质激素释放激素 神经系统、内分泌系统和免疫
(3) 与MP发生特异性结合,抑制病原体的增殖和对人体细胞的黏附 降低gG、IgM的含量
(4)不可取,应该对孩子的病情进行科学诊断,若为MPP,再服用阿奇霉素,以防止盲目用药,使机体产生抗药性
【分析】体液免疫的过程:病原体侵入机体后,一些病原体被树突状细胞、B细胞等抗原呈递细胞摄取,这为激活B细胞提供了第一个信号;抗原呈递细胞将抗原处理后呈递在细胞表面,然后传递给辅助性T细胞;辅助性T细胞表面的特定分子发生变化并与B细胞结合,这为激活B细胞提供了第二个信号,辅助性T细胞开始分裂、分化,并分泌细胞因子;B细胞受到两个信号的刺激后开始分裂、分化,大部分分化为浆细胞,小部分分化为记忆B细胞,细胞因子促进B细胞的分裂、分化过程;浆细胞产生和分泌大量抗体,抗体可以随体液在全身循环并与这种病原体结合,抗体与病原体结合可以抑制病原体增殖或对人体细胞的黏附。
【详解】(1)MP是MPP的病原体,其含有的抗原可以引起机体产生特异性免疫反应。第一道防线是由皮肤和黏膜组成的,第二道防线是由体液中的杀菌物质和吞噬细胞构成的,肺炎支原体在突破第一、二道防线后,若进入人体细胞内,机体需要靠T细胞中的细胞毒性T细胞来使宿主细胞裂解死亡,以释放抗原。
(2)糖皮质激素的分泌存在分级调节,由下丘脑释放的促肾上腺皮质激素释放激素作用于垂体,并由垂体释放促肾上腺皮质激素,促肾上腺皮质激素作用于肾上腺皮质,使其分泌糖皮质激素,因此MPP患者体内免疫活性物质能刺激下丘脑兴奋,促进其分泌促肾上腺皮质激素释放激素,进而促进机体分泌糖皮质激素,调节免疫系统功能。这表明机体的神经系统、内分泌系统和免疫系统之间存在着相互调节,通过信息分子构成一个复杂网络。
(3)IgG和IgM都是机体产生的抗体,IgG、IgM可与MP发生特异性结合,抑制病原体的增殖和对人体细胞的黏附。依据图表信息可知,阿奇霉素和糖皮质激素联合治疗与单独使用阿奇霉素相比较,可以明显降低降低IgG、IgM的含量,从而减轻MPP症状。
(4)家长自行给孩子服用阿奇霉素预防感染MP,这一方法是不可取的,应该对孩子的病情进行科学诊断,若为MPP,再服用阿奇霉素,以防止盲目用药,使机体产生抗药性,同时若为其他疾病,容易耽误病情。
18.海南省拥有大片的红树林资源,这种常绿热带雨林是一类特殊的湿地生态系统,其中的红树植物能在海水中生长、繁殖,具有固碳、储碳的功能,在实现海洋碳汇中发挥重要作用。
(1)红树林固碳功能强大,一定程度上可以“抵消”全球的部分碳排放,并为旅游观光增添了资源,这分别体现了生物多样性的 价值。
(2)研究发现,在光照条件下,红树林泥滩中存在的大量厌氧菌能利用H2S将CO2转化为有机物,这些厌氧菌属于生态系统组成成分中的 。
(3)随着城市经济快速发展,红树林植被减少,为保护红树林,海南东寨港(三江湾)加大红树林生态修复,选择当地优良的乡土红树为主要恢复树种,再引进外地适应性良好的红树树种,这主要体现了生态工程的 原理;针对鸟类种类减少,在红树林区域内营建大量滩涂、浅水塘,重建岛屿,目的是为鸟类提供 。
(4)科研人员为筛选适合镉(Cd)污染修复的植物,以Cd污染的土壤为培养基质,通过温室盆栽实验,比较籽粒苋、龙葵、商陆这3种植物对土壤的修复性能。相关检测结果如表所示:
注:转运系数是指植物地上部分的金属含量与地下部分的金属含量的比值。
分析以上结果,Cd污染修复效果最好的植物是 ,判断依据是 。
根据研究结果可知,若要采用及时收割地上部分并无害化处理的方法以达到修复目的,则最佳植物为 ,主要原因是 。
【答案】(1)间接#直接
(2)生产者
(3) 协调 栖息空间和食物条件
(4) 籽粒苋 籽粒苋地上部分和地下部分的Cd含量高,说明富集Cd的能力较强 龙葵 龙葵的转运系数较高,地上部分Cd含量高
【分析】生物多样性的价值:
(1)直接价值:是指能为人类提供形式多样的食物、纤维、燃料和建材等;
(2)间接价值:是指对生态平衡、生物圈稳态的调节功能;
(3)潜在价值:指目前人类尚不清楚的价值。
【详解】(1)红树林固碳功能强大,一定程度上可以“抵消”全球的部分碳排放,并为旅游观光增添了资源,前者体现了生物多样性的间接价值,后者体现了生物多样性的直接价值,即这分别体现了生物多样性的间接和直接价值。
(2)研究发现,在光照条件下,红树林泥滩中存在的大量厌氧菌能利用H2S将CO2转化为有机物,即能将无机物转变成有机物,因此,这些厌氧菌属于生态系统组成成分中的生产者。
(3)随着城市经济快速发展,红树林植被减少,为保护红树林,海南东寨港(三江湾)加大红树林生态修复,选择当地优良的乡土红树为主要恢复树种,再引进外地适应性良好的红树树种,这主要体现了生态工程的协调原理,即在物种选择过程中关注了生物与环境的适应,因而体现了协调原理;针对鸟类种类减少,在红树林区域内营建大量滩涂、浅水塘,重建岛屿,目的是为鸟类提供提供多种多样的食物和栖息地,进而为多种鸟类的生存创造了良好的环境条件,有利于生态恢复。
(4)通过比较表中三种植物,发现籽粒苋地上部分和地下部分的Cd含量高,说明富集Cd的能力较强,Cd污染修复效果最好的植物是籽粒苋。根据研究结果可知,若要采用及时收割地上部分并无害化处理的方法以达到修复目的,所以需要选择地上部分的Cd含量高以及转运系数最高的植物,通过比较分析,龙葵地上部分的Cd含量高,转运系数也较高,是最佳的植物。
19.酵母菌作为白酒发酵生产中的主酵菌群,在整个发酵过程中随pH值的下降,酵母菌的生理代谢活动逐渐受到抑制,甚至停止。酒用耐酸性酵母菌的筛选及应用,将改善传统的白酒生产工艺,促进白酒生产的产量与产值的提高。现开展对某酒厂耐酸性酿酒酵母菌的分离与筛选。请回答下列问题:
(1)过程②需充分振荡的目的是 。过程②所用培养基为酵母菌提供了水、无机盐和 营养。过程③划线顺序是 。
(2)研究人员将大麦细胞的LTP1基因导入酵母菌中,让酵母菌产生LTP1蛋白。如下图为该实验过程的部分流程。运用PCR扩增LTP1基因时,应选择图甲的 作为引物,为了筛选导入重组质粒的啤酒酵母,需分别配制含 的选择培养基。
(3)利用工程菌生产药物,理论上制备能分泌生长激素的“工程菌株”时,酵母菌比大肠杆菌更适合作为受体细胞,从细胞结构与功能的角度分析,原因是 。
(4)某同学现取1mL酵母菌样液,稀释103倍,用长和宽均为2mm,深度为0.1mm的25×16型血细胞计数板计数5个中方格中的细胞数,理论上其个数应不少于 ,才能达到每毫升5×108个细胞的预期密度。该组酵母菌数量增长到一定程度后,种群增长逐渐变慢,其限制因素有 (答出2点即可)。
【答案】(1) 使菌体与培养液充分接触;增大培养液的溶氧量 碳源和氮源 甲、乙、丙
(2) BC 青霉素、四环素
(3)酵母菌含有内质网和高尔基体,可以对蛋白质进行加工,使蛋白质具有生物活性
(4) 40 营养物质和氧气
【分析】葡萄酒与白酒制作的原理是酵母菌无氧呼吸产生酒精和二氧化碳,酵母菌是兼性厌氧微生物,在缺氧条件下进行无氧呼吸,在氧气充足的条件下进行有氧呼吸,酵母菌具有核膜包被的细胞核,属于真核生物,适宜酵母菌生长的最适温度28℃。
【详解】(1)充分振荡可以使菌体与培养液充分接触、增大培养液的溶氧量,有利于酵母菌的繁殖。过程②的液体培养基的成分适合酵母菌的生存繁殖,因此为其提供了水、无机盐、碳源、氮源。过程3的划线顺序是甲、乙、丙。因为丙区域的划线不连续。
(2)复制DNA时是从子链的5’到3’,引物能与模板链的3’碱基互补配对,所以选用的引物是BC。为了筛选导入重组质粒的啤酒酵母,需分别配制含青霉素和四环素的培养基进行筛选。
(3)和大肠杆菌相比,酵母菌含有内质网和高尔基体,可以对蛋白质进行加工,使蛋白质具有生物活性
(4)5个中方格有80个小方格,根据公式:(80个小方格中的酵母菌数/80)÷(0.4×10-3)×400×稀释倍数=5×108,算出5个中方格中的细胞数不少于40个,才能达到每毫升5×108个细胞的预期密度。该组酵母菌数量增长到一定程度后,种群增长逐渐变慢,其限制因素有营养物质和氧气。因为随着培养时间的延长,营养物质和氧气会被消耗。
20.某昆虫的性别决定方式为XY型(X、Y染色体上也可能存在等位基因),该昆虫的眼型由一对等位基因A/a控制(A对a为显性)。为了研究该昆虫眼型的遗传规律,某研究小组做了甲、乙两组杂交实验,实验结果如表。回答下列问题:
(1)假设A/a这对等位基因位于性染色体上:
①甲组F₁个体中雄性个体的基因型是 ,乙组F2个体中粗糙眼个体的性别是 。如果该假设成立,则雄性粗糙眼昆虫的一个初级精母细胞中一般应该含有 个a基因,理由是 。
②乙组F2雌雄个体随机交配得到的F3中,粗糙眼雄性所占比例是 。
(2)假设A/a这对等位基因位于常染色体上,该常染色体上另一对等位基因B/b控制昆虫体色,灰身(B)相对于黑身(b)为显性。若要通过一次杂交实验,验证基因型为AaBb的雄性个体产生配子的过程中,在同源染色体非姐妹染色单体之间,B/b所在的片段发生了互换,请写出实验思路、预期实验结果 。
(3)昆虫野生型的眼为红眼,研究人员在某野生型种群中发现了朱红眼(d)、亮红眼(e)两个隐性突变型,部分研究者认为亮红眼基因e可能是由朱红眼基因d突变来的,已知相关基因均位于常染色体上,为验证假说是否成立,研究者将亮红眼果蝇和朱红眼果蝇杂交,观察子代的眼色性状,若子代全为 ,则假设成立;若子代全为 ,则假设不成立。
【答案】(1) XAYa 雌性 4
因为A/a为X、Y的同源区,粗糙眼雄性个体的基因型为XaYa,且初级精母细胞中相关基因进行了复制 0
(2)实验思路为:将基因型为AaBb的雄性个体与黑身粗糙眼雌性个体(aabb)进行杂交,观察子代昆虫的表现型。
与其结果:子代出现四种表现型(灰身正常眼,灰身粗糙眼、黑身正常眼、黑身粗糙眼),则可证明基因型为AaBb的雄性个体产生配子的过程中,在同源染色体非姐妹染色单体之间,B/b所在的片段发生了交叉互换。
(3) 朱红眼或亮红眼 红眼
【分析】题意分析,根据正反交的子一代均为正常眼,可知正常眼为显性性状;子一代均为正常眼,说明A/a这对等位基因不可能位于X染色体的非同源区段上;由于子二代没有统计性别之间的表现型比例,故不能判断基因的位置。因此,A/a这对等位基因可能位于常染色体上,也可能位于X和Y的同源区段上。
【详解】(1)假设A/a这对等位基因位于性染色体上,则这对基因应该位于X、Y的同源区,不可能为与X的非同源区:
①甲组F1个体中雄性个体的基因型是XAYa,乙组F2个体中粗糙眼个体的性别是雌性。如果该假设成立,则雄性粗糙眼昆虫的基因型为XaYa,且初级精母细胞中相关基因进行了复制,因此,其一个初级精母细胞中一般应该含有4个a基因,因为若相关基因位于性染色体上,则相关基因只能位于X、Y的同源区,若位于X的非同源区,则表中正反交的结果应该不同。
②乙组亲本的基因型为XAYA、XaXa,子一代的基因型为XaYA、XAXa,F2个体的基因型为XAXa、XaXa、XAYA、XaYA,该群体中卵细胞的种类和比例为XA∶Xa=1∶3,精子的类型和比例为XA∶Xa∶YA=1∶1∶2,则F2随机交配得到的F3中,粗糙眼雄性所占比例是0。
(2)假设A/a这对等位基因位于常染色体上,该常染色体上另一对等位基因B/b控制昆虫体色,灰身(B)相对于黑身(b)为显性。若要通过一次杂交实验,验证基因型为AaBb的雄性个体产生配子的过程中,在同源染色体非姐妹染色单体之间,B/b所在的片段发生了互换,该实验设计需要通过测交进行验证,即可将基因型为AaBb的雄性个体与黑身粗糙眼雌性个体(aabb)进行杂交,观察子代昆虫的表现型。
若基因型为AaBb的雄性个体产生配子的过程中,在同源染色体非姐妹染色单体之间,B/b所在的片段发生了交叉互换,则AaBb会产生四种雄配子,测交子代会出现四种表现型(灰身正常眼,灰身粗糙眼、黑身正常眼、黑身粗糙眼),所以若子代出现四种表现型(灰身正常眼,灰身粗糙眼、黑身正常眼、黑身粗糙眼),则说明基因型为AaBb的雄性个体产生配子的过程中,在同源染色体非姐妹染色单体之间,B/b所在的片段发生了交叉互换。
(3)昆虫野生型的眼为红眼,研究人员在某野生型种群中发现了朱红眼(d)、亮红眼(e)两个隐性突变型,部分研究者认为亮红眼基因e可能是由朱红眼基因d突变来的,已知相关基因均位于常染色体上,为验证假说是否成立,研究者将亮红眼果蝇和朱红眼果蝇杂交,观察子代的眼色性状,若子代全为朱红眼或亮红眼,则说明亮红眼基因可能是由朱红眼基因突变而来的;若子代全为野生型红眼,则说明二者是由不同的基因突变而来的。
组别
IgG
IgM
治疗前
治疗后
治疗前
治疗后
阿奇霉素+糖皮质激素
15.36
8.33
2.23
0.94
阿奇霉素
14.78
11.23
2.16
1.78
植物名称
Cd含量(mg·kg-1)
转运系数
地下部分
地上部分
籽粒苋
46.60
22.59
0.48
龙葵
16.61
41.39
2.49
商陆
7.87
9.12
1.16
组别
亲代
F1
F2
甲组(正交)
正常眼(♀)×粗糙眼(♂)
均为正常眼
正常眼:粗糙眼=3:1
乙组(反交)
正常眼(♂)×粗糙眼(♀)
均为正常眼
正常眼:粗糙眼=3:1
2024届高考生物挑战模拟卷 【海南卷】(含答案): 这是一份2024届高考生物挑战模拟卷 【海南卷】(含答案),共19页。试卷主要包含了单选题,读图填空题,填空题等内容,欢迎下载使用。
2024年高考第二次模拟考试:生物(海南卷)(解析版): 这是一份2024年高考第二次模拟考试:生物(海南卷)(解析版),共20页。
2024年高考第二次模拟考试:生物(海南卷)(解析版): 这是一份2024年高考第二次模拟考试:生物(海南卷)(解析版),共20页。试卷主要包含了线粒体会释放mtDNA等内容,欢迎下载使用。

