广东省深圳市宝安区2023-2024学年九年级下学期中考语文二模试卷
展开第Ⅰ卷的注释
第Ⅱ卷 主观题
第Ⅱ卷的注释
一、本学期,同学们开展了“走读深圳”综合性学习活动,学校举行主题展览会,请你参与。(共3题)
开始筹备展览会啦!你可以借助资料,完成任务。
“走读深圳”主题展览筹备说明
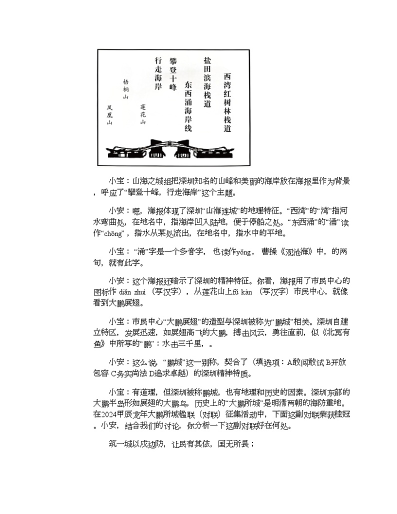
1. 山海之城组为展览会设计了如下活动海报,请你参与讨论。
小宝:山海之城组把深圳知名的山峰和美丽的海岸放在海报里作为背景,呼应了“攀登十峰,行走海岸”这个主题。
小安:嗯,海报体现了深圳“山海连城”的地理特征。“西湾”的“湾”指河水弯曲处,在地名中,指海岸凹入陆地,便于停船之处。“东西涌”的“涌”读作“chōng”,指水从某处流出,在地名中,指水中的平地。
小宝: “涌”字是一个多音字, 也读作yǒng, 曹操《观沧海》中,的两句,就有此字。
小安:这个海报还暗示了深圳的精神特征。你看,海报用了市民中心的图标作 diǎn zhuì(写汉字),从莲花山上fǔ kàn (写汉字)市民中心,就像看到大鹏展翅。
小宝:市民中心“大鹏展翅”的造型与深圳被称为“鹏城”相关。深圳自建立特区,发展迅速,如展翅高飞的大鹏,搏击风云,勇往直前,似《北冥有鱼》中所写的“鹏”:水击三千里,。
小安:这么说,“鹏城”这一别称,契合了(填选项:A敢闯敢试 B开放包容 C务实尚法 D追求卓越)的深圳精神特质。
小宝:有道理,但深圳被称鹏城,也有地理和历史的因素。深圳东部的大鹏半岛形如展翅的大鹏鸟,历史上的“大鹏所城”是明清两朝的海防重地。在2024甲辰龙年大鹏所城楹联(对联)征集活动中,下面这副对联荣获桂冠。小安,结合我们的讨论,你分析一下这副对联好在何处。
筑一城以戍边防,让民有其依,国无所畏;
同百粤奋追新梦,正龙腾在海,鹏翥①于天。
【注】①翥: 读zhù, 指鸟向上飞
小安: 。
小宝:如此看来,这个海报设计很有深意!
2. 地铁网络组准备在20日组织同学打卡网红地铁站——岗厦北,计划早上8点在1号线宝安中心站B口集中。结合换乘图,以下信息不正确的一项是( )
保安中心地铁站至岗厦北地铁换乘图
A . 请各位组员20号早上8点在1 号线宝安中心站B 口集中。 B . 我们需要先搭乘1号线再换乘11号线去往岗厦北地铁站。 C . 在1号线宝安中心站选择岗厦北方向,2站后在前海湾站下车。 D . 在 11号线前海湾站选择岗厦北方向,6站后即可到达目的地。
3. 地铁网络组在录制岗厦北打卡视频时配合画面有如下的解说词,下面这段解说词中,有语病的一句是 ( )
A . 提及深圳地铁,我们不得不提岗厦北枢纽,它是深圳首个一次建成的四线交汇站点,为国内目前最大的轨道交通单体工程。 B . 位于岗厦北枢纽核心区的采光天井,名为“深圳之眼”。作为岗厦北枢纽“内景”的“颜值”担当,它一直备受关注。 C . 在设计上,以核心天井为基点,运用“费马螺旋”数学原理施工天花吊顶,赋予空间“汇聚、包容、国际化”的文化特征。 D . “深圳之眼”是利用参数化算法搭建出极具视觉冲击力、有规律可循、汇聚包容的空间形态,是科学与美学的结合体。
二、“古往今来组”拟了解深圳如何传承与发展传统精神,请你一起参与并完成以下任务。(共9题)
文言文阅读
【甲】
先帝创业未半而中道崩殖,今天下三分,益州疲弊 , 此诚危急存亡之秋也。然侍卫之臣不懈于内,忠志之士忘身于外者,盖追先帝之殊遇,欲报之于陛下也。诚宜开张圣听,以光先帝遗德,恢弘志士之气,不宜妄自菲薄,引喻失义,以塞忠谏之路也。
(《出师表》)
【乙】
臣受命抚粤以来, 目击时艰,忧心如捣。盖粤东之困苦,无如海边,迁民尤甚:前岁逆兵入寇,沿海边民,惨被荼毒,或被戮而尸骸遍野,或被掳而骨肉星分,或被横征而典妻儿,颠连万状,罄竹难书。……窃以为,折回田地之令一行,则妨农病民,其弊立见於目下矣。盖军饷实出于输将① , 输将实出于田亩:未有土地辟而课饷②不殷给③者也。臣计:折边田亩数十顷,岁纳粮米数十万石……今若迁其人民,弃其疆土,则海无渔盐之赋,田无输纳之贡,是欲益国,反损国也。
(摘选自王来任《展界复乡疏》)
【注】①输将:指缴纳赋税。②饷:指征收的饷银。③殷给:富足。
4. 解释下列加点词的意思。
5. 翻译下面句子。
①此诚危急存亡之秋也。
②目击时艰,忧心如捣。
6. 下面是两位同学的讨论,请根据文意,将对话补充完整。
小言:两则选文表达臣对君的劝说之意。甲文诸葛亮规劝刘禅,乙文王来任奏疏意在劝谏君主展界复乡。
小文:对象决定了措辞。诸葛亮用“诚宜”来引出谏言,语气真挚谦和,是尊君的体现,一个“诚”字极显恳切之态。
小言:乙文“窃以为,折回田地之令一行,则妨农病民”一句也体现王来任在劝说措辞上的斟酌。句中以(摘原文)这个谦词自称,表明自己谨记君臣关系,同时以“妨农病民”这个(填短语类型)短语,表达对政策可能带来的负面影响的担忧。
小文:真厉害!两位作者的劝说言语也各具特色。如分析形势时,诸葛亮以“而”“诚”“(摘原文词语)”“盖”等多个词形成语意转折,让语气一波三折,使朗读速度变缓,语感凝重肃穆,从而引起君主注意;而王来任以“或被戮而尸骸遍野,或被掳而骨肉星分,或被横征而典妻儿”说沿海边民被荼毒之况,该句句式特点及作用是。
小言:两位作者的劝说蕴含深情,都表达了的感情。
7. 阅读材料完成小题。
链接材料:
①清晨,老城区还未睁眼,当阳光照进西乡真理街和巡抚街交界处,一座“镶嵌”在高高低低居民楼间的百年古建筑沐浴着晨光迎来了新的一天。推开沉重的祠堂大门,74岁的黄泰昌习惯从房间里拿来工具,开始洒扫庭院、修整花坛,他已经在这里义务守护了数年。退休前的他曾是一名修车匠,用双手让破旧的单车换新颜,如今,老人用同样的一双手,修复着一段跨越300年的“复界历史”。
②王大中丞祠,纪念的是清初广东巡抚王来任,牌匾上的“大中丞”在明清时是巡抚的别称。一个任职三年的地方官犹如沧海一粟,为何王来任能在任职之地留下一座祠堂,让西乡人民至今不忘?守护人黄泰昌娓娓道来。
③“王来任目睹百姓迁界的生民困苦,五次上奏朝廷,冒死写下《展界复乡疏》,临终前,又留下《展界复乡遗疏》。终于,康熙批准新安等地展界复乡,百姓如获新生。但为此殚精竭虑奔走呼吁的王来任没有等到这个好消息,就在奔波劳苦中因操劳过度病逝。为纪念恩人,这里的百姓自愿捐款,合力修建起了王大中丞祠,也叫巡抚庙,把这条街叫做巡抚街。” 凝望着王来任的铜像,黄泰昌把这座百年祠堂背后的历史面纱,缓缓揭开。老人还说,百年来,西乡人民自觉来到这里,不为拜神佛,只为拜这位一心为民的好官。
(摘选自《南方都市报》)
古往今来组计划到王大中丞祠采访黄泰昌老人,请完成下面的采访提纲。
8. 古往今来组拟辑录一组胸怀天下,心系百姓的诗文以呼应巡抚王来任,请你帮助完成诗文辑录。
9. 初中必读名著中,也有许多为百姓奔走效劳的人物,下面阐述正确的是( )
A . 病魔缠身的朱赫来带领共青团员们在寒冬来临之际修筑铁路。(《钢铁是怎样炼成的》) B . 简·爱在桑菲尔德尽心执教,教授二十名基础薄弱的乡村孩童,坚守职责。 (《简·爱》) C . 在物资匮乏的延安,徐特立迎难而上,精编教材,助民众扫除文盲。(《红星照耀中国》) D . 杜慎卿心怀慈悲,从不拒绝上门求助的各类人,有求必帮,是一位真儒。(《儒林外史》)
现代文阅读
材料一:
①深中通道是集“桥、岛、隧、水下互通”为一体超大型跨海集群工程。下面按从高到低的空间顺序,给大家揭秘几个冷知识。
最优美的“S”
②——两点之间直线最短,可是深中通道为啥要建成“S”形?
③优美的舞者,有柔美的弧线。“S”形的深中通道是不是非常婀娜多姿?设计成“S”形,首先开车不容易犯困。另外,这么宽的海面上,水流不是只有一个方向,桥墩要尽量与水流垂直,才能尽量减少阻力,水流通过率更高。
小标题:?
④都说“秤砣虽小,可压千斤”。伶仃洋大桥的两个大锚碇真是“秤砣巨大, 可压万吨”。说它“大”,(1)每一个秤砣的底座有17个篮球场那么大,说它“重”,一个秤砣就将近100万吨。
⑤大桥的主缆就系在这俩“秤砣”身上。锚碇的作用就是承受拉力,稳定大桥。大桥的自重加上未来桥面车辆,总重量超过10万吨,靠的就是这两颗定盘星。
最安心的“洞”
⑥深中通道全程八车道,桥面上双向来车可以看见。可是在沉管当中,彼此方向来车是看不见的。在隧道中,在中间用两道支撑隔墙打出了一个隔断,隔断的上中下还有三个孔洞,(2)通电、通讯、消防的线路都在里面,相当于隧道沉管的“神经中枢”。而且这里也是一道安全之门,一旦隧道的一侧发生风险,大家可以通过这里,到达隧道的另一侧。
(摘选自“央视新闻”公众号,原标题为《冷知识大揭秘——原来你是这样的深中通道》)
材料二:
①拥有一千六百多年历史的宝安高度重视弘扬中华优秀传统文化。
②宝安学子作为文化传承者、推广者受邀参加《跟着书本去旅行》节目。以经典著作中的宝安文化古迹为线索,在“读万卷书”的同时“行万里路”,带领全国观众感悟民族英雄文天祥的家国情怀。
③七百多年前,伶仃洋见证了文天祥的浩然正气和慷慨悲壮。中国改革开放的时代大潮将伶仃洋畔的深圳推到世界眼前。现如今,伶仃洋又见证着新时代的开拓进取、砥砺前行。为了更好地了解这片海域,宝安学子登上“湾区之光”摩天轮远望伶仃洋。
④“零丁洋里叹零丁”,文天祥眼中笔下的伶仃洋是凄苦的,充斥着一腔悲愤。而如今超级跨海工程——深中通道如鲲鹏展翅飞跃伶仃洋。它的建成将为粤港澳大湾区的互联互通带来巨大改变。
(摘选自“深圳教育”公众号,原标题为《再登央视!深圳学子在伶仃洋畔,带您走近这位民族英雄!》)
10. 湾区核心组为搭建深中通道模型阅读了上述材料,他们的分析错误的一项是( )
A . 材料一是按照从高到低的空间顺序来介绍深中通道的冷知识的。 B . 材料一划线句(1)用列数字的说明方法来说明锚碇的“大”和“重”。 C . 材料一划线句(2)运用了举例子的说明方法来说明空洞的功能。 D . 深中通道是超大型跨海集群工程,跨过的就是伶仃洋这片海域。
11. 小组成员为材料一中缺失的小标题进行补充,有的组员提议补“最重大的锚碇”,有的组员认为补“最稳妥的秤砣”更合适,你选择哪个小标题?请说明理由。
12. 参加节目录制的宝安学子回到学校后在升旗礼上发言,给全校同学讲述他的所见所感,请根据材料二和发言稿提供的具体情境,补全以下发言,每句不少于 20字。
七百多年前,文天祥眼中笔下的伶仃洋是凄苦的,。现如今,我眼中的伶仃洋是!
三、语文老师关注到了湾区核心组摘录的材料二,认为“跟着课本去旅行”这个创意点很好,因此布置了以下任务。(共1题)
13. 请在下面的名著中选择一本,并确定一位书中的人物,让他带你到一个书中提到的地方去旅行,并在旅行中向你介绍书中此地发生的故事。
A.《水浒传》 B.《骆驼祥子》 C.《朝花夕拾》
四、现在的深圳日新月异,大湾区的交通四通八达。而从前的日子很慢,车,马,邮件都慢,让我们穿越回从前的日子,搭乘绿皮车去感悟人间百态。(共6题)
现代文阅读
绿皮车
南翔
①九月底了,天气依然燠热,茶炉工猫腰启开炉门,添了两铲煤,眯细眼觑着火苗蜿蜒升起,随即闭上炉门离开。
②这是他的最后一个班次。以前乘绿皮车的人多,每个车厢头上配一个茶炉室,一个茶炉工管两到三个茶炉室。现今乘车的,除了郊区进城的菜农,再是读书的毛伢子,还有跑通勤的铁路职工——这三种人占去多半。
③茶炉工去推售货车,两年前,他开始兼小营。兼做小营主要是拿提成,但总共也不过三四千元。他需要钱,以前需要,现在更需要。老婆有与生俱来的乙肝,前几年又发现再障性贫血。吃药需要钱,吃营养品也需要钱。
④推过几个车厢,只卖了一袋瓜子,一袋苹果。慢车毕竟和快车的买卖没得比,拖的基本都是“贫下中农”。但慢有慢的好处,世上万事万物,哪有都让快的占尽理的!
⑤依然回到七号车的茶炉室。
⑥一股鱼腥气扑面而来,过来打水的是一个鱼贩子,精瘦,端的一只军用水壶,绿漆早已剥落,草绿色的挂带也泛出了白碱。
⑦几乎天天照面的。茶炉工问,又没打票吧?
⑧这些菜贩子、鱼贩子,总是从铁路职工的通勤口进站,塞几把菜给列车员,免了三五块钱的车票。鱼贩子额头正中的一颗灰痣猛地一弹,笑着转移话题,城里的人喔,没得半日,一担鱼就卖得净光!
⑨茶炉工问,得闲半日,你还不是在帮菜嫂!
⑩鱼贩子嘴角漾开了一朵老菊花,说,菜嫂的水蘿也好卖,上午就卖完了。下午卖红萝卜、大蒜子和生姜。
⑪茶炉工道,得闲把事情办了,两个老恋人,一径像搞地下工作,犯了法呀!
⑫鱼贩子叹了叹气道,还不都是因为崽女……
⑬接了满满一壶水,鱼贩子往座位走去。
⑭茶炉工推着车又到了七号车档头,此时到了一个站,只见鱼贩子擎着扁担,拨弄头顶的摇头扇,让它对着菜嫂。
⑮鱼贩子又坐下,在她对面,用一只纸杯与水壶盖子来回兑水,兑凉了,就一盖子一盖子地端给菜嫂解渴,满目的温馨。
⑯车又动了,菜嫂忽然指着对面斜躺着的一个女生道,她脸色不好看,吃坏了肚子吧?女生去了厕所。
⑰茶炉工问边上戴大圆眼镜的男生,她跟你一个班吧?学习好啵?
⑱大圆眼镜点点头道,以前蛮好,还是副班长,后来不好了,比不上我呢!一脸的洋洋自得。
⑲大圆眼镜捂着嘴偷偷说,她还欠了上个学期的补习费一百块钱,没交钱的,今天老师点了名。
⑳女生过来刚好听到了,恶狠狠地剜了他一眼,忽然操起一只塑料水杯就砸了过去。
㉑菜嫂帮女孩捡回了水杯,搁放在茶几上,从衣兜里掏出一把梳子道,每日头戴星光去读书,硬是跟我们种地卖菜的一样辛苦!你看看,头发都打了几多弯弯结!
㉒茶炉工再去看菜嫂,但见鬓发已经现出白丝,却是梳得根根熨帖。眼角荡漾而出一缕鱼尾纹,那是几十年风吹雨淋的收藏。鼻梁挺拔,额头平坦,一双眼睛尤显得精神,甚至有几分孩童的顽皮。
㉓鱼贩子一身的邋里邋遢,那是更需要菜嫂的一双手,日日拂拭、时时打理的。
㉔这不,女孩子从开始的不情愿,到端坐着,任凭菜嫂眼快手捷地修理。她不时从咣当咣当行驶的列车窗户上,反照自己的面貌,原本乱糟糟的形同刺猬进攻的头发,顿时变得蔼然有礼。
㉕列车播报前方到达红岭站,女生嗖的一下就起身,将水杯插在书包一侧,很快就双肩挎好坐看等待。
㉖菜嫂在背后帮她整理的时候,悄悄塞了一张五十的钞票在书包一侧。
㉗茶炉工觑得真切,心里迅速盘算着菜嫂一天的收入。人啊就是这样,有时候会斤斤计较得自己都不认识自己,有时候又会掏心窝子待人处事,全看是不是触动了心肺旮旯里的那一角柔软。
㉘他过去抹一把茶几,也无声地贴了一张五十的钞票在她书包里。
㉙女生浑然不知,菜嫂把她送到车门口,她一径低着头,下了车。
㉚或许是快到站了,菜嫂和鱼贩子对视的眼神,掠过一丝无奈。两人有几句低语,那是明日出门的约定还是相互珍重的叮咛?
㉛菜嫂和鱼贩子先下去了。
㉜一落站台,他俩便挽起扁担绳,挑着一对空菜箩筐,对望了一眼,各奔东西。
㉝前方是本次列车终点炉,到终点之后,停十五分钟便是返程。
㉞回去之后,就此告别了这趟绿皮车,茶炉工退休了,说不清是期待还是落寞,总之是喉咙里堵了很多话无人诉说的意思。据说,绿皮车因为连年的亏损,路局也想停运。如果停运,那么职工通勤、学生上学,还有菜嫂争鱼贩子的日常劳作买卖,将是另一番景观,怎样的景观呢?
(有删改)
14. 请从茶炉工的视角梳理他看到的故事,完成表格。
15. 本文两次用到“漾”这个词来写人物,请任选一句赏析。
第⑩段:鱼贩子嘴角漾开了一朵老菊花。
第㉒段:茶炉工再去看菜嫂,但见鬓发已经现出白丝,却是梳得根根熨帖。眼角荡漾而出一缕鱼尾纹,那是几十年风吹雨淋的收藏。
16. 联系上下文,谈谈对划线句子的理解。
第㉔段:她不时从咣当咣当行驶的列车窗户上,反照自己的面貌,原本乱糟糟的形同刺猬进攻的头发,顿时变得蔼然有礼。
17. 第③段:“他需要钱,以前需要,现在更需要。老婆有与生俱来的乙肝,前几年又发现再障性贫血。吃药需要钱,吃营养品也需要钱。”
从这个句子提取不断重复的三个字来说明茶炉工的生存状态:,在此种生存状态下,他却贴了一张五十的钞票在女孩的书包里,如此反常,是因为。(可摘抄原文,亦可总结)
18. 茶炉工退休了,说不清是期待还是落寞 , 总之是喉咙里堵了很多话无人诉说的意思。你如何理解茶炉工的心情?
19. 根据以上探究环节,分析作者以茶炉工的视角叙述的作用。
五、写作。(45分+3分书写)(共1题)
20. 作文
在行走深圳的过程中,我们的脚步或快或慢。快,是一种追求;慢,是一种境界。快与慢,都是生活的体验,都是人生的态度。
请以“我在▲(填快或慢)中体会到▲”为题,先补全题目再写一篇记叙文。
要求:①卷面整洁。②不少于600字。③不得套作、抄袭、不得透露个人信息。目的
走读深圳,感知深圳
形式
主题展览
时间
5月6 日下午3点
地点
学校展览厅
展区
主题
成果
深圳 —山海之城
攀登深圳十峰,行走最美海岸线
海报
深圳 -地铁网络
打卡网红地铁站, 关注深圳地铁网络
小视频
深圳 —古往今来
探访深圳古迹, 抚今追昔话深圳
采访记录
深圳· 一湾区核心
了解深圳规划, 放眼深圳未来发展
模型演示
文言语句
释义方法
解释
益州疲弊
查阅《古汉语词典》:
A.欺蒙人的坏事:作弊;B.害处, 与“利”相对:弊病,弊端,弊害,弊政,利弊;C.败,疲困;D.古同“蔽”,隐蔽。
(填选项)
其弊立见於目下矣
(填选项)
今若迁其人民
A.未若柳絮因风起(《咏雪》)
B.若印数十百千本,则极为神速(《活板》)
C.至若春和景明 (《岳阳楼记》)
(从左栏选择一个意思相同的选项)
时间、地点
x月xx日下午放学后,王大中丞祠内
采访对象
王大中丞祠义务守护者黄泰昌老人
采访目的
了解古往今来的王大中丞祠
采访方式
采访、拍照、录音
采访用具
笔记本、手机
采访问题
①请问您是什么时候开始守护王大中丞祠的?
②
③
杜甫
安得广厦千万间,!
白居易
可怜身上衣正单,。
韩愈
,肯将衰朽惜残年。
诸葛亮
,攘除奸凶。兴复汉室, 还于旧都。
陆游
僵卧孤村不自哀,。
范仲淹
然则何时而乐耶?其必曰:“ ,”乎。
鱼贩子拨弄风扇,让它对着菜嫂,并为她来回兑水喝。
女孩生气砸杯子,①_________。
女孩即将下车,②______________________。
列车到站,③________________。
2021年广东省深圳市宝安区中考语文二模试卷: 这是一份2021年广东省深圳市宝安区中考语文二模试卷,共36页。试卷主要包含了基础,阅读,写作等内容,欢迎下载使用。
【语文】2023学年深圳市宝安区中考二模语文试卷+答案: 这是一份【语文】2023学年深圳市宝安区中考二模语文试卷+答案,共13页。
2023年广东省深圳市宝安区中考二模语文试题: 这是一份2023年广东省深圳市宝安区中考二模语文试题,共6页。

